【山证电新】固态电池深度报告--聚焦性能和成本,固态电池产业化提速
市场投研资讯
(来源:山西证券研究所)
固态电池符合未来大容量二次电池发展方向,半固态电池已装车,高端长续航车型、e-VTOL等方向对固态电池需求明确。固态电池理论上具备更高的能量密度、更好的热稳定性、更长的循环寿命等优点,是未来大容量二次电池发展方向。根据中国汽车动力电池产业创新联盟,2024年1-6月,半固态电池装车量达2.2GWh,已初具规模。应用方面,固态电池在高端长续航车型、e-VTOL等方向有明确应用场景。2024年5月,搭载光年固态电池的智己L6上市,10月,光年固态电池将量产;2024年4月,广汽埃安发布全固态电池,能量密度超过400Wh/Kg,预计在2026年量产上车;在国家专项补贴推动下,宁德时代也积极推动固态电池产业化,有望于2027年量产。
固态电池可分为聚合物、氧化物、硫化物三种体系,我们测算固态电池2030年量产将降本29%,且低于当前液态电池。氧化物综合性能好,体系制备难度适中,但电导率较低;硫化物是理论上最佳的固态电解质材料;聚合物固态电解质技术最成熟。正极材料方面,层状氧化物结构当前使用最为广泛,已代替稳定性差的尖晶石结构,富锂锰正极材料是未来的理想选择。负极材料方面,硅基材料具备超高理论容量、原料丰富,是目前各大厂商重点研究对象,锂金属负极材料有望成为全固态电池的负极材料。我们测算固态电池2030年量产后将降本29%,且成本有望低于当前液态电池。
多龙头公司开始布局,宁德时代、清陶能源、卫蓝新能等布局领先。宁德时代多种技术路线并行研究,硫化物电解质已建立起10Ah级别的验证平台,目标2027年达到7-8分的研发水平。卫蓝新能源规划产能超过100GWh,2023年6月正式向蔚来交付360Wh/kg半固态产品。清陶第一代半固态电池为氧化物加聚合物的技术路径,第二代固态电池为氧化物、卤化物加聚合物的路径,上汽集团与清陶能源联合研发的光年固态电池将于今年10月实现量产上车。孚能科技第二代半固态电池已处于送样阶段,预计2025年投产。2024年8月28日,鹏辉能源发布第一代全固态电池,2026年量产。9月2日,南都电源表示,公司固态电池将于今年Q4完成项目验收,同等能量密度下,成本比液态锂电池增加10-15%。
重点推荐:宁德时代。建议关注:(1)电池厂商如鹏辉能源、南都电源、孚能科技等;(2)技术进展领先的创业型公司如清陶能源、卫蓝新能源等;(3)核心材料固态电解质环节,如三祥新材、瑞泰新材等。(4)新型正负极材料环节,如太蓝新能源、辉能科技、当升科技、翔丰华、国轩高科、容百科技等。金属锂负极关注赣锋锂业、天齐锂业。
风险提示:下游需求不及预期风险;原材料价格大幅波动风险;国内外政策风险;技术推进不及预期风险。
【兼具安全性和高能量密度,固态电池为未来趋势】
固态电池兼具安全性和高能量密度,有望成为下一代电池
固态电池有望解决锂电池面临的比能量低、循环寿命短及安全性能差的困境,是未来大容量锂电池的发展方向。目前基于氧化物正极与石墨负极的传统锂离子电池能量密度越来越接近理论上限,同时,由于采用有机物液态电解液,锂离子电池在充放电过程中不可避免地发生副反应,以及电池循环过程中电解液挥发、泄露等现象均会导致电池容量的不可逆衰减,影响电池使用寿命。并且有机物的电解液十分易燃,短路时容易引发爆炸,电池的绝对安全性十分堪忧。而采用固态电解质替代液态有机物电解液的固态电池,有望解决传统锂离子电池面临的比能量低、循环寿命短及安全性能差的困境,是未来大容量锂电池的发展方向。
图1:液态锂离子电池(左)&固态电池(右)对比
资料来源:《固态电池研究及发展现状》,山西证券研究所
固态锂电池是一种使用固体电极材料和固体电解质材料、不含有任何液体的锂电池。固态锂电池相比液态锂电池,改进的部分主要是固态电解质替代电解液。根据液态电解质占电芯材料混合物的质量分数分类,电池可细分为液态性能(25%)、半固态(5%-10%)、准固态(0%-5%)和全固态(0%)四大类,其中半固态、准固态和全固态三种统称为固态电池。固态电池电解质主要选用氧化物、硫化物、聚合物,电解质以薄膜的形式分割正负极,从而替代隔膜。负极从石墨体系升级到了预锂化的硅基负极或者锂金属负极,正极从高镍升级到超高镍、镍锰酸锂、富锂锰基等正极,能量密度可达500Wh/kg以上。当前半固态锂电池已量产,准固态电池在小试中,预计2024年下半年量产,全固态预计2027年之后量产。
表1:半固态/准固态/全固态对比
资料来源:《固态电池技术发展现状综述》,山西证券研究所
与液态锂离子电池相比,固态电池具备更高的能量密度、循环寿命、更好的热稳定性、电化学稳定性、更宽的电化学窗口等。和液态锂离子电池相比,全固态电池具备以下优势:(1)没有液态电解液泄露风险和腐蚀的隐患,热稳定性和电化学稳定性更好;(2)稳定且较宽的电化学窗口,可匹配高电压正极材料;(3)循环寿命更长,固态电池能解决SEI膜持续生长、过度金属溶解、正极材料析氧、电解液氧化、析锂等问题。(4)具备更高的能量密度。传统液态锂离子电池能量密度约为200-300Wh/Kg,固态电池能量密度可达500Wh/Kg以上。(5)固态电池工作温度范围可扩展至-50~200℃,充电时间缩短至液态电池的1/3。
表2:液态电池和固态电池对比
资料来源:《为全固态电池“正名”》,《 固态电池研究及发展现状》,《固态电池发展态势及研判》,山西证券研究所
固态电池从20世纪60年代开始发展,目前加速商业化步伐。(1)初期探索阶段(20世纪60-90年代):1972年,SCROSATI首次报道了一种采用LiI的电解质的固体锂离子电池,因技术障碍,固态电解质的低离子电导率和界面稳定性问题,未能实现商业化。1987年,中国科技部将固态锂电池列入“863计划”重大专题,1988年,在863计划的支持下,我国率先研制出。(2)技术积累与初步突破(2000-2016年):多家公司进行固态电池研发,2012年,美国苹果公司开始布局固态电池应用研发;2014年,丰田宣布开始固态电池的研发;2016年,比亚迪启动固态电池项目。(3)商业化萌芽与加速(2017年至今):2018年,中国科技部将固态电池列入国家重点研发计划。半固态电池加速商业化,2023年蓝新能源成功向蔚来汽车交付半固态电池;2024年,宁德时代宣布其全固态电池研发进展,并计划于2027年实现小批量量产。
图2:固态电池发展历程
资料来源:36氪,《固态电池关键材料体系发展研究》,高工锂电,集邦新能源网,电子发烧友,山西证券研究所
固态电池逐步成熟,半固态率先产业化
全固态电池量产仍面对挑战,半固态电池率先产业化。全固态电池研发仍面对挑战。如大多数固态电解质中的离子扩散速率与液态电解质存在数量级差异、固固界面难以始终保持良好接触等。而半固态电池安全性、倍率性能介于液态和全固态之间,相比于全固态电池,半固态可以兼容现有液态电池工艺设备和材料,许多企业选择从液态到半固态再到全固态的渐进式发展路线。未来随着材料体系创新、工艺创新持续降本、设备创新实现量产,锂电池将逐步迈入全固态。
图3:半固态到全固态电池产业化趋势
资料来源:清陶能源,北极星储能网,阳光工匠光伏网,盖世汽车,山西证券研究所
半固态电池装机逐步起量,规模化装机在即。中国汽车动力电池产业创新联盟,2024年1-6月,半固态电池装车量达2.2GWh,月度装机量逐步提升,当前已初具规模。
图4:半固态电池装车量(MWh)
资料来源:中国汽车动力电池产业创新联盟,山西证券研究所
固态电池在高端长续航车型、e-VTOL等方向有明确应用场景
受益于固态电池的高能量密度,其有望在高端长续航车型率先使用,目前半固态电池已在多车型配套。固态化为新能源车带来优势:提高单体电压平台、正极材料高锰化、简化工艺制程降能耗,可降低成本,提升安全、性能、耐久性。多车型已配套固态电池,2023年6月,搭载三元固液混合电池的赛力斯完成欧洲首批交付;2023年12月,蔚来CEO驾驶搭载150度半固态电池的ET7进行路试直播;2024年5月,搭载光年固态电池的智己L6上市,10月,光年固态电池将量产;2024年4月,广汽埃安发布全固态电池,能量密度超过400Wh/Kg,预计在2026年量产上车。
表3:车企搭载固态电池进展
资料来源:每日经济新闻,腾讯网,充电头网,方得智驾,车则,智电出行,赣锋锂电微信公众号,山西证券研究所
固态电池是支持低空经济发展的关键技术。相较新能源汽车,e-VTOL对电池的能量密度、功率、倍率、安全性、快充及长寿命等指标的要求更高,目前量产的电池能量密度尚无法达到。兼备高能量密度、高功率、高安全性的固态电池是更好的动力来源,且eVTOL对成本相对不敏感,固态电池契合市场需求。
低空经济是我国战略性新兴产业。8月3日,国务院日前印发《关于促进服务消费高质量发展的意见》,鼓励邮轮游艇、房车露营、低空飞行等新业态发展。2024年全国两会,“积极打造生物制造、商业航天、低空经济等新增长引擎”被写入政府工作报告。
表4:固态电池在eVTOL的应用进展
资料来源:人民网,力神,证券日报,Wind,集邦固态电池,新浪新闻,新京报,山西证券研究所
图5:广汽集团搭载固态电池eVTOL
资料来源:中国能源报,广汽集团微信公众号,山西证券研究所
预计2030年全球固态电池出货量达614.1GWh。研究机构EVTank近日发布的《中国固态电池行业发展白皮书(2024年)》指出,预计到2030年,全球固态电池出货量将达到614.1GWh,在整体锂电池中的渗透率预计在10%左右,市场规模将超过2500亿元,主要为半固态电池。预计全固态电池大规模的产业化时间节点将在2030年左右。
图6:固态电池市场规模预测(GWh)
资料来源:EVTank,伊维经济研究院,山西证券研究所
【固态电池产业链:多材料体系并行发展,成本下降有望超预期】
固态电解质:多数厂商专注于氧化物和硫化物路线
根据电解质材料的不同,固态电池可分为聚合物、氧化物、硫化物三种体系。固态电池技术早期研究以聚合物电解质为主,因此聚合物体系工艺最为成熟。但随着聚合物电解质性能达到上限难以突破,固态电池技术研究逐渐过渡到以氧化物系和硫化物系为主。氧化物体系分为薄膜和非薄膜类,前者开发重点在于容量的扩充与规模化生产,后者综合性能较好,是当前研发的重点方向;硫化物体系处于发展空间巨大与技术水平不成熟的两极化局面,亟需解决安全性等问题。
图7:不同固态电解质对比
资料来源:宁德时代,山西证券研究所
氧化物综合性能好,体系制备难度适中,但电导率较低。氧化物具有较好的导电性和稳定性,热稳定性高达1000℃,同时机械稳定性与电化学稳定性都较好。但与硫化物相比,氧化物电导率仍偏低,将限制电池容量、倍率性能进一步提升。此外,氧化物电解质孔隙率非常高,无法导锂。目前国内主要研究方向为固液混合氧化物固态电池,既有氧化物的固态电解质层,又有电解液浸润,以此填充孔隙,实现完好的导锂通道。
表5:不同氧化物固态电解质对比
资料来源:《锂离子电池氧化物固态电解质研究进展》,山西证券研究所
硫化物固态电解质是理论上最佳的固态电解质材料。硫化物固态电解质的电导率最高,并且电化学稳定窗口较宽,可以在5V以上,且兼具强度和加工性能、界面相容性好,是理论上最佳的固态电解质材料。诸多动力电池巨头(丰田、本田、LG、松下、宁德时代等)选择其为主要技术路径,其中丰田最为激进,拥有全世界最多的固态电池专利。但硫化物热稳定性差、热反应起始温度高达400~500℃,与正极材料兼容度差,制备工艺复杂,因此目前尚难量产。
表6:硫化物电解质对比
资料来源:《固态锂电池十年(2011—2021)回顾与展望》,山西证券研究所
聚合物固态电解质当前技术最成熟、最早实现实际应用。聚合物固态电解质(SPE),由聚合物基体(如聚酯、聚醚和聚胺等)和锂盐(如LiClO4、LiAsF6、LiPF6等)构成。室温下离子电导率为,65~78℃下离子电导率为。相较于无机固体电解质,具有柔韧性好、质量轻、成本低以及易于加工等优势。SPE工艺与现有锂电池接近,易于大规模量产,技术最成熟,也是最早实现实际应用的固体电解质。然而聚合物电解质室温下离子导电率低、需加热至约60℃以上,较柔软,有锂枝晶穿透造成短路风险,热稳定性有限,耐受电压较低。
表7:聚合物电解质对比
资料来源:《固态锂电池十年(2011—2021)回顾与展望》,山西证券研究所
国内目前有多家厂商涉足固态电解质的生产领域,多数厂商专注于氧化物和硫化物路线。其中,一些电池企业如清陶能源和赣锋锂业,采取了一体化的布局策略,涵盖了从研发到生产的全过程。同时,还有蓝固新能源和天目先导这样的初创公司,它们通过与固态电池领域的领先企业建立紧密合作关系迅速崛起。此外,还有专注于正负极材料生产的企业,例如当升科技、容百科技、璞泰来和贝特瑞。上海洗霸、金龙羽和奥克股份,通过与科研团队的合作,成功实现了从其他领域向固态电解质生产的转型。目前,多数固态电解质厂商专注于氧化物和硫化物路线,其中,氧化物电解质中LATP和LLZO竞争力较强,同时,部分厂商会研究聚合物或者尝试复合多种材料。
表8:固态电解质公司产业进展对比
资料来源:高工锂电,清陶能源,中研网,高工锂电技术与应用,常州日报,财联社,上海洗霸公众号,赣锋锂业官网,每日经济新闻,恩捷股份,中国粉体网,电池中国网,证券之星,澎湃新闻,互动易, NE时代新能源,证券时报网,Wind,格隆汇,新浪财经,电池网,上海证券报,金融界,山西证券研究所
新型正极:目前高镍正极为主,氧化物、硫化物、富锂锰材料或将开始应用
固态电池可接受更高电压,其正极材料发展经历了从传统材料到新型高能量密度材料的演进。传统正极材料主要包括聚阴离子型结构(如)、层状氧化物结构(如及其衍生的)和尖晶石结构(如)。随着固态电池技术的发展,新型正极材料在固态电池中展现出更高的能量密度和更好的稳定性。
层状氧化物结构当前使用最为广泛,已代替稳定性差的尖晶石结构。层状氧化物结构材料发展较快,已广泛应用于现有锂离子电池中。这类材料包括LiCoO2及其衍生的NMC、NCA等,具有高能量密度和良好的循环性能,虽然面临钴资源稀缺和成本高的问题,但通过开发三元材料和调整金属元素比例等方法不断改进,在电池市场中占据主导地位。
富锂锰正极材料是未来固态电池正极材料的理想选择。虽然富锂锰材料结构稳定性仍需改善,但其展现出高容量和高电压的优势。目前,这类材料仍处于研究阶段,商业化进展相对较慢。然而,随着固态电池技术的发展,富锂锰材料是固态电池的理想选择。
多企业目前选择复合正极材料。复合正极材料通过结合高电压和高容量材料的优点,综合了多种材料的优势。这类材料虽然面临复杂度高和可能增加成本的挑战,但在性能方面具有显著优势。目前,复合正极材料正处于研究阶段,尚未大规模商业化,但其前景广阔,有望在未来固态电池技术中发挥重要作用。
表9:正极材料各类型对比
资料来源:《聚阴离子型钠离子电池正极材料的研究进展》,《锂离子电池三元层状氧化物正极材料的研究进展》,《新一代动力锂离子电池磷酸锰锂正极材料的研究现状与展望》,《高电压正极材料在全固态锂离子电池中的应用展望》,《高电压正极材料在全固态锂离子电池中的应用》,中国电气工程学报,《原子尺度揭示富锂和锰基氧化物正极材料中和的结构分布》,《的优化活化有效提高了x∙(1-x) 正极的倍率性能》,中国科学院,《氧离子导体表面包覆对正极材料性能的影响》,《固态电池关键材料体系发展研究》,《青岛能源所开发均质化正极材料实现全固态锂电池新突破》,山西证券研究所
图8:从液态到全固态电池的技术发展路线
资料来源:《固态电池关键材料体系发展研究》,山西证券研究所
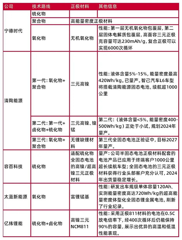
多元化技术路线彰显企业核心竞争力,正极材料创新持续推进能量密度提升。高镍三元材料仍是主流选择,宁德时代正极材料采用双层包覆技术,实现高面容三元正极克容量230mAh/g,循环寿命达6000次;清陶能源采取分代演进策略,第一代采用三元高镍,第二代采用三元高镍、镍锰,第三代聚焦无锂缺锂材料,计划在2027年实现量产;卫蓝新能源、辉能科技也采用高镍三元材料,如卫蓝新能源的Ni90高镍产品、辉能科技的NCM955材料。同时,新型材料如富锂锰基(太蓝新能源)和无锂缺锂材料(清陶能源)也在积极研发中。
表10:正极路线对比
资料来源:电池中国网,中国储能网,澎湃新闻,腾讯网,NE时代新能源,清陶,上海证券报,中国证券网,东方财富网,环球网科技,搜狐,DT新材料,山西证券研究所
新型负极:目前石墨和硅碳为主,全固态将使用金属锂
固态电池负极材料行业正处于快速发展阶段,主要包括金属锂、碳基材料和硅基材料三大类。碳基负极材料,尤其是石墨,因其成本低、稳定性好而目前仍被广泛应用。石墨负极的理论容量为372 mAh/g,虽然相对较低,但其成熟的技术和稳定的性能使其在近期内仍将占据主导地位。研究方向主要集中在提高首次循环效率和改善倍率性能上,如开发新型纳米碳材料和复合材料。预计到2030年,碳基材料在部分领域仍将保持应用,但在高能量密度应用中可能逐步被其他材料取代。
硅基负极材料因其高理论比容量(室温下约3759 mAh/g)成为研究热点。硅负极具有容量高、安全性好、原材料丰富等优势,被认为是最有潜力的下一代负极材料。然而,硅材料在充放电过程中存在严重的体积膨胀问题,影响电池寿命和性能。目前研究主要集中在纳米化、多孔结构设计和复合材料开发等方面。在固态电池体系中,硅负极的应用前景更为广阔,预计在2025-2027年间可能实现在高端市场的初步应用。
金属锂负极因其高比容量和低电极电位,被认为是理想的固态电池负极材料。其理论比容量高达3861 mAh/g,远超其他材料。然而,金属锂负极面临锂枝晶生长、循环过程中体积变化等问题,影响电池安全性和寿命。目前,研究重点集中在通过构建人工SEI膜、开发三维结构锂金属负极等方法来抑制锂枝晶生长和提高循环稳定性。预计在2028年左右,金属锂负极有望在高端应用领域实现商业化。
目前,各类材料都在积极研发中,但尚未完全实现大规模商业化应用。石墨负极在短期内仍将广泛应用,而硅基和金属锂负极被视为更具发展潜力的下一代材料。行业面临的主要挑战包括提高材料性能、降低成本和解决界面问题等。
表11:固态电池负极材料优缺点
资料来源:《为全固态锂电池“正名”》,山西证券研究所
表12:企业固态电池用负极布局进展
资料来源:NE时代新能源,卫蓝新能源,电池网,SMM石墨负极,杉杉股份,山西证券研究所
综合来看,固态电池的关键材料将不断提升革新,以满足更高的性能要求。正极材料将由目前的三元材料向高镍三元材料、富锂正极材料过渡,直至满足固态电池需求的高比容量新型正极材料;负极材料将从石墨负极过渡到硅碳负极,最后到金属锂负极;固态电解质将由固液混合电解质、准固态电解质向全固态电解质逐步发展,其中兼具聚合物电解质和无机物电解质优势及综合性能的复合固态电解质可能是未来最能满足实际应用需求的固态电解质材料。
表13:从液态到固态电池材料体系变化
资料来源:《固态电池关键材料体系发展研究》,山西证券研究所
固态电池成本未来有望低于液态电池
根据图3清陶能源规划固态电池于2027年达到量产,我们假设2030年行业实现固态电池量产,届时预计部分原材料价格有所下降,如假设正极材料镍钴锰酸锂单吨消耗量和单吨价格下降,LiTFSI单吨价格由30万元/吨下降到15万元/吨,LLZTO单吨价格由30万元/吨下降到15万元/吨,预计固态电池2030年量产成本低于当前电池29%左右。我们测算当前液态三元锂电池成本为0.42元/Wh,当前固态电池成本为0.54元/Wh,高于三元电池,2030年固态电池成本有望达0.39元/Wh,低于当前三元电池成本。
表14:固态电池材料成本拆分
资料来源:清陶环评,百川盈孚,chemicalbook,我的钢铁网,wind,震裕科技2023年年报,山西证券研究所
表15:液态三元锂电池材料成本拆分
资料来源:百川盈孚,山西证券研究所测算
【从半固态到固态,多龙头公司开始布局】
宁德时代:聚合物和硫化物产业化进展领先,半固态已装车验证
2023年4月19日,宁德时代率先发布高能量密度的凝聚态电池。凝聚态电池拥有安全性高、可靠性强、循环寿命长等特点,单体能量密度达500Wh/kg,可以快速实现量产,满足客户需求。电解液完全不同于普通液态锂离子电池的电解液呈完全100%的液态,而是一种半固态化的胶质状态,这使得凝聚态电池既能完成锂离子在正负极的传导工作,也因为电解液本身的粘性使得流动性降低,能提高动力电池整体的安全性能,避免了传统液态锂离子电池热失控的巨大风险。此外,凝聚态电池还聚合了包括超高比能正极、新型负极、隔离膜、工艺等一系列创新技术。
宁德时代凝聚态电池已实现商业化,今年内将具备量产能力。目前,宁德时代正在进行民用电动载人飞机项目的合作开发,执行航空级的标准与测试,满足航空级的安全与质量要求。同时,宁德时代还将推出凝聚态电池的车规级应用版本,可在今年内具量产能力。
多种技术路线并行研究,硫化物电解质已建立起10Ah级别的验证平台,目标2027年达到7-8分的研发水平。公司正在进行基于硫化物电解质的全固态电池的研发,目前已建立起10Ah级别的验证平台。4月28日,宁德时代首席科学家吴凯在CIBF2024先进电池前沿技术研讨会上称,如果用技术和制造成熟度作为评价体系(以1-9打分),宁德时代的全固态电池研发目前处于4分的水平。吴凯称,宁德时代的目标是到2027年达到7-8分的水平,意味着届时可以小批量生产全固态电池,但大批量生产仍然会面临成本等问题。
图9:宁德时代固态电池进程
资料来源:Wind,2024-6-21投资者调研纪要,新浪财经,澎湃新闻,第一财经,鑫锣锂电,山西证券研究所
表16:宁德时代固态电池技术进展
资料来源:宁德时代,山西证券研究所
清陶:全固态量产仍需时间,氧化物和硫化物技术路线布局领先
清陶积极探索多条技术路线,在多地建设固态电池生产基地。清陶第一代半固态电池为氧化物加聚合物的技术路径,第二代固态电池为氧化物、卤化物加聚合物的路径。清陶能源项目在台州正式落地,一期项目预计今年六七月份投产,2025年全面投产。项目总投资100亿元,达产后年产10GWh固态锂电池,可适配更高充电电压,提高电池安全性和续航寿命。2期项目计划2025年启动,投资50亿元,完成建设后,项目年产总能达20GWh。已与上汽等车企建立合作,上汽已追加投资27亿元并设立合资公司。固态电池产业链已全方位布局,在多地建设了电池生产基地。
清陶联合研发的固态电池将上车。智己刘涛表示,上汽集团与清陶能源联合研发的光年固态电池将于今年10月实现量产上车。这款电池采用了无机氧化物固态电解质,从化学特性上不仅高温下不可燃,而且在准900伏高压架构下,展现出了超快充性能。其峰值充电功率高达400千瓦,仅需12分钟即可为车辆增加400公里的续航里程。
图10:清陶产能布局
资料来源:清陶,央广网,山西证券研究所
表17:清陶技术进展
资料来源:清陶,山西证券研究所
卫蓝:360Wh/kg混合固液态电池已交付
卫蓝新能源规划产能超过100GWh,2023年6月正式向蔚来交付360Wh/kg半固态产品。江苏卫蓝新能源成立于2018年1月,是以固态锂电池研发与生产为主营业务的高新技术企业,产品应用覆盖无人机、电动工具、规模储能、电动汽车等领域。卫蓝新能源已拥有北京房山、江苏溧阳、浙江湖州和山东淄博四大基地,规划产能超过100GWh。产业进程方面,湖州基地第一颗固态动力电芯于2022年11月下线,2023年6月正式向蔚来交付360Wh/kg锂电池半固态产品。储能方面,卫蓝新能源已通过GB/T 36276-2018和卫蓝新能源本质安全电池标准(企标),为储能系统提供有效的安全保障,助力我国储能技术规模化安全发展。之前在2022年,卫蓝新能源研发出全球首台套项目,获中国能源研究会技术创新一等奖。
表18:卫蓝技术路线
资料来源:高工锂电,卫蓝新能源,山西证券研究所
表19:卫蓝基地布局
资料来源:卫蓝新能源,山西证券研究所
表20:卫蓝技术路线
资料来源:卫蓝新能源,我的电池网,山西证券研究所
鹏辉能源:已发布第一代全固态电池,2026年将量产
公司是全球领先的锂电池制造商,深耕储能领域十余年。公司是2023年中国工商储能系统出货量Top3,2023年中国企业全球户用储能电池出货量Top3。公司成立于2001年,2011年第一款储能产品发布,2015年公司上市,收购日本耐克赛尔,2019年实施储能战略,建立柳州工业园,预计2025年将实现产能100GWh以上,成为全球储能市场首选电池供应商。
公司已发布第一代全固态电池,未来有望达到与锂电池相同成本,2026年量产。2024年8月28日,鹏辉能源发布第一代全固态电池,公司采用氧化物技术路线,固态电池可实现能量密度280Wh/kg,-20~85℃可稳定充放电循环,循环寿命600次。安全性能方面,其通过了针刺试验,在受到针刺时,不冒烟、不起火、不爆炸,能导出并抑制内部能量释放,确保固态电池各组件在极端条件下依然保持完整性。成本方面,固态电池成本较常规锂电成本高出15%左右,未来有望达到与常规锂电相同成本。产业化进度方面,预计2025年启动中试研发并小规模生产,2026年将正式建立产线并批量生产。2025 年,在材料端搭配使用更高比例硅基负极,鹏辉能源固态电池能量密度将达300Wh/kg以上。预计可应用于消费电子、低空经济、动力场景等领域。
图11:鹏辉能源第一代固态电池
资料来源:IT之家,山西证券研究所
表21:鹏辉能源固态电池亮点
资料来源:IT之家,山西证券研究所
孚能科技:第一代固态电池已装车,第二代处于送样阶段
公司是全球领先的软包动力及储能电池生产商、是中国首批实现三元软包动力电池量产的企业之一。固态电池路线方面,公司制定从液态电池,到半固态、固态电池的发展规划,公司采用软包技术路线,根据董事长王瑀,软包封装和叠片工艺最适合半固态和固态电池,孚能科技坚持的三元软包技术路线所有产线和设备无须改造就可无缝衔接半固态或固态电池的制造。半固态电池技术方面,经孚能科技实验室实测,已实现电池超5000次循环,SOH>70%,总行驶里程超160万公里(100万英里)。产业进展方面,2022年,公司半固态电池开始投产,并已搭载东风岚图追光和梦想家车型;2024年3月,公司与一汽解放签约合作,率先导入一汽解放商用车产品;公司第二代半固态电池已处于送样阶段,预计2025年投产。2024年4月,吉利雷达首款纯电四驱皮卡地平线正式发布,搭载的动力电池由孚能科技和吉利集团联合开发,主要技术方案是孚能科技超级软包动力电池解决方案(SPS),产品设计兼容多种化学体系电芯,包括半固态电池。公司第二代半固态电池已处于产业化开发阶段,兼顾能量密度、循环寿命和快充性能的新型正负极材已处于中试阶段,即将应用于公司的各产品体系。
表22:孚能科技330Wh/kg半固态软包技术特点
资料来源:科技速递,山西证券研究所
【投资建议】
固态电池有望解决锂电池面临的比能量、循环寿命及安全性能困境,是未来大容量二次电池发展方向。重点推荐:宁德时代,公司固态电池布局较早,企业具备雄厚的研发实力,多技术路线同时布局,有望引领固态电池行业发展。建议关注:(1)电池厂商如鹏辉能源、南都电源、孚能科技等;(2)清陶能源、卫蓝新能源等固态电池布局领先、产品率先装车的创业型公司。(3)核心材料固态电解质环节,相关公司如三祥新材、瑞泰新材等。(4)新型正负极材料环节,如太蓝新能源、辉能科技、翔丰华、国轩高科、容百科技等。
【风险提示】
1、下游需求不及预期风险。宏观经济和消费需求不及预期,以及国内新能源汽车补贴退坡,新能源车销量可能不及预期,产业链需求可能出现下滑风险。
2、原材料价格大幅波动风险。如果原材料价格大幅波动,将会影响产业链各环节公司的利润。
3、国内外政策风险。受国际关系和地缘政治的影响,其他国家对我国产品的进口政策存 在不确定性,不利的变化将会影响国内企业出口。
4、技术推进不及预期。固态电池处于产业化初期,对企业研发投入、创新能力有较高要求,如果企业不能把握技术变化趋势、市场政策变化等,则面临淘汰风险。
研报分析师:肖索
执业登记编码:S0760522030006
研报分析师:杜羽枢
执业登记编码:S0760523110002
报告发布日期:2024年10月22日
本人已在中国证券业协会登记为证券分析师,本人承诺,以勤勉的职业态度,独立、客观地出具本报告。本人对证券研究报告的内容和观点负责,保证信息来源合法合规,研究方法专业审慎,分析结论具有合理依据。本报告清晰准确地反映本人的研究观点。本人不曾因,不因,也将不会因本报告中的具体推荐意见或观点直接或间接受到任何形式的补偿。本人承诺不利用自己的身份、地位或执业过程中所掌握的信息为自己或他人谋取私利。
【免责声明】
本订阅号不是山西证券研究所证券研究报告的发布平台,所载内容均来自于山西证券研究所已正式发布的证券研究报告,订阅者若使用本订阅号所载资料,有可能会因缺乏对完整报告的了解而对其中关键假设、评级、目标价等内容产生理解上的歧义。提请订阅者参阅山西证券研究所已发布的完整证券研究报告,仔细阅读其所附各项声明、信息披露事项及风险提示,关注相关的分析、预测能够成立的关键假设条件,关注投资评级和证券目标价格的预测时间周期,并准确理解投资评级的含义。
依据《发布证券研究报告执业规范》规定特此声明,禁止我司员工将我司证券研究报告私自提供给未经我司授权的任何公众媒体或者其他机构;禁止任何公众媒体或者其他机构未经授权私自刊载或者转发我司的证券研究报告。刊载或者转发我司证券研究报告的授权必须通过签署协议约定,且明确由被授权机构承担相关刊载或者转发责任。