多名清北毕业生入职县级中学?当地教体局:已入职,可领大额补贴和奖金
安徽商报
今年8月,浙江绍兴嵊州市教育体育局发布《2024年嵊州市教育体育局下属学校公开招聘教师拟聘用人员公示》,名单显示,拟聘用对象均来自全国排名靠前的顶尖名校。有三名毕业于清华大学和北京大学,四名来自浙江大学,一名来自中国人民大学,一名厦门大学博士研究生,一名吉林大学博士研究生。10月22日,嵊州市教育体育局人事科相关工作人员表示,名单中三名来自清华、北大的毕业生现已入职。
2024年嵊州市教育体育局下属学校公开招聘教师拟聘用人员
嵊州市是浙江省的一个县级市,在引进高学历人才方面,嵊州市可谓“舍得花钱”。海报新闻记者梳理发现,去年12月,嵊州市教育体育局发布了2024年嵊州市教育体育局下属学校公开招聘优秀教师公告,嵊州中学、马寅初中学招聘高层次学科教师若干名,并附上了嵊州市普通高中学校招聘优秀高校毕业生担任高层次优秀教师有关待遇一览表。
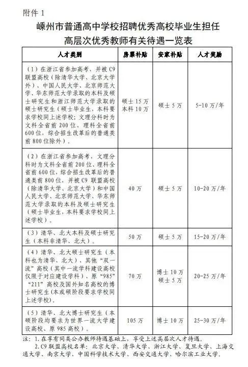
嵊州市普通高中学校招聘优秀高校毕业生担任高层次优秀教师有关待遇一览表
表格内容显示,清华、北大本科及硕士研究生(本科非清华、北大)将给予50万元房票补贴,硕士还给予5万元安家补贴,以及15万元至20万元一年的人才奖励。清华、北大博士研究生(本硕阶段均要求为世界一流大学建设高校、原985高校)的房票补贴高达105万元,人才奖励也是25万元至30万元一年。
10月21日,嵊州市教育体育局人事科工作人员告诉记者,8月份公布的拟聘用名单中,凡是符合人才资质的考生都可以领到所对应人才类别的补贴和奖励,人才奖励可以领5年,奖励从市人才办的人才经费中支出。名单中报考嵊州中学的清华大学和北京大学的硕士研究生也可以领取。
该工作人员表示,今年,嵊州市刚刚开始招聘名牌大学毕业生到高中任教并给予一定奖励,浙江其他县或市早已开始招聘名牌高校毕业生到高中任教。
来源:海报新闻
审核:马翔宇 编辑:李享 校对:解明傲