新浪财经

“回购增持贷+互换便利”政策落地,助力资本市场市值管理

市场资讯 2024.10.21 20:04

10月18日,股票回购增持专项再贷款(以下简称“回购增持贷”)和证券、基金、保险公司互换便利(以下简称“互换便利”)两项创新货币政策工具正式落地实施,距离9月24日央行行长提出创设仅过半个月,推进步伐整体超预期,也是新“国九条”“1+N”政策体系的延续。3000亿元的“回购增持贷”助力上市公司市值管理,5000亿元以非银机构开展“互换便利”方式引导资金入市,提高市场流动性。

回购增持贷:把握低成本资金,首批23家上市公司参与助力市值管理。首期额度3000亿元,年利率1.75%,期限1年,可视情况展期,由21家金融机构开展,贷款利率原则上不超过2.25%。“回购增持贷”适用于不同所有制上市公司,首批23家上市公司(东芯股份未披露再贷款授信额度)回购增持贷款额度上限合计108亿元。对于上市公司而言,充分利用“回购增持贷”推进公司股票回购、增持计划,能够有效提升自身投资价值,助力市值管理工作;此外,以现金为对价进行回购视同现金分红,通过再贷款回购能够降低2024年年报披露后因“分红指标”不达标锁定退市风险。

互换便利:首批20家非银机构参与,2000亿元资金将入市。首期操作额度5000亿元,首批17家券商和3家基金公司获准参与互换便利操作,申请额度合计已超2000亿元。根据10月21日央行开展的首次500亿元操作,最终确定中标费率为20bp。因为换入的国债或央票只能在银行间市场回购融资,不能卖出,对债市影响较小。此外,针对性调整券商通过SFISF持有证券的经营性指标要求,能够有效降低互换便利操作对券商现有业务流动性覆盖率、可加杠杆空间的影响,提升券商等非银机构参与积极性。5000亿元额度用完后,会考虑进一步释放额度,在没有基础货币投放、不“扩表”的情况下,增加资本市场的流动性。

风险提示:政策效果不及预期风险;经济修复不及预期风险;地缘政治变化风险。本文仅对公开披露政策及行业信息进行统计分析,重点涉及回购增持专项再贷款和互换便利相关制度,报告中所载任何建议、意见、推测仅反映本公司于本报告发布当日的判断,不作为投资意见。

01

政策背景:两项创新货币政策工具正式落地实施

10月18日,央行官网发布《中国人民银行、金融监管总局、中国证监会关于设立股票回购增持再贷款有关事宜的通知》,同日,中国人民银行与中国证监会联合印发《关于做好证券、基金、保险公司互换便利(SFISF)相关工作的通知》,标志着股票回购、增持专项再贷款(以下简称“回购增持贷”)和证券、基金、保险公司互换便利(以下简称“互换便利”)两项新的货币政策工具正式落地,旨在贯彻落实 “建立增强资本市场内在稳定性长效机制”的决策部署,进一步维护资本市场稳定运行,提振市场信心,巩固和增强经济回升向好态势。

两项货币政策工具开放申请时间节点超预期,系新“国九条”“1+N”政策体系的延续。距离9月24日央行在国新办发布会上宣布回购增持贷、SFISF以来,仅仅半个月时间两项工具均正式落地,这也意味着首期合计约8000亿元的增量资金将逐步入场,3000亿元的“回购增持贷”助力上市公司市值管理,5000亿元以非银机构开展“互换便利”方式引导资金入市,提高市场流动性。

02

 回购增持贷:把握低成本资金,首批23家上市公司参与助力市值管理

回购增持贷由商业银行为上市公司及其主要股东提供贷款,用于回购或增持股票进行市值管理。首期额度3000亿元,年利率1.75%,期限1年,可视情况展期。由国家开发银行、政策性银行、国有商业银行、中国邮政储蓄银行、股份制商业银行等21家全国性金融机构(以下简称“21家金融机构”)开展,贷款利率原则上不超过2.25%,贷款资金要求“专款专用,封闭运行”,同时豁免执行与“信贷资金不得流入股市”等相关监管规定不符的相关监管规定。对于上市公司而言,需要重点关注贷款利率、融资主体、账户管理、入池标准等要素。

“回购增持贷”对所有制上市公司一视同仁,首批11家央国企上市公司带头,大市值行业龙头、指数权重股公司积极参与。10月20日,首批23家上市公司相继发布公告称,公司或主要股东已与银行签订贷款协议或取得银行贷款承诺函,将使用贷款资金实施股份回购或进行股东增持,回购增持贷款额度上限(东芯股份未披露再贷款授信额度)合计108.36亿元,均是通过集中竞价交易方式进行。

2024年上市公司回购增持金额居于高位,回购热情明显高于增持。根据Wind数据统计,2024年以来(截至10月14日,下同)A股共有1979家上市公司进行回购,金额合计1389.18亿元,创2020年以来新高,与2023年全年相比增长44.74%。分申万一级行业看,医药生物、电子、电力设备、计算机等契合新质生产力概念的行业回购金额位列前位。而2024年以来增持金额仅百亿级别,整体来看,上市公司开展回购力度强于增持计划力度。

助力市值管理,有效提升分红率。对于上市公司而言,充分利用“回购增持贷”工具,推进公司股票回购、增持计划,能够有效提升自身投资价值,助力市值管理工作开展。此外,根据《上市公司股份回购规则》,以现金为对价实施回购的视同上市公司现金分红,对于分红率不达标的上市公司,通过再贷款回购能够有效提升最近三年平均分红率,降低2024年年报披露后因“分红指标”不达标锁定退市风险。考虑到“回购增持贷”开展过程中涉及多项政策规定,且具体回购增持金融、交易方式也需要充分考虑公司分红、资产负债率、股息率、PE和PB等财务指标,上市公司参与此业务需要证券公司参与提供专业服务。

03

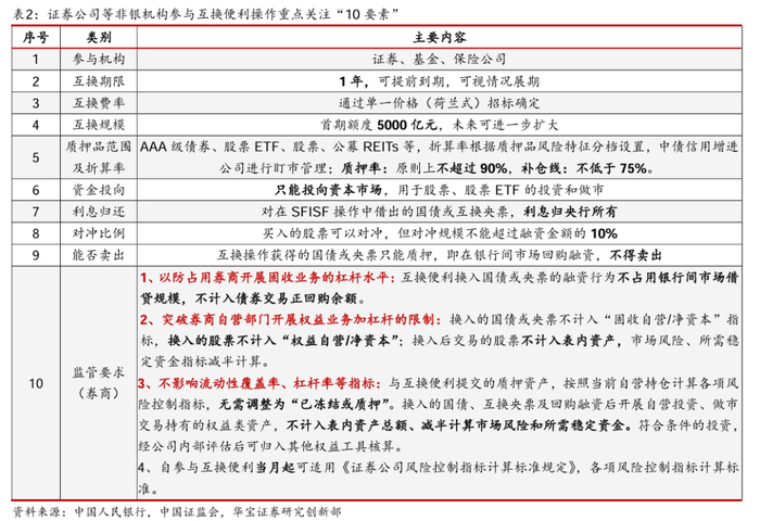
  互换便利:首批20家非银机构参与,2000亿元资金将入市

互换便利首期操作额度5000亿元,需要证券、基金、保险等业务部门自主申报,用自己持有的低流动性资产做抵押向央行借出高流动性的国债或者央行票据。央行目前只负责“以券换券”,并委托特定的公开市场业务一级交易商(中债信用增进公司),与符合条件的非银机构开展互换交易。因为换入的国债或央票只能在银行间市场回购融资,不能卖出,对债市影响较小。

从具体操作细则来看,放宽了券商通过互换便利持有证券的经营性指标要求。如,换入的国债和央票不占用银行间市场借贷规模、不计入“非权益自营/净资本”指标、不计入表内资产、减半计算市场风险和所需稳定资金,针对性调整指标能够有效降低互换操作对券商现有业务流动性覆盖率、可加杠杆空间的影响,提升券商等非银机构卖掉持有的国债或央票,用置换出的现金开展股票、股票ETF的投资和做市交易的积极性。5000亿元额度用完后,会考虑进一步释放额度,资金持续循环,在没有基础货币投放、不“扩表”的情况下,增加资本市场的流动性。

券商、基金公司参与积极,首期40%额度已申报。根据证监会和央行披露,首批17家券商和3家基金公司获准参与互换便利操作,申请额度合计已超2000亿元,占首期5000亿元额度的40%。此外,10月21日,央行开展了证券、基金、保险公司互换便利首次操作,操作金额500亿元,采用费率招标方式,20家机构参与投标,最高投标费率50bp,最低投标费率10bp,中标费率为20bp。

04

风险提示

政策效果不及预期风险;经济修复不及预期风险;地缘政治变化风险。

本文仅对公开披露政策及行业信息进行统计分析,重点涉及回购增持专项再贷款相关制度,报告中所载任何建议、意见、推测仅反映本公司于本报告发布当日的判断,不作为投资意见。

(转自:华宝财富魔方)

加载中...