新浪财经

【最全】2024年建筑机器人行业上市公司全方位对比(附业务布局汇总、业绩对比、业务规划等)

前瞻网

关注

转自:前瞻产业研究院

行业主要上市公司:碧桂园(02007);埃斯顿(002747);新时达(002527)等

本文核心数据:建筑机器人营业收入;建筑机器人企业毛利率;建筑机器人业务收入

建筑机器人产业上市公司汇总

建筑机器人行业按产业链分为上游、中游、下游和行业应用。建筑机器人产业上游为减速器、伺服系统、控制系统等核心零部件生产;中游为建筑机器人生产,主要用于实现焊接、装配、检测、搬运、喷涂等工艺或功能;下游是建筑领域企业,包括地产公司、建筑公司等。

注:上表碧桂园为2023年上半年数据。截至2024年8月,碧桂园仍处于停牌,延迟发布2023年报。

建筑机器人行业上市公司业务布局对比

从建筑机器人企业业务布局来看,2023年美的集团业务收入为330.17亿元,业务收入规模居行业第一,碧桂园2023年上半年业务收入约32.72亿元;埃斯顿2023年业务收入约36.12亿元。

从布局区域来看,建筑机器人公司以华东、华南、华中等国内市场为主。从业务布局来看,绝大多数上市公司布局领域主要是预制构件生产涉及到的焊接机器人等,涉及建筑施工现场的建筑机器人产品相对较少,仅碧桂园建筑机器人产品矩阵较全。

建筑机器人行业上市公司建筑机器人相关业务业绩对比

建筑机器人企业业绩方面,2023年上半年碧桂园营业收入约2263.09亿元,建筑机器人相关业务收入约32.72亿元;美的集团2023年营业收入为3737.10亿元,建筑机器人相关业务收入约330.17亿元;埃斯顿2023年业务收入约36.12亿元。

从毛利率来看,2023年建筑机器人行业上市企业盈利能力一般,华恒股份、埃斯顿、拓斯达华中数控等企业毛利率超25%,居行业领先水平。

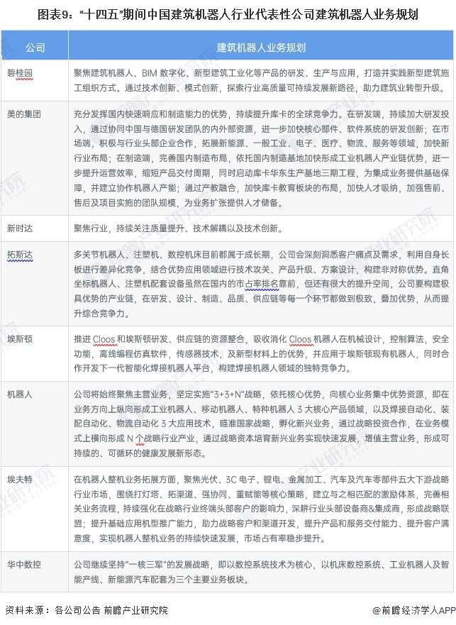
建筑机器人行业上市公司建筑机器人业务规划对比

“十四五”期间,建筑机器人行业代表性公司碧桂园针对建筑机器人业务的规划为聚焦建筑机器人、BIM数字化、新型建筑工业化等产品的研发、生产与应用,打造并实践新型建筑施工组织方式等,其他公司大多是聚焦提升企业的生产能力、能力以及相关产品的性能。具体业务规划如下:

更多本行业研究分析详见前瞻产业研究院《中国建筑机器人行业市场需求与投资规划分析报告》。

同时前瞻产业研究院还提供产业新赛道研究、投资可行性研究、产业规划、园区规划、产业招商、产业图谱、产业大数据、智慧招商系统、行业地位证明、IPO咨询/募投可研、专精特新小巨人申报等解决方案。在招股说明书、公司年度报告等任何公开信息披露中引用本篇文章内容,需要获取前瞻产业研究院的正规授权。

更多深度行业分析尽在【前瞻经济学人APP】,还可以与500+经济学家/资深行业研究员交流互动。更多企业数据、企业资讯、企业发展情况尽在【企查猫APP】,性价比最高功能最全的企业查询平台。

加载中...