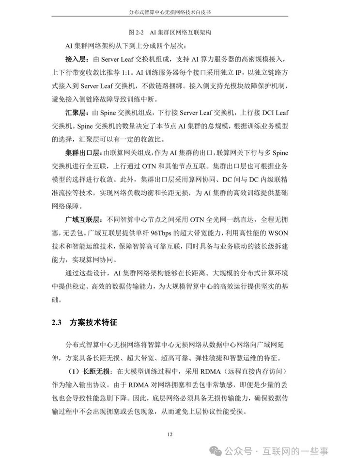
新浪科技

报告 | 中国电信:2024年分布式智算中心无损网络技术白皮书(附下载)

互联网的一些事

关注

中国电信最新发布的《分布式智算中心无损网络技术白皮书》为人工智能时代下的智算基础设施建设提供了新的方向。

随着AI大模型对算力的需求激增,传统智算中心面临诸多挑战。中国电信提出的“以网强算”技术路线,通过构建分布式智算中心无损网络,实现了多中心协同计算,有效满足了大规模算力需求。

该网络方案具备长距无损、超大带宽等特性,采用先进核心技术如异构网络集合通信优化、网络级负载均衡等,支持AI大模型的高效训练。在北京的试验中,该方案成功验证了其有效性和稳定性,为解决智算中心资源受限、提高资源利用效率提供了可行的解决方案,推动了智算中心建设,为区域算力互联网的建设奠定了基础。

未完……

更多详细请下载完整报告

加载中...