新浪财经

北交所IPO要求又高了!北交所提出三项基本指标要求,明确拟IPO企业创新属性

市场资讯 2024.10.17 06:18

明确板块定位,北京证券交易所(下称“北交所”)对拟IPO企业提出了“创新性”指标要求。

近日,北交所下发了最新一期发行上市审核动态,对拟IPO企业的创新特征作出多项规定,涉及创新性量化指标、创新特征信息披露等。

北交所表示,在该所申报发行上市的企业,“应当具备基本的创新投入或产出,充分披露其创新特征,结合客观依据论证是否通过技术创新、产品创新、模式创新及转型升级等创新方式,增强核心竞争力,促进业绩增长,提升抗风险能力”。

明确“创新性”指标要求

上交所科创板、深交所创业板已分别有了明确的“硬科技”属性指标、“三创四新”指标,如今,北交所也对“创新性”指标给出了明确要求。

近日,北交所下发了最新一期发行上市审核动态,进一步明确北交所市场定位的把握标准,引导和规范上市申报行为,发行人申报在北交所发行上市的,可参照该期审核动态,充分论证说明发行人是否符合北交所定位,保荐机构应当充分审慎核查并发表明确意见。

审核动态还称,在北交所申报发行上市的,发行人报告期内应当具备基本的创新投入或产出,充分披露其创新特征,结合客观依据论证是否通过技术创新、产品创新、模式创新及转型升级等创新方式,增强核心竞争力,促进业绩增长,提升抗风险能力。

同时,进一步压实中介机构责任,要求保荐机构在推荐企业申报北交所发行上市时,应当充分评估企业是否符合基本要求之一。对不符合基本要求的企业,北交所审核机构将通过强化问询审核、征询行业咨询委或主管部门意见等方式,就相关企业是否符合北交所定位进行严格把关,结合各方因素认定其是否符合北交所定位。

提出三项基本指标要求

该期审核动态显示,发行人申报在北交所发行上市的,就创新性量化指标方面,应当符合三项基本指标要求:

一是通过持续开展研发投入,维持创新能力和竞争优势,主要表现为资金、人力等资源投入。比如,研发强度较高,最近三年研发投入占营业收入比例在3%以上;或者研发投入金额较大,最近3年平均研发投入金额在1000万元以上;或者研发投入增长较快,最近3年研发投入复合增长率达到10%以上,最近1年研发投入金额达到1500万元以上。此外,企业在研发人力资源方面应有相应体现,具体而言,最近1年研发人员占员工总数的比例不低于10%,或者研发人员不少于10人。

二是通过独立或合作研发形成知识产权成果,并应用于公司主营业务。具体来看,通常拥有I类知识产权3项以上或软件著作权50项以上。

三是积极参与标准研究制定并形成一定成果,通常参与制定过2项以上国际标准、国家标准或行业标准。

北交所表示,在该所申报发行上市的企业,“应当具备基本的创新投入或产出,充分披露其创新特征,结合客观依据论证是否通过技术创新、产品创新、模式创新及转型升级等创新方式,增强核心竞争力,促进业绩增长,提升抗风险能力”。

此外,北交所还提到,申报企业在论证自身创新特征时,应结合技术、产品、模式等方面的创新,以及转型升级情况,进行论证。

五大方面规范信息披露

该期审核动态强调,发行人应当采用简明易懂的语言、层次清晰的结构和内容,在招股说明书中充分、客观、准确地披露其创新特征,说明在技术水平、产品关键性能指标、业务模式竞争力等方面与主要竞争对手的比较情况。

从过往实践来看,一般涉及五个方面:第一,创新投入方面,包括前期持续研发投入情况,如研发支出、研发人员、研发设备、研发模式、科研激励机制、参与或承担省部级以上科技专项课题情况等;第二,创新产出方面,包括独立或合作研发形成的知识产权,核心技术及产业化情况等;第三,创新认可方面,包括参与制定国际标准、国家标准或行业标准,产品在国内或国际市场具备占有率,与国内或国际知名企业建立稳定合作的关系,获得省部级以上科技奖项或资质认定等;第四,在研发设计、采购、生产与销售等环节借助技术突破、模式创新催生出新业态新模式的具体情况、盈利前景以及竞争优势等;第五,发行人利用先进适用技术或新设备、新方法对传统产业进行改造升级的,还应当披露其在提升产品质量、产业链升级、降本增效,以及推动高端化、智能化、绿色化、融合化等方面的情况。

最新数据显示,截至今年6月底,北交所上市公司249家,其中高新技术企业占比92.37%,国家级专精特新“小巨人”企业占比48.19%;最近3年平均研发投入3174.67万元,最近3年平均研发强度(剔除未盈利企业)为5.97%,最近3年平均研发投入复合增长率为16.44%;平均每家公司拥有90名研发人员,占员工总数的17.52%;平均每家公司拥有22项发明专利。

北交所IPO企业创新性量化指标出炉

10月14日消息,为进一步明确北京证券交易所(简称北交所)市场定位把握标准,引导和规范上市申报行为,北交所就如何开展拟上市企业创新特征信息披露及论证做出引导,要求保荐机构进行充分审慎核查并发表明确意见。

一、拟申报在北交所发行上市的,发行人报告期内应当具备基本的创新投入或产出,原则上应当满足以下基本要求之一

1、通过持续开展研发投入,维持创新能力和竞争优势;

主要表现为资金、人力等资源投入,具体如:研发强度较高,最近三年研发投入占营业收入比例在3%以上;或者研发投入金额较大,最近三年平均研发投入金额在1,000万元以上;或者研发投入增长较快,最近三年研发投入复合增长率达到10%以上,最近一年研发投入金额达到1,500万元以上。此外,企业在研发人力资源方面应有相应体现,具体来看,最近一年研发人员占员工总数的比例不低于10%,或者研发人员不少于10人。

2、通过独立或合作研发形成知识产权成果并应用于公司主营业务;

具体来看,通常拥有Ⅰ类知识产权3项以上或软件著作权50项以上。

3、积极参与标准研究制定并形成一定成果,通常参与制定过2项以上国际标准、国家标准或行业标准。

保荐机构在推荐企业申报北交所发行上市时,应当充分评估企业是否符合上述基本要求之一。对不符合上述基本要求的企业,北交所审核机构将通过强化问询审核、征询行业咨询委或主管部门意见等方式,就相关企业是否符合北交所定位进行严格把关,结合各方因素认定其是否符合北交所定位。

二、发行人应当采用简明易懂的语言,层次清晰的结构和内容,在招股说明书中充分、客观、准确地披露其创新特征,说明在技术水平、产品关键性能指标、业务模式竞争力等方面与主要竞争对手的比较情况

从过往实践来看,一般涉及五个方面:

1、创新投入方面

包括前期持续研发投入情况,如研发支出、研发人员、研发设备、研发模式、科研激励机制、参与或承担省部级以上科技专项课题情况等;

2、创新产出方面

包括独立或合作研发形成的知识产权,核心技术及产业化情况等;

3、创新认可方面

包括参与制定国际标准、国家标准或行业标准,产品在国内或国际市场占有率,与国内或国际知名企业建立稳定合作关系,获得省部级以上科技奖项或资质认定等;

4、在研发设计、采购、生产与销售等环节借助技术突破、模式创新催生出新业态新模式的具体情况、盈利前景以及竞争优势等;

5、发行人利用先进适用技术或新设备、新方法对传统产业进行改造升级的,还应当披露其在提升产品质量、产业链升级、降本增效,以及推动高端化、智能化、绿色化、融合化等方面形成的竞争优势情况。

三、在论证自身创新特征时,申报企业可以结合自身实际,选择以下一个方面或者多个方面,充分论证自身是否具有创新性

1、技术创新方面

主要围绕发行人的核心技术与发行人独立或合作研发形成的知识产权是否相关,是否符合行业发展趋势,相较于行业通用技术是否形成明显差异及具备竞争优势,产业化前景是否明确等角度进行论证;

2、产品创新方面

主要围绕发行人通过工艺改进、性能优化、技术路线调整等手段对产品更新迭代或者形成新产品情况,相关产品相较于国内外竞品是否具备竞争优势、实现进口替代或填补国内空白等角度进行论证;

3、模式创新方面

发行人在研发设计、采购、生产与销售等环节借助技术突破、模式创新催生出新业务模式的,主要围绕新业务模式的产业化路径是否清晰、盈利前景是否明确,与现有同行业竞争对手相比是否具备竞争优势,适用新业务模式是否为发行人业绩增长的关键驱动因素等角度进行论证;

4、转型升级方面

发行人利用人工智能、大数据、云计算等数字技术、信息技术、生物技术及其他先进适用技术或新设备、新方法对传统产业进行改造升级的,主要围绕在提升产品质量、产业链升级、降本增效,以及推动高端化、智能化、绿色化、融合化等方面是否取得显著成效,与同行业企业相比在产品质量、生产运营效率、耗能排放等方面是否形成明显优势等角度进行论证。

四、对属于部分特定行业领域的申报企业,保荐机构推荐其申报北交所发行上市时,应重点关注以下事项

1、发行人主营业务是否属于国家产业政策鼓励领域,是否具有较大市场空间,市场份额是否位于行业前列;

2、发行人是否具有稳健良好的经营业绩、现金流或成长性。

特定行业包括批发和零售业,建筑业,住宿和餐饮业,租赁和商务服务业,居民服务、修理和其他服务业,电力、热力、燃气及水生产和供应业,采矿业,交通运输、仓储和邮政业,黑色金属冶炼和压延加工业,纺织业与纺织服装、服饰业,以及轻工行业等行业领域。

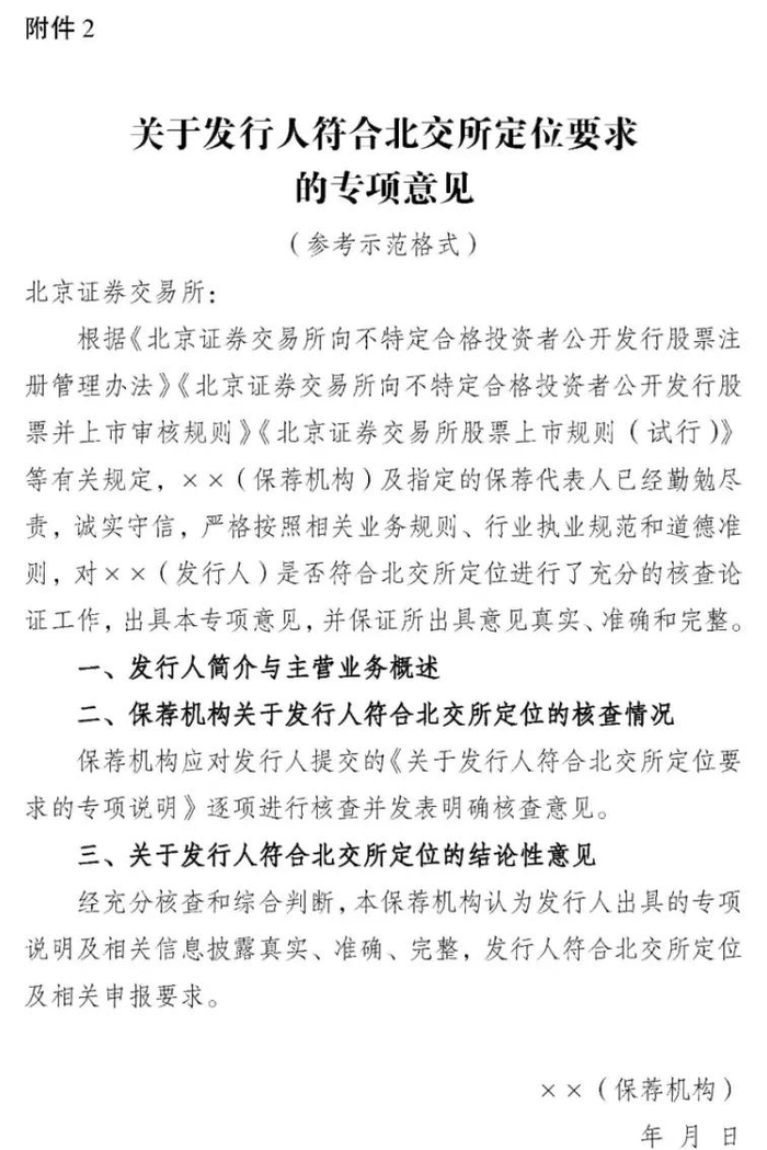
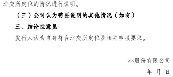
五、发行人和保荐机构应当按照示范格式要求,就发行人符合北交所定位分别出具专项说明和专项意见。

通过审核系统提交发行上市申请文件,其中包括“7-9-2 发行人与保荐机构关于符合国家产业政策和北交所定位的专项说明”,关于北交所定位,该文件至少应当包含以下内容:

1、发行人应当按照附件所列格式要求,提交关于发行人符合北交所定位的专项说明;

2、保荐机构应当围绕北交所定位,对发行人提交的专项说明涉及的相关事项进行尽职调查,对申请文件中的相关信息披露进行核查把关,就发行人是否符合北交所定位作出专业判断,并按照附件所列格式要求,出具专项意见,说明具体的核查内容、核查过程等,同时在上市保荐书中说明核查结论及依据。

附:《关于发行人符合北交所定位要求的专项说明》、《关于发行人符合北交所定位要求的专项意见》

【免责声明】本公众平台发布的内容(包括文字、图片、影音等素材)部分来源于网络,转载内容不代表本平台观点,如涉及版权争议需要交涉,请直接联系原作者。如有侵犯您的权益或版权请及时告知我们,本平台客服查核属实后,将第一时间删除消息,不承担任何法律责任。热烈欢迎朋友们关注、转发、收藏本微信平台消息。

(转自:IPO上市实务)

加载中...