新浪财经

预见2024:《2024年中国智能手机行业全景图谱》(附市场规模、竞争格局和发展前景等)

前瞻网

关注

转自:前瞻产业研究院

行业主要上市公司:小米(01810)、中兴通讯(000063)、传音控股(688036)等

本文核心数据:智能手机市场规模;智能手机市场份额

行业概况

——定义及分类

根据《GB/T 42002-2022 跨境电子商务交易类产品信息多语种描述智能手机》的定义,智能手机是指具有独立的操作系统和运行空间,可以由用户自行安装第三方服务商提供的程序,并可以通过移动通信网络来实现无线网络接入的手机类型的总称。

按照操作系统分类,目前主流的智能手机有安卓(Android)手机、苹果(ios)手机、华为(HarmonyOS)手机和小米(小米澎湃OS)手机等。此前,全球范围内还有微软(Windows Phone)、黑莓(Blackberry)、塞班(Symbian)等操作系统,但都陆续停止更新退出市场了。

——产业链剖析:上游零部件产业宽泛

根据智能手机的构成情况,智能手机产业链从上游到下游主要包括几个环节:上游手机芯片设计和制造,操作存储系统开发、零部件生产等。中游智能手机产品的代工、生产及下游不同渠道手机产品的销售及后端手机的维修、回购等延伸交易价值链。

智能手机产业上游涉及到众多细分行业,其中操作系统、芯片为手机行业上游领域最为重要的软硬件设备,两个领域代表企业分别为安卓、苹果、高通、华为海思、中芯国际等;此外,手机显示屏、内存、PCB/FPC和电池对于智能手机行业也十分重要;产业链下游覆盖范围众多,包括中国移动、中国电信等运营商,腾讯、Facebook、淘宝、京东等应用服务供应商。

行业发展历程:处于成熟发展阶段

中国智能手机发展历史较短,但发展速度较快,目前已经处于成熟发展阶段。尤其,2020年以来,中国5G商用化进展迅速,进一步推动了国产智能手机的发展。

行业政策背景:支持全产业链发展

为保证智能手机行业健康快速发展,我国政府等多部门出台了众多政策来规范行业的发展。智能手机作为移动通信终端设备,其生产和销售主要受国家无线电管理相关法规约束,而移动通信终端设备产品所处的电子信息产业是我国当前着重培育和发展的战略新兴产业,智能手机行业受国家多项政策规划支持:

行业发展现状

——中国智能手机产品产量

IDC数据显示,2019年以来国内智能手机出货量整体呈下降趋势,2023年国内智能手机出货量2.71亿部,同比下降5.0%。2024年上半年,中国智能手机出货量超1.4亿部,同比增长7.7%。

——中国手机网民规模分析

根据CNNIC数据显示,截至2023年12月,我国手机网民规模为10.79亿,较2022年12月新增手机网民超1000万人。

——智能手机行业市场规模

整体来看,2019-2023年中国智能手机市场规模呈波动趋势,行业整体趋于成熟。根据IDC公布的数据,2023年中国智能手机出货量约2.71亿部,中国智能手机平均售价(ASP)约471美元/台,可初步核算2023年中国智能手机行业市场规模约9063亿元。

行业竞争格局

——区域竞争:集中在广东

从代表性企业分布来看,智能手机产业代表性企业主要分布广东、北京、上海等地区。此外,江苏、湖北、浙江等地亦有产业链代表性上市公司。

——企业竞争:2024年vivo市场份额较大

根据IDC数据显示,2024年第二季度,中国智能手机厂商Vvio排名第一,市场份额为18.5%;其次是华为和OPPO,市场份额分别为18.1%和15.7%;小米市场份额约14%。

——行业集中度:中国智能手机行业集中度CR5约80.8%

基于IDC公布的市场份额数据,我国智能手机行业市场集中度较高,苹果、Honor、OPPO、Vivo、小米等5家厂商占据了国内大部分市场。2023年中国智能手机行业市场集中度CR5为80.9%,2024年二季度约80.8%,有所下滑。

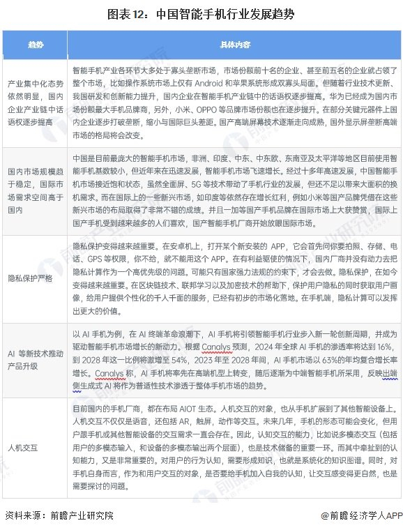
行业发展前景及趋势预测

——行业发展趋势

中国智能手机行业将呈现产业集中化、国内市场稳定、AI等新技术推动产品升级等发展趋势:

——行业发展前景:预计到2029年智能手机市场规模约15367亿元

随着我国经济持续快速增长、城市化快速推进、人民生活水平提高等因素的推动,我国智能手机行业也呈快速发展态势。一方面,受益于全球经济回暖以及折叠屏手机、AI手机的兴起,中国智能手机有望迎来新的更机潮,推动出货量重回上升趋势;另一方面,在原材料价格上涨以及技术等成本上升的影响下,中国智能手机平均售价将有所上涨。预计到2029年,中国智能手机行业市场规模达15367亿元,年均复合增长率约为9.2%。

更多本行业研究分析详见前瞻产业研究院《中国智能手机行业市场需求预测与投资战略规划分析报告》。

同时前瞻产业研究院还提供产业新赛道研究、投资可行性研究、产业规划、园区规划、产业招商、产业图谱、产业大数据、智慧招商系统、行业地位证明、IPO咨询/募投可研、专精特新小巨人申报等解决方案。在招股说明书、公司年度报告等任何公开信息披露中引用本篇文章内容,需要获取前瞻产业研究院的正规授权。

更多深度行业分析尽在【前瞻经济学人APP】,还可以与500+经济学家/资深行业研究员交流互动。更多企业数据、企业资讯、企业发展情况尽在【企查猫APP】,性价比最高功能最全的企业查询平台。

加载中...