新浪财经

买房即落户!成都购房落户新政来了

封面新闻

关注

10月15日,成都市住房和城乡建设局、成都市规划和自然资源局、成都市发展和改革委员会、成都市公安局、成都住房公积金中心联合召开涉及房地产、落户等方面的政策沟通会,政事君从会上获悉,为进一步深化户籍制度改革,保障已在本市购买合法产权住房人员共享城市建设成果,10月15日,成都市发展和改革委员会、成都市公安局、成都市住房和城乡建设局正式印发《关于实施合法产权住房人员落户的通知》(以下简称《通知》),有效期3年。

《通知》规定

在本市行政区域内购买

商品住房(已交付使用)

或二手住房的人员

可在住房所在地申请本人落户

其配偶、未成年子女、老年父母

符合投靠条件的

可申请办理户口随迁

购房落户如何办理?

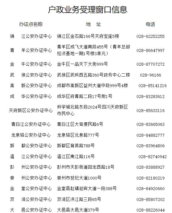
购房落户可通过线下和线上两种途径申请,各区(市)县公安办证中心可提供线下办理业务,通过“成都公安微户政”公众号可申请网上办理。

办理购房落户需要哪些申请材料?《通知》显示,产权人应本人到场申请,并提供入户申请表;产权人和入户人员的居民户口簿、居民身份证;房屋信息查询记录;《不动产权证书》或《房屋所有权证》或购房备案合同;申请随迁的,提供关系佐证材料,如结婚证、出生医学证明、独生子女证、收养证、亲子鉴定书等证件,法院裁定书、判决书等证明亲属关系的法律文书,档案管理机关加盖印章证明亲属关系的个人档案等。《通知》显示,房屋产权为直系亲属共有的,一并提交所有成年产权人确认户主的声明。

特殊情形如何处理?

本《通知》规定的住房,是指通过购买方式取得合法所有权的住宅用房。《通知》对购房落户过程中的一些特殊情形做出了针对性的安排。《通知》明确,未成年人单独购房,申请入户时至少有一位监护人同时迁移。

非直系亲属共有同一套产权住房的,不适用本《通知》规定。直系亲属范围为本人的配偶、子女、孙子女、外孙子女、曾孙子女、曾外孙子女、父母、祖父母、外祖父母、曾祖父母、曾外祖父母,配偶的父母,子女的配偶。

除抵押登记外,其他被限制登记的住房不能申请办理购房入户。

政策亮点有哪些?

本《通知》制定过程中,借鉴了全国其他主要城市经验做法并结合成都实际,呈现三大特点。

一是取消购房落户房屋面积、购房时间限制。《通知》贯彻《国家新型城镇化规划》《成渝地区双城经济圈建设规划纲要》关于促进在城镇稳定就业和生活的农业转移人口举家进城落户要求,取消了原购房入户政策对住房面积、购买时间的限制(原政策要求2014年6月1日前在成都购买面积在70平方米以上的商品住房或二手住房;2014年6月1日后(含6月1日)至2017年12月31日前(含12月31日)购买面积在90平方米以上的商品住房或二手住房)。

二是取消了原购房政策中对社保参保年限限制。按照党中央国务院、省委省政府、市委市政府关于促进房地产市场平稳健康发展的要求,《通知》取消了合法产权人员需依法参加社会保险1年以上落户条件的限制,做到“购房即落户”。

三是加强与现行户籍政策衔接。为保证户籍政策连续性、可操作性,《成都户籍迁入登记管理办法的通知》(成办规﹝2024﹞3号)仍然继续执行,《通知》将与其中“投靠、收养人员条件”中“1.与成都市户籍人员结婚满3年的;2.未成年人投靠父亲或母亲的;3.男满60周岁、女满55周岁,需投靠成都市户籍成年子女的”等保持一致。

针对购房落户新政

热门问题一对一解答

👇

1.购买合法产权住房申请落户,具体在哪里办理?

答:线下在购房地所属区(市)县公安办证中心;线上可通过“成都公安微户政”微信公众号在线提交申请后邮寄办理。

2.此次放开合法产权住房落户,对购房时间和购房面积有限制吗?

答:无限制。

3.产权证只写了夫妻一方的名字,另一方能否办理购房落户。

答:如果结婚时间满3年,可以直接办理。

4.产权证写了夫妻双方的名字,但结婚时间未满3年,两人能否直接办理购房落户。

答:可以。

5.未成年人单独购房的,如何办理入户?

答:申请入户时父亲或母亲至少有一位和未成年子女同时申请迁入 。

6.房屋为父母和成年子女共有,先迁了成年子女户口,以后父母投靠成年子女还有购房迁入要满5年的限制吗?

答:没有。可以一起办理。

7.我和朋友共同购买了一套住房,我们可以按照此次政策申请办理入户吗?

答:不能。

8.我买的住房,想迁入我和未成年孩子,需要提交哪些材料证明亲属关系?

答:婚姻关系存续期提供结婚证和出生证;已离婚的提供离婚证、离婚协议(或法院裁定书或判决书)和出生证。

9.我买的住房,想迁入我和老年父母,需要提交哪些材料证明亲属关系?

答:独生子女证、收养证、亲子鉴定书等证件,法院裁决书、判决书等证明亲属关系的法律文书,档案管理机关加盖印章证明亲属关系的个人档案等。

10.直系亲属具体是指哪些关系?

答:指申请人的配偶、子女、孙子女、外孙子女、曾孙子女、曾外孙子女、父母、祖父母、外祖父母、曾祖父母、曾外祖父母,配偶的父母,子女的配偶。

来源:蓉城政事

责任编辑:刘万里 SF014