平安银行:将于25日集中批量调整存量个人住房贷款合同贷款利率
金融一线
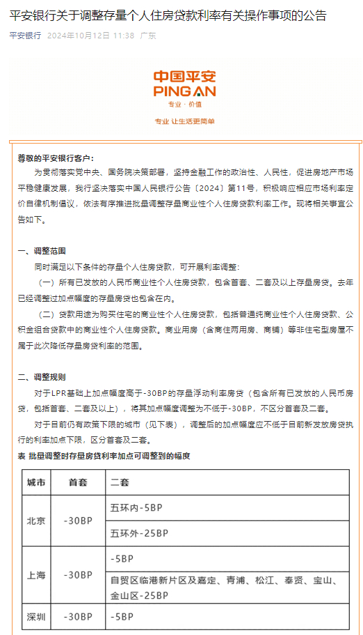
10月12日金融一线消息,平安银行今日关于调整存量个人住房贷款利率有关操作事项的公告。公告称,对于LPR基础上加点幅度高于-30BP的存量浮动利率房贷(包含所有已发放的人民币房贷,包括首套、二套及以上),将其加点幅度调整为不低于-30BP,不区分首套及二套。 对于目前仍有政策下限的城市,调整后的加点幅度应不低于目前新发放房贷执行的利率加点下限,区分首套及二套。LPR基础上加点幅度高于-30BP的存量浮动利率房贷(包含所有已发放的人民币房贷,包括首套、二套及以上),平安银行将于2024年10月25日集中批量调整合同贷款利率,批量调整后于当天起按新的利率水平执行,此前利息均按原合同利率水平计算。