新浪财经

【最全】2024年蛋白粉行业上市公司全方位对比(附业务布局汇总、业绩对比、业务规划等)

前瞻网

关注

转自:前瞻产业研究院

行业主要上市公司:汤臣倍健(300146.SZ)、康恩贝(600572.SH)、双塔食品(002481.SZ)、仙乐健康(300791.SZ)、西王食品(000639.SZ)、索宝蛋白(603231.SH)、嘉华股份(603182.SH)等

本文核心数据:蛋白粉行业;营业收入;业务占比;业务规划等

蛋白粉产业上市公司汇总

蛋白粉,即蛋白质粉剂,是采用提纯的大豆蛋白、酪蛋白、乳清蛋白、豌豆蛋白等蛋白,或上述几种蛋白的组合体复合加工制成的富含蛋白质的粉末。蛋白粉属于膳食营养补充剂,其用途一是作为蛋白质膳食补充剂直接为人体补充蛋白质,二是作为功能添加剂用于食品工业生产中。

随着中国健身运动风潮兴起,蛋白粉愈加受到关注。截至2024年,中国蛋白粉产业上市企业较多,分布在产业链各环节,汇总如下:

从上市公司区域分布来看,中国蛋白粉产业上市公司主要分布在山东地区,四川、广东、浙江地区也有较多企业分布。

蛋白粉产业上市公司基本信息对比

从蛋白粉产业上市公司基本信息来看,注册资本最高的是畜禽养殖企业温氏股份;成立时间最早的是蛋白粉生产加工企业双塔食品;上市时间最早的是蛋白粉生产加工江中药业。

蛋白粉产业上市公司经营数据对比

从蛋白粉产业上市公司经营数据来看,2023年全年,总营收最高的企业是畜禽养殖企业新希望;相关业务营收最高的是畜禽养殖企业温氏股份;相关业务毛利率最高的是蛋白粉生产加工企业华特达因。

蛋白粉行业上市公司蛋白粉产品与服务对比

截至2024年,中国蛋白粉行业上市公司蛋白粉产品与服务对比汇总如下:

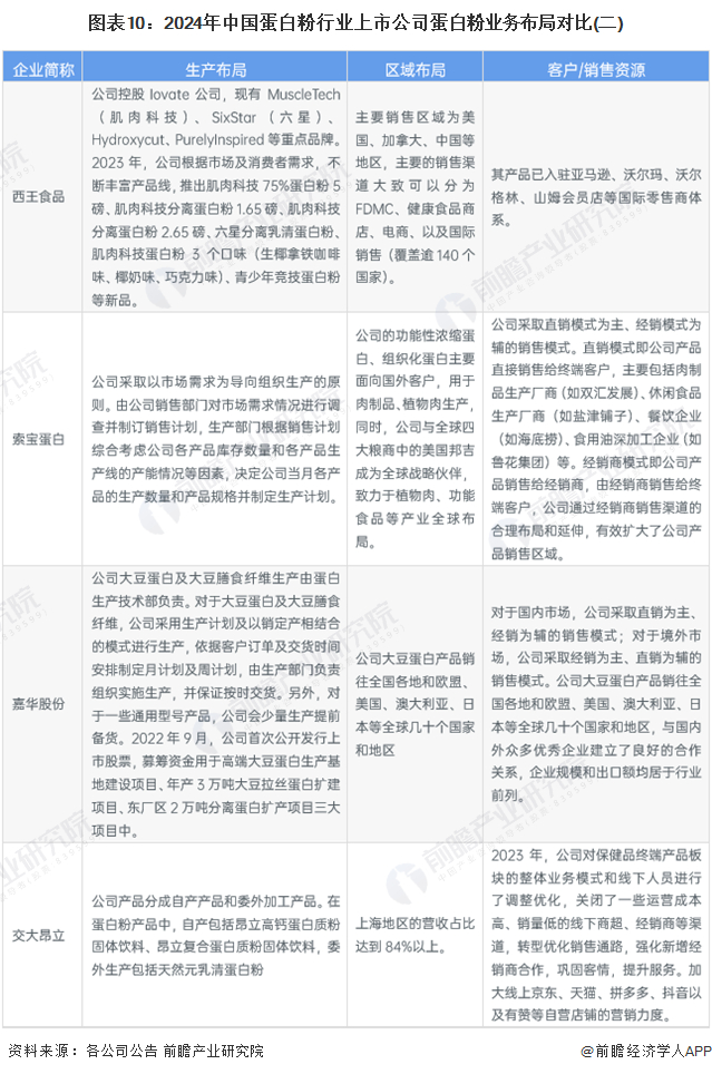
蛋白粉行业上市公司蛋白粉业务布局对比

截至2024年,中国蛋白粉行业上市公司蛋白粉业务布局对比汇总如下:

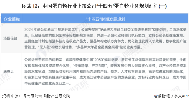
蛋白粉行业上市公司蛋白粉业务发展规划汇总

截至2024年,中国蛋白粉行业上市公司蛋白粉业务发展规划汇总如下:

更多本行业研究分析详见前瞻产业研究院《中国蛋白粉行业市场需求与投资规划分析报告》。

同时前瞻产业研究院还提供产业新赛道研究、投资可行性研究、产业规划、园区规划、产业招商、产业图谱、产业大数据、智慧招商系统、行业地位证明、IPO咨询/募投可研、专精特新小巨人申报等解决方案。在招股说明书、公司年度报告等任何公开信息披露中引用本篇文章内容,需要获取前瞻产业研究院的正规授权。

更多深度行业分析尽在【前瞻经济学人APP】,还可以与500+经济学家/资深行业研究员交流互动。更多企业数据、企业资讯、企业发展情况尽在【企查猫APP】,性价比最高功能最全的企业查询平台。

加载中...