新浪科技

【中航证券军工】军事仿真行业深度:奇花初胎,矞矞皇皇

市场资讯 2024.10.10 17:42

长久以来,我国国防科技工业建设对于软件系统建设存在“低关注,低投入”的倾向,资本市场也以“装备配套”逻辑视角度量军用软件系统:项目制特点突出难以上量,定价不明确难以赚钱,业绩波动性大难以持续。随着智能化战争的逐步到来,数据要素变得愈发重要,软件系统对于作战效能的提升愈发凸显,对于国防工业体系的软实力要求愈发提高。大力发展国防工业软件系统是促进新质生产力发展、新质战斗力生成的必要举措,成为实现高质量低成本可持续发展道路上的必然选择。

“十四五”进入攻坚阶段,可以预见迎面而来的“十五五”,军事智能化有望大放异彩。我们判断,国防建设将有望实现从聚焦硬实力到关注软实力的切换,军用仿真行业将充分受益于此。随着需求端渗透率的提升,一批具备军事仿真核心技术的专业团队与企业正在快速发展壮大。相关行业及业内公司犹如“奇花初胎”,正逐步显示出其内在价值,行业公司有望实现业绩的稳定、快速增长,赢得长期溢价。

🔷  军事仿真:多学科融合,军费使用效率倍增器

军事仿真包括武器技术仿真、武器系统仿真以及作战仿真等,能够在军队训练、武器装备研制、作战指挥和规划计划等方面发挥重要作用,是国防领域的一项融合多学科的关键技术产品,通过边建边用,军事仿真直接支持了航空发动机和以精确打击武器为代表的各类武器装备研制和试验鉴定。

军事仿真行业发展与我国国防发展、需求及政策高度契合,是军费使用效率的倍增器,它的广泛应用可以带来显著的军事价值、经济价值和社会价值。

🔷  国外广泛运用,国内渗透率快速提高,成为装备研制使用各环节的“必选项”

发达国家在军用仿真领域起步较早,各领域均已大量使用军用仿真作为论证支撑手段,美军海湾战争、阿富汗战争均是在仿真支持下得以完成的。与发达国家相比,我国军事仿真技术发展起步较晚,但受重视程度日益加深,已经实现了从“0”到“1”的创造性发展,渗透率逐步提升。“十三五”以来,全军装备试验鉴定改革中明确提出用仿真来替代部分实装和配试系统的要求,“二十大”报告中也提及了要“深入推进实战化军事训练,深化联合训练、对抗训练、科技练兵”,随着军队建设、装备发展、军费投入的增加,有效需求一直呈现快速增加的趋势,我国陆军“跨越”系列演习、空军“金头盔”系列演习均是在军事仿真支持下完成的,现在的主要矛盾已经从“需求是否真实”变换为“日益旺盛的需求和尚存短板的技术研发能力与供给保障”的矛盾,也是军事仿真业务在未来能够持续扩容快速发展的基本行业逻辑。

🔷  数字仿真与半实物产品壁垒较高,价值量占比大,装备采办与训练演示的需求持续性较好

从服务领域上来看,军用仿真主要服务领域为装备采办、分析论证或训练演示,装备采办主要服务工业部门,仿真公司支撑装备部门进行采购,经费来源以军费当中的装备研制费用及政府拨款为主;分析论证业务开展形式主要以工业部门牵头,仿真公司配套为主;训练演示业务开展形式主要以仿真公司直接承接或工业部门牵头、仿真公司配套为主。建议关注竞争壁垒较高、配套层级较高的服务装备采办及训练演示的相关军用仿真公司。

🔷  市场空间逐步打开,“百亿+”大市场

世界各国均开始逐步认识到军用仿真在军事领域的显著作用,全球2025年军用仿真投入经费总额将达到150.07亿美元,考虑我国现代化国防能力建设的深入以及新质新域作战力量的重点发展,参考世界领先水平(占比20%,北美占比36.19%),对应2025年我国军用仿真市场空间上限为30.01亿美元,折合人民币210.10亿元人民币,未来随着我国国防信息化的不断深入,我们认为,软件能力建设有望提速,行业公司享受中国军费总量增长、结构变化、及国防信息化软实力建设三重动能加持,预计CAGR有望维持20%的增长,到2027年行业市场规模上限有望达到302.50亿元。

🔷  发展趋势

①从技术发展角度看,军事仿真技术与手段正在向“数字化、高效化、智能化、网络化、服务化、普适化”发展。

②从应用推广角度看,仿真技术已经成功应用于各类高新技术和国民经济等众多领域的各个层面,具有强大的体系化、融合化、渗透性特征。

③从需求角度看,在信息化背景下,军队建设和军事斗争准备、社会管理、工业制造面临的新问题,产生的新需求也将逐渐增多,需要采用如军事仿真等非传统的手段提前预判和筹划以提高效率效益。

④从结构上来看,嵌入式军事仿真更契合现代化装备训练需求,嵌入式仿真模块价值量占比将逐步提高。

军事仿真技术与大数据、人工智能、数字孪生、元宇宙等新一代基础与应用技术的不断融合发展将牵引出更多元的军事模拟训练产品和应用,保障军事仿真行业满足更多元化军事运用需求。

🔷  建议关注:

中科星图(688568.SH)、霍莱沃(688682.SH)、索辰科技(688507.SH)、润科通用(经纬恒润688326.SH)、华力创通(300045.SZ)、中仿智能(838676.NQ)、摩诘创新(海格通信002465.SZ)、展鹏科技(603488.SH)、北斗院(A23086.SH)、六九一二(A22323.SZ)、赫尔墨斯(872720.NQ)、星网宇达(002829.SZ)、威海广泰(002111.SZ);

🔷  风险提示;

①    技术研发的风险。

②    核心技术人员流失风险。

③    行业政策风险。

⑤    市场竞争格局的风险。

⑥    国家队下场导致竞争优势丧失的风险。

⑦     上市失败及被并购失败的风险。

一、军事仿真:奇花初胎,矞矞皇皇

军事仿真包括武器技术仿真、武器系统仿真以及作战仿真等,能够在军队训练、武器装备研制、作战指挥和规划计划等方面发挥重要作用,是国防领域的一项融合多学科的关键技术产品。世界各军事强国竞相在新一代武器系统的研制过程中不断完善仿真方法,改进仿真手段,以提高研制工作的综合效益。军事仿真应用作为中国国防信息化进程的关键环节之一,随着高精尖武器系统的研制和发展,在“研、试、战、训、保”体系中的应用已得到研制方和使用部队的承认和重视,同时也被提出了更高的要求,相关行业及业内公司由如“奇花初胎”,正逐步显示出其内在价值。

(一)军事仿真的分类

从功能用途上划分,军事仿真产品主要由体系架构设计系统、战场空间信息及可视化分析系统、数字仿真引擎(严肃训练游戏)、分析评估系统、实物半实物设备和参试、配试装备等部分组成。

军事仿真是以计算机和各种物理效应设备为工具与载体,软硬结合的一种综合性产品。从形式上,军事仿真产品主要由软件产品与硬件产品组成,提供的产品包括军事仿真技术的工具软件、硬件系统和仿真应用系统服务。

(二)军事仿真的价值

军事仿真软件应用作为仿真产业的重要组成部分,是我国国防信息化进程的关键环节之一,是国防现代化背景下的朝阳行业。从军事仿真的发展现状来看,目前世界各国均认识到军事仿真在军事领域的作用,将军事仿真领域的竞争视为现代化战争的“超前智能较量”。军事仿真行业发展与我国国防发展、需求及政策高度契合,应用领域宽广,需求高速增长,未来发展具备足够增长空间。

1、军事仿真的军事价值

随着先进军事理论体系论证进入科学、量化时代,新质、新域武器装备发展论证与试验鉴定的路径愈发科学严谨,实战化、基地化、网络化、联合化对抗、模拟、训练能力需求不断涌现,对于军事仿真的需求日益强烈。军事仿真系统成为研究未来战争、设计未来装备、支撑战法评估和训法创新的有效手段,具有重要的军事价值。

①军事仿真是装备论证、研制、试验鉴定的重要手段。军事仿真能够显著促进装备发展,有效减少在实际研制过程中的错误概率,避免由于不断失败而带来的研制周期增加。随着新型装备的加速更新换代,世界各军事强国竞相在新一代武器系统的论证、研制和试验鉴定过程中不断完善仿真方法,改进仿真手段,以提高研制工作的综合效益。现代化装备发展的目标、路线及步骤,必须通过现代化装备论证方法来给出。为了加快武器装备现代化,加速武器装备升级换、满足现代化装备论证定性与定量相结合的要求,必须通过仿真手段来实现发展出来的装备是否达到论证的指标要求,能否提高体系作战能力,均需要通过试验鉴定来检验和评价,而试验鉴定的条件构设和开展,都依赖军事仿真技术的支持。

②军事仿真能够支撑先进军事理论发展,促进国家战略研究,促进部队战法创新。随着军事理论体系进入科学、量化时代,军事力量进入体系化对抗阶段,发展先进军事理论,必须开展作战实验。历史和实践经验表明,支撑作战理论创新的作战实验,离不开仿真技术支持。美军海湾战争、阿富汗战争,无不是在仿真支持下得以完成的。发展先进作战理论,有望通过带动军方作战实验需求的增长,推动支撑的作战实验的军事仿真业务快速发展。

③军事仿真保障实战化、联合训练,促进人员素质提升,支撑战斗力生成。信息化、智能化条件下的联合作战,作战要素的交连程度和作战复杂度空前提高,以军事仿真为核心的模拟训练手段逐步成为实战化和联合训练的重要组成部分和表现形式。我国陆军“跨越”系列演习、空军鼎新基地“金头盔”系列演习、美军的“红旗”系列演习均是在军事仿真保障下完成的。

2、军事仿真的经济价值

近年来,随着国际局势的日益复杂,各国国防军费的日益增加,军事仿真“军队和经费效率的倍增器”的作用日渐显现。军事仿真贯穿于武器装备的体系设计、规划、发展论证、工程研制、试验鉴定与评估、作战使用研究、综合保障直至报废的全生命周期,能够极大的提高战斗力生成的效费比率,具有重要的经济价值。

①军用仿真能够节约研发经费:国外装备采办中已大量运用了军事仿真作为论证支撑手段,其中仅“密集阵近程防御武器系统”单项目便节约了百余万美元。

②军事仿真能够提高训练效益:在信息技术广泛应用于军事领域之前,我国军事训练主要采取动作训练、机械训练、实战演训等方式进行。传统军事训练模式的局限显著,主要体现在:训练效益较低(组织训练需要大量的人力、物力进行保障,整体训练效益较难提升)、组训方法手段较为单一(除实战实弹训练外,其他训练内容量化程度不高,对抗性不强,无法模拟真实环境)、训练管理信息化程度低(组训者无法掌握训练数据,无法通过数据总结并提升)等方面。相较于国内,国外长期以来运用以军事仿真技术为核心的军事模拟训练系统来保障战役、战术演习及日常训练,显著提高了训练效率,改善了原有问题。

综上,军事仿真作为一个重要的科学技术,在现代科学事业中占有举足轻重的地位,它的广泛应用可以带来巨大的军事价值、经济价值和社会价值。军事仿真是国防现代化背景下的朝阳行业,已经实现了从“0”到“1”的创造性发展,一批具备军事仿真核心技术的专业团队与企业正在快速发展壮大,并逐步为市场所认可,是具备投资价值的前瞻性赛道之一。

(三)军事仿真现状:国际上已广泛推广成熟应用,国内渗透率快速提升

1、国际发展现状:广泛推广成熟应用

国际上广泛将建模与仿真列为重要的国防关键技术。美国国防部将“建模仿真”列为“有助于极大提高战备、现代化、部队结构、持续军事能力”的一项重要的国防技术。1992年,美国国防部公布了“国防建模与仿真倡议”,并成立了国防建模与仿真办公室,负责倡议的实施;同年7月,美国国防部公布了“国防科学技术战略”,“综合仿真环境”被列为保持美国军事优势的七大推动技术之一;1995年10月,美国防部公布了“建模与仿真主计划”,提出了美国防部建模与仿真的六个主目标;1997年度的“美国国防技术领域计划”,将“建模与仿真”列为“有助于能极大提高军事能力的四大支柱(战备、现代化、部队结构、持续能力)的一项重要技术。美国众议院487号决议将建模仿真列为影响国家安全繁荣和保持绝对领先优势的具有战略意义的国家关键技术。行业主要参与公司如下:

①加拿大Presagis公司:公司成立于2007年8月,其主要产品主要应用于作战实验、模拟训练、联合作战仿真等领域,例如海军模拟训练及任务演习以及相应仿真平台等。

②美国MAK公司:公司成立于1990年,是国际化的分布式交互仿真产品供应商,其主要软件产品应用于作战实验、联合作战系统平台等方面。

③德国莱茵金属防务电子公司(Rheinmetall Defence Electronics GmbH):公司是德国莱茵公司的子公司,其产品为模拟对战或交战系统等应用软件产品。

④美国Ternion公司:公司是美国较为知名的仿真公司。其产品主要应用于作战仿真领域,产品主要包括涵盖平台模型、通信模型、传感器模型、数据处理模型、干扰装备模型、子系统模型、弹药模型和武器系统模型的一系列仿真软件产品。

⑤美国TeledyneBrown工程公司:公司总部位于美国,其产品主要为应用于空战、导弹战、空间战的“多对多”的仿真领域的软件产品,能够实现双边或多边的对抗模拟或仿真。公司在美国海湾战争期间为美军“沙漠盾牌”、“沙漠风暴”作战计划的制订与作战方案的拟制发挥了重要作用。

⑥美国Palantir Technologies公司:公司总部位于美国,主要为公司和政府提供独特的技术产品。公司产品的核心是通过使用数字孪生和本体来模拟现实,从而能够预测、预防和模拟事件,并创造最佳结果。

以需求为牵引、以积累为基础、以创新为驱动,通过几十余年的不间断投入与政策倾斜,形成了覆盖战略、战区/战役、战术/任务、交战/系统层级,涉及各军兵种及联合作战的真实、虚拟、构造全谱系仿真系统、设施和环境,全面支撑了美军武器装备研制和采办、模拟仿真训练、作战分析、作战实验、研制和作战试验鉴定、作战计划模拟推演等应用,推动了先进武器装备快速采办和换代发展、军事训练和演习模式与能力的转型、军事理论和战争实践不断革新。

美军构建的众多军事仿真系统由战区/战役级、任务/作战级和工程/交战级三级层次组成,根据适用领域划分,美军使用的典型军事仿真系统有如下几类:

①适用于分析论证类:海湾战争、科索沃战争、阿富汗战争和伊拉克战争中,美军多次运用了联合作战仿真系统(JWARS,JAS前身)、扩展防空仿真系统(EADSIM)、高级仿真集成建模框架(AFSIM)等进行作战方案与作战计划的拟制和优选。还有空战仿真系统(AWSIM)、新一代半自动化兵力仿真系统(OneSAF)等也能为战法研究提供辅助支持。

②适用于训练演示类:主要有联合战区级仿真系统(JTLS)、联合半自动兵力系统(JSAF)、移动导弹定位与攻击仿真系统(SLAMEM)、战场综合演练场(STOW)以及联合冲突和战术仿真系统(JCATS)等。运用上述系统,美军先后开发论证了“空地一体战”、“全频谱作战”、“网络中心战”、“快速决定性作战”等作战概念理论和思想。

③适用于装备采办类:主要包括网络战仿真系统(NETWARS)、卫星仿真系统(STK)、在海军“寂静铁锤”实验中使用的多任务ISR测试床系统以及专用于工程建设与战术分析的联合建模与仿真系统(JMASS)等用于检验装备效能的军事仿真系统。

2、国内发展现状:渗透率快速提升

与发达国家相比,我国军事仿真技术受重视程度日益加深,渗透率逐步提升。就军事仿真系统而言,我国在相关领域的技术发展起步比欧美等发达国家晚。发展初期我国不仅缺乏高水平的军事仿真技术开发人员、军事仿真产品研制人员、复杂军事仿真系统设计集成人员,同时也缺少高水平的市场推广人员和业务管理人员。近年来,随着我国军事仿真技术的发展,相关需求逐年增加。同时,行业内龙头企业在政策指引下,逐步拓宽军事仿真产品的应用领域和应用方向,仿真行业得到进一步发展。

在20世纪70年代后期,由著名科学家钱学森同志倡导,一些院校和研究所设立了专门机构从事这方面的应用研究。为了推动军事仿真研究,中国系统工程学会在1980年成立时,就组织了军事系统工程专业委员会,并于1981年在北京召开了全国首届计算机作战模拟学术会议。1980年初,军事科学院成立了我军第一个专门的军事仿真研究机构-军事运筹分析研究所,陆续研制出了从分队级到战役级一系列模拟模型,包括某军种师团战术模型、某军种分队战术模型、坦克分队战术模型、指数系列模型、战役模型等一批科研成果,并在教学与部队训练中开始发挥作用。这一时期,主要采用的是西方20世纪70年代以前的“兰切斯特方程”、“指数法”、“蒙特卡罗法”等方法。但受到当时技术水平和认识上的局限,在取得成绩的同时也暴露出许多问题,发展较为缓慢。

90年代中期以来,随着技术水平的发展和信息化时代发展的要求,军事仿真的技术研究和应用进入蓬勃发展的时期。军委首长和部队机关对军事仿真的研究和应用给予了极大地关注和支持,中国人民解放军国防科学技术大学2009年首次开设仿真工程专业,为国内高等院校首次开设军事仿真领域相关专业,国防大学、石家庄某学院、南京某学院、海军某学院、空军某学院等院校先后推出了一些实用的战役战术训练模拟系统,并开展了较大规模的复杂系统仿真,实现了由单个武器的性能仿真发展为较多武器平台在作战环境下的对抗仿真,由单兵种的作战训练仿真发展到跨军种协同战术训练仿真。

经过四十余年的发展,国内逐步形成了一批覆盖各军事应用领域的具备一定军事仿真核心技术的专业团队与企业。

“十三五”以来,全军装备试验鉴定改革中明确提出用仿真来替代部分实装和配试系统的要求,“二十大”报告中也提及了要“深入推进实战化军事训练,深化联合训练、对抗训练、科技练兵”,随着军队建设、装备发展、军费投入的增加,有效需求一直呈现快速增加的趋势,我国陆军“跨越”系列演习、空军“金头盔”系列演习、美军的“红旗”系列演习均是在军事仿真支持下完成的。现在的矛盾仍然是日益旺盛的需求和尚存短板的技术研发能力与供给保障的矛盾,也是军事仿真业务在未来能够持续扩容快速发展的基本行业逻辑。

(四)发展趋势

就军事仿真行业而言,以美军为代表的西方发达国家军队,基于领先甚至跨代优势的装备和技术发展思路、多次局部战争实践及军事转型和武装力量建设改革的需要,正在将军事仿真系统大量应用到军队作战实验、模拟训练、装备论证和联合试验等方面,推动着军事仿真技术的发展和军事变革。

①从技术发展角度看,军事仿真技术与手段正在向“数字化、高效化、智能化、网络化、服务化、普适化”发展。当前研究热点主要集中在复杂系统建模仿真理论与方法、综合自然环境和人为环境建模仿真、智能系统建模仿真、网络化建模仿真、虚拟样机工程、高效能仿真、嵌入式仿真、仿真模型校核验证与确认等方面。这些技术不仅吸纳了新兴电子信息技术的研究成果,而且对传统的建模仿真理论、方法与平台技术提出了严峻的挑战,引领了相关高新技术的快速发展,将对仿真产业的继承、发展、创新、跨越产生重大影响。同时,基于DIS、HLA、TENA等异构互联以及实兵(L)、虚拟(V)、构造(C)的一体化混合仿真(数字仿真DS和处理器在环PIL仿真)是必然趋势,可以实现仿真平台的互操作和模型的复用,并且支持快速构建作战实验、模拟训练、装备论证、试验鉴定、综合保障等应用。

②从应用推广角度看,仿真技术已经成功应用于各类高新技术和国民经济等众多领域的各个层面,具有强大的体系化、融合化、渗透性特征。由于系统仿真可以观察与研究已发生、尚未发生或设想的现象,可以观察与研究难以到达的微观、中观或宏观世界,并具有综合、协同、集成和互操作等特性,因此,它作为与实验发现、理论分析并列的第三种科学研究手段,已经成为各个行业展现已有能力、培育提升实力、探索未知世界的不可或缺的工具,为人们认识世界和改造世界提供了新的方法和手段。特别是系统仿真通过构造虚实结合的计算实验环境,催生了各个行业的变革性创新。

③从需求角度看,军事仿真技术在“研、试、战、训、保”体系中的应用,已得到研制方和使用部队的承认和重视。同时,在信息化背景下,军队建设和军事斗争准备、社会管理、工业制造面临的新问题,产生的新需求也将逐渐增多,需要采用如军事仿真等非传统的手段提前预判和筹划以提高效率效益。近年来“平行战争”、“平行社会”、“数字孪生”等概念的提出和相关研究热度的增加,新需求和新应用势有望将仿真产业的发展推向一个新的高度。

④从结构上来看,嵌入式军事仿真更契合现代化装备训练需求,嵌入式仿真模块价值量占比将逐步提高。随着军事装备的现代化,装备自动化、智能化程度不断提高,相关单位对装备的模拟更复杂,特别是一些大型复杂的电子装备,如C3I、C4I等系统,所花的经费越来越多。由于许多电子装备的寿命不在于操作次数的多少,而主要取决于电子元器件的自然寿命,因此各种军事仿真训练系统能较好地解决依靠实际装备训练会磨损和降低实装寿命的问题。依托装备开发各种“嵌入式”军事仿真训练系统,利用计算机等成熟设备,开发实装的“嵌入式”系统,对于减少系统实物试验次数、节省训练经费、提高维护水平、延长装备寿命周期、强化部队训练等具有非常重要的意义。

二、军事仿真特点:贯穿军工产业链,各有专精互为补充

(一)行业特点:贯穿军工产业链全流程,高壁垒

军事仿真产业的产品几乎贯穿着军工产业链从顶层设计到训练运用的全流程,是现代化国防建设的软核心,具有市场壁垒高,回报利润高的特点。主要应用领域包括军工产业顶层的装备论证,中层的试验鉴定、作战实验,及底层模拟训练、综合保障。由于,军事仿真产品由多种软硬件设备组成,军事业务专业性较强,且服务于不同应用侧重点迥异,故行业整体及各细分板块间壁垒均较高。

(二)竞争格局:各有专精,互为补充,先发后发优势并存

军事仿真行业按竞争主体可划分为体制内单位(军工企业)和民营企业。按产品性质,可划分为渠道商与自研商。

表1 主要竞争主体

①对于体制内单位,由于国外应用于军工行业的仿真技术属于高度保密的核心技术,大部分禁止向我国出口和转让,因此以专业用户为客户的多为该类主体所覆盖,即我国的军队科研机构、研究院所和国防工业企业等。该类体制内单位因其装备和信息系统研制主业科研任务繁重,涉及仿真类科研往往都委托第三方完成。部分国防工业单位的主业本身包含仿真相关的业务,其依托的工业集团往往具备型号装备及军品研制方面能力,因此较外部民营企业具备较大数据及模型优势,这些单位在业务发展中与民营企业形成了竞争合作关系。

②对于民营企业,受军工相关资质许可及要求,军事仿真市场准入门槛较高。近年来,随着民营企业生产和技术研发水平的不断提升、国产化替代及自主可控进程的加深,代理商及渠道商逐渐被市场淘汰,一批具备军事仿真自研能力及军品科研生产相关资质的企业已逐步进入专业市场,且军品的采购模式也逐步从传统的定向采购向市场化采购模式转变,上述因素均使得专业市场的市场化程度逐步提高。随着民营企业自身技术水平和规模的提升,其将在专业市场中发挥越来越重要的作用、市场地位亦将稳步提升。

由于行业服务陆、海、空、天、网各军种,军兵种作战样式及装备差异较大,服务于各类装备,各类用途目的的各种军事仿真订制属性强,领域众多,市场广阔,故各领域内部企业、团队同质化竞争较少,技术互补,产品互联、互操作性差,接口不统一,先发后发优势并存。

目前我国军事仿真行业正处于市场化发展期,从业公司普遍体量较小且起步较晚,部分仍以代理进口产品为主,自主知识产权含量不高,缺少掌握核心技术的龙头企业引领产业发展,行业集中度不高。

三、军事仿真产业链

(一)产业结构及细分领域:数字仿真引擎和实物半实物设备的价值量占比较高

军事仿真行业属于信息传输、软件和信息技术服务业,行业的上游行业主要为计算机、计算机软件以及电子元器件制造业。军方的下游行业是军事仿真行业的目标市场,产业链条如下:

从功能用途及业务领域上划分,军事仿真产品主要由体系架构设计系统、战场空间信息及可视化分析系统、数字仿真引擎(严肃训练游戏)、分析评估系统、实物半实物设备和参试、配试装备等部分组成,其中数字仿真引擎和实物半实物设备的价值量占比较高。各个业务领域差由于用途迥异,估值及增速差异性较大,故各板块业务公司需拆分来研究。

由于军事仿真行业贯穿军工产业链全流程,为了满足各类应用场景需求的各类产品功能差异化较大,使得行业内企业各有专精,互为补充。

①体系架构设计系统,军事的顶层设计。主要面向DoDAF(美国国防部工作小组所制定的系统体系结构框架)和MBSE(基于模型的系统工程),提供符合框架标准的可视化建模环境和代码生成、仿真运行能力,支持论证人员完成体系架构设计和架构逻辑验证,实现全要素全流程的定性分析,对未来智能化作战中的杀伤链对抗包括感知对抗、信息对抗、火力对抗进行分析,研究作战体系中装备运用方法,获取作战体系能力缺陷和待研型号的功能需求、性能指标的一种软件产品。主要运用场景包括,设计战术战法、装备体系架构、从作战能力视角论证武器系统研制必要性、牵引武器系统总体设计及能力指标论证等,覆盖军事领域的顶层设计部分,用户主要以各大军工集团研究所和各军兵种研究院为主。

②战场空间信息及可视化分析系统,军事仿真的信息出口。态势显示系统军事仿真的重要组成部分,包括军事GIS、态势显示和空间环境,主要运用于实现军事仿真中战场环境保障和二维、三维态势信息的传输,辅助军事仿真引擎实现与用户的交互,侧重于战场环境数据来源、显示与服务。系统从上到下分为应用层、应用支撑平台、服务支持层、数据存储层和基础设施层,向军事业务人员提供二三维态势展示、方案制作与推演、仿真数据接入、可视化定制等功能。

③数字仿真引擎,军事仿真的核心。是针对客户需求,以军事理论要素为基础所开发的虚拟现实和数据应用系统。该类系统通过构设虚拟战场空间,模拟对抗双方兵力和作战行为,在近似真实的数字环境中,研究战争、预知战争、培训作战人员与装备,侧重于定量分析。客户定制化程度较高、产品软件占比较高是数字仿真引擎的突出特点。数字仿真引擎按颗粒度及侧重可以划分为战役级、任务级、交战级、工程级、多层级虚实融合平台及严肃训练游戏。

④分析评估系统。分析评估系统是军事领域的研究热点,对于指导武器装备体系建设、辅助指挥员进行战场决策等具有重要的意义。主要包含信息资源管理、综合分析评估和大数据等模块,用于从仿真数据中分析、找寻规律与价值。

⑤实物、半实物设备。主要包含各类模拟器(战术训练模拟器、技术训练模拟器)、实装、半实物设备(光电、雷达、通信、装备中的部件)、暗室等,主要围绕模拟训练提供人在回路或硬件在回路,特点是内场使用。系统供应商根据其自身优势与特色,在既定产品或技术路径上针对客户需求进行升级优化,综合运用兵棋系统、模拟训练系统、模拟器材,支撑司令官、指挥参谋人员和一线作战人员开展模拟训练,有效提高训练的效率和效益,实现“像打仗那样训练”。

⑥参试、配试设备。主要包含暗室、靶标(靶机、靶弹)、测量软件、无线电、电子对抗等设备,主要围绕试验鉴定与训练提供目标模拟、环境模拟、进展检测、遥感遥测数据等功能。

(二)市场规模:2027年国内市场规模将超过200亿元

从全球市场来看,仿真行业规模大幅扩张,波音公司,洛克希德·马丁公司等全球多家著名企业、公司都有相关的仿真技术研究部门或基地负责仿真测试、模拟训练、虚拟制造、仿真设计等领域。从全球市场规模来看,根据简氏防务《全球建模与仿真的市场预测报告》,仿真军事训练系统全球市场在2017年达到130亿美元,预期2025年市场总额有望达到150.7亿美元。北美预计在2016-2025年期间将占据全球军事模拟和虚拟训练时长36.10%的份额,其余的排名分别为:欧洲占25.60%,亚太地区占25.30%,中东占7.90%,拉丁美洲和非洲共占5.10%。从未来的地区增长趋势来看,北美在2016-2025年预计花费606亿美元用于模拟和虚拟训练,按地区分类来看,亚太地区则预计为426亿美元,中国市场作为亚太地区市场的重要组成部分,市场前景广阔。

从国内市场来看,军用仿真市场逐步打开,“百亿+”大市场。根据简氏防务预测,全球2025年军用仿真投入经费总额将达到150.07亿美元,考虑我国现代化国防能力建设的深入以及新质新域作战作战力量的重点发展,假设到2025年能达到世界领先水平(占比20%,北美占比36.19%),对应我国军用仿真市场空间上限为30.01亿美元,折合人民币210.10亿元人民币,未来随着我国国防信息化的不断深入,我们认为,软件能力建设有望提速,行业公司享受中国军费总量增长、结构变化、及国防信息化软实力建设三重动能加持,预计CAGR有望维持20%的增长,到2027年行业市场规模上限有望达到302.50亿元。

四、投资逻辑

军事仿真软件应用作为仿真产业的重要组成部分,是我国国防信息化进程的关键环节之一,是国防现代化背景下的朝阳行业。行业发展与我国国防发展、需求及政策高度契合,应用领域宽广,需求高速增长,未来发展具备足够增长空间。

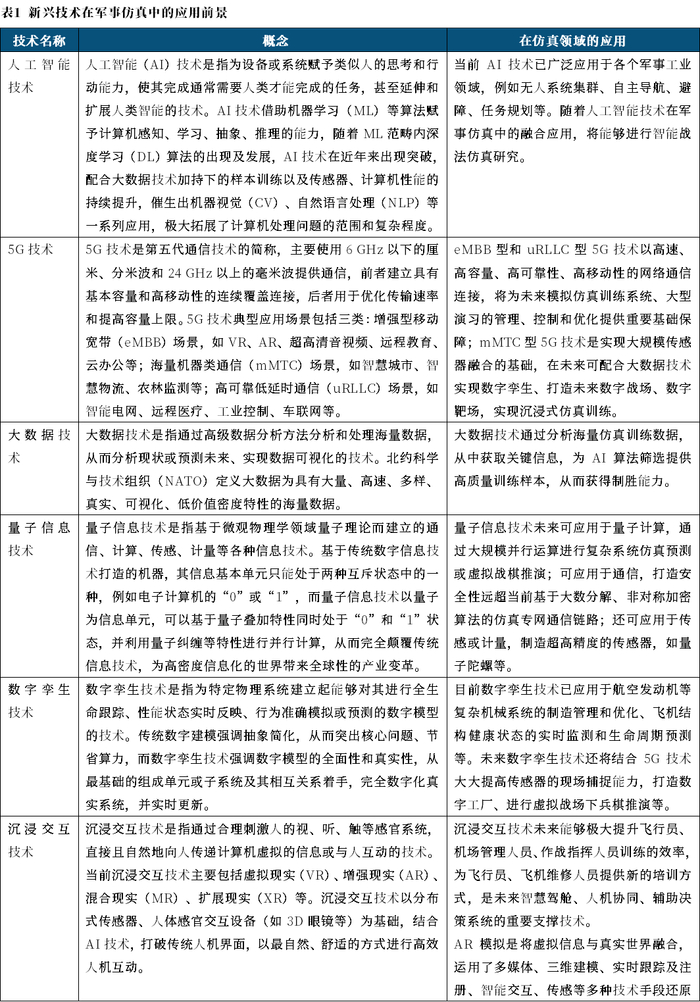
(一)新兴技术满足多元应用需求

近年来,“人工智能”、“元宇宙”等技术概念受到高度关注,大量数字信息技术领域的新技术涌现并快速发展,人工智能、5G、大数据、量子计算、区块链、数字孪生、沉浸交互、脑机接口等正在变革军事仿真行业,支撑军事仿真突破传统人机交互界面与机制,迈入智能化仿真时代。

我们认为,军事仿真行业受益于国防现代化、国防信息化、国防智能化进程,契合当前及未来较长时段的国防现代化发展需求和政策方针指向,军事仿真技术与大数据、人工智能、数字孪生、元宇宙等新一代基础与应用技术的不断融合发展将牵引出更多元的军事模拟训练产品和应用,保障军事仿真行业满足更多元化军事运用需求。军事仿真行业受益于装备采办、论证分析、训练演示等多重需求共同驱动,军事仿真业务具备足够成长空间。

(二)军转民,民哺军

从技术本身而言,军事仿真和民用仿真的基础技术是共用的,存在横向扩展的产业基础,国际存在大量军事软件民用化、游戏化的先例,如美国的VBS分队级仿真训练软件就存在军事和民用两个版本。民用产品的研发可以基于军事仿真积累的建模仿真、虚拟现实、人工智能等技术为基础,对已有的平台和系统进行业务功能改进和更新,将军事仿真市场成果转化到交通物流、城市管理、应急反应、电力、金融等国民经济领域,使其能够满足民用领域的不同要求。

拓展民用市场能够降低行业不确定性风险。由于军事仿真行业的客户为各类涉军单位,其需求通常受到国防支出预算、国际安全局势、国内外政治、军队改革、采购程序等诸多因素影响,如果未来发生不利变化,军事仿真系行业可能受到较大冲击,导致行业内公司业绩存在下滑风险。向民用市场拓展不仅对冲了行业不确定性带来的风险,而且能够牵引民用市场释放大量增量空间,给军工企业带来长足、广阔的成长空间。

民用赛道空间广阔,向民用领域拓展有利于提高行业公司收入水平。与聚焦民用领域的公司相比,军事仿真行业内公司各细分业务定制化较强,相对难以大规模复用,这主要是由于涉及军品的业务具有一定的技术难度和复杂性,研发投入的需求相对较高,导致其收入体量水平相比民品较低。未来随着行业内公司民用收入体量的进一步扩大,整体收入水平有望进一步提高。

(三)以模块化满足定制化,从项目科研型转向装备配套型

客观的说,现在阶段,军事仿真行业公司业务组成中以项目科研型为主,从而导致其行业商业模式更多以项目制为主,普遍业绩波动性较大。军事仿真行业产品由于服务于多元化的应用需求,因此往往定制化较强,复用性较差。这些因素都限制了行业公司的盈利水平与稳定增长。随着行业的逐渐发展成熟,行业公司业务有望从项目科研型转向装备配套型,产品有望以模块化架构设计来满足定制化需求,从而在提高总体收入体量的同时实现盈利能力与业绩稳定性的同步提升。对于资本市场而言,业绩稳定性与盈利能力提升带来的研究难度的降低,也将逐步带来市场认可度的提高,提升行业估值水平,带来行业的整体估值重塑。

综上,行业发展与我国国防发展、需求及政策高度契合,应用领域宽广,需求高速增长,未来发展具备足够增长空间。

五、风险提示

① 技术研发的风险。军用仿真行业属于技术密集型产业,涉及计算机图形技术、计算机仿真技术、多传感器交互技术、人机交互、人工智能及显示技术等行业应用关键技术问题。行业公司将主要精力转向挖掘军方、国防工业的需求,提供定向服务,公司研发投入相对较大,若公司未能及时将产品和技术更新迭代,对需求把握出现偏差,相应技术或产品研发方向未能贴合市场需求,或出现新产品研发失败、研发成果未能产品化,将对公司发展造成不利影响。

② 核心技术人员流失风险。军用仿真作为新兴行业,技术和人才的短缺、流动性大是客观情况,随着行业的竞争日趋激烈,人才对行业企业发展的作用愈发重要。公司核心技术和核心技术人员是公司核心竞争力的重要组成部分,人员的稳定对公司的发展起到至关重要的作用,人员流失将对公司的经营产生不利影响。

③ 行业政策风险。行业公司的业务收入来源于军用仿真行业,近年来随着行业政策的支持和市场客观需求的增长,公司业务发展较快,但由于公司的终端客户为各类涉军单位,其需求通常受到国防支出预算、国际安全局势、国内外政治、军队改革、采购程序等诸多因素影响。如果未来国际形势、军事环境以及国家周边安全态势发生变化,以及军用仿真行业政策等方面发生不利变化,行业可能受到较大冲击,市场需求相应缩减将导致行业公司业绩存在下滑风险。

④ 市场竞争格局的风险。由于行业特殊性导致行业聚集度较低,龙头公司华如科技也体量也相对较小,整体行业态势较为错综复杂,生态及优势地位较不稳固,存在发优势不明显,未来竞争态势出现较大变化的可能。

⑤ 国家队下场导致竞争优势丧失的风险。由于行业公司服务客户主要以军工央企、军方为主,存在客户自建能力导致整体需求、业务订单缩水的风险。

⑥ 上市失败及被并购失败的风险。行业处于高速发展的较早期阶段,市场认知度较低,且行业公司发展现况与科创板/创业板的上市要求仍有一定差距,行业公司存在上市失败的风险。

(转自:中航军工研究)

加载中...