新浪财经

报告 | 中国电信:中国电信5G智慧工厂在工业互联网中的应用(附下载)

互联网的一些事

关注

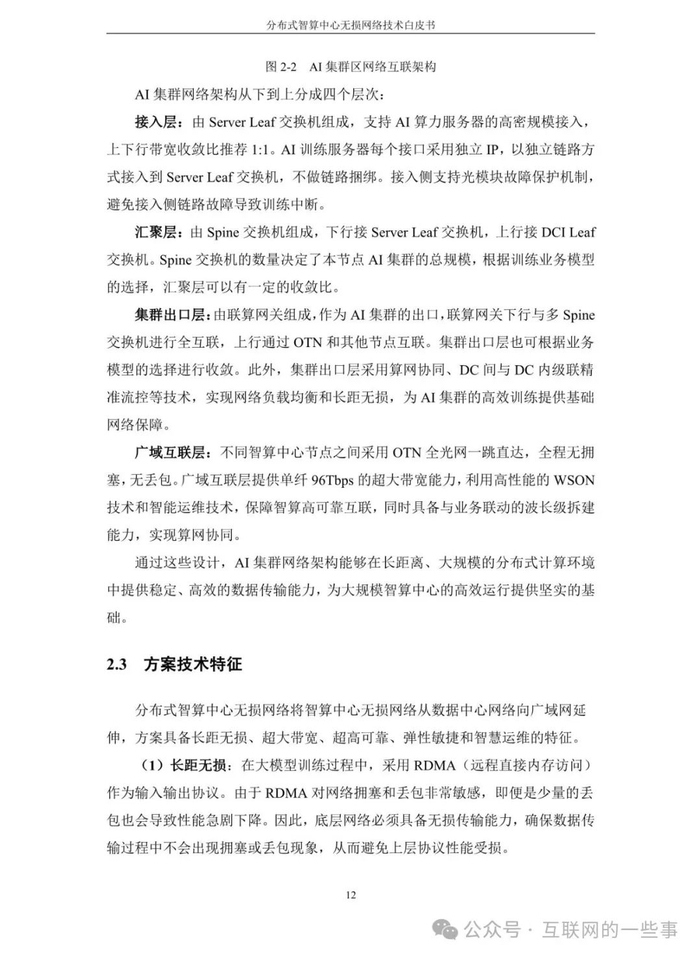
中国电信股份有限公司研究院携手北京分公司,发布《分布式智算中心无损网络技术白皮书》,标志着5G智慧工厂发展迈入新阶段。该白皮书深入探讨了AI大模型下的智算业务需求,提出了分布式智算中心互联现网验证的解决方案,以应对算力需求的激增和网络挑战。

随着人工智能技术的不断进步,智算基础设施的建设显得尤为重要。中国电信通过“以网强算”战略,利用网络资源弥补算力不足,推动产业升级。白皮书指出,AI大模型训练对网络提出了超大规模、超高带宽、超低时延和超高可靠性的要求,而中国电信的无损网络技术正满足了这些需求。

加载中...