新浪财经

【国盛量化】数量化方法助力国企红利主题股票精选——中信保诚国企红利量化选股基金投资价值分析

市场资讯 2024.10.09 11:35

-报告摘要

1、国企在经济转型期具备优势。国企在国家经济发展中扮演着重要角色,尤其在经济面临挑战或转型时期优势明显。国企本身占据了产业链核心地位,具有市场竞争优势。近几年国企改革相关政策不断加强,聚焦于加强央国企的核心功能和核心竞争力,促使国企做强做优做大。近两年国企估值已有明显修复但仍然偏低,距离民营企业估值中值存在较大空间。

2、红利仍具较高配置价值。国有企业也存在着一定的代理人问题,利用红利因子进一步优选,能够剔除可能在公司治理层面有问题或经营状况不佳的企业。无论从宏观周期来看,还是从微观因子的赔率-趋势-拥挤度来看,红利策略仍有较高配置价值。在周期下行阶段国企红利指数超额亮眼,A股表现较差时能提供较强的防御作用。当前货币环境较为宽松,信贷需求偏弱,经济恢复缓慢,正处于货币扩张的阶段6,国企红利表现最优。红利因子目前处于中低赔率-强趋势-中等拥挤状态,综合得分为1,仍具有配置价值。

基金竞争力与超额收益解析:

1、近期超额能力较强中信保诚国企红利量化选股A基金于2024年3月22日成立,并于2024年5月31日开放申购赎回。自2024年5月31日以来,相对业绩比较基准有着稳健的超额收益。

2、控制风格暴露,优秀的行业配置能力:从在风格因子上的偏离来看,基金主要在价值、盈利等因子上有一定程度的超额暴露,而在波动性等因子上相对低配。基金在选股时,相对而言更重视低估值、高盈利、低波动率等因素,获取股票超额收益的同时兼顾风险控制。该基金整体而言行业偏离幅度较大,在部分行业上有主动的超低配,超配银行、基础化工、汽车、建筑等行业,低配煤炭、交通运输。可见该基金在行业层面有进行主动的管理,力争获取超越基准指数的超额收益。

3、中信保诚国企红利量化选股A(基金代码:020768),该基金的投资目标是重点关注国企红利主题相关上市公司的投资机会,通过数量化的方法进行积极的组合管理与风险控制,力争实现长期超越业绩比较基准的投资回报。该基金通过对国内外宏观经济运行状况、政策环境、利率走势、证券市场走势的分析进行战略判断,确定投资组合中股票、债券、现金、金融衍生品等大类资产的配置比例。该基金的量化选股模型会综合考虑股票的基本面(如分红能力、盈利能力、运营质量、成长性、估值等)、价量特征、事件性因素等因子,对股票进行综合评价后,挑选符合一定标准的股票用于构建股票组合。该基金由HAN YILING先生和黄稚女士共同管理,两位基金经理具备非常丰富的量化投资管理经验。

1、国企红利投资价值分析

基金聚焦国有企业投资,并根据分红进行优选,筛选出公司治理和业绩发展稳定的优质国企,在当前增长中枢下行且不确定性较高的宏观环境下具备一定防御属性,提供长期稳定收益。

1.1 国企在经济转型期具备优势

国企在国家经济发展中扮演着重要角色,尤其在经济面临挑战或转型时期优势明显。一方面,国企可能在政府的逆周期政策中获得特别支持,如财政刺激、产业扶持等,能够加强市场地位和竞争力;另一方面,国企作为国家宏观调控的工具,能对总需求形成有力支撑,在经济不确定性较高时业务相对更加稳定,从而保证经济的平稳发展。

国企本身占据了产业链核心地位,具有市场竞争优势。国企往往控制着关键的资源和生产要素,能够对整个产业链的稳定性和发展起到决定性影响。在全球经济格局分化以及产业链重构的背景下,国企的引领作用尤为重要,有助于保障国家产业安全和推动产业升级。

近几年国企改革相关政策不断加强,聚焦于加强央国企的核心功能和核心竞争力,促使国企做强做优做大。2022年11月“中特估”的提出有助于国企的资产评估和价值发现,市场认可度也进一步提升;2024年4月新“国九条”发布,推动央国企市值管理和分红提升,助力价值重塑。

近两年国企估值已有明显修复但仍然偏低,距离民营企业估值存在较大空间。截至2024年8月28日,国有企业PE中位数从2022年底的低点回升至8.0x,尽管与民企的估值价差已经大幅缩窄,但距离民企PE中值(14.7x)仍有较大差距。

1.2红利仍具较高配置价值

国有企业也存在着一定的代理人问题,利用红利因子进一步优选,能够剔除可能在公司治理层面有问题或经营状况不佳的企业。无论从宏观周期来看,还是从微观因子的赔率-趋势-拥挤度来看,红利策略仍有较高配置价值。

1.2.1宏观视角:周期下行阶段红利占优

基于报告《构建大类资产的宏观胜率评分卡:货币、信用、增长、通胀与海外五因子》中的货币、信用、增长周期变化,我们设计了如下中国经济六周期:

1.信用扩张:货币持续宽松,借贷成本降低,投资和消费信心逐渐恢复,促进信用开始扩张;

2.经济复苏:货币供应充裕,信贷市场活跃,推动了经济的快速发展,投资和消费活动增加,经济整体处于高速增长的繁荣状态;

3.货币退潮:经济发展逐渐过热,信贷活动仍然活跃,为了平衡经济增长或抑制通胀,货币政策开始调整收紧;

4.信用退潮:货币供应持续紧缩,借贷成本增加,市场流动性紧缺,信贷活动开始减少;

5.经济放缓:信用退潮导致经济疲软,投资和消费活动减少,经济增长逐步放缓;

6.货币扩张:经济不确定性较高,信贷需求仍然较弱,货币政策采取宽松措施以刺激信贷活动和经济增长。

在周期下行阶段国企红利指数超额亮眼,A股表现较差时能提供较强的防御作用。在不确定的宏观环境下,国企和红利资产由于具有更加稳定的盈利和分红,抗风险能力较强,投资者也更倾向于选择相对稳定的投资标的,国企红利策略一般占据优势。

统计不同阶段各指数年化收益:1)相对于中证全指而言,中证国企红利、中证红利、中证国企在阶段3~6均有超额表现,尤其在A股表现较差的阶段4~6超额显著;2)周期下行阶段,国企红利往往比中证红利和中证国企表现更佳,稳定属性更为突出。

当前货币环境较为宽松,信贷需求偏弱,经济恢复缓慢,正处于货币扩张的阶段6,国企红利表现最优。近期货币政策持续宽松,低利率背景下债券吸引力相对下降,并且当前经济恢复缓慢,市场仍具不确定性,投资者会更加注重收益的稳定性,此时国企红利配置价值凸显。

1.2.2微观视角:红利处于中低赔率-强趋势-低拥挤状态

对于因子择时的问题,我们认为通过自下而上的内生性指标可以同时兼顾因子择时的普适性和有效性。因此,经过对海外研究的总结以及国内数据的实证,我们提出因子择时的三个标尺:具体计算细节可参考国盛金工团队的专题报告:《因子择时的三个标尺:因子动量、因子离散度与因子拥挤度》。

·因子赔率:多空两组的估值价差,即因子多空两组BP中位数的比率;

·因子动量:因子过去12个月ICIR;

·因子拥挤度:多空两组的换手率比率、波动率比率和beta比率的等权平均;

·得分标准化:滚动六年窗口,λ为0.995的衰减系数加权构建均值和标准差;

·最终打分:以±0.5和±1为阈值,将指标得分划分为-2/-1/0/+1/+2五档,三个标尺的得分加总即为当前风格因子的最终打分;

截至2024年8月30日,红利因子处于中低赔率-强趋势-中等拥挤状态,综合得分为1,仍具有配置价值。

1)近期红利风格有所回调,部分缓解了前期赔率过低的压力(4月30日赔率为-1.53倍标准差,触发负面信号),当前红利风格赔率回升至中低水平;

2)当前红利风格趋势依然较强,处于1.1倍标准差的较高水平;

3)拥挤度为-0.1倍标准差的中等水平,从公募持仓来看对高股息个股持仓比例处于历史中低水平,交易风险仍然可控。

红利因子综合得分上升至1分,仍具备配置价值,此外,在报告《什么信号会让我们下调红利策略的评级?》中我们提出当前高股息策略估值未到极值状态、宏观环境利好、趋势较强、拥挤度较低,综合来看依然有一定的交易优势,我们维持推荐评级。

2、基金竞争力与超额收益解析

2.1历史业绩:近期超额能力较强

中信保诚国企红利量化选股A基金于2024年3月22日成立,并于2024年5月31日开放申购赎回。自2024年5月31日以来,相对业绩比较基准有着稳健的超额收益。

2.2基金超额来源之一:优秀的行业配置能力

从在风格因子上的偏离来看,基金主要在价值、盈利等因子上有一定程度的超额暴露,而在波动性等因子上相对低配。我们根据2024/6/30半年报基金持仓股计算了基金的风格因子暴露度,同时计算了中证国企红利指数在当时的暴露度,发现基金相对于指数整体风格偏离不大,但在部分风格因子上仍有小幅偏移,可见基金在风格层面进行了一定程度的主动管理。具体来看,基金在价值、盈利等因子上超配,在波动性等因子上低配。可见基金在选股时,相对而言更重视低估值、高盈利、低波动率等因素,获取股票超额收益的同时兼顾风险控制。

该基金整体而言行业偏离幅度较大,在部分行业上有主动的超低配,超配银行、基础化工、汽车、建筑等行业,低配煤炭、交通运输。中信保诚国企红利量化选股A基金作为主动量化型产品,可以通过一定程度的行业偏离从而获取超越基准指数的超额收益。我们根据2024/6/30的中证国企红利指数的行业配置数据,计算了基金相对于中证国企红利指数在各行业上的超低配特征。从下图可以看到,相对于中证国企红利指数而言,基金在银行、基础化工、汽车、建筑、商贸零售、非银行金融等行业上超配最多,分别超配9.73%、3.87%、2.35%、2.14%、1.58%、1.24%,基金在煤炭、交通运输、房地产等行业相对低配,分别超配-14.78%、-3.31%、-1.11%。可见该基金在行业层面有进行主动的管理,力争获取超越基准指数的超额收益。

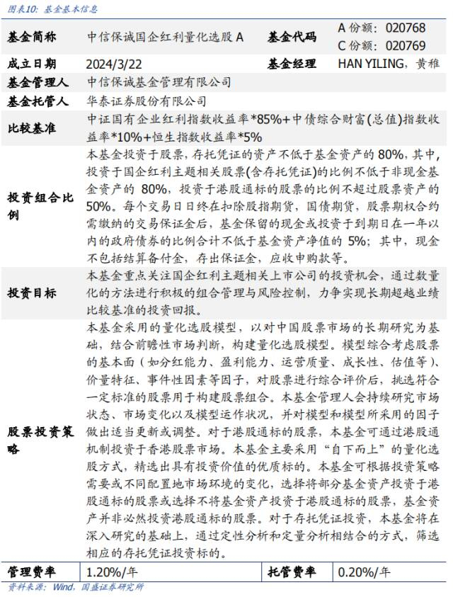
3、中信保诚国企红利量化选股基金的基本信息介绍

3.1基金基本信息

中信保诚国企红利量化选股A(基金代码:020768),业绩比较基准为中证国有企业红利指数收益率*85%+中债综合财富(总值)指数收益率*10%+恒生指数收益率*5%。该基金于2024年3月22日成立,基金投资目标是重点关注国企红利主题相关上市公司的投资机会,通过数量化的方法进行积极的组合管理与风险控制,力争实现长期超越业绩比较基准的投资回报。

该基金通过对国内外宏观经济运行状况、政策环境、利率走势、证券市场走势的分析进行战略判断,确定投资组合中股票、债券、现金、金融衍生品等大类资产的配置比例。

该基金关于国企红利主题的界定:

该基金重点关注国企红利主题相关上市公司的投资机会,本基金所定义的国企红利主题相关股票(含存托凭证)是指经营状况良好,具有稳定分红能力,且满足以下第1)项和第2)项中任一项条件的上市公司发行的股票(含存托凭证):

1)中证国有企业红利指数成份股和备选成份股;

2)在过去两年中,至少有一年实施现金分红且现金分红率(现金分红/净利润)或股息率(现金分红/市值)处于市场前50%的国有上市公司。

该基金对国有上市公司的界定:

1)国有控股上市公司:指政府部门、机构、事业单位、国有独资企业(公司)、国有全资企业、国有控股企业单独或共同出资,直接或间接合计拥有股权比例超过50%的上市公司;

2)国有实际控制上市公司:指政府部门、机构、事业单位、国有独资企业(公司)、国有全资企业、国有控股企业直接或间接合计持股比例未超过 50%,但其中之一构成控制,或通过股东协议、公司章程、董事会决议或者其他协议安排能够对其实际支配的上市公司;

3)国有参股上市公司:指国有出资并对企业有重大影响的上市公司,“重大影响”的界定参照《企业会计准则》相关规定。

3.2基金经理

中信保诚国企红利量化选股股票型证券投资基金由HAN YILING先生和黄稚女士共同管理,两位基金经理具备非常丰富的量化投资管理经验。

>HAN YILING先生,计算机学硕士、信息技术硕士。曾任职于澳大利亚国立信息通信技术研究院,担任研究员;于中信保诚基金管理有限公司,担任量化投资部金融工程师;于华宝兴业基金管理有限公司,担任量化部投资经理。2016年6月重新加入中信保诚基金管理有限公司,历任投资经理、基金经理助理、量化二部副总监。现任量化投资部副总监,中信保诚沪深300指数型证券投资基金(LOF)、中信保诚中证800金融指数型证券投资基金(LOF)、中信保诚中证500指数型证券投资基金(LOF)、中信保诚中证TMT产业主题指数型证券投资基金(LOF)、中信保诚国企红利量化选股股票型证券投资基金的基金经理。

>黄稚女士,理学硕士。曾任职于中国国际金融有限公司,担任资产管理部产品经理;于平安证券有限责任公司,担任产品经理。2015年6月加入中信保诚基金管理有限公司,历任金融工程师、基金经理助理。现任中信保诚中证500指数型证券投资基金(LOF)、中信保诚中证基建工程指数型证券投资基金(LOF)、中信保诚中证800医药指数型证券投资基金(LOF)、中信保诚中证800有色指数型证券投资基金(LOF)、中信保诚中证TMT产业主题指数型证券投资基金(LOF)、中信保诚中证信息安全指数型证券投资基金(LOF)、中信保诚中证智能家居指数型证券投资基金(LOF)、中信保诚沪深300指数型证券投资基金(LOF)、中信保诚国企红利量化选股股票型证券投资基金的基金经理。

3.3基金管理公司

中信保诚基金管理有限公司产品布局完善,现已形成权益、固收、多策略、量化/指数四大核心投资能力协同发展的格局,建立起一条风险收益水平不同、风格差异鲜明的产品线。中信保诚基金管理有限公司成立于2005年9月,是中信集团和保诚集团合资成立的第二家金融公司,也是中国第一批成立的中外合资基金公司。注册资本2亿元,其中中信信托占49%,保诚集团占49%,中新苏州创业投资占2%。公司于2017年12月18日由“信诚基金管理有限公司”更名为“中信保诚基金管理有限公司”。中信保诚基金管理有限公司主要从事二级市场标准化证券投资,具备公募基金、特定客户资产管理、合格境内机构投资者(QDII)等多项业务资格,是业内首批向保险机构提供投顾服务的基金公司之一。截至2023年12月31日,公司管理资产总规模达1410亿元,其中公募管理规模1267亿元(数据来源:基金定期报告)。公司产品布局完善,现已形成权益、固收、多策略、量化/指数四大核心投资能力协同发展的格局,建立起一条风险收益水平不同、风格差异鲜明的产品线,运作中的公募产品总数84只,能满足不同风险偏好投资者的需求。公司践行“尊重专业”的企业文化,坚持“专注标准化投资、追求长期业绩优秀”的战略定位。投研团队核心管理人员平均从业年限22年,整体队伍呈现高学历和年轻化的特征。

风险提示

本报告从历史统计的角度对特定基金产品进行客观分析,当市场环境或者基金投资策略发生变化时,不能保证统计结论的未来延续性。本报告不构成对基金产品的推荐建议。

(转自:留富兵法)

加载中...