新浪财经

一文看懂深圳500强企业中“20+8”产业集群发展态势

前瞻网

关注

免费领取→深圳企业500强发展报告

去年9月,前瞻产业研究院联合深圳企业联合会、深圳企业家协会编撰并发布《2023深圳500强企业发展报告》,围绕深圳各行业龙头企业的发展进行总体分析、分类比较、横纵研究,并就其进一步发展给出前景研判、策略举措、政策建议,以推动深圳企业高质量发展,提升企业影响力和品牌形象,为企业可持续增长赋能。

今年是高质量发展新质生产力与新兴战略产业的关键时期,前瞻产业研究院通过自主研发的6大数据库(产业大数据、企业大数据、招商大数据、财经大数据、园区大数据、政策大数据),协同产业规划组、产业研究组的经验与案例,结合国家产业的发展战略,在《2024深圳500强企业发展报告》(下称《报告》)中特别新增了评价体系与维度。

本次《报告》细致梳理深圳500强企业在“20+8”产业集群中的布局态势,深入分析制造业核心竞争力的构建,以及企业在深圳各区域间竞争力差异,旨在揭示深圳企业在探索新质生产力、推动产业升级与区域均衡发展中的实践路径。

对比2023 年度榜单,2024 深圳500强榜单企业属于“20+8”产业集群的企业共计244 家,较上年度榜单“20+8”产业企业数量(208 家)有所增加,同比上升17.31%。从本次报告所统计的“20+8”产业集群的发展趋势情况来看,各产业集群在经营效益、社会贡献与创新能力等不同维度上展现了显著的增长和变化。

一、新一代信息技术和绿色低碳领域企业数量显著增加

从2023年的81家,增长至2024年的95家,表明新一代信息技术在深圳的企业中得到了较大的发展和重视,同时也反映出深圳在科技创新和信息技术应用方面的持续进步。

绿色低碳领域的企业数量从2023 年的27 家增长至2024 年的36家,这与全球对可持续发展和环保要求的提高相一致,也显示出深圳企业在绿色技术和低碳解决方案方面的积极布局和发展。

生物医药、新材料、数字与时尚、高端装备制造领域的企业数量小幅增加,表明深圳500 强企业在这些领域的投入有所加强。

而八大未来产业因尚在早期发展阶段,尚未形成规模,企业数量较少且暂无变化。

二、新一代信息技术、绿色低碳和高端制造领域企业价值增长明显

整体来看,2024 深圳500 强中“20+8”产业集群企业在多个重点领域实现了所有者权益的增长,特别是在新一代信息技术、绿色低碳和高端制造领域的表现尤为突出。

新一代信息技术领域中,网络与通信产业所有者权益达到2757.70 亿元,同比增长10.50%。智能终端产业权益规模为2090.95 亿元,同比增长12.56%。

绿色低碳领域中,智能网联汽车产业所有者权益增长最为显著,达到1803.15 亿元,同比增长23.77%。新能源产业和安全节能环保产业也保持了较高的增长率,分别为12.10% 和8.69%。

高端装备制造领域中,高端装备与仪器产业和机器人产业所有者权益分别增长8.73% 和6.94%,显示出制造业的高端化趋势正在深化。

三、智能网联与大健康产业引领企业员工规模增长

2024 深圳500 强企业“20+8”重点布局领域不同产业的员工增长情况存在显著差异。一些新兴产业如数字创意产业和智能网联汽车产业显示出强劲的增长势头,而一些传统产业如激光与增材制造产业和网络与通信产业则面临员工减少的挑战。

新一代信息技术作为深圳的支柱产业之一,多个细分产业员工数有增有减。超高清视频显示、智能传感器产业增长显著,分别达到了10.36% 和9.43% 的增长率,而网络与通信、软件与信息服务产业则出现了小幅下滑,反映出该领域内不同细分市场的差异化发展趋势。

数字与时尚领域中,数字创意产业虽然基数小,但增长率高达25.41%,显示出该领域极高的增长潜力和市场活力。现代时尚产业增长相对平稳,增幅为2.07%。

绿色低碳领域中,新能源产业和智能网联汽车产业是绿色低碳领域的亮点,分别实现了7.27% 和21.33% 的增长,体现了深圳在推动绿色低碳转型方面的积极成效。相比之下,安全节能环保产业的增长较为温和,为2.31%。

生物医药领域中,大健康产业和生物医药产业均保持了双位数的增长,分别为18.04% 和11.23%,显示出深圳生物医药产业的蓬勃发展态势。高端医疗器械产业增长较为平稳,为4.49%。

高端装备制造领域中,工业母机产业和智能机器人产业增长显著,分别达到21.96% 和14.20%,反映出深圳在高端装备制造领域的强劲实力和创新活力。激光与增材制造产业和精密仪器设备产业则出现了员工数量减少的情况,分别下降了7.78% 和3.37%。

四、网络与通信产业和高端医疗器械产业社会公益表现突出

2024 深圳500 强中“20+8”重点布局领域的对外捐赠情况显示出一些产业在社会责任方面投入增加,而部分产业则出现下降。特别是网络与通信产业和高端医疗器械产业在捐赠金额和增长率上表现较为突出。其中网络与通信产业捐赠金额较高,为3.13 亿元,同比增长26.18%;高端医疗器械产业捐赠金额为1.03 亿元,同比增长28.08%。而智能终端产业、软件与信息服务产业尽管金额较大,但增长率下降明显。

五、智能网联汽车研发投入增长异军突起

在2024 深圳500 强企业“20+8”重点布局领域研发投入中,智能网联汽车产业异军突起,在研发投入上实现了惊人的增长,同比增幅高达100.16%,远超其他领域,显示强劲发展势头和巨大潜力。

高端装备制造领域的产业集群均实现了不同程度的研发投入增长,高端装备与仪器产业和机器人产业的增幅均在20% 左右,反映出深圳在高端制造领域的持续投入和布局。

同时部分新兴领域表现不佳,如数字创意产业和现代时尚产业的研发投入相对较少,且数字创意产业还出现了负增长(-5.86%)。细胞与基因作为5-10年内有望成长为战略性新兴产业的代表,其研发投入较少,且同比出现下滑(-1.28%),反映出该领域目前仍处于探索阶段,未形成稳定的研发投入模式。

六、网络与通信产业知识产权创造力领先

2024深圳500强企业中“20+8”产业集群中网络与通信产业、超高清视频显示产业和软件与信息服务产业在专利数量和增长率上实力较强,显示出强劲的创新驱动能力。

其中,网络与通信产业的专利数量最高,达到198138 件,同比增长11.42%,显示出强劲创新能力。超高清视频显示产业也有较高的专利数量,为20214 件,同比增长10.09%。软件与信息服务产业的专利数量为6788 件,同比增长10.36%,表现出良好的增长势头。

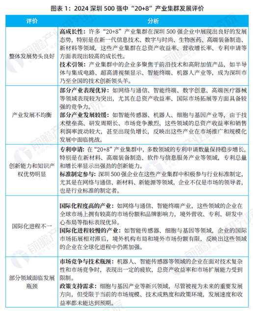
总体来看,2024深圳500强企业中的“20+8”产业集群整体发展势头良好,展现了深圳作为全球科技创新中心的潜力和实力。然而,各产业集群的发展存在不均衡现象,一些高技术含量的产业虽然具有市场潜力,但在收益率、国际化进程等方面面临挑战。

未来,前瞻产业研究院前瞻将发挥“产业研究+大数据+技术洞察”的核心优势,与深圳企联将继续携手企业家们,为中国企业提供更多发展思路和解决方案,以更加开放的姿态、更加包容的心态、更加协同的精神,共同迎接新一轮科技革命和产业变革的挑战。以新质生产力为引领,推动深圳战略性新兴产业的持续健康发展,为深圳的繁荣进步贡献智慧和力量!

前瞻经济学人APP资讯组

更多本行业研究分析详见前瞻产业研究院《深圳企业500强发展报告》

同时前瞻产业研究院还提供产业新赛道研究、投资可行性研究、产业规划、园区规划、产业招商、产业图谱、产业大数据、智慧招商系统、行业地位证明、IPO咨询/募投可研、专精特新小巨人申报等解决方案。在招股说明书、公司年度报告等任何公开信息披露中引用本篇文章内容,需要获取前瞻产业研究院的正规授权。

更多深度行业分析尽在【前瞻经济学人APP】,还可以与500+经济学家/资深行业研究员交流互动。更多企业数据、企业资讯、企业发展情况尽在【企查猫APP】,性价比最高功能最全的企业查询平台。

加载中...