新浪财经

大连重工收购华锐风电!

市场资讯 2024.09.29 11:04

9月27日,华锐风电发布《控股股东、实际控制人变更公告》及《收购报告书》。

《收购报告书》显示,大连重工装备集团有限公司提名的5名董事候选已正式当选,当选董事已超董事会席位过半数,使得华锐风电控股股东发生变更,由无控股股东变更为大连重工装备集团有限公司。大连重工持有华锐风电17.83%股权,收购完成后股权不变。

本次收购前,公众公司无控股股东和实际控制人。本次收购完成后,公众公司控股股东变更为收购人大连重工装备集团,实际控制人变更为大连市国资委。

对于收购目的,《收购报告书》公告显示,收购人重工装备集团作为大连市市属国有企业,积极响应党和国家的战略部署,启动新一轮国有企业全面深化改革,为延伸重工装备集团优势产业链,实现从风电零部件供应商到整机供应商的战略升级,基于对非上市公众公司的价值认可和未来发展的信心,拟进行本次收购。收购人在本次收购后,将优化公司整体发展战略,提高公司运营能力及运营质量,通过整合各方资源和优势,提升华锐风电的可持续经营能力和长期发展潜力。

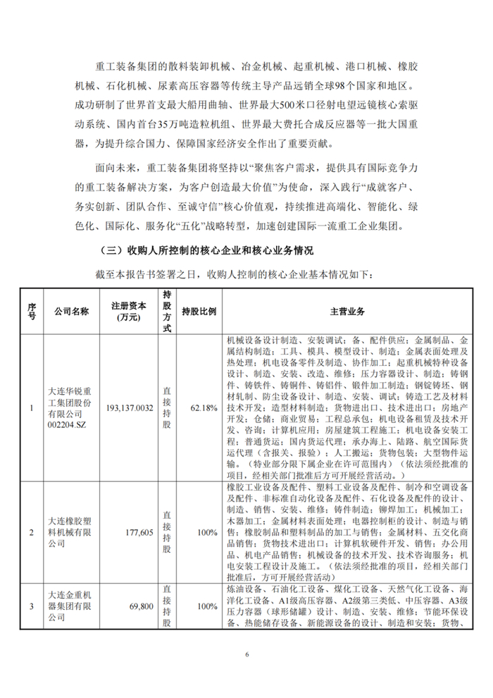
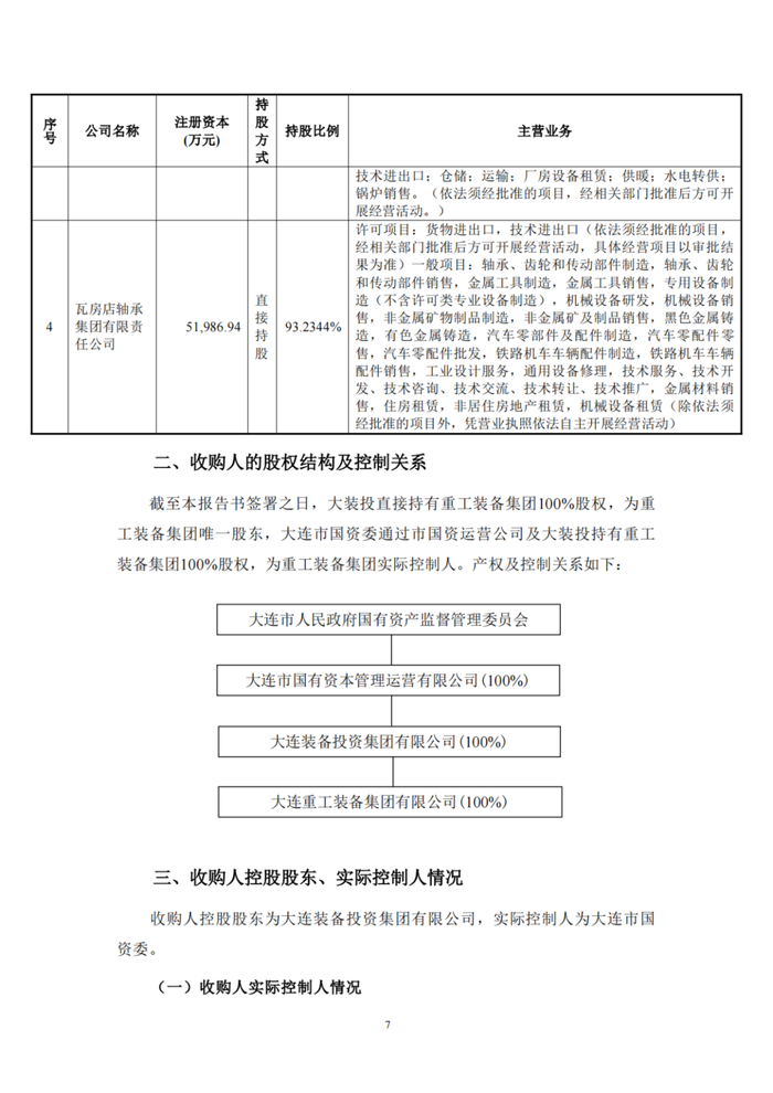
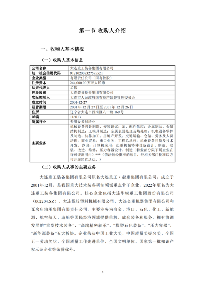
大连重工装备集团有限公司原名大连重工·起重集团有限公司,成立于2001年12月,是我国重大技术装备研制领域重点骨干企业,2022年更名为大连重工装备集团有限公司。核心企业包括大连华锐重工集团股份有限公司(002204.SZ)、大连橡胶塑料机械有限公司、大连金重机器集团有限公司和瓦房店轴承集团有限责任公司,主要业务为冶金、港口、石化、化工、新能源、航空航天、造船等国民经济领域提供单机、成套装备和服务,拥有协调发展的“重型技术装备”、“高端精密轴承”、“橡塑石化装备”、“压力容器”“新能源装备”五大板块。

公告见下:

(转自:湖南省可再生能源学会)

加载中...