【山证产业研究】第三代半导体产业:山西省积极完善蓝宝石晶体产业链
投资要点
蓝宝石晶体产业处于成熟阶段,马太效应显现。蓝宝石晶体是一种人工合成晶体,在下游被广泛应用于LED衬底、消费电子产品、仪器仪表、军工、光学窗口、智能穿戴设备以及医疗植入品等领域,其中LED衬底是蓝宝石材料的最主要应用领域。蓝宝石从上世纪60s开始被用作衬底材料,随着智能消费电子产品的普及及迭代,高品质高性能的蓝宝石衬底材料需求不断增加。从行业竞争格局来看,2015年以来全球蓝宝石行业经多轮产能扩张和产能过剩周期后,市场参与者逐渐减少,马太效应明显。
下游应用场景带动蓝宝石晶体需求稳步提升。在LED 产业链各环节中,中国企业均处于全球产业链的优势地位。LED芯片的基底材料主要包括硅衬底、碳化硅衬底和蓝宝石衬底三种。其中蓝宝石作为理想的衬底材料广泛应用于半导体照明、大规模集成电路及超导纳米结构薄膜领域。新兴的MLED技术需求正迅速上升,除电视、笔记本以外,在新能源汽车、新型VR头显和商业显示等领域的下游应用逐渐增多。
随着智能技术在生活中的不断渗透,消费电子领域在经过去库存以及AI、5G等技术快速发展的驱动下,全球消费电子产品创新层出不穷。蓝宝石材料的应用已拓展到智能手表前保护盖板和后心率盖板、手机摄像头保护盖板、扫描仪盖板、医美脱毛仪导光块等领域。此外,长晶及加工的技术和工艺进步促使蓝宝石尺寸不断扩大,成本持续下降,蓝宝石晶体的市场需求不断扩大。
山西省积极推进蓝宝石延链补链。2024年1月,山西省印发了《山西省重点产业链“链长制”2024年行动计划》的通知,要求力争到2024年底,产业链企业突破700家,整体营收突破7000亿元,持续保持两位数增长,链长制工作体系进一步优化完善。2023-2024年,山西省蓝宝石主要项目是华芯晶图年产720万片蓝宝石项目,项目全部达产后,可实现年产720万片半导体晶片衬底,实现中高端半导体化合物材料覆盖。2024年以来,阳泉高新区加速升级半导体材料产业,围绕蓝宝石延链补链,助力企业通过引进新工艺、开拓新市场,串起半导体材料产业发展之“链”。
风险提示:下游需求放缓、市场竞争激烈。
【蓝宝石晶体行业概况】
蓝宝石晶体概念
蓝宝石晶体俗称刚玉,是用纯度>99.995%的高纯氧化铝微粉生长而成的一种人工合成晶体。蓝宝石晶体具有稳定性强、强度高、硬度大、耐腐蚀等特点,可在接近2000℃高温的恶劣条件下工作。蓝宝石材料在下游被广泛应用于LED衬底、消费电子产品、仪器仪表、军工、智能穿戴设备以及医疗植入品等领域,其中LED衬底是蓝宝石材料的最主要应用领域。新的应用领域也对蓝宝石材料不断提出新的挑战,蓝宝石需要向大尺寸、高品质、高均匀性、低成本的方向发展。
图1:蓝宝石制品
资料来源:奥瑞德公司官网,山西证券研究所
图2:蓝宝石产业链
资料来源:阳泉工信国资微报,山西证券研究所
近年来,大尺寸、高品质的蓝宝石发展已经成为行业的发展主流。现阶段,常见的大尺寸蓝宝石晶体生长技术主要包括泡生法、坩埚下降法和提拉法等。由于技术的不同,生产出的蓝宝石的缺陷密度和纯度也明显不同。
表1:部分蓝宝石晶体生长工艺
数据来源:大尺寸蓝宝石晶体的应用领域及生长技术研究_滕斌,山西证券研究所
在蓝宝石晶体加工过程中,长晶的利润最大,其利润在蓝宝石晶体加工过程利润中的比重约为50%。其次是切割、抛光、掏棒以及其他工序,分别占17%、15%、5%与13%。
图3:蓝宝石晶体各工序利润分布
资料来源:华经产业研究院,山西证券研究所
蓝宝石衬底马太效应凸显
蓝宝石从上世纪60s开始被用作衬底材料,主要用于制造高温、高频、高功率的电子器件。到90s蓝宝石因为具有高硬度、高透光性和热稳定性等优良性能成为LED芯片的衬底材料,LED是蓝宝石行业的主要下游应用领域之一。21世纪以来,随着智能消费电子产品的普及和迭代,高品质高性能的蓝宝石衬底材料需求不断增加。
图4:蓝宝石衬底材料发展历程
资料来源:华经产业研究院,山西证券研究所
蓝宝石晶体是现代工业重要的基础材料,主要产品为半导体晶圆衬底,应用领域为LED显示芯片,尤其是MiniLED、MicroLED等高端显示类产品,也广泛应用于消费类电子和高端光电窗口。2021年全球蓝宝石衬底材料需求量达20211.2万片,预计其需求量将由2022年的21987.9万片增长到2025年的30120.5万片,年均复合增长率为8.19%。
图5:全球蓝宝石衬底材料需求预测(万片)
资料来源:GGII,中商产业研究院,山西证券研究所
从行业竞争格局来看,2015年以来全球蓝宝石行业经多轮产能扩张和产能过剩周期后,市场参与者逐渐减少,马太效应明显。目前全球蓝宝石衬底厂商前二企业占比超过70%,分别为中图科技和晶安光电;其次为博蓝特和水晶光电,占比分别为13%、5%。
图6:全球蓝宝石衬底市场份额分布情况
资料来源:中商产业研究院,山西证券研究所
【下游应用场景带动蓝宝石晶体需求稳步提升】
LED需求逐渐回暖
蓝宝石晶体是现代工业重要的基础材料,具有优异的光学性能、机械性能和化学稳定性。在LED产品领域,蓝宝石作为理想的衬底材料广泛应用于半导体照明、大规模集成电路SOI和SOS及超导纳米结构薄膜领域;在非LED领域,蓝宝石材料凭借硬度高、强度大、耐磨损等特性广泛应用在消费电子产品、红外军事装置、卫星空间技术、高强度激光窗口等领域。
LED 产业链无论从上游发光层外延、中游封装到下游应用,中国企业均处于全球产业链的优势地位。据GGII 统计数据显示,全球70%以上LED应用产品在中国生产,我国LED产业的自主可控程度较高,在国际贸易中具有较强议价能力。LED产业链的各环节中,下游应用的市场规模占比最大。2022年,LED上游外延片市场规模和占比分别为281亿元、4.2%;中游LED封装规模及占比分别为778亿元、11.5%;下游应用规模和占比分别为5691亿元、84.3%。
图7:LED产业链各环节的市场规模(亿元)
资料来源:国家半导体照明工程研发及产业联盟,wind,山西证券研究所
LED芯片技术是以外延片为基础的,通过一层一层的气态材料沉淀到基底上面,基底材料主要包括硅衬底、碳化硅衬底和蓝宝石衬底三种,其中,蓝宝石衬底的优势主要表现在器件稳定、制备技术成熟、不吸收可见光、透光率较好。2022年,全球LED终端需求明显下滑,导致上游LED芯片产能利用率降低,市场呈现供给过剩局面,全球LED芯片市场产值年减23%,仅27.8亿美元。2023年,LED产业开始复苏,其中以LED照明市场需求恢复最明显,有望进一步带动LED芯片产值回归成长,TrendForce集邦咨询预估可达29.2亿美元,YoY+ 5%。
图8:全球LED芯片产值预估(单位:亿美元)
资料来源:TrendForce集邦咨询,山西证券研究所
根据Statista数据显示,2020年度全球LED照明市场规模达到758.1亿美元,产业广泛分布在北美、欧洲、亚洲地区,预计2026年全球市场规模将达到1,600.3亿美元,长期呈上升趋势。我国科技部在“863”计划的支持下,2003年6月首次提出发展半导体照明计划。目前我国已承接LED照明产业链开发、制造的关键环节,成为全球LED照明行业的重要参与者之一。2022年度北美地区占我国照明产品出口总额的占比为28%,为我国照明产品最大的出口目的地,欧洲24%,位居第二位。
图9:全球LED照明市场规模及预测(单位:亿美元)
资料来源:Statista,联域股份招股说明书,山西证券研究所
新兴的Mini LED和Micro LED技术需求正迅速上升,成为行业发展的新引擎。据高工产研LED研究所(GGII)数据,2020年中国Mini LED市场规模大约为37.8亿元,2026年市场规模将会达到431亿元,2020-2026年CAGR将达到50%。Mini LED电视在超大尺寸市场的出货量正快速上升,同时,其在新能源汽车和新型VR头显等领域的应用也在逐渐增多。
据LEDinside不完全统计,2024年上半年,国内约有13项最新Micro/Mini LED项目签约落地,涉及内容包括外延芯片、驱动芯片、封装、模组以及车灯、背光和模组应用,项目投资金额共计约568亿元,签约项目数量较去年同期(9项)有所增长。
图10:MLED在下游的应用
资料来源:TCL官网,京东方官网,山西证券研究所
高工产研LED研究所(GGII)预测,到2025年,全球Micro LED市场规模将超过35亿美元。2027年全球Micro LED市场规模有望突破100亿美元。Micro LED在小尺寸AR眼镜、车载显示和商业显示等市场展现出巨大潜力。
消费电子行业景气度企稳
随着智能技术在人们生活中的不断渗透,消费电子产业在经过几年的去库存以及AI、5G等技术快速发展的驱动下,全球消费电子产品创新层出不穷,渗透率不断提升。蓝宝石材料的应用已经拓展到智能手表前保护盖板和后心率盖板、手机摄像头保护盖板、扫描仪盖板、医美脱毛仪导光块等领域。
随着长晶及加工的技术和工艺进步,蓝宝石尺寸不断扩大,成本持续下降也推动着蓝宝石应用市场不断增加。2011年-2017年是智能手机飞速发展的阶段,2017年之后全球智能手机市场从增量时代进入存量时代。截至2023年底,全球智能手机出货量同比-3.2%,中国产量增速为+1.9%。
图11:全球智能手机&平板电脑出货量(百万台)
资料来源:wind,山西证券研究所
从竞争格局来看,苹果、三星、华为、OPPO、Vivo等手机厂商共同推动了蓝宝石材料在电子产品中的广泛应用,并形成了手机市场的寡头竞争;在平板电脑、笔记本电脑、智能家居设备、智能穿戴设备等细分领域,苹果、三星、华为等品牌也具有较高的市场份额。
目前,消费电子行业发展呈现企稳回升态势。中商产业研究院发布的数据显示,2022年中国消费电子市场规模达到约18649亿元,近五年年均复合增长率为2.97%,预计2023年中国消费电子市场规模将增至19201亿元,2024年将达到19772亿元。
图12:中国消费电子市场规模(亿元)
资料来源:Statista,中商产业研究院,山西证券研究所
此外,蓝宝石材料在红外光学领域的应用也非常突出。得益于其出色的红外透过率以及优秀的耐磨、耐高温、耐腐蚀特性,蓝宝石材料被广泛用于制造各类光学设备元件,如,安防器材、工业设备、国防设备等领域。
【山西省蓝宝石发展现状】
山西省重点产业链体系持续优化
2024年1月,山西省印发了《山西省重点产业链“链长制” 2024年行动计划》的通知,通知要求力争到2024年底,产业链企业突破700家,整体营收突破7000亿元,持续保持两位数增长;全力推行“政府+链主+园区”招商、“重大项目+链长+属地”共建、“链主+链核+专精特新”企业梯度培育、“链长牵头单位+园区”锻造、“产业链+专家”智库、“产业链+链主企业+产业基金”运作等“六种模式”,链长制工作体系进一步优化完善。
目前,山西省已形成16条省级重点产业链+37家“链主”+77家“链核”企业的产业链格局。其中,第三代半导体产业链链主为中国电子科技集团公司第二研究所、山西烁科晶体、山西高科华杰光电科技有限公司(第二批);链核企业为山西省中电科新能源技术有限公司、山西高科华兴电子科技有限公司。其中,山西高科华兴是山西高科华烨电子集团有限公司旗下专注显示屏用LED封装研发、生产、销售为一体的高新技术企业。
2023-2024年,山西省蓝宝石主要项目是华芯晶图年产720万片蓝宝石项目。山西华芯半导体产业基地是青岛华芯晶电科技有限公司在半导体产业的重大战略布局,计划总投资5.52亿元,也是山西转型综改示范区引进的新材料项目,涉及多种半导体材料生长与研发,其中主要为蓝宝石晶体生长。2023年年初,该项目一期首颗大公斤级蓝宝石晶体成功取晶,目前,二期项目基建竣工。二期项目主要用于多种半导体化合物材料的研发、生产及加工,将布局大尺寸蓝宝石生长加工项目、军工大尺寸透明装甲单晶生产研发项目、第三四代半导体化合物晶体研发、生长及晶体加工项目。项目全部达产后,可实现年产720万片半导体晶片衬底,实现中高端半导体化合物材料覆盖。
表2:2023&2024年山西省蓝宝石重点项目明细
数据来源:山西省人民政府,山西证券研究所
山西省各地市积极推进蓝宝石晶体产业发展
2019年,忻州开发区已形成以半导体产业为首位产业、以新材料、康养业为主要产业的多元化的产业发展格局。半导体产业集聚发展。举非常之力,倾力打造了忻州经济开发区半导体及新材料产业,发展规划为“一园四链”,“一园”即半导体及新材料产业集群园,主要建设内容为蓝宝石晶体及晶片、砷化镓晶体及晶片、PSS外延片、钽/铌酸锂晶圆、微波功率芯片、微波滤波芯片、集成电路封装等产业区,辅以学研中心、总部基地、孵化基地、会展商务及人才公寓、高标准学校等配套设施。“四链”蓝宝石LED芯片、微波领域芯片封装、高端手表表镜、叠加后制造miniLED、micsaelLED。
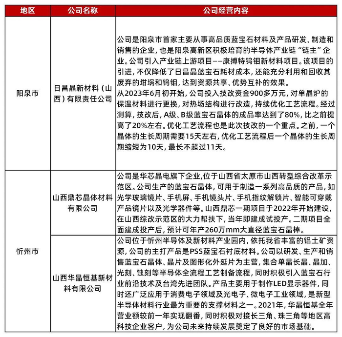
2024年以来,阳泉高新区加速升级半导体材料产业,围绕蓝宝石延链补链,助力企业通过引进新工艺、开拓新市场,串起半导体材料产业发展之“链”。日昌晶新材料山西有限责任公司是阳泉市首家主要从事高品质蓝宝石材料及产品研发、制造和销售的企业,公司的高品质蓝宝石长晶及晶加项目是高新区2020年引进的重大招商引资项目。目前,公司产品良率和成品率均领先国内同行业平均水平。
围绕第三代半导体产业链“材料—装备—芯片—封装—应用”链条,阳泉高新区还充分发挥“链长制”作用,通过“链主”企业以商招商,引入产业链上游项目——康搏特钨钼新材料项目。目前,该项目正在进行试生产。
表3:山西省部分蓝宝石生产企业
数据来源:山西省人民政府官网,山西省综改区官网,山西证券研究所
风险提示:下游需求放缓;市场竞争激烈。
报告标题:第三代半导体产业:山西省积极完善蓝宝石晶体产业链
分析师:石晋
执业登记编码:S0760514050003
电话:0351-8686645
报告发布日期:2024年9月27日
本人已在中国证券业协会登记为证券分析师,本人承诺,以勤勉的职业态度,独立、客观地出具本报告。本人对证券研究报告的内容和观点负责,保证信息来源合法合规,研究方法专业审慎,分析结论具有合理依据。本报告清晰准确地反映本人的研究观点。本人不曾因,不因,也将不会因本报告中的具体推荐意见或观点直接或间接受到任何形式的补偿。本人承诺不利用自己的身份、地位或执业过程中所掌握的信息为自己或他人谋取私利。
【免责声明】
(转自:山证绿色产业研究)