新浪财经

JT&N观点 | 国有企业向上市公司委派董监高规范指引

市场资讯 2024.09.24 17:37

引言

近年来,国资监管部门对国有企业合规运作的要求不断提高,同期,随着资本市场相关制度及政策的完善,证券监管部门对上市公司也体现了“强监管”的态势。

对于国有上市公司,以及作为上市公司控股股东、实际控制人的国资股东,既要遵守国资监管规范,又要尊重和维护上市公司的独立性,在国资监管规范、上市公司监管规范两条线间做好衔接。

本文将结合国资和上市公司监管的规范,着重对国有企业向上市公司委派董事、监事、高管人员时,如何在符合国资监管规范的同时,维护上市公司独立性这一问题进行分析。

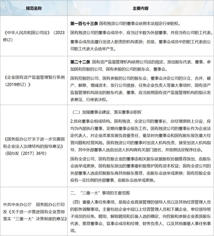
一、系列规范

(一)上市公司独立性要求

(二)国资监管要求

二、概念区分

在国资领域,有“外部董事”“内部董事”一说;在上市公司层面,有“非独立董事”和“独立董事”一说,但外部董事与独立董事间、内部董事与非独立董事间是不同的概念。

(一)外部董事

外部董事这一概念通常出现在国有独资、全资公司中。新《公司法》规定国有独资公司的董事会成员中应当过半数为外部董事,但新《公司法》并未就外部董事给出定义。参考《广州市国资委监管企业外部董事管理办法(试行)》,外部董事指由出资部门任命、聘用,由任职公司以外的人员担任的董事。根据其任职情况分为专职外部董事和兼职外部董事;相对应的,内部董事就是由出资部门任命、聘用,同时在该国有企业中担任实际职务的董事。

目前《公司法》只有国有独资公司的董事会成员中应当过半数为外部董事,没有对国有控股企业提出要求。《国务院办公厅关于进一步完善国有企业法人治理结构的指导意见》(国办发〔2017〕36号)虽提出国有控股企业应有一定比例的外部董事,但未明确具体比例。

(二)独立董事

独立董事这一概念则出现在上市公司中。根据《上市公司独立董事管理办法》独立董事是指不在上市公司担任除董事外的其他职务,并与其所受聘的上市公司及其主要股东、实际控制人不存在直接或者间接利害关系,或者其他可能影响其进行独立客观判断关系的董事。

通常情况下,独立董事由具备上市公司运作基本知识,熟悉相关法律法规和规则,同时在行业、经济、会计、法律领域具有专业能力的人员担任。独立董事根据《上市公司治理准则(2018修订)》等法律法规、交易所交易规则,在上市公司的董事会中发挥参与决策、监督制衡、专业咨询的作用,维护上市公司整体利益,保护中小股东合法权益。

对于上市公司而言,一般公众公司在聘任董事时,不需要关注是否有符合数量的外部董事;即便作为国有控股的上市公司,在根据上市公司有关规范聘请独立董事时,独立董事的任职条件和职责要求足以覆盖外部董事的部分,通常不再需要额外考虑是否有外部董事这一情况。

三、国资企业向上市公司委派董、监、高的程序要求

上市公司董事、监事、高级管理人员的聘任,应当严格依照关于上市公司公司治理的法律法规、交易所监管规则和公司章程,由上市公司股东会、董事会决策。上市公司控股股东、实际控制人及其关联方不得干预高级管理人员的正常选聘程序,不得越过股东大会、董事会直接任免高级管理人员。

从国资监管的角度,对于上市公司的国资股东来说,向上市公司委派股东代表,推荐董事会、监事会成员、高级管理人员,属于需要履行“三重一大”决策程序的事宜。

《上市公司治理准则》第六十四条特别提及,控股股东提名上市公司董事、监事候选人的,应当遵循法律法规和公司章程规定的条件和程序。控股股东不得对股东大会人事选举结果和董事会人事聘任决议设置批准程序。

如何在维持上市公司独立性的情况下,作为国资,履行好“三重一大”决策程序?

实际操作中,我们建议将国资领域的程序放在股东公司完成。以上市公司非独立董事为例:非独立董事候选人由股东推荐,股东公司依法履行“三重一大”决策制度,党委(党组)、董事会、未设董事会的经理班子等决策机构依据各自的职责、权限和议事规则进行决策。如需要报区委、市委决定的,在股东公司决策后上报。

最后,由国资股东公司正式向上市公司推荐人选。上市公司收到股东的推荐后,再履行上市公司层面的流程,由董事会提名和薪酬考核委员会审核、董事会决定提名、最终由上市公司股东大会选出。

四、国资企业向上市公司委派董、监、高的任职限制

(一)上市公司董事、监事

上市公司董事、监事可以由控股股东的高级管理人员兼任。《上市公司治理准则》只要求控股股东高级管理人员兼任上市公司董事、监事的,应当保证有足够的时间和精力承担上市公司的工作。

从薪资上来看,非独立董事在上市公司全职任职的,在上市公司领取的是“工资薪金”,有的直接以董事身份领取报酬,有同时担任高管职务的,也会以高管身份领取报酬。在上市公司属于兼职的,则领取“劳务报酬”。对于监事也是一样,《上市公司监事会工作指引》规定,上市公司为专职监事发放薪酬,为兼职监事发放津贴。

(二)上市公司高级管理人员

1. 兼职问题

对于上市公司的高级管理人员,沪深交易所的自律监管指引中都提到,控股股东、实际控制人应当维护上市公司人员独立,上市公司高级管理人员在控股股东、实际控制人或者其控制的企业不得担任除董事、监事以外的其他行政职务;不得向上市公司高级管理人员支付薪金或者其他报酬。

这里需要注意两个口径问题:

一是企业的范围,既包括控股股东,实际控制人,也包括控股股东,实际控制人控制的其他企业。这就意味着在一级国有企业是上市公司控股股东的情况下,如果一名高管已经在上市公司任职,不仅不能在该一级国有企业担任除董事、监事以外的其他行政职务,也不能在该一级企业控制的其他二、三级公司担任除董事、监事以外的其他行政职务。

二是岗位的认定,如何理解“除董事、监事以外的其他行政职务”?我们认为其限于《公司法》下公司层面的决策、管理、运营岗位,如总经理、总监等。仅仅在国企内部的党组织担任党务职位(如市属企业党委副书记),属于党组织序列,不属于上述“其他行政职务”的范围,但不妨碍需要遵守下述领薪问题的限制。

2. 领薪问题

岗位的全职与兼职通常与薪资的发放挂钩,因此在判断上市公司、控股股东的高级管理人员能否在控股股东处担任其他职位时,通常还需要结合薪资的发放来判断。

早在《关于上市公司总经理及高层管理人员不得在控股股东单位兼职的通知》(证监公司字〔1999〕22号)就提到,为保证上市公司与控股股东在人员、资产、财务上严格分开。第一,上市公司的总经理必须专职,总经理在集团等控股股东单位不得担任除董事以外的其他职务。第二,总经理及高层管理人员(副总经理、财务主管和董事会秘书)必须在上市公司领薪,不得由控股股东代发薪水。

沪深交易所的监管指引也都提及上市公司控股股东、实际控制人不得向上市公司高级管理人员支付薪金或者其他报酬。

对于部分编制人员,在企业劳动关系的建立和领薪有“就高不就低”的要求。如果根据规定,必须在国有一级公司订立劳动合同、领取薪资,无疑不能再在上市公司担任非董事、监事的高级管理人员。

3. 国有独资公司的董事、高级管理人员的特殊审批

《公司法》第一百七十五条规定,国有独资公司的董事、高级管理人员,未经履行出资人职责的机构同意,不得在其他有限责任公司、股份有限公司或者其他经济组织兼职。

上市公司的国有独资股东在向上市公司推荐董事、监事、其他高级管理人员时,还需要特别注意,推荐人选已在国有独资企业担任董事、高管人员的,在内部决策时必须获得出资人机构的同意。

4. 总结

(1)上市公司的董事、监事可以在控股股东、实际控制人担任高级管理人员,但需要保证有足够的时间和精力承担上市公司的工作。

(2)上市公司的其他高级管理人员可以在控股股东、实际控制人担任董事、监事,但不得担任除董事、监事以外的其他行政职务;其中,上市公司的总经理必须专职,不得在控股股东单位担任除董事以外的其他职务。

(3)上市公司的董事、监事可根据任职情况在上市公司领取工资金或劳务报酬。

(4)上市公司的其他高级管理人员,必须在上市公司领工资薪金,不得由控股股东代发薪水。

五、委派董监高的任职要求负面清单

最后,不容忽视的是,国资股东向上市公司推荐董监高人选时需要注意:如果推荐人员曾经或现在属于公务员、党政领导,还需要遵守特殊规定。同时推荐人选不能存在《公司法》和交易所监管指引中的负面清单事项。

1.  公司法

《公司法》第一百七十八条有下列情形之一的,不得担任公司的董事、监事、高级管理人员:

(一)无民事行为能力或者限制民事行为能力;

(二)因贪污、贿赂、侵占财产、挪用财产或者破坏社会主义市场经济秩序,被判处刑罚,或者因犯罪被剥夺政治权利,执行期满未逾五年,被宣告缓刑的,自缓刑考验期满之日起未逾二年;

(三)担任破产清算的公司、企业的董事或者厂长、经理,对该公司、企业的破产负有个人责任的,自该公司、企业破产清算完结之日起未逾三年;

(四)担任因违法被吊销营业执照、责令关闭的公司、企业的法定代表人,并负有个人责任的,自该公司、企业被吊销营业执照、责令关闭之日起未逾三年;

(五)个人因所负数额较大债务到期未清偿被人民法院列为失信被执行人。

违反前款规定选举、委派董事、监事或者聘任高级管理人员的,该选举、委派或者聘任无效。

2. 交易所监管指引

《上海证券交易所上市公司自律监管指引第1号——规范运作》3.2.2 董事、监事和高级管理人员候选人存在下列情形之一的,不得被提名担任上市公司董事、监事和高级管理人员:

(一)根据《公司法》等法律法规及其他有关规定,不得担任董事、监事、高级管理人员的情形;

(二)被中国证监会采取不得担任上市公司董事、监事、高级管理人员的市场禁入措施,期限尚未届满;

(三)被证券交易场所公开认定为不适合担任上市公司董事、监事和高级管理人员,期限尚未届满;

(四)法律法规、本所规定的其他情形。

董事、监事和高级管理人员候选人存在下列情形之一的,公司应当披露该候选人具体情形、拟聘请该候选人的原因以及是否影响公司规范运作:

(一)最近36个月内受到中国证监会行政处罚;

(二)最近36个月内受到证券交易所公开谴责或者3次以上通报批评;

(三)因涉嫌犯罪被司法机关立案侦查或者涉嫌违法违规被中国证监会立案调查,尚未有明确结论意见;

(四)存在重大失信等不良记录。

上述期间,应当以公司董事会、股东大会等有权机构审议董事、监事和高级管理人员候选人聘任议案的日期为截止日。

3. 公务员

《中华人民共和国公务员法》(2018修订)第五十九条  公务员应当遵纪守法,不得有下列行为:(十六)违反有关规定从事或者参与营利性活动,在企业或者其他营利性组织中兼任职务;

第一百零七条 公务员辞去公职或者退休的,原系领导成员、县处级以上领导职务的公务员在离职三年内,其他公务员在离职两年内,不得到与原工作业务直接相关的企业或者其他营利性组织任职,不得从事与原工作业务直接相关的营利性活动。

4. 党政领导干部

《关于进一步规范党政领导干部在企业兼职(任职)问题的意见》(中组发〔2013〕18号):

(一)现职和不担任现职但未办理退(离)休手续的党政领导干部不得在企业兼职(任职)。

(三)按规定经批准在企业兼职的党政领导干部,不得在企业领取薪酬、奖金、津贴等报酬,不得获取股权和其他额外利益。

(四)按规定经批准到企业任职的党政领导干部,应当及时将行政、工资等关系转入企业,不再保留公务员身份,不再保留党政机关的各种待遇。

(责任编辑:阿蕾)

    (转自:金诚同达)

    加载中...