新浪财经

可转债信用风险剖析与转股化债可行性探讨

新华财经官方微博

关注

自2017年上市公司再融资新规颁布以来,可转债作为上市公司重要的再融资方式,市场快速扩容,相关监管规则也在不断完善。截至2024年6月末,可转债市场余额已近7800亿元,存量个券数量超过500只。

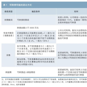
可转债在发行6个月后进入转股期,债券持有人拥有转股权利,可按照发行时约定的转股价将可转债转换成公司的普通股票;若在到期前未转股,则发行人需要按时还本付息(见表1)。因此,可转债兼具股性和债性。对发行人来说,分散可转债转股时间可以调控股权稀释速度,减轻发行人还本付息压力。对投资者而言,持有可转债是固定收益投资者间接参与权益市场的重要途径。

可转债信用风险剖析

(一)可转债信用资质情况

从发行主体的信用资质来看,可转债相较于普通信用债(包括公司债、企业债、中期票据、短期融资券和定向工具)存在明显的信用下沉——普通信用债发行主体的评级主要为AAA、AA+和AA,而可转债的信用评级则普遍为AA、AA-和A+。但是,从违约情况来看,历史上可转债的违约数量远低于普通信用债。自2014年“超日债”违约以来,普通信用债的违约数量不断增多,截至2024年6月末,违约信用债数量已超过1000只,违约规模超过1万亿元。而可转债的违约事件较少,在已经退市的可转债中,除正邦转债、蓝盾转债、搜特转债、全筑转债、鸿达转债这5只可转债出现了正股退市或发行人破产重组情况外,其余大部分可转债的转股比例高于90%,发行人对未转股的部分进行了清偿。

不过值得注意的是,未转股可转债是存在违约风险的,只是市场自2017年规模大发展以来,因为经历了2019—2021年的3年A股牛市,大部分可转债都会触发赎回条款并转股,因此历史情况可能未充分体现这种风险。目前,存量可转债所对应正股的价格整体不高,可转债大部分体现为债性特征。在宏观经济承压、股票市场震荡的背景下,发行主体信用资质较弱的可转债若未能顺利转股,则存在一定的违约风险。对投资者而言,可转债的信用风险不容忽视。

(二)可转债的信用风险类型

目前,我国信用债市场的违约方式主要有实质性违约、技术性违约和展期等。实质性违约是指债务人无法按时偿付本息,对市场影响最大;技术性违约是指除了支付本金和利息之外,债务人未能履行债券发行契约的行为;展期是指债务人在宽限期内与债权人协商一致将还款日延后的行为。不同违约方式的本质都是应付款项未能按期兑付。可转债的违约可以定义为未能按期还本付息,但因为可转债还内含了转股权利,且与传统信用债的条款在触发条件上存在差异,因此其信用风险的类型更多。可以将可转债的信用风险划分为以下四类。

一是正股退市引发的信用风险。可转债内含转股权,在股市牛市期间大多能触发赎回条款并以转股的方式结束生命周期,转股权配合下修条款天然为可转债的偿还“兜底”。但如果正股面临退市风险,可转债转股退出则存在障碍。根据沪深交易所的可转债自律监管指引,上市公司股票被终止上市的,对应可转债同步终止上市或者挂牌;可转债终止上市或者挂牌事宜,参照股票终止上市的有关规定执行。由此,一旦正股退市,可转债将与正股同步退市并转入三板市场。三板市场股票流动性较差,投资者若将可转债转股退出,通常会面临更大的亏损;若不转股,未转股部分则以债券形式正常存续,但是正股退市本身意味着公司经营存在问题,其很可能在可转债面临回售或到期时没有能力进行支付。

因正股退市而导致可转债可能出现信用风险的案例如蓝盾转债(2018年9月13日上市,现为蓝盾退债)、搜特转债(2020年4月9日上市,现为搜特退债)和鸿达转债(2020年1月8日上市,现为鸿达退债)。目前这3只可转债还没有到期,发行人还没有公告相关清偿计划,但市场较为担心这3只可转债的信用风险,搜特退债曾一度下跌至0.001元。

二是发行人破产重整引发的信用风险。上市公司如果破产或者进行重整,根据《中华人民共和国企业破产法》第四十六条“未到期的债权,在破产申请受理时视为到期”的规定,其发行的可转债会提前到期,并由公司按照相应规则清偿。此时可转债可能出现违约。

此类情况如正邦转债和全筑转债。2022年10月,*ST正邦首次发布了关于被债权人申请重整的提示性公告。一年后,重整计划确定并获得江西省南昌市中级人民法院裁定批准。根据2024年1月发布的《江西正邦科技股份有限公司关于“正邦转债”清偿安排及退出登记暨摘牌的重要提示性公告》,每户持有正邦转债的债权人10万元以下部分(含10万元)以现金形式全额清偿;每户持有正邦转债的债权人债权总额超过人民币10万元但在2000万元以下(含2000万元)的部分,以正邦科技转增股票清偿(在公告日,100元可转债转换后的权益价值仅为21.75元)。而正邦转债在2023年8月4日停止交易之前,转股价设定为3.06元/股,远低于清偿时的转股价(11.5元/股)。因此,可以认为正邦转债是因公司重整而导致部分违约的案例。全筑转债的清偿方式与正邦转债较为类似,只是清偿资金来源略有不同。

三是实质性回售引发信用风险。大部分可转债具有回售条款,在可转债存续期的最后两年,若正股价格持续下跌且可转债价格跌破面值,那么可转债可能面临实质性回售,此时若公司账面资金不足且没有较强的下修转股价意愿,则可转债面临回售违约。

历史上最接近这类违约的案例是辉丰转债。辉丰股份在2018—2019年由于环保违法,车间大面积关停,净利润连续两年大幅亏损,并于2020年5月被深交所暂停上市,辉丰转债相应停牌。尽管公司多次下修转股价格避免回售,但2020年7月辉丰转债回售条款仍被触发,申报回售的本金规模达到8.2亿元,而当时公司财报显示账面货币资金规模仅为5亿元左右,不足以覆盖回售金额。最后,辉丰股份设法筹措资金,保证了可转债回售的兑付,后续股价逐渐恢复,公司经营状况也有所改善。双良转债和江南转债也以大面积回售结束生命周期,给上市公司带来阶段性资金压力。

四是偿付票息与到期赎回引发信用风险。前三种情形均是在可转债到期之前出现风险事件,导致可转债违约。若可转债正常存续至到期,那么违约风险和传统信用债相似,即存在不能按时还本付息的风险。

目前来看,还未出现正股未退市但可转债未能按时偿还票息和本金的违约情形。较为接近这一情况的是搜特退债,其在正股退市后,于2024年3月发布《搜特退债:可转换公司债券2024年不能按期付息的公告》,称自身陷入债务危机及经营危机,巨额债务逾期未偿还,主要银行账户、资产已被法院冻结/查封,资金严重短缺,应于2024年3月12日支付的第四年可转债利息无法按期兑付。2024年8月,发行人发布《关于法院裁定受理债权人对公司破产清算申请的公告》,宣告进入破产清算流程。

已有化债模式分析

可转债的潜在信用风险带来“可转债应当如何化债”的问题,为更加合理地回答这个问题,首先回顾具有代表性的已有化债方式。

(一)地方政府债务化解

2015年,我国第一轮化债工作正式开启,主要由财政部推动,采用了以地方政府债券置换非债券形式存在的地方政府存量债务的方式,即地方政府存量债务中通过银行贷款等非政府债券方式举借部分,通过3年左右的过渡期,由省级财政部门在限额内安排发行地方政府债券置换。

2019年,建制县隐债化解试点的推出预示着第二轮债务化解工作开启,主要由中国人民银行和商业银行推动,采取两类三段式化债。两类债券分别为2019年发行的置换债和2020年12月—2022年6月发行的特殊再融资债。三段的第一段为2019年开展的建制县隐债化解试点,第二段为2020年12月开展的建制县隐债化解试点,第三段为2021年10月开展的全域无隐债试点。

2023年7月24日召开的中央政治局会议提出“要有效防范化解地方债务风险,制定实施一揽子化债方案”,再次重申化债的重要性。“一揽子化债政策”中的工具或包括特殊再融资债、特殊目的实体(SPV)和降息展期等。

地方债务化解的本质是置换和展期,且债务人与上市公司性质差别较大,对上市公司可转债化债的借鉴价值较低。

(二)市场化债转股

我国债转股的实施可以分为两个阶段:第一阶段是政策性债转股,最早在20世纪90年代开始实行,以政府主导为主,目的是解决国有企业偿债压力大的问题,同时降低银行的坏账风险。第二阶段是市场化债转股,2016年10月国务院发布《关于积极稳妥降低企业杠杆率的指导意见》,随后原银保监会及国家发展改革委发布了相关文件,提供政策支持。市场化债转股的政策导向是在去杠杆背景下解决企业负债率过高的问题,但政府不再起主导作用,而是将主动权交由市场。政府鼓励不同金融机构参与化债转股,双方自由选择定价机制、退出方式等。

市场化债转股在我国仍处于初级阶段,在债转股过程中涉及各方利益博弈,因此真正落地的案例较少。典型案例为航发动力,其采用“两步走”模式:第一步,航发动力与中国航发、国发基金、交银投资、工银金投、中国东方、鑫麦穗投资和国家军民融合产业投资基金公司等7家机构合作,通过3家子公司增资扩股获得7家机构84.90亿元资金,用于偿还之前的带息债务,总计消除了65亿元的债务;第二步,航发动力向其中4家机构发行股份,以回购3家子公司股份,使其重新成为自己的全资控制企业。航发动力化债转股的本质是将航发动力旗下3家子公司的带息债务置换为7家实施机构对航发动力的控股权。

值得注意的是,在实践中,市场化债转股需要遵守政府提出的相关要求,即“三鼓励”和“四禁止”。其中“四禁止”指的是四种企业不可以实施债转股:僵尸企业、恶意逃废债的企业、债权债务关系不清晰的企业,以及有可能助长过剩产能扩张的企业。设定“四禁止”的本质是考虑到化债转股是对债权投资者与股权投资者利益的再分配,因此需要防止在债转股过程中存在的道德风险。

可转债转股化债模式可行性探讨

(一)银行可转债的溢价转股实践

可转债目前还不存在成熟且透明的化债模式。公开披露的仅有银行可转债的溢价转股,即银行控股股东或者其他投资者将持有的可转债溢价转股,损失率即为转股溢价率。典型的4个案例为光大转债、江银转债、无锡转债和中信转债(见表2)。以光大转债为例,在其到期之前,中国华融将其持有的可转债转为光大银行A股普通股,化解了46.73%的债务。

银行转债的溢价转股化债,本质是控股股东或投资者牺牲部分自己的利益,换取上市公司债务化解,也是控股股东增持股份的一种方式。目前,其他类型上市公司可转债的转股化债方案较少,部分面临经营周期下行上市公司的可转债在存续期内并没有出现市场自发转股,因此面临到期时还本付息的财务压力,这也进一步加大了公司经营的压力。

(二)可转债转股化债方案设想

因为可转债内含转股的可能性,所以笔者设计了两种可转债转股化债思路,供监管部门与市场各方参与者参考。

一是回购可转债。在政策上允许上市公司回购可转债,且上市公司可以自行将可转债转股,并将转成的股票进行股权质押。可转债的转股应参考定向增发规则设定限售期。

二是主动溢价转股。银行可转债的特殊性在于控股股东或投资者完全自愿溢价转股。笔者设想,可否允许上市公司主动推动溢价转股化债,用自身资金弥补第三方溢价转股的亏损?这种模式的问题在于是否会被界定为关联交易,以及是否过分牺牲股权投资者利益来弥补债权投资者利益。

从理论上看,转股化债将债权变为股权(或暂时不可以卖出的股权),可以缓解债务违约给公司经营带来的较大压力。上述两种方案均是上市公司付出一定的化债成本,来解决公司债务可能违约的问题,以及由此可能衍生的破产重组、正股退市等问题,对股权投资者和债权投资者都是有利的。

但回购可转债和主动溢价转债这两种方案在实操中分别面临技术细节问题:一是转股化债方案能否公开透明?如果转股化债公开化,即上市公司事前公告回购可转债或者公告第三方举牌买入可转债,可能造成可转债价格上升,价格的均衡水平取决于上市公司为化债愿意付出的成本及股权稀释造成的潜在损失。可转债市场价格变高会促使发行人回购转债成本变高,进而影响化债效果。二是在主动溢价转股方案中,第三方溢价转股后能否迅速卖出?从理论上看,如果上市公司给予第三方亏损补偿,那么这种转股不是市场自发行为,转成的股票应设定限售期。

(三)对可转债转股化债方案的三点思考

一是如果回购转债与主动溢价转股在理论上可行,可以考虑作为可转债转股化债的两种方案。从长期来看,转股化债有利于避免债务违约造成的负循环,能够帮助公司平滑经营周期波动,对股债投资者均为利好。

二是与市场化债转股相比,可转债的转股权一直在市场中充分交易。而转股化债则是对股权投资者和债权投资者利益的再分配,事前市场并未有相关预期。因此,推动相关方案需要进行较为繁琐的监管审核。建议可转债的转股化债参照“四禁止”等相关原则,防止上市公司借此主观故意逃避债务。

三是回购转债或者主动溢价转股这两种方案,在实践中可以允许上市公司事后公告,避免市场博弈造成可转债价格大幅波动。但是需要对转股后的股票设定限售期,防止短期过分侵蚀股权投资者的利益。

编辑:王菁

加载中...