新浪财经

东海研究 | 电子:半导体高能氢离子注入技术突破,存储模组价格承压

市场投研资讯

关注

(来源:东海研究)

证券分析师:

方霁,执业证书编号:S0630523060001

邮箱:fangji@longone.com.cn

// 报告摘要 //

电子板块观点:我国全面掌握功率芯片高能氢离子注入技术,又一“卡脖子”环节得到解决,打破半导体离子注入设备和工艺的国外垄断;目前存储模组库存水位较高,叠加消费电子需求复苏不及预期,价格或将有所承压,进一步影响模组厂毛利率水平;当前电子行业供需处底部平衡回暖阶段,行业估值处于历史低位,建议关注AIOT、AI驱动、设备材料、消费电子周期筑底板块四大投资主线

我国全面掌握功率芯片高能氢离子注入技术,又一“卡脖子”环节得到解决,打破国外垄断。近日,国家原子能机构核技术(功率芯片质子辐照)研发中心暨国家电力投资集团公司下属核力创芯(无锡)科技有限公司完成了首批高能氢离子注入芯片产品交付,产品性能指标比肩国际先进水平,表明我国全面掌握功率芯片高能氢离子注入技术,解决了我国功率芯片产业链关键“卡脖子”的一环。目前国内首条功率芯片高能氢离子注入生产线已建成投运,实现100%技术自主和装备零部件国产化,并完成首批800片芯片交付,且首批交付的芯片经历了累计近1万小时的工艺和可靠性测试验证。功率芯片广泛应用于军工、新能源、航空航天、轨道交通、特高压输变电等领域,是电力电子设备的核心,而离子注入作为和光刻、刻蚀共称芯片制造三大关键环节之一的技术,对于提高电力电子设备性能、效率和可靠性至关重要,氢离子注入更是实现离子注入的高精尖技术。先前,我国氢离子注入核心技术及装备缺失,国产功率芯片可靠性难以突破,制约我国功率芯片产业高端化发展。国家原子能机构充分发挥核技术优势,瞄准功率芯片氢离子注入关键技术,依托加速器、材料辐照等核领域技术优势,为半导体离子注入设备和工艺的全面国产替代奠定了基础。

目前存储模组库存水位较高,叠加消费电子需求复苏不及预期,价格或将有所承压。存储器模组厂从2023年第三季度后开始积极增加DRAM库存,到2024年第二季度库存水位已上升至11-17周。然而终端消费电子需求未如预期回温,如智能手机领域已出现整机库存过高的情况,笔电市场也因为消费者期待AI PC新产品而延迟购买,因此以消费产品为主的存储器现货价格开始走弱,第二季度价格环比下跌超过30%。根据TrendForce,2024年第二季度模组厂在消费类NAND Flash零售渠道的出货量大幅年减40%,反映出全球消费性存储器市场正面临挑战。今年上半年存储器产业出货下滑超出市场预期,这预示着下半年的需求不会大幅回温,终端产品价格难以提高,导致模组厂利润进一步被压缩,影响其毛利率水平。展望第四季度,目前还未明确观察到AI手机或AIPC新应用能够有效带起全面换机潮,因此DRAM价格或将继续承压。2025年,如果消费性需求持续疲软,存储价格上涨的幅度也将低于预期。

电子行业本周跑输大盘。本周沪深300指数上涨1.32%,申万电子指数下降0.17%,行业整体跑输沪深300指数1.49个百分点,涨跌幅在申万一级行业中排第27位,PE(TTM)38.59倍。截止9月20日,申万电子二级子板块涨跌:半导体(-0.53%)、电子元器件(-2.41%)、光学光电子(+1.28%)、消费电子(+0.37%)、电子化学品(+0.92%)、其他电子(+1.01%)。

投资建议:行业需求在缓慢回暖,价格逐步恢复到正常水平;海外压力下国产化力度依然在不断加大,行业估值历史分位较低,逢低可缓慢布局。建议关注:(1)受益海外需求强劲AIOT领域的乐鑫科技、恒玄科技、瑞芯微、晶晨股份。(2)AI创新驱动板块,算力芯片关注寒武纪、海光信息、龙芯中科,光器件关注源杰科技、长光华芯、中际旭创、新易盛、光迅科技、天孚通信。(3)上游供应链国产替代预期的半导体设备、零组件、材料产业,关注中船特气、华特气体、安集科技、鼎龙股份、晶瑞电材、北方华创、中微公司、拓荆科技、华海清科、富创精密、新莱应材。(4)消费电子周期有望筑底反弹的板块。关注CIS的韦尔股份、思特威、格科微,射频的卓胜微、唯捷创芯,存储的兆易创新、东芯股份、江波龙、佰维存储,模拟芯片的圣邦股份、艾为电子、思瑞浦,功率板块的新洁能、扬杰科技。

风险提示:(1)下游需求复苏不及预期风险;(2)地缘政治风险;(3)研发进展不及预期风险。

// 正文 //

1.行业新闻

1)Snap 发布第 5 代 Spectacles AR 眼镜:集成 OpenAI 多模态 AI 模型,支持语音控制

Snap 公司发布了第五代增强现实(AR)眼镜 Spectacles。新款 Spectacles 眼镜的主要亮点是融合数字内容与现实世界,提供语音控制的 AR 滤镜,并集成 OpenAI 的多模态 AI 模型。新款 Spectacles 眼镜通过叠加 AR 效果覆盖用户周围环境,佩戴者可通过语音指令和手势进行控制。佩戴者能够要求生成 AI 图像作为 AR 滤镜,或与 Snap 的 AI 聊天机器人 MyAI 互动,获取视野内物体的相关信息。(信息来源:同花顺财经)

2)传音控股与联发科技携手共建AI联合实验室,加速推进端侧AI技术创新

传音控股与联发科技携手共建的人工智能联合实验室在深圳正式揭牌。双方将整合人工智能领域的优势技术资源,加速推进AI技术在智能终端的应用和普及,为全球用户打造更智能便捷的移动体验。此次合作,传音将发挥在新兴市场手机行业积累的丰富经验和AI技术优势,为实验室提供强大的算法和应用场景支持;而联发科技拥有芯片设计能力和算力平台,将为AI算法的运行提供动力,共同推动实验室在端侧AI技术的创新与突破。(信息来源:同花顺财经)

3)亚德诺与塔塔集团洽谈在印度生产半导体

亚德诺表示已与印度塔塔集团签署协议,探索在印度生产半导体产品。塔塔集团旗下的电子制造子公司塔塔电子将投资140亿美元,在古吉拉特邦建造印度第一家半导体晶圆厂,并在阿萨姆邦建造一家芯片组装和测试工厂。今年早些时候,印度政府批准了塔塔集团半导体工厂的建设。亚德诺表示,塔塔电子和亚德诺计划探索在塔塔电子位于古吉拉特邦和阿萨姆邦的工厂生产亚德诺产品的机会。根据协议,塔塔集团还将在塔塔汽车的电动汽车和Tejas Networks的电信基础设施中使用亚德诺的产品。(信息来源:同花顺财经)

4)RS科技宣布将收购索尼精密部件(惠州)有限公司

9月19日,日本再生晶圆制造厂RS Technologies在官网宣布,董事会已批准一项决议,将收购索尼精密部件(惠州)有限公司,后者主要生产光学拾取模块和汽车摄像头模块,交易完成后将成为公司子公司。交易将于2024年12月30日完成,交易金额未披露。(信息来源:同花顺财经)

5)英特尔公布代工业务最新进展

英特尔首席执行官帕特·基辛格正式对公司代工业务、全球建厂计划等作出回应,回应称将拆分其芯片代工业务——Intel Foundry为一家子公司,拆分后英特尔代工(Intel Foundry)和英特尔产品(Intel Products)的损益和财务报告将拆分,但英特尔代工领导团队没有变化。同一天,英特尔与AWS宣布扩大战略合作,英特尔将在18A上为AWS生产定制的AI Fabric芯片,在Intel 3上为AWS生产定制的Xeon 6芯片。(信息来源:同花顺财经)

6)三星半导体代工部门将进行重大重组

三星即将对DS部门进行重大重组。重组计划包括将基于团队的结构整合为以项目为中心的模式。这种方法旨在加强部门内部的协作和简化流程。其目标是克服目前各自为政的部门运作所带来的挑战,营造一个更具凝聚力的工作环境。对员工的影响方面,裁员可能高达30%;产量目标方面,目前3纳米工艺的良品率为20%,量产时需要达到60%。(信息来源:同花顺财经)

7)8月全球手机市场小米手机销量超过苹果

Counterpoint Research报告显示,在刚刚过去的8月全球手机市场中,小米的手机销量超过苹果,成为仅次于三星的全球第二大智能手机品牌。出现这一情况的背后有两大原因。首先是苹果iPhone历来会在9月新机发布前经历季节性销售淡季。与此同时,小米虽然在8月销售量环比持平,但中国品牌也是今年上半年增速最快的品牌之一,销售量同比增速达22%。即使今年下半年的增速因基数效应放缓,Counterpoint Research预期小米依然能获得“强两位数百分比”的全年增速。(信息来源:同花顺财经)

8)AI布局加上供应链库存改善,2025年晶圆代工产值将年增20%

根据TrendForce集邦咨询最新调查,2024年因消费性产品终端市场疲弱,零部件厂商保守备货,导致晶圆代工厂的平均产能利用率低于80%,仅有HPC(高性能计算)产品和旗舰智能手机主流采用的5/4/3nm等先进制程维持满载;不同的是,虽然消费性终端市场2025年能见度仍低,但汽车、工控等供应链的库存已从2024年下半年起逐渐落底,2025年将重启零星备货,加上Edge AI(边缘人工智能)推升单一整机的晶圆消耗量,以及Cloud AI持续布建,预估2025年晶圆代工产值将年增20%,优于2024年的16%。(信息来源:同花顺财经)

9)日本8月出口额创历史同期新高,对华芯片设备出货大增61.6%

日本财务省最新公布统计数据显示,8月份日本贸易逆差额为6,953亿日圆、连续第2个月陷入逆差,但因芯片设备等产品出口大增、逆差额较去年同期缩减26.0%。其中,8月份日本出口金额因半导体等制造设备(大增55.2%)、半导体等电子零件(增加15.0%)和科学光学机器(增加17.0%)等产品出口增长而较去年同月成长5.6%至8兆4,419亿日圆,连续第9个月呈现增长,出口额创下历年同月历史新高纪录。按出口地区来看,8月份日本对美国的出口额较去年同月减少0.7%至1兆6,066亿日圆,35个月来首度陷入萎缩,但出口额仍创下历年同月历史次高水准;8月份日本对中国的出口额成长5.2%至1兆5,088亿日圆,连续第9个月增长;其中对中国的半导体等制造设备出口额较去年同月暴增61.6%。(信息来源:同花顺财经)

10)CINNO Research:预计LTPS面板价格将持续下行 AMOLED价格企稳

CINNO Research称,进入9月,受到第三季度传统旺季拉货需求的带动,低端市场及高端旗舰市场持续向好,a-Si面板需求的旺盛势头延续,价格将触底后趋稳;柔性AMOLED面板在苹果新机需求的带动下整体需求有所回升,但国产品牌在高端手机市场份额有限,国内品牌厂商的备货动能依旧不足,整体价格将保持平稳。同时 CINNO Research预测,9月和10月a-Si价格触底后将维持在低位不再降价,LTPS面板价格将持续下行;刚性/柔性AMOLED面板价格短期内趋于稳定。(信息来源:同花顺财经)

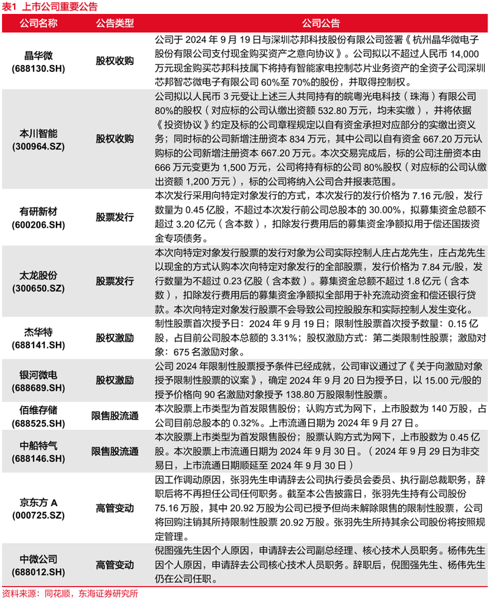
2.上市公告重要公告

3.行情回顾

本周沪深300指数上涨1.32%,申万电子指数下降0.17%,行业整体跑输沪深300指数1.49个百分点,涨跌幅在申万一级行业中排第27位,PE(TTM)38.59倍。

截止9月20日,申万电子二级子板块涨跌:半导体(-0.53%)、电子元器件(-2.41%)、光学光电子(+1.28%)、消费电子(+0.37%)、电子化学品(+0.92%)、其他电子(+1.01%)。海外方面,台湾电子指数上涨2.15%,费城半导体指数上涨0.39%。

本周半导体细分板块涨跌幅分别为:品牌消费电子(+4.75%)、消费电子零部件及组装(-0.26%)、半导体设备(-1.36%)、面板(+1.87%)、被动元件(-0.39%)、LED(+0.31%)、数字芯片设计(-1.28%)、模拟芯片设计(+0.76%)、印制电路板(-3.28%)、电子化学品Ⅲ(+0.92%)、光学元件(+0.59%)、半导体材料(-1.51%)、其他电子Ⅲ(+1.01%)、集成电路封测(-0.90%)、分立器件(+0.07%)。

我们选取了较有代表性的部分美股科技股,并将相关信息更新如下。选取的科技股中大部分业绩在2024年第二季度实现了不同程度的环比上涨。本周涨幅居前的为英特尔(+11.09%)、谷歌A(+3.89%)和苹果(+2.56%)。

4.行业数据追踪

(1)存储芯片价格小幅度反弹,下游需求显著增加。

(2)TV面板价格小幅回升,IT面板价格逐渐企稳。

▌5.风险提示

(1)下游终端需求复苏不及预期风险:下游需求复苏程度不及预期可能导致相关企业库存积压或相关工程建设进度放缓,并可能再度影响产业链内部分企业的稼动率;

(2)地缘政治风险:国际贸易摩擦和相关进出口管制进一步升级,可能导致相关设 备、原材料紧缺,或造成供应链风险;

(3)研发进展不及预期风险:相关产品研发进展或技术迭代不及预期,可能导致国产替代进程减缓,或造成部分企业市场竞争力下滑。

// 报告信息 //

证券研究报告:《半导体高能氢离子注入技术突破,存储模组价格承压——电子行业周报2024/9/16-2024/9/22》

对外发布时间:2024年09月23日

报告发布机构:东海证券股份有限公司

// 声明 //

一、评级说明:

1.市场指数评级:

2.行业指数评级:

3.公司股票评级:

二、分析师声明:

本报告署名分析师具有中国证券业协会授予的证券投资咨询执业资格并注册为证券分析师,具备专业胜任能力,保证以专业严谨的研究方法和分析逻辑,采用合法合规的数据信息,审慎提出研究结论,独立、客观地出具本报告。

本报告仅供“东海证券股份有限公司”客户、员工及经本公司许可的机构与个人阅读和参考。在任何情况下,本报告中的信息和意见均不构成对任何机构和个人的投资建议,任何形式的保证证券投资收益或者分担证券投资损失的书面或口头承诺均为无效,本公司亦不对任何人因使用本报告中的任何内容所引致的任何损失负任何责任。本公司客户如有任何疑问应当咨询独立财务顾问并独自进行投资判断。

四、资质声明:

东海证券股份有限公司是经中国证监会核准的合法证券经营机构,已经具备证券投资咨询业务资格。我们欢迎社会监督并提醒广大投资者,参与证券相关活动应当审慎选择具有相当资质的证券经营机构,注意防范非法证券活动。

加载中...