新浪财经

2024餐饮业人力资源白皮书

迈点研究院

关注

2023年,餐饮行业收入首次跨越5万亿元大关,同比增长超过20%,这一数据直观地反映了消费者信心的恢复和内需市场的强劲;2024年1-7月,同比增幅跌至7.10%,居民消费升级疲软态势凸显。2023新增餐饮注册量创下新高,出现了疯狂的“报复性开店”;2024年存量企业来看,成立3年以下占比超过45%,大量门店关闭,“极度内卷”时代下餐饮企业运营明显承压,餐饮业迎来了极其特殊的一个新发展周期。

与此同时,“淄博烧烤”“天水麻辣烫”等多个城市的旅游经济带火了地方特色饮食,地方特色美食成为吸引游客的重要元素,同时也为当地餐饮企业带来了新的发展机遇。餐饮业加速向规模化、标准化、连锁化方向发展,以提升运营效率、降低成本并寻求海外市场,并通过统一的品牌形象和服务标准吸引更多消费者。

随着科技进步,餐饮业也在加速数字化转型和智能化升级,利用大数据、云计算、人工智能等技术手段,企业可以更好地了解消费者需求、优化供应链管理、提升运营效率和服务质量。另外,面对消费者日益增长的“极致性价比”需求,餐饮企业正在不断创新和调整经营策略,包括提升产品质量、优化服务体验、打造多场景消费模式以及探索高性价比的运营模式等。

综上所述,2023-2024年中国餐饮业面对新的经济周期和市场需求变化,需要不断创新和调整经营策略,以适应市场变化并抓住新的发展机遇。本报告下的人力资源将在以上背景中分析展开,如何破解人力资源难题并助推生产效率升级是餐饮业人力发展的核心课题。

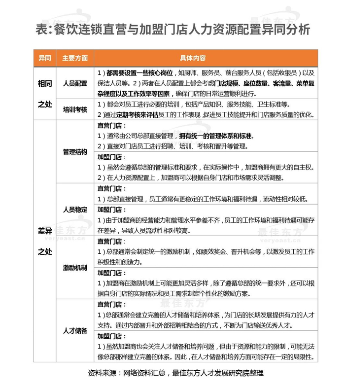
按照连锁化标准,餐饮门店可大概分为独立餐饮门店、连锁直营门店和连锁加盟门店。独立餐饮门店在经营管理、产品制作、服务模式等方面具有较高的自主性,可以根据市场变化和顾客需求进行灵活调整和创新;在初期投资、运营成本等方面相对较低,更适合资金实力较弱的创业者。与独立餐饮门店相比,餐饮连锁店包括直营门店和加盟门店,在品牌知名度、管理效率、采购成本等方面具有一定优势,一方面可以为消费者提供更稳定、便捷、统一的餐饮服务;另一方面能够通过规模效应提高经济效益和市场竞争力。

最佳东方基于多年行业观察和一线调研发现,近年来餐饮业人力资源主要存在如下问题:第一,基础人才不匹配与技能提升挑战。基础人才(如厨房工作人及基层服务人员)教育体系与市场需求的不匹配。传统师徒制虽能传承技艺,但缺乏系统性和科学性,限制了行业整体技能水平的提升。同时,社会观念对服务行业的偏见,使得年轻人对这一职业路径兴趣不足。第二,高级管理人才短缺与培养机制不足。高级管理人才的匮乏,主要源于企业对人才培养的忽视以及高技能人才的市场流动性。餐饮企业受限于成本考虑,往往难以投入资源进行长期的人才培养,同时,具有专业管理能力的人才在面对职业发展瓶颈和更高薪酬诱惑时,易选择跳槽或转行。第三,员工流失率高与工作环境优化。餐饮业员工流失率高的原因多样,包括工作性质对年龄、经验等条件的限制,晋升渠道不畅,以及行业内部竞争激烈等。这些因素共同作用下,使得员工难以获得职业满足感和稳定性。第四,绩效考核不明确与薪酬缺乏激励。餐饮企业的绩效考核往往缺乏清晰的目的设定,考核指标模糊且多以定性为主,难以量化,员工容易产生误解和抵触情绪,薪酬体系与绩效考核结果脱节,员工薪酬的高低与工作表现的好坏关系不大,缺乏公平性,难以激发员工的工作积极性和创造性。

2023-2024年,伴随疫后经济形势总体平稳以及餐饮消费回暖,餐饮业用工市场再次活跃。最佳东方数据显示,3月和7月餐饮业的招聘求职高峰期如约而至,每月80%左右的餐饮人才职位均能收到50份以上简历。从求职的活跃度来看,餐饮业招聘、求职最活跃的职位均是一线厨房及服务人员,因这些岗位门槛较低,人员流动性大,人才供给相对充足,但高质量、有经验的员工仍然供不应求。同时,由于数字化、规范化的发展需要,餐饮业对于具备特定技能(如数字化管理、创新菜品研发、新媒体市场营销等) 、复合型高素质人才岗位的人才需求日益增长,但市场上具备这些技能的人才相对稀缺。 

当前餐饮业正面临多重挑战,核心在于人力资源管理的困境。具体而言,行业普遍存在劳动强度与薪酬不匹配、员工流失率高、职业尊严与认同感缺失等问题,造成人才供应结构失衡,主要原因包括:市场招聘难度大、人才技能与企业需求脱节、企业扩张带来的用人缺口、人才培养体系不健全、人才流动性强等。尤为突出的是,资深店长等关键岗位人才流失严重,他们是企业扩张战略中的宝贵资源。此外,餐饮业的薪酬体系相较于外卖、快递等新兴服务业缺乏吸引力,加之工作性质多为重复性高强度劳动,限制了员工的职业成长。同时,招聘流程效率低下,信息反馈滞后,筛选、审核、面试等环节耗时冗长,进一步加剧了供需难题。

年龄分布来看餐饮业人才整体呈现年轻化趋势:90后位居首位,占比达39.56%;80后位列其后,占比达35.12%。餐厅楼面相较于厨房90后占比稍高;行政总厨相较于店长总经理80后占比稍高。学历分布来看,餐饮人才基础操作人才占比较多,因此中专/高中、高职/大专学历占比最多,其中,店长总经理整体学历水平较高,本科及以上水平占比为9.36%。专业背景来看,46.12%餐饮人才毕业于餐饮管理/烹饪这一大类专业,厨房和行政总厨在烹饪类专业占比均超过60%,与整体餐饮人才相比,店长总经理级复合专业背景明显,有31.98%的人才毕业于企业/行政/工商/人力资源管理和市场营销/电子商务/经济贸易这两类专业。工作经验来看,与整体餐饮人才、楼面服务人才和一线后厨人才相比,店长总经理和行政总厨工作年限较为均衡持久,10年以上工作年限占比均在25%以上,远超上述3类。

店长是连锁餐厅能稳定运营和业绩增长的核心,他们对店铺的运营管理、团队管理、生产管理、安全管理、物资管理、销售管理、财务管理等各方面的工作负责。餐饮行业是飞速迭代的传统行业,店长需要具备较强的实际操作和落地经验,同时需要具备经营思维,即能够制定符合当地市场需求和特点的经营策略,更敏锐地捕捉新兴消费趋势,迅速连接不同消费群体,提升当地的市场份额和影响力。近年来,由于供应链快速崛起,那些对某些品类供应链采购熟悉,同时具备大宗贸易尤其是肉类领域专业经验、丰富的供应商资源、供应链系统搭建和创新经验的候选人,成为雇主偏爱的资深管理人才。

行政总厨在餐饮行业中占据着举足轻重的地位,他们是厨房运营与管理的核心人物,对餐厅的菜品质量、成本控制、团队协调及创新发展等方面负有重要责任。第一,菜品质量保障:负责制定菜单和菜品标准,确保菜品口味、质量和外观均符合餐厅定位和市场需求,是餐厅口碑和品牌形象的重要保障。第二,成本控制与效率提升:通过优化食材采购、库存管理、设备使用等环节,行政总厨能够有效控制成本,提高厨房运营效率。第三,团队领导与协调:作为厨房团队的核心,行政总厨负责组建、培训和管理厨师团队,确保团队成员之间的协作顺畅,共同为餐厅的成功运营贡献力量。第四,菜品创新与研发:行政总厨需要关注市场动态和消费者需求变化,不断研发新菜品,推出符合潮流和消费者喜好的美食,保持餐厅的竞争力和吸引力。

2023-2024年餐饮业平均薪资为4676元,10分位值、25分位值、50分位值、75分位值和90分位值分别为4100元、5200元、6660元、9000元和12000元。厅面一线服务人员、厅面中层管理岗、后厨一线岗、厨师管理岗和店长总经理级薪酬区间占比最高的分别为4000-4999元、5001-6999元、5001-5999元、12000元及以上和20000元及以上。伴随2023-2024年消费需求回暖,餐饮业逐渐恢复正常运营并增加业务量,带动平均薪资小幅上涨,最佳东方数据显示,54.14%的受访餐饮企业进行了调薪,平均涨薪率为6.79%,后厨一线岗和厅面中层管理人员涨薪力度与其他层级人才相比较大。

目前90后、00后人口超过3亿人,成为行业从业新生主力。如何针对新生代从业人员特点制定高效激励方案,成为提高员工工作积极性和企业运营效率的关键因素。目前,餐饮企业的薪酬结构主要是由基本工资、浮动工资、奖金、业绩提成构成,绩效工资主要与餐饮店业绩挂钩;浮动工资主要从业务能力、成本控制、日常工作机制等方面进行考核;奖金与每季度新增客户数挂钩;业绩提成超出目标业绩的部分可以获得阶梯式的提成;其他奖金包括工龄工资、全勤奖、年终奖等。因此,将新型激励机制引入到企业中,拓展员工职业发展空间,有利于进一步提高员工积极性。

一般而言,员工流动率保持在5-10%的范围是正常的,这个范围考虑到了员工的自然流动需求,同时也为企业提供了足够的时间和机会来招聘新员工,以确保服务的连续性和质量。最佳东方调研数据显示,2023年和2024上半年餐饮业员工平均流动率分别为19.74%和18.35%,进一步证实了餐饮业在人才保留方面面临的挑战。跳槽年限来看,62.41%的人才在3年内就有可能跳槽,16.80%的人才在3-5年内就有可能跳槽,20.79%的人才在5年后跳槽,各年限和层级跳槽率均达到较高区间。晋升年限来看,最佳东方调研显示:一线员工晋升到主管级的平均年限为1.77年,主管级晋升到经理级的平均年限为2.48年,基层/中层晋升到店长级的平均年限为4.21年。

为降低餐饮人才的流动率,各餐饮企业类型不断完善目前的激励体系。国企提供较为全面的法定福利:如五险一金、带薪年假等,确保员工的基本权益得到保障;民企实施股权激励计划:对于表现突出的员工,可以考虑给予股权激励,分享企业成长收益;外企关注员工工作与生活平衡,提供灵活的工作时间和远程工作选项等。这些措施的实施将有助于提升员工的满意度和忠诚度,从而降低人员流失率,为企业的稳定发展提供有力保障。

随着数字化技术的普及,餐饮企业的招聘过程也越来越倾向于网络渠道,从简历投递、筛选到面试、入职等各个环节都可以通过线上平台完成,最佳东方数据显示:餐饮业人才招聘渠道占比最大的是网络平台,为87.72%。对于雇主来说,餐饮企业在招聘过程中越来越注重品牌形象的展示,通过发布企业文化、员工风采等内容,吸引求职者的关注和认同,提高招聘效果。近年来,招聘流程外包(RPO)在餐饮行业逐渐兴起,企业将招聘流程外包给专业的人力资源公司,可以减轻企业的招聘负担,最佳东方调研显示,其比例为8.77%。

随着餐饮行业的不断发展和转型,企业对于人才的需求也在发生深刻变化。餐饮企业需要采取更加开放和创新的招聘策略:1)建立人才库和关系网络:通过参加行业活动、加入专业组织、与高校建立合作关系等方式,积极构建和拓展自己的人才库和关系网络,这样可以在需要时快速找到合适的人选,并通过内部推荐等方式提高招聘效率和质量。2)在招聘时不应只注重候选人的从业经验和背景,而是更注重筛选候选人的能力和品质,将候选人的灵活性、适应性、学习能力、多元背景,对餐饮行业的热爱等均纳入考核,以吸引和招募那些既在餐饮行业中有经验和沉淀,又具备很强学习意识、年轻有活力的候选人。

餐饮业的季节性特征明显,暑期、小长假等旅游高峰期的用工需求激增,而平时则可能相对平稳。这种波动性要求企业具备灵活的用工机制,但同时又需要保证员工队伍的稳定性和服务质量。如何平衡这两者之间的关系,是餐饮企业面临的一大挑战。第一,劳务派遣,是由劳务派遣单位与被派遣劳动者订立劳动合同,并支付报酬,把劳动者派往其他用工单位,再由其他用工单位向派遣机构支付服务费用的用工形式。连锁餐饮企业通过劳务派遣等方式获得稳定员工的同时,降低自身用工风险,其比例逐渐提升。第二,劳务外包:为了提高员工到岗速度,餐饮企业往往将服务员、厨房杂工、保洁等重要性不强、任职要求标准化程度高的岗位完全外包给人力资源公司,委托其完成招聘、办理入职、劳动关系管理、员工上班安排、薪资结算等事项。第三,共享员工:西贝曾将2500名员工共享给盒马鲜生,一方面既减少了停工带来的损失,又维持了企业未来复工的人员供给,另一方面又为停工员工提供了其他收入来源。

为人才提供足够的培训支持,是确保其满足用工需求、并为企业贡献价值的关键。1)提供行业趋势与公司运营培训。设计全面的培训计划,包括餐饮行业最新趋势、公司文化、运营流程、产品知识等内容。为每位新人配备经验丰富的导师,进行一对一指导和答疑,加速其适应过程。2)定期进行沟通。各部门定期召开会议,分享工作进展、挑战和解决方案,确保信息的畅通和资源的有效配置。为关键岗位的员工提供战略培训,帮助他们更好地理解公司战略,并在日常工作中加以贯彻。3)建立及时反馈机制。通过定期评估了解新员工的工作表现和进步情况,及时发现问题并提供指导,鼓励直接上级与新员工进行一对一的反馈会议,深入了解其工作感受、遇到的困难和挑战,并共同探讨解决方案。当企业吸引招收人才后,需要不断完善其人才落地与培养体系,确保其迅速适应和有效落地,在这些岗位充分发挥个人价值。

近年,餐饮行业人力成本逐年升高,让企业倍感压力。中国饭店协会数据显示,2019年Q4餐饮企业人力成本占比均值达18.31%,2020年Q1高达27.44%。2019年Q4餐饮企业人均劳效为6.2万元,2020年Q1餐饮企业人均劳效为2.3万元。 中国烹饪协会数据显示,2019年餐饮百强企业营收增速为9.6%,而原材料成本、人工成本、房租成本、研发投入成本、社会保险成本同比增速分别为23.1%、24.4%、14.4%、14.1%、10.8%,人力成本同比增速最快。最佳东方调研数据显示,2023-2024年餐饮业成本和人效并未出现明显改观,以下是具体数据:

第一,人工成本率(人力成本费用/年收入*100%)2023年和2024上半年均值分别为20.48%和20.32%。人工成本包括员工工资、工资税、员工福利费等。‌ 

第二,福利费用比率(福利费用/人力成本费用*100%)2023年和2024上半年均值分别为4.42%和4.13%,餐饮福利费用包括岗位津贴、奖金激励、加班补贴等。最佳东方调研显示,53%的受访餐饮业福利费用比率在5%及以下,福利机制较为缺乏。

第三,培训费用比率(培训费用/人力成本费用*100%)2023年和2024上半年均值分别为1.23%和1.18%,国家劳动部《企业职工培训规定》 企业单位员工的培训经费按照员工工资总额的1.5%计取,企业自有资金可适当部分用于员工培训,餐饮业培训经费整体较为不足。

第四,租金成本(租金成本费用/年收入*100%) 2023年和2024上半年均值分别为22.85%和21.94%。‌数据显示,餐饮业租金成本占比范围是10%~30%,包括地段、店铺面积、城市等级等,在繁华的商业区或人流密集的地段,租金成本往往较高,可能会占到总成本的30%以上。

第五,人均创收(年收入/全职员工人数)2023年和2024上半年均值分别为6.65和6.32万元。

虽然中国从事餐饮业的企业众多,但能够登录资本市场的企业非常稀少。2024上半年市场环境的持续低迷让原本就处于盈利困境的企业雪上加霜,上市餐企中,包括呷哺呷哺(-2.73亿元)、西安饮食(-0.60亿元)、味千中国(-0.07亿元)在内的3家企业录得亏损,亏损总额达到3.4亿元。在一片“哀号遍野”中,海底捞此次收入与核心经营利润创历史新高,凸显出精益管理的人效成绩,海底捞在中国共经营1343家餐厅,上半年所有餐厅接待顾客总数超过2亿人次,翻台率达4.2次/天,接近2019年的4.8次/天。

相比于制造业和其它零售行业,餐饮企业较为缺乏采用人力生产效能的绩效指标进行管理,有关人员的投入和产出相对粗放,这就很难实现有效的人效配置和经营效率提升,因此通过相关指标反映员工的产出效率、顾客满意度与员工服务效率,设立明确的奖惩机制,就非常关键。另一方面,通过利用POS系统、HR信息系统等工具自动收集数据,定期进行数据分析,识别效率瓶颈和改进空间,根据行业最佳实践和自身历史数据设定合理的标杆值,实施PDCA(计划-执行-检查-行动)循环,不断监测、评估并调整指标体系。

针对餐饮行业面临的人才供给不足问题,以及行业整体形象、待遇、职业发展路径等方面的挑战,以下是一些具体策略,旨在增强餐饮企业的形象,吸引并留住有潜力的年轻人才。第一,强化品牌定位与调性:明确品牌的核心价值和差异化优势,确保品牌形象与年轻消费者的审美和价值取向相契合。通过创意营销、社交媒体互动等方式,让品牌故事更加生动有趣,吸引年轻人的关注和共鸣。第二,提升品牌影响力:利用线上线下多渠道宣传,扩大品牌知名度。参与行业活动、举办或赞助文化活动、开展公益项目、网红效应和KOL合作等,都是提升品牌形象和社会责任感的有效途径。第三,建立雇主品牌:通过内部文化和价值观的塑造,以及外部形象的积极传播,建立起强有力的雇主品牌。让求职者感受到加入企业不仅是一份工作,更是一种身份认同和价值实现。

人力变革是全球范围内许多雇主都面临的一大难题,在餐饮行业尤甚。打造一整套成熟且行之有效的人力资源理论管理体系,高度重视员工的招聘、考核、激励和晋升等基本人力资源管理业务,重视对员工职业生涯发展规划,积极提升员工的满意度和忠诚度以调动其积极性。在非薪酬体系层面,软性的举措也将为员工吸引及保留带来重大意义。灵活工作政策、员工健康计划、公司品牌与声誉、工作保障、工作生活平衡、包容性的工作环境、职业发展机会、公司发展战略/未来愿景、重要且有新意的工作内容、专注于产生积极的社会影响、持续的个人学习和培训的机会、致力于创新、激励守信的公司文化/领导层等也给餐饮企业提供诸多参考实践空间。

餐饮行业是以经验为主导、高人力密集行业的代表,部分餐饮企业通过奖励制度与交叉培训等手段,将员工培养成复合型人才,提升管理灵活性及服务效率。如根据技能等级增加员工相应的基础工资,为餐饮门店完成一场直播等工作则额外给予奖励;当有重要接待任务时,由对应模块负责人成立任务小组并分配工作任务,餐饮门店内具备相应工作技能的人员通过抢任务机制获得工作机会,工作任务结束后对应给予奖励等等。同时,餐饮企业也可以通过有效分割企业工作任务、整合内外部优秀人才协同工作、达成组织目标的能力,这也是未来人力变革的重要思路。

加载中...