新浪财经

行业专题 | 国内各地区家电以旧换新补贴政策陆续落地,补贴效果初显

刘章明消费产业研究

关注

本文来自方正证券研究所于2024年9月20日发布的报国内各地区家电以旧换新补贴政策陆续落地,补贴效果初显》,欲了解具体内容,请阅读报告原文。

分析师:吴慧迪 S1220523110002 

陈炯阳 S1220523040001

联系方式:吴慧迪13122152208/陈炯阳13560373533

 内容摘要

促进家电更新需求有利于拉动GDP增长。2024H1中国GDP同比增长5.0%,其中投资/进出口/消费同比+3.9%/6.1%/3.7%,消费增速较慢。2024H1家用电器和音像器材类零售额同比增长3.1%,增速慢于消费增速3.7%。

地产有关的家电需求占比持续下降,家电更新需求占比持续提升,推动家电以旧换新对拉动家电消费至关重要。我们预期2024年商品房新增需求的家电占比将进一步下降,空调/冰箱/洗衣机/油烟机品类该指标分别为24.17%/21.54%/22.59%/61.79%。

2022年上海和2024H1武汉家电以旧换新补贴政策效果较明显:2022年10月1日起,上海进行8类达到一级能效的家电产品补贴,共有27万余名消费者积极参与,社零统计参与企业同比增长18.1%。2024年4月30日起,武汉启动绿色智能券发放,武汉欧亚达家居销售增长了大约30%。

《关于加力支持大规模设备更新和消费品以旧换新的若干措施》具体政策包括:对个人消费者购买2级及以上/1级及以上能效或水效标准的冰箱、洗衣机、电视、空调、电脑、热水器、家用灶具、吸油烟机等8类家电产品给予以旧换新补贴,补贴标准为产品销售价格的15%/20%。每位消费者每类产品可补贴1件,每件补贴不超过2000元。

对比2024年上半年各地出台的以旧换新补贴政策,本轮政策具备以下特点:①补贴金额力度大:中央出资且额度大,预计分流到家电可达200-400亿元;而上半年地方的补贴在本地几千万到小几亿之间。②折扣力度大:一级能效产品折扣达20%,且每件补贴不超过2000元;而上半年各地折扣大约在10%左右,单个消费者最高享受补贴金额为1000元。③覆盖地区范围广:由中央牵头,各地陆续出台细则,全国统一活动,形成声量。④宣传力度大:新闻联播、焦点访谈等官媒陆续进行宣传。

当前,各省以旧换新补贴政策陆续落地,需持续关注政策效果。中国34个省级行政区中,除去中国香港、中国澳门、中国台湾,仅河北、内蒙古、西藏、新疆的家电以旧换新细则尚未落地。

以湖北为例,新一轮以旧换新政策效果显著。2024年1-7月湖北限额以上家电音像类商品零售额500.19亿元,同比增长16.6%。以旧换新活动后,2024年8月10日-8月18日,湖北省工贸家电整体销售额同比增长50.4%。2024年8月10日湖北省以旧换新补贴拉动湖北苏宁门店客流上涨60%。

值得关注的是,推动以旧换新或许会成为常态。湖北省设立目标,2027年“废旧家电回收量较2023年增长30%,达到780万台套,家电以旧换新200万台套;再生资源分拣中心达到100个”,“力争到2027年全省绿色智能家电销售额较2023年增长20%”。

投资建议:在国内,随着地产对家电影响减弱,家电更新需求占比逐渐提升。我们预期促进家电以旧换新会是一个持续的课题。我们推荐白电标的美的集团、格力电器、海尔智家、海信家电长虹美菱、TCL智家;厨电标的华帝股份、老板电器;黑电标的海信视像、TCL电子

风险提示:终端消费不达预期、竞争加剧、原材料成本波动等。

 内容正文

1 家电更新需求占比持续提升,推动以旧换新有利于促进家电消费,拉动GDP增长

24H1消费相对进出口、投资,对经济的拉动较弱,家用电器和音像器材类零售额同比增长弱于消费大盘增长,促进家电需求有利于拉动GDP增长。2024H1中国GDP同比增长5.0%,其中投资/进出口/消费同比分别增长3.9%/6.1%/3.7%,消费增速慢于投资和进出口。2024H1家用电器和音像器材类零售额同比增长3.1%,增速慢于消费增速3.7%。

地产有关的家电需求占比持续下降,家电更新需求占比持续提升,推动家电以旧换新对拉动家电消费至关重要。我们将商品房住宅分为现房和期房,假设现房有关家电需求平均在现房销售当期前后发生,期房有关家电需求平均在期房销售的1-2年后竣工交付后发生,以此估算商品房新增的家电需求。在这样的估算方式下,或许当年的商品房新增需求占比的绝对值未必准确,但时间序列上的占比趋势变化仍旧可以参考。根据我们的测算,地产有关的家电需求占比持续下降,其中二手房家电需求占比提升。我们预期2024年商品房新增需求的家电占比将进一步下降,空调/冰箱/洗衣机/油烟机品类该指标分别为24.17%/21.54%/22.59%/61.79%。

2 各地家电以旧换新补贴政策效果较明显,8月起新一轮政策影响更大且活动初期效果显著

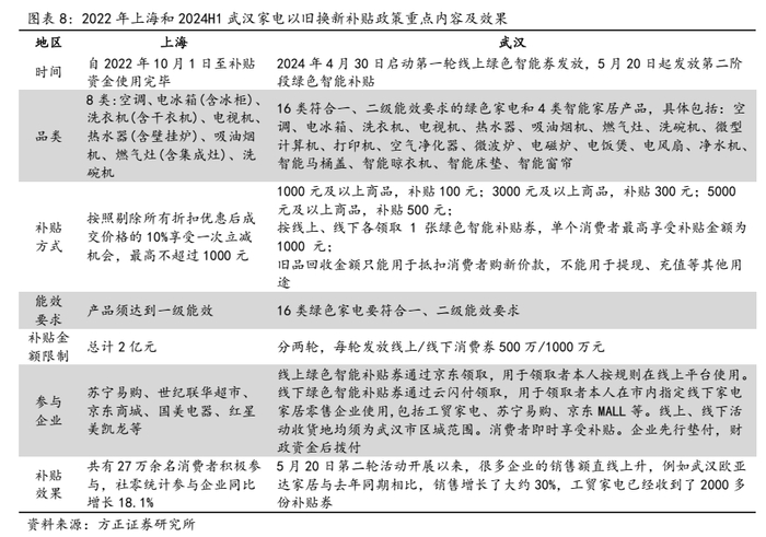
2.1 2022年上海和2024H1武汉家电以旧换新补贴政策效果较明显

2022年上海和2024H1武汉家电以旧换新补贴政策效果较明显:

2022年10月1日起,上海进行8类达到一级能效的家电产品补贴,按照剔除所有折扣优惠后成交价格的10%享受一次立减机会,最高不超过1000元,共有27万余名消费者积极参与,社零统计参与企业同比增长18.1%。

2024年4月30日起,武汉启动绿色智能券发放,补贴16类符合一、二级能效要求的绿色家电和4类智能家居产品。5月20日第二轮活动开展以来,很多企业的销售额直线上升,例如武汉欧亚达家居与去年同期相比,销售增长了大约30%,工贸家电已经收到了2000多份补贴券。

2.2 与近年历史政策相比,8月起新一轮以旧换新补贴政策补贴金额多、折扣力度大、覆盖地区范围广、宣传力度大,初期效果显著

新一轮以旧换新补贴政策于2024年8月起陆续在各省落地。2024年2月起,中央提出研究大规模设备更新和消费品以旧换新问题,3月国常会审议通过《推动大规模设备更新和消费品以旧换新行动方案》,4月商务部等14部门关于印发《推动消费品以旧换新行动方案》的通知,商务部、财政部等7部门联合印发了《汽车以旧换新补贴实施细则》,7月国家发改委、财政部印发《关于加力支持大规模设备更新和消费品以旧换新的若干措施》,8月起各省细则陆续出台,活动落地。

2024年7月24日,国家发展改革委、财政部印发《关于加力支持大规模设备更新和消费品以旧换新的若干措施》。其中,直接向地方安排1500亿元左右超长期特别国债资金,用于落实加大设备更新支持力度下的支持老旧营运货车报废更新、提高农业机械报废更新补贴标准、提高新能源公交车及动力电池更新补贴标准,和加力支持消费品以旧换新下的支持地方提升消费品以旧换新能力、提高汽车报废更新补贴标准、支持家电产品以旧换新。

支持家电产品以旧换新,具体政策包括:对个人消费者购买2级及以上能效或水效标准的冰箱、洗衣机、电视、空调、电脑、热水器、家用灶具、吸油烟机等8类家电产品给予以旧换新补贴。补贴标准为产品销售价格的15%,对购买1级及以上能效或水效标准的产品,额外再给予产品销售价格5%的补贴。每位消费者每类产品可补贴1件,每件补贴不超过2000元。

支持家电产品以旧换新的支持资金按照总体9:1的原则实行央地共担,东部、中部、西部地区中央承担比例分别为85%、90%、95%,超出部分由该地区通过地方资金支持,截至 2024年12月31日未用完的中央下达资金额度收回中央。

对比2024年上半年各地出台的以旧换新补贴政策,本轮政策具备以下特点:①补贴金额力度大:中央出资且额度大,预计分流到家电可达200-400亿元;而上半年地方的补贴在本地几千万到小几亿之间。②折扣力度大:一级能效产品折扣达20%,且每件补贴不超过2000元;而上半年各地折扣大约在10%左右,单个消费者最高享受补贴金额为1000元。③覆盖地区范围广:由中央牵头,各地陆续出台细则,全国统一活动,形成声量。④宣传力度大:新闻联播、焦点访谈等官媒陆续进行宣传。

当前,各省以旧换新补贴政策陆续落地,需持续关注政策效果。中国34个省级行政区中,除去中国香港、中国澳门、中国台湾,仅河北、内蒙古、西藏、新疆的家电以旧换新细则尚未落地。

以湖北为例,新一轮以旧换新政策效果显著。湖北新一轮以旧换新活动时间为2024年8月10日至12月31日。2024年1-7月湖北限额以上家电音像类商品零售额500.19亿元,同比增长16.6%。2024年8月10日-8月18日,湖北省工贸家电参与以旧换新活动累计交易刷卡笔数13849笔,交易金额6567.7万元,优惠券金额1245.4万元,工贸家电8月整体销售额同比增长50.4%。2024年8月10日湖北省以旧换新补贴拉动湖北苏宁门店客流上涨60%。据湖北省商务厅数据,2024年8月10日至8月27日,湖北省家电以旧换新累计回收量已达123912台,补贴金额近1.49亿元,带动全省家电总销量146445台,销售总额超7.78亿元。

从2022年31个省级行政区常住人口占比看,广东、山东、河南、江苏、四川作为TOP5的“人口大省”,合计常住人口占比超35%。结合空调、电冰箱、洗衣机、抽油烟机各省的居民百户保有量数据看,重点应关注广东、山东、河南、江苏、四川、浙江等家电存量较多的省份。

2.3 推动家电以旧换新或成为常态

值得关注的是,推动以旧换新或许会成为常态。根据湖北省发布的《省商务厅等15部门关于印发<湖北省推动消费品以旧换新实施方案>的通知》:

湖北省对于家电品类的具体目标为:2024年“废旧家电回收量增长15%,家电以旧换新100万台套;新增再生资源分拣中心30个”;2027年“废旧家电回收量较2023年增长30%,达到780万台套,家电以旧换新200万台套;再生资源分拣中心达到100个”。

湖北省对于家电品类的重点任务为:

“促进绿色智能家电更新消费”:“引导消费者自主淘汰使用10年以上的老旧家电家居产品”,“力争到2027年全省绿色智能家电销售额较2023年增长20%”;

“提升家电产品和服务质量”:“开展家电行业强制性国家标准专项指导检查行动,引导企业对照智能家居家电领域GB10408.1—2000等8项强制性国家标准,促进产业升级和产品转型”;

“完善家电回收网络”:畅通家电更新消费循环,对符合条件的家电回收企业实际回收洗衣机、冰箱、电视机、空调等废旧家电分类给予补贴。

3 投资建议

在国内,随着地产对家电影响减弱,家电更新需求占比逐渐提升。目前,家电实际更新量和理论报废量之间差距仍较大,再结合湖北省对于家电品类的2027年目标,我们预期促进家电以旧换新会是一个持续的课题。我们推荐白电标的美的集团、格力电器、海尔智家、海信家电、长虹美菱、TCL智家;厨电标的华帝股份、老板电器;黑电标的海信视像、TCL电子。

4 风险提示

终端消费不达预期、竞争加剧、原材料成本波动等。

加载中...