新浪财经

国庆节2新股可申购,强邦新材、上大股份前三季度净利预增上限均是个位数

界面新闻

关注

记者|赵阳戈

根据同花顺新股日历,国庆节前,打新者还可以申购两只新股。它们质地如何?

根据安排,9月25日,强邦新材(001279.SZ)被摆上“货架”。据悉,该股发行总数4000万股,网上发行1440万股,申购上限为1.4万股,对应顶格申购需配市值14万元,强邦新材所处行业的市盈率为31.55倍。

强邦新材成立于2010年11月9日,注册资本12000万元,主要从事印刷版材的研产销,是国内规模最大的印刷版材制造商之一,公司产品广泛应用于印刷书籍报刊、画册说明书、瓦楞纸箱、食品包装盒(袋)、药品包装物、不干胶标签、RFID电子标签等多种印刷品。说明书显示,强邦新材拥有7条胶印版材生产线、1条柔性版材生产线,胶印版材年产能达8000万平米,产品能销往国内28个省、直辖市和自治区以及境外60余个国家和地区,发行人报告期内销售规模一直居于国内第二、全球前五。

根据公司说明书预测,2024年前三季度预计营业收入达10.69亿元至12.08亿元,同比增幅1.69%至14.92%;净利润6850万元至7690万元,同比增幅为-2.92%至8.98%。

需要指出的是,强邦新材使用铝卷作为生产胶印版材的基板材料,铝卷能占胶印版材直接材料的比例约85%铝卷价格的变化将直接影响公司产品成本。公司进行了简单的预测,原材料价格上下波动3%,以2023年为例,能影响公司3成净利润的波动。

从报告期内表现看,强邦新材铝卷的采购均价先升后降,与SHFE铝价走势基本一致。

9月30日,打新者另可以申购上大股份(301522.SZ),该股发行总数9296.6667万股,网上发行2231.2万股,顶格申购需配市值22万元,行业市盈率19.97倍。

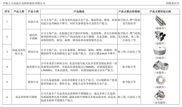
上大股份从事的是高温及高性能合金、高品质特种不锈钢等特种合金产品的研产销,实现了高温合金等国家关键战略材料的高质量、低成本、短周期生产交付,主要产品交付形态为锻棒件、锻扁件、饼锻件、环锻件、轴锻件等自由锻件,公司产品广泛应用于航空航天、燃气轮机及汽轮机、核工程、石油化工等军用及民用领域高端装备的生产制造。2023年,该公司高温合金产品收入44169.61万元、军品收入51346.33万元。

上大股份说明书中有段描述,公司在承继主流全新料生产路线的基础上,创新性地打造了高返回比再生高温合金制备工艺路线,填补了该领域国内技术的空白,打破了以美国为代表的发达国家在该领域的技术垄断。

上大股份预计2024年前三季度的营业收入18.8亿元至19.2亿元,同比增幅24.42%至27.07%,净利润1.2亿元至1.25亿元,同比增幅1.28%至5.5%。

另外,上周众鑫股份(603091.SH)上市,发行价格26.5元,首日上摸47.2元,打新收益上破万元。众鑫股份收盘时价格41.87元,涨幅58%,首日换手率73.93%。

加载中...