新浪财经

陆家嘴财经早餐2024年9月23日星期一

Wind万得

关注

//  热点聚焦  //

1、港交所恶劣天气交易将于今日正式生效。目前,港交所官网上,有关恶劣天气的交易安排已经更新,显示为“若香港天文台悬挂八号或以上台风信号或发出黑色暴雨警告,又或香港政府作出‘极端情况’公布时,证券市场及衍生产品市场的所有产品均会维持交易服务及营运。若上述恶劣天气发生于沪深股通交易日,沪深股通的交易亦会继续进行”。

2、飞天茅台市场价格下行仍未停止。今日酒价等第三方平台显示,近两日茅台价格再次下滑,2024年飞天茅台散瓶的批价两日下滑近百元。民间报价平台显示,2024年飞天原箱的价格已经跌破2400元/瓶,散瓶批发价格为2270元/瓶,都比周初有近百元的跌幅,龙茅等部分品类价格也有小幅下降。

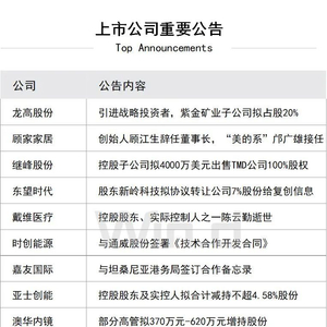
3、4000亿巨头新动作,紫金矿业拟战略投资龙高股份龙高股份公告,公司前三大股东龙岩投资集团、龙岩文旅汇金、兴杭国投与紫金南投四方共同签署股份转让协议,后者拟合计受让龙高股份20%的股份。紫金南投由AH两地上市矿业巨头紫金矿业实控,此次转让后紫金矿业以战略投资者身份,成为龙高股份二股东。

//  宏观  //

1、中央依法治国办派出6个督察组,对全国6个省区法治领域改革重点任务落实情况,开展为期7天的实地法治督察。这是党的二十大以来第一次综合性的法治督察。这6个省区分别为安徽、湖南、广西、四川、甘肃、宁夏。

2、据国家发改委,超长期特别国债支持大规模设备更新的两批共1500亿元资金已全部安排到项目,将进一步支持工业、交通运输、物流等10余个领域的设备更新和回收循环利用,预计更新设备超过200万台(套),将进一步为相关领域设备投资注入新的活力。

3、上海市市长龚正表示,上海创新资源丰富,完全有条件、有能力成为全球创新网络的重要枢纽。上海将重点推进三方面工作:一是加快建设世界级重大科技基础设施集群;二是推动建设高水平国际科技合作基地;三是持续办好促进合作交流的品牌活动。

4、北京海关负责人近日在服贸会“北京日”暨京津冀协同招商推介大会上透露,北京亦庄综合保税区正式获国务院批复同意设立。今年以来,我国综合保税区持续扩容,截至目前已超过160个,成为我国稳外贸、引外资、促增长的“桥头堡”。

5、近期,随着超长期特别国债资金陆续到位,多地消费品以旧换新政策继续加码,消费动能有望在更大范围内被激活。专家表示,以旧换新政策措施不断加力,效果将逐步显现,下阶段应抓好政策落地,进一步增强居民消费意愿,助力经济持续回升向好。

//  国内股市  //

1、香港特区政府财政司司长陈茂波表示,股市气氛渐有改善,新股市场亦逐步回暖。上周挂牌的一只大型新股,集资规模达310亿港元,是今年全球第二大新股。香港今年来的IPO集资额已超过去年全年,并在全球排名跃升至第四位。目前,约有100家公司正在本港排队上市,当中不少更是10亿美元集资规模的申请。

2、股票型基金今年以来整体表现欠佳,基金总份额却呈现缓步增长趋势,机构加仓痕迹显著。截至9月22日,股票型基金份额达到2.96万亿份,较2023年底增长10%以上。截至二季度末,股票型基金获得机构持有的净值为1.58万亿元,达到历史新高水平,相比去年同期增长逾5000亿元;机构持仓占比达到51.03%,为2007年以来首次突破50%。

3、时间即将进入2024年最后一个季度,市场将会怎么走?中信建投证券首席策略官陈果认为,从估值和风险溢价水平看,港股市场处于极高性价比,A股市场也具备较高性价比。华泰证券研究所策略首席分析师王以表示,当前指数底部位置较为坚实,空间底已初步具备,但时间底仍需关注增量政策发布这一新增变量。中国银河证券策略分析师杨超指出,在流动性预期和盈利预期改善的情况下,市场情绪有望逐步修复,A股估值有望提升,促进市场指数反弹回升。

4、中信证券指出,“风险管理式”降息落地后的美元已进入降息周期,首次降幅50bps略超预期,改善人民币汇率预期的同时,也提升了国内货币政策弹性,预计增量政策将加码,定价效率改善的A股当前的磨底进程有望提速,而价格已充分反映悲观预期的港股,其反弹有望延续成为月度级别修复行情。

5、中信建投策认为,A股市场目前情绪底、估值底条件基本达到,若政策底进一步确认,则市场将形成共振反攻信号。当前不宜再看空,应时刻准备着,另外需要注意A股历史规律,四季度的市场风格较前三季度而言具备较明显的差异化特征,后续重点关注潜在高弹性品种。行业关注:互联网、军工、家电、汽车、储能等。

6、尽管最近三个月内市场调整显著、权益类基金净值回撤明显,但部分基金经理却以放弃重仓股、放弃“阵地战”硬扛的策略频频在股票市场上出击,部分基金甚至以0.08%的股票仓位三个月内获利超6%,这种打一枪换一个地方的“游击战”策略令不少基金在弱市中反向积累正收益。

7、“红利也不便宜了”已经成为部分投资者的共识,特别是随着近期公用事业、银行等板块的明显回调,“红利信仰”开始动摇。业内人士认为,红利回调到位还不能确定,可能还要磨一磨,10月份应该可以有清晰的状态,红利整体应该在20%多的波动率水平。

8、Wind数据显示,截至9月22日15时,剔除定向回购影响,A股共有1398家上市公司发布回购方案,上年同期仅为435家。今年以来发布回购方案的上市公司数量,创下同期历史新高。上述已发布回购方案的1398家上市公司,有661家正在实施,581家已经完成,33家股东大会通过,其余为董事会预案阶段。

9、9月份以来,已有上海港湾、恒帅股份、上海艾录、贵州三力等多家上市公司发布公告称,公司控股股东、实际控制人等作出不减持股份承诺。截至目前,年内发布承诺不减持股份相关公告的上市公司已有136家,承诺不减持股份期限为6个月至60个月不等。

10、今年以来,股票型基金整体表现欠佳,但基金总份额却呈现缓步增长趋势,且大机构加仓痕迹明显。截至二季度末,机构持有股票型基金达到1.58万亿元,创历史新高,相比去年同期增长逾5000亿元。

11、此前,离职退休的英大证券首席经济学家李大霄,已经入职新公司了!证券业协会的从业人员信息公示显示,李大霄已从9月19日入职了一家第三方投顾公司——广州越声理财咨询有限公司,登记类型为证券投资咨询(投资顾问)。

12、今年以来,A股市场并购重组持续升温,北交所公司也在并购重组市场中不断崭露头角。聚焦核心产业链,产业协同成为北交所公司并购重组的主要目标,成功案例涌现。业内专家认为,未来随着北交所市场的发展和成熟以及相关政策的逐步完善,北交所并购活力有望被充分激发。

13、根据目前发行安排,本周A股有1只新股可以申购,为深市主板新股强邦新材,申购日为9月25日,申购代码为001279。据悉,强邦新材拟公开发行股票总数为4000万股,其中网上发行申购上限为1.4万股,网上顶格申购需要配置深市市值为14万元。

14、长城汽车与华为在营销数智化领域达成全面合作,推进长城汽车营销数智化转型,支撑长城汽车全球业务增长。同时,聚合长城汽车旗下哈弗、魏牌、坦克、欧拉、长城皮卡五品牌车型、服务、用户业务的全新“长城汽车APP”率先上架鸿蒙应用市场。

15、中石化炼化工程在港交所公告称,签订哈萨克斯坦Silleno乙烷裂解项目EPC合同。该合同价值约25亿美元,集团份额占50%。

//  金融  //

1、银行理财市场规模突破30万亿元。截至8月末,银行理财市场存续规模约为30.06万亿元,环比增长0.37%,日均存续规模达30.28万亿元,环比增长1.33%。这是资管新规后,银行理财规模再度站上30万亿元大关。

2、今年以来,银行理财产品的业绩比较基准持续下行,8月份平均业绩比较基准已降至2.82%,创下一年新低。同时,在债市调整下,8月以来理财产品收益持续回落,存续规模波动明显。

3、近期更改业绩比较基准的基金,出现一个新现象:加入或部分变更为银行活期存款利率。这不仅涉及到债券基金,也有主动权益基金,后者的银行活期存款利率比例最高可达25%,这让市场颇为不解。业内人士认为,近期部分基金提升基准中的银行活期存款利率比例,可能是一种应对波动行情的“缓冲”策略。

4、新疆银行、南宁武鸣漓江村镇银行、隆德六盘山村镇银行等多家中小银行日前密集发布公告,将于近期下调存款利率。业内人士分析称,近日中小银行扎堆下调存款利率,仍是对7月25日银行新一轮存款降息的延续。在银行贷款利率下行背景下,未来存款利率仍有下调空间。

5、四川绵阳、宜宾、凉山、广安等地农商行陆续发布公告,拟于9月底召开临时股东大会,审议包括定向募股方案、转让所持多家系统内农商行股权在内的一系列议案。据了解,通过前述动作,四川农信系统将推进形成“省投市、市投县”的股权治理结构。

6、华南地区一家大型公募发布旗下一只混合型基金可能存在清盘风险,该基金此前强调若持有份额比例为50%的两个机构投资者赎回,将导致产品合同终止。该只混合型基金目前股票仓位仅有0.7%,债券与银行存款合计比例达到95%。

7、近日,沙特资本市场管理局公布,沙特阿尔比拉德银行(Bank Albilad)旗下的阿尔比拉德投资公司(AlBilad Investment Company)拟设立一只投资中国香港股票的ETF,该申请已获得批准。

//  业内动向  //

1、Wind重磅推出“同风雨,长相伴”之Wind客户赋能计划。根据企业客户的采购情况,符合条件的Wind客户可分别享受钻石、白金、金卡会员礼遇等级,在标准价采购之外增加Wind终端享受礼遇价格。金卡及以上等级企业客户的员工可以在线自主购买Wind终端,享受与所属企业同等的礼遇价格。详情请见微信公众号“Wind万得“发布的活动官宣文章,或登录Wind金融终端查看。

//  楼市  //

1、无锡市政府召开全市房地产市场稳投资促消费工作推进会指出,要抓紧出台新一轮房地产相关优化政策并做好宣传解读,持续扩大房票安置范围和对象,用足用好商品房“以旧换新”等新政。从存量收购、实物安置、共有产权等方面着手尝试,落实收购存量商品房用作保障性住房。积极探索现房销售试点,引导房企参与城市更新、存量资产改造、社区运营。

//  产业  //

1、新一轮汽车以旧换新政策激发市场新活力。商务部数据显示,截至22日12时,汽车以旧换新信息平台累计登记注册用户数超164万个,收到汽车报废更新补贴申请超110万份。9月1日到15日,全国乘用车零售82.8万辆,同比增长18%;其中,新能源乘用车零售44.5万辆,同比增长63%。

2、华为方面表示,将继续推动鲲鹏、昇腾计算产业发展和原生创新,到2025年将发展超过1000家鲲鹏原生开发伙伴,未来三年赋能百万原生人才、孵化千个原生项目。

3、鸿蒙智行发布公告称,问界M9五座版先行者计划车辆于9月21号起陆续开始发运,将全力保障在国庆前到店交付。将在10月中旬有序开启非先行者计划车辆的交付。

4、哈尔滨市商务局透露,9月21日至12月31日期间,个人消费者在全市范围内置换新购新能源乘用车,补贴1.8万元;置换新购燃油乘用车,补贴1.3万元。

5、2024开放原子开源生态大会将于9月25至27日在北京亦庄开幕。大会将以“开源赋能产业,生态共筑未来”为主题,探讨开源赋能各领域创新的有效路径,洞悉产业发展脉搏。

6、江苏深蓝航天有限公司发布说明称,公司于内蒙古“深蓝航天额济纳旗航天港”实施了星云一号首次高空垂直回收飞行试验。可回收复用的一子级箭体在飞行试验的最后着陆阶段发生异常,此次试验任务未取得完全成功。

7、近日,“羊毛党‘薅羊毛’反被平台卷走20亿元”一事在网络上持续发酵。有博主称涉事平台京淘淘以“全民仅退款”吸引用户下单购买,在用户投入资金后没有等来退款,却等来了平台跑路,且涉及金额高达20亿元。对此,9月22日,“京淘淘”相关负责人回应称,“京淘淘”没有跑路。她表示,网上部分用户反映无法退款的问题,是因为“京淘淘”被“羊毛党”薅走1.8亿元左右,“京淘淘”立即作出风控预警,因内部排查导致用户退款延迟。

//  海外  //

1、澳大利亚财长查默斯表示,他预计即将公布的数据将显示在对抗通胀方面取得令人鼓舞的进展,但他承认央行本周可能还没有准备好降息。

2、日本与东盟召开经济部长会议,通过了在东盟区域内就下一代汽车的制造与销售展开合作的“行动计划”。行动计划中新通过了在中小企业促进资源再利用及有效利用的“循环经济”等总计7个项目的经济合作。

3、印度CEA批准1500兆瓦的JSW能源抽水蓄能项目和1000兆瓦的塔塔电力抽水储能项目。

4、消息称,意大利考虑对银行利润征收小额税款。

//  国际股市  //

1、苹果客服回应iPhone 16使用钢壳电池:无法核实网上流传信息的证实性,但苹果的产品在出厂时会经过严格的质检流程,没有问题才会发售的。

2、印度竞争委员会计划对电子商务零售商亚马逊和Flipkart进行罚款处理,以应对他们在该国市场上的不正当行为。

3、通用汽车宣布,将暂时解雇美国堪萨斯州费尔法克斯装配厂三分之二的工人,直到2025年中期恢复生产。裁员将从11月开始,裁员人数达到1695人。

4、据最新消息,高通CEO克里斯蒂亚诺·阿蒙(Cristiano Amon)亲自参与了收购英特尔的谈判,研究交易的各种选择。有知情人士警告,目前这笔收购交易的不确定性非常大,即使英特尔愿意接受,如此大规模的交易几乎肯定会受到反垄断审查。

5、台积电和三星正着眼于在中东建立大型工厂,两家芯片巨头据悉将在阿联酋建设工厂群,潜在芯片项目价值可能超过1000亿美元。

6、知情人士透露,博通目前没有在评估向英特尔发出收购要约。该公司曾评估过是否寻求交易,顾问在继续向博通提出建议。

7、日产汽车计划2030年前推出插电式混合动力车,预计到2030年,其产品线中将有40%转为纯电动车,并已开始在日本和其他国家扩展电动车生产能力。

8、继此前日本最大的铁路货运公司曝出在列车车轮安装过程中存在测试数据造假等违规行为后,日本最大的铁路客运公司——东日本旅客铁路公司也承认,该公司存在相同的数据造假问题。

9、据称阿波罗将向英特尔提供数十亿美元的投资。最近数日,阿波罗暗示称,该公司愿意按股权类投资方式向英特尔注资高达50亿美元。  

10、意大利经济与财政部准备10月21日开始启动出售意大利邮政公司15%的股份,将通过此次出售筹集约25亿欧元资金。

11、在经历“星际客机”飞船故障事件和政府合同亏损后,波音公司解雇其防务、空间与安全集团首席执行官特德·科尔伯特。

//  商品  //

1、嘉盛集团分析师:金价今年或无法达到3000美元,但长期仍然有望实现。

//  债券  //

1、国务院发展研究中心原副主任刘世锦在论坛上建议,要推出一揽子刺激加改革的经济振兴方案,带动经济回归扩张性增长轨道。以发行超长期特别国债为主筹措资金,在一到两年时间内,形成不低于10万亿元的经济刺激规模。

//  重要经济日程  //

加载中...