新浪财经

东海研究 | 电子:国产DUV光刻机重大突破,消费电子新品密集发布有望拉动行业景气度

市场投研资讯

关注

(来源:东海研究)

证券分析师:

方霁,执业证书编号:S0630523060001

邮箱:fangji@longone.com.cn

// 报告摘要 //

电子板块观点:国产干式DUV光刻机取得重大突破,ArF光刻机实现分辨率≤65nm和套刻≤8nm,在进口边际收紧的影响下国内光刻机零组件和整机厂商有望迎来较大的发展机遇;华为、苹果同天开启发布会,Mate XT非凡大师和iphone16、Apple Watch Series 10等新品亮相,有望带动消费电子行业景气度上行;当前电子行业供需处底部平衡回暖阶段,行业估值处于历史低位,建议关注AIOT、AI驱动、设备材料、消费电子周期筑底板块四大投资主线

国产干式DUV光刻机取得重大突破,ArF光刻机实现分辨率≤65nm和套刻≤8nm。工信部于9月9日印发《首台(套)重大技术装备推广应用指导目录(2024 年版)》(以下简称《目录》)通知,在文件列表包含国产氟化氪光刻机(110nm),和氟化氩光刻机(65nm)等集成电路关键生产设备,代表着国产光刻机取得重大突破,向65nm迈进。《目录》中的电子专用装备目录下提到,集成电路生产设备方面包括化氟化氪光刻机,光源248nm,分辨率≤110nm,套刻≤25nm;氟化氩光刻机,光源193nm,分辨率≤65nm,套刻≤8nm。目前,光刻机国产化率仅为2.5%,市场主要由ASML、佳能和尼康所垄断,主要依赖进口,而近期荷兰政府加大了光刻机出口管制,9月7日起,全球光刻机龙头企业ASML将需要向荷兰政府而非美国申请1970i和1980i浸润式DUV光刻机的出口许可。光刻机作为价值量较大的核心半导体设备,该国产ArF光刻机虽然仍与海外先进EUV光刻机技术差距较大,但仍标志着我国半导体设备技术取得了重大进步,且目前我国光刻机零组件和整机厂商正在加快追赶步伐,有较大的发展机遇,建议关注光刻机产业链相关标的。

华为、苹果同天开启发布会,Mate XT非凡大师和iphone16、Apple Watch Series 10等新品亮相,有望带动消费电子行业景气度上行。(1)9月10日凌晨的苹果发布会主要带来了iphone16系列和新款Apple Watch、AirPods,其中iphone16系列搭载A18芯片,采用3nm工艺,其6核CPU比iPhone 15的A16 Bionic快30%,能耗降低30%,专为运行AI大型生成模型进行了优化,神经引擎对于机器学习性能提升了2倍,同时还升级了内存子系统,能最快、最高效地驱动Apple Intelligence的性能。此外,机身右侧新增“相机控制”,不仅可配合4800万像素融合相机提升拍摄体验,也是视觉AI功能的访问入口。新款Apple Watch和AirPods也都在AI方面有相应布局。但是Apple Intelligence无法同步上市、市场竞争以及下游需求等因素导致苹果首周预售不及预期,但后续苹果智能的推出叠加年末销售旺季等因素,出货量或有改善。(2)华为发布会于9月10日下午召开,除了发布问界M9以外,华为推出了首款三折叠屏Mate XT非凡大师,搭载鸿蒙操作系统,屏幕10.2英寸,3K分辨率,配合 AI 计算画质,且厚度仅3.6mm,摄像头为5000万像素,售价在2万元以上。苹果、华为等终端新产品的推出有望带动消费电子景气度回升,建议关注相关产业链。

电子行业本周跑输大盘。本周沪深300指数下降2.23%,申万电子指数下降2.29%,行业整体跑输沪深300指数0.06个百分点,涨跌幅在申万一级行业中排第19位,PE(TTM)38.64倍。截止9月13日,申万电子二级子板块涨跌:半导体(-2.16%)、电子元器件(-0.04%)、光学光电子(-4.26%)、消费电子(-1.06%)、电子化学品(-3.30%)、其他电子(-9.02%)。

投资建议:行业需求在缓慢回暖,价格逐步恢复到正常水平;海外压力下国产化力度依然在不断加大,行业估值历史分位较低,逢低可缓慢布局。建议关注:(1)受益海外需求强劲AIOT领域的乐鑫科技、恒玄科技、瑞芯微、晶晨股份。(2)AI创新驱动板块,算力芯片关注寒武纪、海光信息、龙芯中科,光器件关注源杰科技、长光华芯、中际旭创、新易盛、光迅科技、天孚通信。(3)上游供应链国产替代预期的半导体设备、零组件、材料产业,关注中船特气、华特气体、安集科技、鼎龙股份、晶瑞电材、北方华创、中微公司、拓荆科技、华海清科、富创精密、新莱应材。(4)消费电子周期有望筑底反弹的板块。关注CIS的韦尔股份、思特威、格科微,射频的卓胜微、唯捷创芯,存储的兆易创新、东芯股份、江波龙、佰维存储,模拟芯片的圣邦股份、艾为电子、思瑞浦,功率板块的新洁能、扬杰科技。

风险提示:(1)下游需求复苏不及预期风险;(2)地缘政治风险;(3)研发进展不及预期风险。

// 正文 //

1.行业新闻

1)国产光刻机重大突破

为促进首台(套)重大技术装备创新发展和推广应用,加强产业、财政、金融、科技等国家支持政策的协同,工信部于9月9日印发《首台(套)重大技术装备推广应用指导目录(2024 年版)》(以下简称《目录》)通知,在文件列表包含国产氟化氪光刻机(110nm),和氟化氩光刻机(65nm)等集成电路关键生产设备。《目录》中的电子专用装备目录下提到,集成电路生产设备方面包括化氟化氪光刻机,光源248nm,分辨率≤110nm,套刻≤25nm;氟化氩光刻机,光源193nm,分辨率≤65nm,套刻≤8nm。(信息来源:同花顺财经)

2)华为发布全球首款三折叠屏手机

9月10日,华为在深圳发布了全球首款量产并面市的三折叠屏手机HUAWEI Mate XT非凡大师。会上,余承东表示:“我们一直有个梦想,要把平板装进口袋,今天我们实现了。但技术方面,为此奋斗了5年,第一次铰链系统实现内外弯折,外折抗拉伸,内折抗挤压,解决了量产难题。”HUAWEI Mate XT非凡大师在设计上采用了“内折+外折”的方案,并配备了双铰链结构,使得其在展开状态下可以实现更大的屏幕尺寸和更灵活的使用方式。售价方面,该款手机256GB版本售价19999元、512GB版本售价21999元、1TB版本售价23999元,将于9月20日10时8分正式开售。(信息来源:同花顺财经)

3)苹果正式发布 iPhone 16 系列

北京时间9月10日凌晨1时,苹果举行秋季新品发布会。以“高光时刻”为主题,苹果发布了iPhone、Apple Watch以及Airpods的一系列新品。其中,iPhone16系列机身右侧新增的“相机控制”按钮和全面接入的AI功能成为其最大亮点。目前,所有新品均已上架苹果官网,并于9月20日正式发售,iPhone系列9月13日晚8时可接受预购。今年,iPhone16和iPhone16 Plus搭载的芯片从上一代的A16直接升级为A18芯片。Phone16 Pro和iPhone16 Pro Max则搭载了A18 Pro芯片,屏幕面积分别提升至6.1英寸和6.9英寸,周围的黑边更窄,使之成为目前屏幕面积最大的iPhone。(信息来源:同花顺财经)

4)台积电8月净营收约2508.7亿新台币,同比增长33.0%

9月10日,晶圆代工龙头台积电公布了今年8月的营收快报,当月营收为新台币2,508.66亿新台币,较7月环比减少2.4%,较2023年同期增长33%,达到了单月历史次高纪录。2024年前8个月营收达新台币1.7739万亿新台币,较2023年同期增长30.8%。值得注意的是,随着苹果iPhone 16系列的发布,其所搭载的A18与A18 Pro处理器将带动台积电3nm制程的出货。随后将于四季度推出的联发科天玑9400、高通骁龙8 Gen4也都将采用台积电3nm制程代工。此外,英特尔近日宣布,取消以Intel 20A制程生产Arrow Lake处理器,相关核心的代工可能都将交由台积电代工,其中相关计算核心预计将采用台积电3nm制程。(信息来源:同花顺财经)

5)三星正与台积电联手开发HBM4

据《韩国经济日报》报道,台积电生态系统和联盟管理负责人 Dan Kochpatcharin在 Semicon Taiwan 2024 论坛上表示,三星和台积电正在联手生产无缓冲高带宽内存,合作将提供英伟达和谷歌等客户要求的“定制芯片和服务”。与现有型号相比,无缓冲 HBM4 的能效将提高 40%,延迟可降低 10%。(信息来源:同花顺财经)

6)SK海力士公布PCIe 5.0企业级固态硬盘PEB110 E1.S 性能,预告PCIe 6.0产品

海力士成功开发适用于数据中心的PEB110 E1.S高性能企业级固态硬盘。这款固态硬盘基于238层V8 NAND闪存,支持PCIe 5.0,并且兼容OCP 2.5。容量有三种选择,分别为2TB、4TB和8TB。在性能方面,PEB110 8TB的顺序读写速度达到了13850 MB/s和8200 MB/s,分别比上一代PCIe 4.0接口的EDSFF(E1.S)企业级固态硬盘同容量版本提高了85%和27%。海力士还预告了即将发布的采用U.2/U.3外形规格的企业级固态硬盘产品。(信息来源:同花顺财经)

7)三星S25 Ultra超广角镜头提升为5000万像素

据报道,三星电子将于2025年推出的Galaxy S25Ultra超广角镜头将从上一代的1200万像素提升为5000万像素,并加入新供应商韩国帕创,与目前主要供应商舜宇光学共同供应Galaxy S25Ultra超广角相机模块,且帕创还将供应Galaxy S25基本款和Plus的后置主镜头和Ultra3倍变焦镜头。(信息来源:同花顺财经)

8)三星电子启动全球范围裁员

韩国三星电子公司计划进行大规模裁员,并将在今年年底实施该计划。此次裁员将涉及美洲、欧洲、亚洲和非洲的多个部门,预计幅度将达到30%。同时,该公司在印度的工厂因工人罢工而暂时停工。此外,三星还计划减少外包员工数量,以进一步降低成本。(信息来源:同花顺财经)

9)韩国8月储存半导体出口额同比增长71.7%

韩国科学技术信息通信部13日发布的资料显示,今年8月韩国信息通信技术(ICT)出口额同比增加28.5%,为206亿美元,连续10个月保持增势,连续8个月保持两位数增长。按品目看,8月半导体出口同比增长37.6%。其中,储存半导体出口额同比增长71.7%,为72.9亿美元,系统半导体出口额增长2.7%,为40.7亿美元。手机出口额增长60.1%。得益于三星电子旗舰手机Galaxy折叠机新品7月上市,手机成品和零部件出口额分增95%和53%。计算机和周边设备的出口额增长144.2%。其中固态硬盘出口额同比大增249.8%,为12.5亿美元。通信设备面向美国(14.2%)和欧盟(16.7%)的出口增加,但面向中国(-15.6%)和越南(-9%)的出口则减少。(信息来源:同花顺财经)

10)Omdia:10月显示面板厂利用率将下降14个百分点至68%

根据Omdia的显示器生产和库存追踪报告,显示器面板制造商预计将在2024年10月大幅削减其面板厂利用率。最新报告显示,面板制造商的整体面板厂利用率预测将在10月份环比下降14个百分点至68%。预计中国三大面板制造商京东方、华星光电和惠科的总月平均利用率将在10月降至61%。(信息来源:同花顺财经)

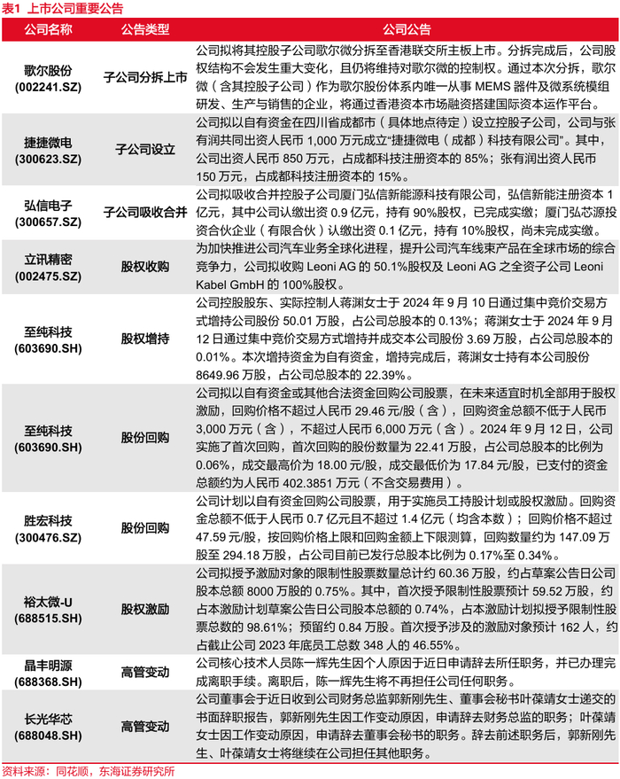
2.上市公告重要公告

▌3.行情回顾

本周沪深300指数下降2.23%,申万电子指数下降2.29%,行业整体跑输沪深300指数0.06个百分点,涨跌幅在申万一级行业中排第19位,PE(TTM)38.64倍。

截止9月13日,申万电子二级子板块涨跌:半导体(-2.16%)、电子元器件(-0.04%)、光学光电子(-4.26%)、消费电子(-1.06%)、电子化学品(-3.30%)、其他电子(-9.02%)。海外方面,台湾电子指数上涨2.64%,费城半导体指数上涨9.99%。

本周半导体细分板块涨跌幅分别为:品牌消费电子(-3.23%)、消费电子零部件及组装(-0.74%)、半导体设备(-1.09%)、面板(-4.46%)、被动元件(-1.40%)、LED(-3.69%)、数字芯片设计(-1.24%)、模拟芯片设计(-3.07%)、印制电路板(+0.57%)、电子化学品Ⅲ(-3.30%)、光学元件(-4.28%)、半导体材料(-2.68%)、其他电子Ⅲ(-9.02%)、集成电路封测(-2.71%)、分立器件(-2.57%)。

我们选取了较有代表性的部分美股科技股,并将相关信息更新如下。选取的科技股中大部分业绩在2024年第二季度实现了不同程度的环比上涨。本周涨幅居前的为Arm Holdings(+25.65%)、博通(+22.41%)和英伟达(+15.83%)。

4.行业数据追踪

(1)存储芯片价格小幅度反弹,下游需求显著增加。

(2)TV面板价格小幅回升,IT面板价格逐渐企稳。

▌5.风险提示

(1)下游终端需求复苏不及预期风险:下游需求复苏程度不及预期可能导致相关企业库存积压或相关工程建设进度放缓,并可能再度影响产业链内部分企业的稼动率;

(2)地缘政治风险:国际贸易摩擦和相关进出口管制进一步升级,可能导致相关设 备、原材料紧缺,或造成供应链风险;

(3)研发进展不及预期风险:相关产品研发进展或技术迭代不及预期,可能导致国产替代进程减缓,或造成部分企业市场竞争力下滑。

// 报告信息 //

证券研究报告:《国产DUV光刻机重大突破,消费电子新品密集发布有望拉动行业景气度——电子行业周报2024/9/9-2024/9/15》

对外发布时间:2024年09月18日

报告发布机构:东海证券股份有限公司

// 声明 //

一、评级说明:

1.市场指数评级:

2.行业指数评级:

3.公司股票评级:

二、分析师声明:

本报告署名分析师具有中国证券业协会授予的证券投资咨询执业资格并注册为证券分析师,具备专业胜任能力,保证以专业严谨的研究方法和分析逻辑,采用合法合规的数据信息,审慎提出研究结论,独立、客观地出具本报告。

本报告仅供“东海证券股份有限公司”客户、员工及经本公司许可的机构与个人阅读和参考。在任何情况下,本报告中的信息和意见均不构成对任何机构和个人的投资建议,任何形式的保证证券投资收益或者分担证券投资损失的书面或口头承诺均为无效,本公司亦不对任何人因使用本报告中的任何内容所引致的任何损失负任何责任。本公司客户如有任何疑问应当咨询独立财务顾问并独自进行投资判断。

四、资质声明:

东海证券股份有限公司是经中国证监会核准的合法证券经营机构,已经具备证券投资咨询业务资格。我们欢迎社会监督并提醒广大投资者,参与证券相关活动应当审慎选择具有相当资质的证券经营机构,注意防范非法证券活动。

加载中...