新浪财经

【全网最全】2024年二次元产业上市公司全方位对比(附业务布局汇总、业绩对比、业务规划等)

前瞻网

关注

转自:前瞻产业研究院

行业主要上市公司:完美世界(002624.SZ)、吉比特(603444.SH)、巨人网络(002558.SZ)、三七互娱(002555.SZ)、哔哩哔哩Bilibili(09626.HK)、比音勒芬(002832.SZ)、高乐股份(601566.SH)等

本文核心数据:二次元产业;营业收入;业务占比;业务规划等

1、二次元产业上市公司汇总

中国的二次元产业主要是指围绕着ACG(包括二次元漫画、二次元动画和二次元游戏)生成的产业集群,具体包括二次元内容市场和二次元周边衍生市场。目前,我国二次元产业上市企业较多,分布在产业链各环节,其中内容生产上市企业最多,包括完美世界、吉比特、奥飞娱乐等。

从区域分布来看,中国二次元产业上市公司主要分布在华南和华东地区,华北地区也有分布。热门省市包括广东、浙江、福建、北京、上海等

2、二次元产业上市公司基本信息对比

从二次元产业的上市企业布局和已有公开信息分析,注册资本最多的是世纪华通(745256万元),成立时间最早的是高乐股份(1989年),上市时间最早的是龙头股份(1993年),已注册商标信息最多的是奥飞娱乐(12943条)。

3、二次元产业上市公司经营数据对比

在二次元产业上市公司中,2024年总营收和相关业务营收最高的均为哔哩哔哩bilibili(225.28亿元、225.28亿元);哔哩哔哩bilibili、三七互娱的相关业务占比均为100%;相关业务毛利率最高的为从事端游和手游开发运营的冰川网络(95.10%)。

4、二次元产业上市公司二次元相关业务布局对比

在二次元产业内容生产上市企业中,布局游戏的企业更多;上市企业均有自营IP及作品的产出,完美世界、吉比特等头部企业获得的IP授权及作品储备也较丰富。具体布局情况如下:

二次元产业内容传播上市企业主要包括羚邦、哔哩哔哩bilibili,其中羚邦截至2023年底拥有超过500万订阅者,观看次数超过9.8亿次;哔哩哔哩bilibili截至年底共2190万大会员用户,2023年日活用户突破1亿;月活用户3.29亿;单个活跃用户日均使用时长97分钟;月均视频投稿量近2150万。

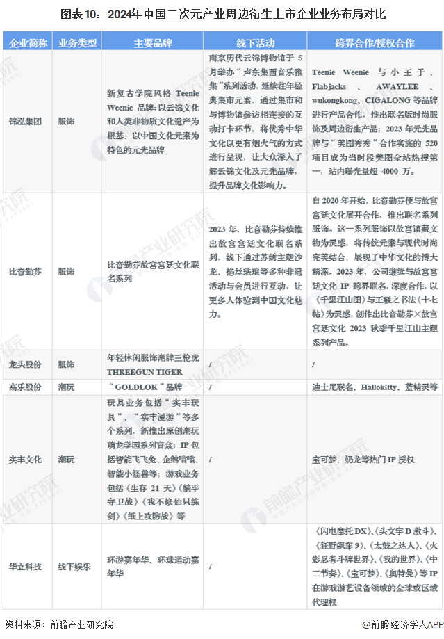
在二次元产业周边衍生上市企业中,企业布局的衍生行业包括服饰、潮玩和线下娱乐,其主要品牌、线下活动和跨界合作/授权情况汇总如下:

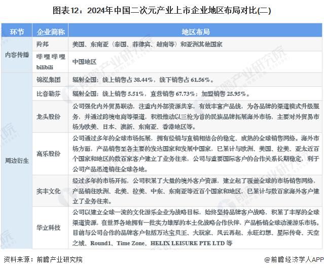
5、二次元产业上市公司二次元相关业务地区布局对比

截至2024年,中国二次元产业上市企业地区布局情况汇总如下:

6、二次元产业上市公司二次元相关业务规划对比

从二次元产业上市公司规划来看,公司未来业务均集中在打造及运营特色IP、注重版权、获取优质IP及作品授权、优化区域布局等方面,具体汇总如下:

更多本行业研究分析详见前瞻产业研究院《中国文化娱乐产业投资前景与发展趋势分析报告》。

同时前瞻产业研究院还提供产业新赛道研究、投资可行性研究、产业规划、园区规划、产业招商、产业图谱、产业大数据、智慧招商系统、行业地位证明、IPO咨询/募投可研、专精特新小巨人申报等解决方案。在招股说明书、公司年度报告等任何公开信息披露中引用本篇文章内容,需要获取前瞻产业研究院的正规授权。

更多深度行业分析尽在【前瞻经济学人APP】,还可以与500+经济学家/资深行业研究员交流互动。更多企业数据、企业资讯、企业发展情况尽在【企查猫APP】,性价比最高功能最全的企业查询平台。

加载中...