新浪财经

中国船舶、中国重工重组换股方案明确!

财融圈

关注

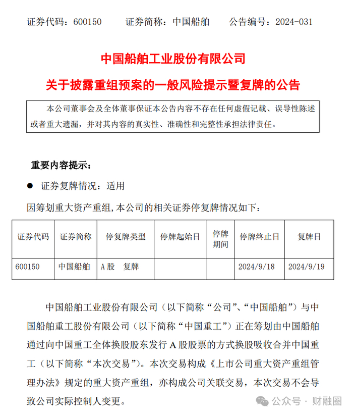
2024年9月18日晚间,中国船舶公告,中国船舶以发行A股股票方式换股吸收合并中国重工,中国船舶为吸收合并方,中国重工为被吸收合并方。

吸收合并完成后,中国重工将终止上市并注销法人资格,中国船舶将承继及承接中国重工的全部资产、负债、业务、人员、合同及其他一切权利与义务。

此前由于交易处于筹划阶段,中国船舶、中国重工自9月3日开市起开始停牌,经申请,中国船舶、中国重工股票将于9月19日开市起复牌。

换股方案明确

此次交易构成重大资产重组,但不构成重组上市。中国船舶作为存续公司,实际控制人仍为中国船舶集团,最终控制人仍为国务院国资委,未发生变更。

根据《重组管理办法》的相关规定,经合并双方协商确定,此次换股吸收合并中,换股价格按照定价基准日前120个交易日的股票交易均价确定,中国船舶为37.84元/股,中国重工为5.05元/股,并由此确定换股比例。

中国重工与中国船舶的换股比例为1:0.1335,即每1股中国重工股票可以换得0.1335股中国船舶股票。

现金选择权价格为定价基准日前120个交易日股票交易均价的80%,中国船舶为30.27元/股,中国重工为4.04元/股。

中国船舶表示,此次交易旨在通过将中国船舶、中国重工下属船舶制造、维修业务统一整合并入中国船舶,从而提高上市公司经营质量和发挥核心功能、核心竞争力,进一步规范上市公司同业竞争、维护中小股东权益。将促进合并双方专业化整合、发挥协同效应、聚焦价值创造、提高经营效益、提升品牌溢价、实现优势互补。

“中国神船”呼之欲出

作为中国船舶集团旗下两大千亿级“旗舰”上市公司,中国船舶、中国重工一直备受市场关注。

资料显示,中国船舶是中国船舶集团核心军民品主业上市公司,主要业务包括造船业务(军、民)、修船业务、海洋工程及机电设备等,旗下拥有江南造船、外高桥造船等业务。根据最新收盘价,中国船舶市值为1561亿元。

中国重工为领先的舰船研发设计制造上市公司,主要业务涵盖海洋防务及海洋开发装备、海洋运输装备、深海装备及舰船修理改装、舰船配套及机电装备、战略性新兴产业及其他等五大板块。根据最新收盘价,中国重工市值为1136亿元。

自“南北船”2019年合并后,市场认为,中国船舶、中国重工在船舶总装领域业务等存在业务重合,存在整合的空间。

据中国证券报2日报道,在业内人士看来,本次重组将整合中国船舶、中国重工的优势科研生产资源和供应链资源,促进造修船先进技术的深度融合升级,通过市场化手段推动中国船舶、中国重工及下属企业深化改革,改善治理结构和治理能力,实现产业经营与资本运营融合发展、相互促进,发挥协同效应,实现优势互补。

本次重组完成后,存续上市公司将成为资产规模、营业收入规模、手持船舶订单数均领跑全球的世界第一大旗舰型造船上市公司,后续将凭借强大的科研创新实力、先进的管理水平和精湛的制造工艺、丰富的产品结构和生产线,抓住行业机遇,提升全球行业影响力,持续引领全球船舶工业发展,为中国船舶集团建成世界一流船舶集团、成为全球船舶行业的领军者奠定坚实的基础。

加载中...