新浪财经

理财产品“爆雷” 法定代表人失联!

上海证券报

关注

近日,创兴资源发布公告称,控股股东浙江华侨实业有限公司无法与公司实际控制人余增云取得联系。公开资料显示,余增云为华侨控股集团有限公司(原北京华侨财富投资管理有限公司,简称“华侨控股”)法定代表人和受益所有人,华侨控股涉及基金、私募、资产管理等多个领域。最近有投资人透露,华侨控股办公地点已经被查封,旗下多只理财产品“爆雷”。

去年以来,海银财富、“中植系”等多家三方财富暴露风险,诸多投资人财富受损。不过今年警方与法院频频“亮剑”,风险正在稳步化解。在业内人士看来,后续三方财富、资管机构展业需严格做好风险把控,投资人也应对“保本保收益”产品保持警惕。

华侨控股法定代表人失联

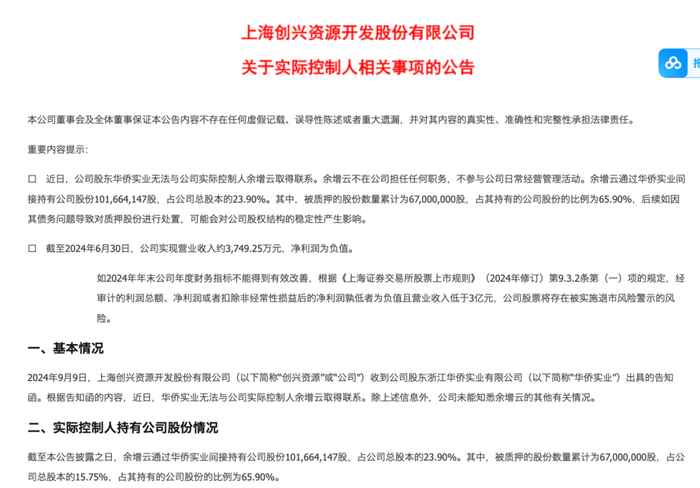
9月10日,创兴资源发布公告称,近日,公司股东华侨实业无法与公司实际控制人余增云取得联系。余增云不在公司担任任何职务,不参与公司日常经营管理活动。余增云通过华侨实业间接持有公司股份101664147股,占公司总股本的23.9%。

公开资料显示,余增云是华侨控股的掌舵人,华侨控股业务涉及基金、私募、资产管理等多个领域,其控股的私募包括华侨基金管理有限公司和浙江华侨私募基金管理有限公司,分别为私募股权、创业投资基金管理人和私募证券投资基金管理人。值得一提的,这两家私募均曾因违规行为被浙江证监局采取出具警示函的行政监管措施。

余增云失联的同时,华侨控股旗下多只产品陷入兑付危机。

近日,有投资人透露,华侨控股旗下的黄金租赁项目无法兑付。

据悉,所谓黄金租赁项目,即投资者购买实物黄金,后将黄金租给某公司用于经营性使用。

以授权租期划分,投资者可以选择30天、90天、180天、270天和360天五种方案,对应基础年回报率随着时长递增,年化收益率最高可以超过7%。

在投资者选择的方案锁定期满后,可以选择三种结算方式:其一是由公司按投资者购买时价格回购黄金;其二,是由投资者提取实物黄金;其三,是在App签订自动续约。

除了黄金租赁项目,华侨控股旗下的“鼎鑫债权项目”也已经无法兑付本金和利息。

据投资人透露,鼎鑫债权项目的基础资产为某公司的应收账款债权,9月10日,华侨资产曾公告称,因融资方未按合同约定履行还款义务,我司主要负责人也处于失联中,无法与融资方取得有效联系对接,故本月鼎鑫相关产品的兑付和派息无法按计划实现。

据记者了解,华侨控股的办公区大门目前已被杭州市公安局上城区分局贴上封条,落款时间为9月8日。

风险化解稳步推进

事实上,去年以来多家三方财富旗下理财产品暴露风险,比如“中植系”金融产品陷入大面积停兑,海银财富也宣布全面停止兑付。

“去年以来三方财富风险频发,主要原因在于两方面,一是三方财富存在大量非标类产品,尤其是房地产相关项目风险集中爆发;二是部分三方财富虚构底层资产,构建了较大规模的资金池,一旦流动性出现问题,其连锁反应极大。”沪上一位业内人士坦言。

值得注意的是,针对三方财富的风险,今年监管和执法机关频频“亮剑”。

9月11日上午,上海市公安局奉贤分局发布警情通报称,依法对海银财富管理有限公司(以下简称“海银财富”)涉嫌非法集资犯罪立案侦查。

8月9日,“京检在线”则发布公告称,“近期,北京市公安局朝阳分局以中植企业集团有限公司原董事局主席高某某等49名犯罪嫌疑人涉嫌非法吸收公众存款罪,移送检察机关审查起诉。经北京市人民检察院指定管辖,北京市人民检察院第一分院依法审查,对高某某等49人以涉嫌非法吸收公众存款罪,依法向北京市第一中级人民法院提起公诉。”

在业内人士看来,后续金融机构需加强风险把控,审慎排查底层资产潜在风险。投资人需在购买产品时,认真阅读产品合同,拒绝“保本保收益”的补充协议,确认产品合法合规。

(文章来源:上海证券报)

加载中...