新浪财经

国际枢纽城市之争,迎来新赛点

每日经济新闻

关注

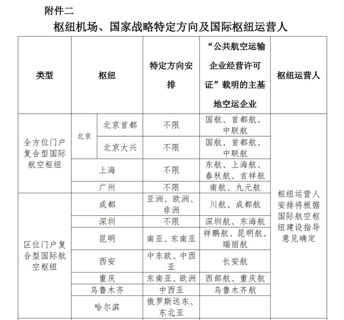
不久前,民航局、国家发改委联合发布《关于推进国际航空枢纽建设的指导意见》(以下简称《指导意见》),提出加快推进“3+7+N”国际航空枢纽功能体系建设,并点名22座城市。

当众人的目光聚焦在机场时,可能忽略了这份指导意见还提出“打造2-3家世界级超级航空承运人”以及“围绕枢纽运营人配置资源建设枢纽”等建设导向。

从表述上看,航空枢纽的建设与资源的配置,是围绕枢纽运营人,也就是超级承运人的。

“承运人”指的是航空公司,“超级承运人”就是大型航司。

全球范围内,伦敦、巴黎、新加坡等国际名城,都拥有至少一家具有全球影响力的超级承运人。美国二线城市亚特兰大,更凭借达美航空这一超级承运人,成功逆袭,成为全球航空第一城。

对于迪拜、阿布扎比、多哈这样的后发城市,超级承运人对城市甚至国家形象宣传,促进商务、会展等高端服务业,同样至关重要。

国内城市如何打造超级承运人?依靠超级承运人,谁有望崛起为真正的国际枢纽城市?

打造超级承运人

“‘超级承运人’是指具有全球卓越服务能力、创新能力和影响力的一流航空运输企业,是积极构建民航生态圈、全面参与全球化合作的旗舰级运输服务企业。”

这是东航官方在2022年11月举行的第二届北外滩国际航运论坛上给出的定义。

其实超级承运人不是新概念。

时光拨回到20多年前,为挑战英国航空,法国航空与荷兰皇家航空于2003年合并,就此揭开了全球航空打造超级承运人的序幕。两航合并优化了航线网络,提高了航司效率,在欧陆形成巴黎+阿姆斯特丹双枢纽格局。

中国也有过类似举措。2002年,国航合并西南航,东航合并云南航、西北航,南航合并北方航、新疆航。这是中国民航史上影响最远的一次重组,形成的格局延续至今。

2018年,民航局在《新时代民航强国建设行动纲要》明确提出“超级承运人”的概念,三大航自然被寄予厚望。

目前,国航、东航、南航的运力、运量等规模指标,都已进入全球前10名。不过,在国际航线经营能力、整体盈利能力等方面,与世界一流航空公司还有较大差距。

2023年,三大航总体亏损134.23亿元,其中国航净亏损10.46亿元,东航净亏损81.68亿元,南航净亏损42.09亿元。相比2022年三大航共亏损1086.87亿元,实现减亏952.64亿元,实属不易。

但与国际同行相比,国泰航空、全日空、日本航空、大韩航空、新加坡航空、阿联酋航空、卡塔尔航空等超级承运人,无一例外都实现盈利。从现实角度来说,营利是中国航司的现实需求,也是成为超级承运人的前提。

而且,超级承运人与枢纽机场相辅相成,带来大量客流、物流,从而拉动当地经济发展。无论是超级承运人,还是枢纽机场,都强调“集中”,如达美航空在亚特兰大份额超过80%,堪称“堡垒枢纽”。而中国目前有57家航司,三大航在北上广基地份额都仅在40%-50%之间,市场份额较为分散。

此外,在一些地方政府的补贴下,许多二三线城市都开通了国际航线,甚至洲际航线。这造成北上广枢纽难以形成集聚效应,各地的国际航线也吃不饱,严重依赖当地补贴。

在业界看来,超级承运人与全球超大航空枢纽的竞争是国际市场之争,更是国家战略之争。从这个角度,打造超级承运人,隐含之意是要提升行业集中度。

“命运共同体”式关系

有分析指出,《指导意见》是10年来,民航局对行业未来发展影响最大、对行业格局影响最深的一份指导性文件。

其中明确提出,在国际航空枢纽机场重点遴选1-2家有基础、有能力、有意愿的航空公司作为枢纽运营人(超级承运人),引导航权、时刻等关键资源进一步向枢纽运营人倾斜,引导枢纽运营人依据航空枢纽区位优势、功能定位和发展侧重,优化航线网络规划,加强运力投入,加密航线网络覆盖,形成枢纽机场与枢纽运营人的有机绑定长效机制,打造航空枢纽与枢纽运营人命运共同体。

时隔数日,民航局又印发《国际客运航权市场准入和配置规则(征求意见稿)》,对主基地认定、国际航线等作了相应安排。

图片来源:《国际客运航权市场准入和配置规则(征求意见稿)》

与《指导意见》一脉相承,北京、上海、广州三大巨头,核心是强洲际、强中转、强国际竞争力,远程国际航线原则上合理有序向北京、上海、广州等集中。

当然,对大国来说,大型航司不止一个枢纽。

达美航空在亚特兰大之外,在纽约、底特律、西雅图设有枢纽;美联航除了总部休斯敦,还有纽约、芝加哥、旧金山枢纽。国航除了北京,成都是第二枢纽;东航除了上海,枢纽设在了西安和昆明。

除了三大航加持的北上广,成渝同样有较强竞争力。

天府机场开通运营,让成都成为中国第三个拥有双国际机场的城市。去年成都旅客吞吐量也仅次于北京、上海,成为“航空第三城”。

重庆也在努力。4月1日,辽宁方大集团(海航大股东)与重庆市政府签署一系列战略合作协议,双方将在建立洲际航线网络、航空租赁等领域进一步深化合作。5月31日,方大集团八个项目小组全部入驻重庆,全力打造方大重庆航空城项目。按照重庆的规划,2028年要开通120条国际(地区)航线,高频次通达五大洲政治和经济中心城市。

如前所述,航空枢纽与超级承运人是“命运共同体”式关系——机场在基础设施、时刻容量、业务流程、服务水平等方面予以枢纽运营人全方位支持,枢纽运营人也在枢纽机场加大运力投放、优化网络布局、构建紧凑的中转航班班次和航班波。

为加强这种“命运共同体”,“利益绑定”是一种常见模式,比如迪拜机场和阿联酋航空交叉持股,新加坡樟宜机场和新加坡航空背后都有淡马锡的影子。

国内也有这样的案例。厦门机场最大股东是厦门翔业集团,厦航大股东之一是厦门建发集团,两个集团都是市管国企。厦航在厦门机场有独立的航站楼,机场为航司升级硬件、优化流程,航司在机场加密航线、增强辐射能力。

虽不在国家层面规划的十大国际航空枢纽之列,但厦门机场已悄然成为全国第四大国际中转机场,全国第二大国际转国际枢纽。

产业的更多想象力

对城市来说,超级承运人带来的最直观利好是文旅。

144小时过境免签政策深入推进,让城市看到更多打开国际窗口的机会。航线网络越发达,航班频次越高,越有可能让外国人“说来就来”。这也是为什么,北上广依旧是最受外国人欢迎的目的地,因为三大航这样的超级承运人,可以源源不断将世界各地的人送往北上广。

除了文旅,有追求的城市想得更远。

凭借阿联酋航空和迪拜机场的打造,迪拜国际形象不断提升,贸易、物流、会展、金融等高端服务业次第生长。

迪拜的经验,被多哈(卡塔尔航空+多哈哈马德机场)、阿布扎比(阿提哈德航空+阿布扎比机场)一再复制。

受此激励,沙特新成立利雅得航空,出手就豪掷350亿美元买飞机。作为配套,沙特计划建造世界最大的机场——萨勒曼国王机场。新机场规划了不少于6条平行跑道,到2050年运送旅客1.85亿人次。

超级承运人和机场带动的并非只有服务业,还有制造业。

新加坡航空的成功,带动了樟宜机场的繁荣,出现了配套的航空维修产业。普惠、罗罗、庞巴迪、空客、贝尔、古德里奇等国际著名公司纷纷将维修厂设在新加坡,并不断扩大规模、扩展维修深度。

以航空运输维修为突破口,新加坡逐步发展到少量设备与零部件生产。一些世界著名的航空运输产品供应商,选择新加坡作为部分产品制造与维修的基地,逐步增大投资。

借着东风,新加坡拿出自己最擅长的工业园模式,顺势引导企业转移到实里达机场的航空园。官方发布数据显示,实里达航空园年产值已达80亿新元,并保持10%的增长速度。拥有罗罗公司除英国本土以外最现代化的海外工厂,也是普惠公司除美国本土外唯一的发动机风叶生产地,逐渐成为全球重要的航空发动机制造中心。

对照新加坡从0到1,会发现重庆航空城的意味深长。

方大集团与重庆重点打造的重庆航空城,配套制定了“12341”计划。除了打造1个国际总部和客货2个主力基地航空公司,还要引进3个临空产业项目,补齐壮大4个航空强关联产业,新建1家综合物流服务企业。其中就涉及航空器大修、飞机租赁、飞机拆解等。

无独有偶,2019年,当国产大飞机C919还在研发中时,中国商飞就在成都成立了国内唯一一家分公司。此后,商飞多个项目和机构落子成都。今年7月,空中客车飞机全生命周期服务项目也在成都双流动工,将开启飞机绿色循环经济新模式,填补中国航空产业链末端空白领域。

产业的更多想象力,还将次第打开。

记者|肖纯

编辑|程鹏刘艳美 杜恒峰

加载中...