新浪财经

重磅!2024年中国及重点省市二次元产业政策汇总及解读(全) “十四五”时期政策重点在“文化产品走出去”

前瞻网

关注

转自:前瞻产业研究院

行业主要上市公司:完美世界(002624.SZ)、吉比特(603444.SH)、巨人网络(002558.SZ)、三七互娱(002555.SZ)、哔哩哔哩Bilibili(09626.HK)、比音勒芬(002832.SZ)、高乐股份(601566.SH)等

本文核心数据:二次元产业;政策规划汇总;重点政策解读;发展目标汇总等

1、政策历程图

中国的二次元产业定义为围绕着ACG的,国内外文化相互融合发展形成的产业集群,属于中国文化产业下的分支。“八五”至“十五”时期,我国二次元产业的相关国民规划主要围绕“加强社会主义精神文明建设”进行,为二次元文化在中国的发展奠定基础,其中,“十五”规划提出要“吸收外国文化有益成果”。“十一五”时期,规划首次提出“发展动漫产业”;“十二五”时期,规划提出推进文化产业结构调整,大力发展动漫等重点文化产业;“十三五”时期,规划提出要“推动中华文化走向世界”、“加快发展动漫游戏等新兴产业”;“十四五”时期,规划提出鼓励影视剧、游戏等数字文化产品走出去,加强国家文化出口基地建设。至此,中国二次元产业相的关国家政策实现了文化基础建设、文化引进、文化融合发展、文化再输出的循环。

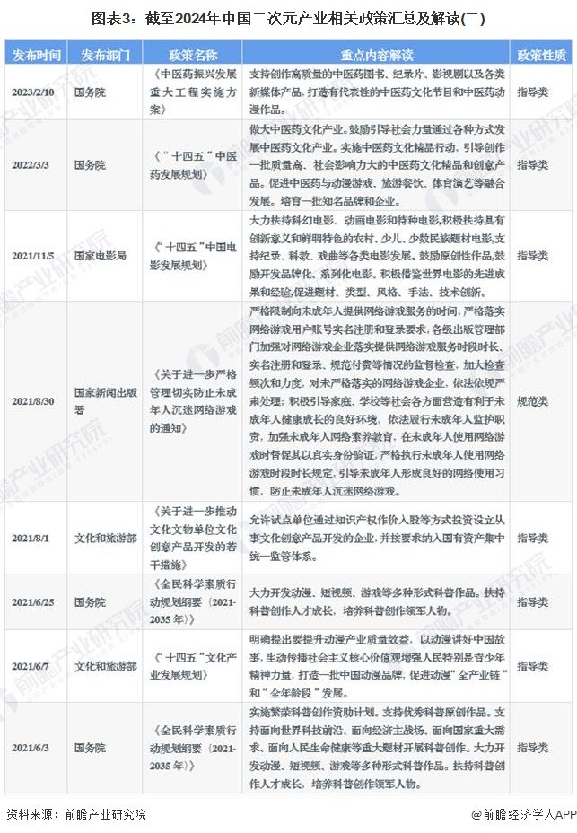
2、国家层面政策汇总及解读

——国家层面二次元产业政策汇总

早在2006年,教育部、文化部、新闻出版总署等就发布了《关于推动我国动漫产业发展的若干意见》,提出通过政策推动,逐步形成艺术形象创作、动漫产品生产供应和销售环环相扣的成熟动漫产业链。“十四五”期间,国家政策从“弘扬中国传统文化”出发,在动漫、游戏两大领域发布了针对性的支持类、指导类和规范类政策,具体如下:

——《“十四五”文化产业发展规划》解读

《“十四五”文化产业发展规划》是为推动文化产业高质量发展,根据《中华人民共和国国民经济和社会发展第十四个五年规划和2035年远景目标纲要》,文化和旅游部编制的发展规划。由文化和旅游部于2021年5月6日印发。《规划》提出到 2025 年,文化产业发展的综合效益显著提升,对国民经济增长的支撑和带动作用得到充分发挥,到2035 年,我国将建成社会主义文化强国,国家文化软实力显著增强,文化产业整体实力和竞争力将大幅跃升,文化产业发展质量效益、城乡居民文化消费水平将迈上新的台阶,文化产业对国民经济发展的支撑和带动作用将达到新的高度的发展目标。

在二次元产业中,《规划》主要从动漫行业供给优化、游戏行业转型升级和行业标准化提升三个方面对中国二次元产业的发展进行了一定的指导,具体内容如下:

——国家层面二次元产业发展目标解读

总体来说,国家层面“十四五”规划主要以“弘扬中国传统文化”为总抓手,以繁荣发展文化事业和文化产业为总目标,对动漫、游戏行业的供给提出优化意见。具体如下:

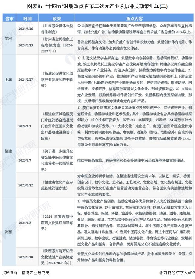
3、省市层面政策汇总及解读

——重点省市二次元产业政策汇总

目前,我国二次元产业相关省市政策主要在华东地区和北方地区发布较多,内容包括促进动漫和游戏产业发展、促进经济发展等,例如在各省市“进一步促进消费”的若干措施中,均有提到“策划举办动漫节等活动”。“十四五”时期重点省市二次元产业发展相关政策汇总如下:

——重点省市二次元产业发展目标解读

从发展目标来看,“十四五”时期,新疆、宁夏等地区提出加快文化产业示范园区建设;甘肃、陕西、福建等地区主要将动漫短视频作为普及教育(普法、反诈、医疗健康)、公益宣传和其他广告宣传的手段;厦门等地区积极建设国家文化出口基地;浙江等地区积极推动信息化和数字化发展与游戏动漫的融合应用。

更多本行业研究分析详见前瞻产业研究院《全球及中国动漫产业发展前景与投资战略规划分析报告》。

同时前瞻产业研究院还提供产业新赛道研究、投资可行性研究、产业规划、园区规划、产业招商、产业图谱、产业大数据、智慧招商系统、行业地位证明、IPO咨询/募投可研、专精特新小巨人申报等解决方案。在招股说明书、公司年度报告等任何公开信息披露中引用本篇文章内容,需要获取前瞻产业研究院的正规授权。

更多深度行业分析尽在【前瞻经济学人APP】,还可以与500+经济学家/资深行业研究员交流互动。更多企业数据、企业资讯、企业发展情况尽在【企查猫APP】,性价比最高功能最全的企业查询平台。

加载中...