新浪财经

【中航证券军工】行业周报 | 从中国船舶吸并中国重工看军工行业并购逻辑

市场投研资讯

关注

 张超 

近一周行情

国防军工(申万)指数(-3.15%),行业(申万)排名(22/31);

上证综指(-2.69%),深证成指(-2.61%),创业板指(-2.68%);

涨幅前五:日发精机(+45.58%)、中光学(+18.51%)、合众思壮(+18.44%)、中船科技(+11.86%)、昆船智能 (+9.21%)、

跌幅前五:神宇股份(-28.73%)、华丰科技(-16.36%)、立航科技(-13.96%)、捷强装备(-11.71%)、富吉瑞(-10.77%)。

重要事件及公告

9月3日,中国船舶、中国重工公告,中国船舶重工股份有限公司与中国船舶工业股份有限公司正在筹划由中国船舶通过向公司全体股东发行A股股票的方式换股吸收合并中国重工。

9月3日,我国在西昌卫星发射中心使用长征四号乙运载火箭,成功将遥感四十三号02组卫星发射升空,卫星顺利进入预定轨道,发射任务获得圆满成功。该卫星主要用于开展低轨星座系统新技术试验。

9月3日,在德国汉堡船舶海事展览会(SMM)上,中国船舶集团有限公司旗下沪东中华造船(集团)有限公司推出4款绿色低碳液化气体运输船船型方案,并获得四大国际权威船级社的认可证书。

9月3日,在2024年德国汉堡海事展览会召开之际,中国船舶集团有限公司旗下中国船舶工业贸易有限公司分别联合中船黄埔文冲船舶有限公司、广船国际有限公司和中国船舶集团(香港)航运租赁有限公司,举行2艘4300TEU集装箱船、4+4艘13500吨多用途重吊船、4艘49500吨化学品/成品油船项目合同签署仪式。

9月3日,空天信息产业国际生态大会在重庆开幕。大会以“规模应用 生态赋能”为主题,在北斗系统建设应用30年之际,邀请中央部委领导、两院院士、专家学者、头部企业负责人等500余人齐聚山城,共话北斗规模应用新未来,共谋空天信息产业新图景。

9月4日,由火箭院抓总研制的新型火箭长征八号甲运载火箭合练箭在海南商业航天发射场一号发射工位顺利完成发射场合练任务。

9月5日,思科瑞、国光电器公告,公司于近日收到公司实际控制人(之一)、董事长张亚先生家属通知,其收到永清县监察委员会签发的《解除留置通知书》,永清县监察委员会已解除对张亚先生的留置措施。

9月5日,在第二届深空探测(天都)国际会议上,中国深空探测实验室发布了中国首次近地小行星防御任务方案与国际合作设想。

9月5日,国防部发布应巴西军队邀请,中方将于近期派出海军陆战队分队赴巴西参加“弗莫赛行动-2024”多国联合演习。此次演习课题为“联合登陆与抗登陆作战演练”,旨在深化中国与各参演国军队之间的友谊与合作,提升共同应对安全风险挑战的能力。

9月6日,我国在太原卫星发射中心使用长征六号运载火箭,成功将吉利星座03组卫星发射升空,10颗卫星顺利进入预定轨道,发射任务获得圆满成功。

9月6日,我国在酒泉卫星发射中心成功发射的可重复使用试验航天器,在轨飞行268天后,于9月6日成功返回预定着陆场。此次试验的圆满成功,标志着我国可重复使用航天器技术渐趋成熟,后续可为和平利用太空提供更加便捷、廉价的往返方式。

报告摘要

核心观点

9月2日晚,中国船舶、中国重工公告,中国船舶重工股份有限公司与中国船舶工业股份有限公司正在筹划由中国船舶通过向公司全体股东发行A股股票的方式换股吸收合并中国重工。这一公告再次引爆了市场对于军工行业并购、央企资产注入的预期,如昆船智能(+20%)、中船科技(+9.99%)、中船汉光(+9.09%)、中船应急(+7.39%)、久之洋(+4.65%)等中船系上市公司均在消息发布次日出现一定上涨。对于本次上市公司“两船合并”我们给出如下判断:

①    上市公司层面的“两船合并”并非是无风起浪,早在两船集团合并后的2021年中国船舶集团便承诺“在5年内稳妥推进符合注入上市公司的相关资产及业务整合以解决同业竞争问题”,本次整合是预期之中

②    7月末中国重工集中对下资产进行处置与配置,包括购买港船重工相关民船建造资产及武船航融100%股权,出售渤船重工100%股权、宜昌船机停业解散等,为后续上市公司的“两船合并”做足前期准备;

③    新“国九条”中明确提出“加大并购重组改革力度,多措并举活跃并购重组市场”、“完善吸收合并等政策规定,鼓励引导头部公司立足主业加大对产业链上市公司的整合力度”,本次两船上市公司合并是央企集团对新“国九条”的有效响应;

④    本次整合中中国船舶下属子公司江南造船、广船国际,中国重工下属子公司大船、武船均为我国重要的军品舰船建造单位,尤其是江南、大船更是堪称新中国海军舰艇的摇篮,我国的三艘航空母舰“辽宁”、“山东”、“福建”便是在大船、江南完成的总装、下水。军用船厂的整合、并购是各国提升国防工业基础建设、提升军用舰艇能力的重要手段之一,美国的诺格海事部门收购纽波特纽斯船厂并与旗下英格尔斯船厂合并成立亨廷顿英格尔斯工业、英国BAE系统公司与VT集团合并相关船厂成立BVT公司等均是这一手段的具体案例。我们认为,本次上市公司的“两船合并”可以看作是我国重要军品建造船厂的能力再整合,该举措将有效提升我国海洋领域的国防工业基础建设、为后续我国军船建设提供有利支撑

⑤    当前民船行业正处于高速发展的景气大周期,船厂排期已普遍至2027、2028年。但在本轮大周期中船厂普遍扩产意愿相对有限,因此把握船厂的竞价签单的“进项”与产能利用能力“产出”的平衡点是本轮中船厂盈利的关键点之一。本次上市公司的“两船合并”后中国船舶集团从更高层级统筹、规划下属船厂的接单、排期情况并从中优化订单结构、提高产能利用。这一举措有望减少我国船厂的同业竞争压力,有效地巩固我国船厂在优势船型的领先地位,并助力我国船厂在绿色和中高端船型的国际竞争中打开全新局面

一、军工行业或将再次迎来并购潮

本周,中国船舶吸并中国重工、思林杰并购科凯电子的相关消息持续引爆市场对于军工行业并购的关注,军工行业并购潮再起已呼之欲出

从政策面看,6月19日,证监会发布《关于深化科创板改革服务科技创新和新质生产力发展的八条措施》中明确强调“更大力度支持并购重组。支持科创板上市公司开展产业链上下游的并购整合。提高并购重组估值包容性,支持科创板上市公司收购优质未盈利“硬科技”企业” 。我们认为,本次“科八条”政策后,军工行业上市公司开展并购整合的频率有望提升,并成为后续军工行业资本运作的重要、乃至主要手段之一

从行业层面看,

①    军工产业发展阶段自身要求:军工行业经过过去几年的高速发展,产业成熟度已大幅提升,产业自身发展阶段产生了重组整合的要求;

②     IPO阶段性放缓:2023年,IPO节奏出现阶段性放缓,企业上市所需时间随之拉长,众多企业将并购作为资产证券化的可选路径之一;

③   军工上市公司做大做强做优和市值管理要求:上市公司对于新业务、新增长点以及市值管理需求增加;

④ 军工股权投资机构集中退出需求:2019年后军工股权投资高度活跃,时至今日军工股权投资机构集中面临退出需求,并购成为其实现项目退出的重要选项。

详细分析请见本周周报正文及《飞雪迎春到——军工行业十问十答&2024年投资策略》。

二、2024年军工行业半年报业绩情况分析

24年中报披露完毕,基本情况如下(详细数据见正文):

①     对军工上市公司进行统计,收入同比增速中位数(-3.08%,-10.09pcts)与归母净利润同比增速中位数(-22.56%,-25.89pcts),均出现负增长;

②    为了更准确统计及反映行业情况,我们对军工核心股进行统计,2024年中报收入同比增速中位数由2023 年中报的8.41%下降至-6.59%、归母净利润增速中位数由13.28%下降至-17.99%;军工企业“十四五”成绩单已然过半,增速放缓,是军工板块“弱现实”的体现,但军工行业需求真实且急迫这一不争的事实并未改变,当前的需求更大可能是递延到了“十四五”的后半程,厚积而勃发,已为后续军工行业的边际反转做了充分积累;

③    预收款项与合同负债出现负增长(-11.08%),显示短期需求不足;

④    存货增速(+5.76%)和应收账款及票据增速(+2.54%)明显高于收入增速(-6.59%),行业两金压力增大。

同时,我们针对各细分领域军工上市公司进行了财务数据分析,得到几个重要表现:

①    行业分化进一步加剧。与2023年中军工行业各领域多数呈上涨态势(9个子领域中7个归母净利润同比增长)不同的是,2024年中报军工行业各领域的营收(6个子领域同比下降、3个上涨)、盈利能力(归母净利润7个子领域同比下降、2个上涨,全部为受民船行业驱动的船舶子领域,军品比重较高的板块普降)出现进一步分化。我们认为,这是行业发展成熟的必然表现;

②    受益景气大周期影响,船舶领域逆势增长。在军工行业迎来“小周期”以来,船舶行业受益民船景气大周期影响,营业收入、盈利水平持续好转,成为唯一营收、归母净利润增速逆势增长的军工子领域,其中船舶下游上市公司归母净利润增速中位数达到155.31%;

核心军工企业营业收入增速中位数近十年首次为负、归母净利润增速中位数降至-17.99%,军工行业走出了近十年最差中报业绩表现。行业表现不尽如人意,但中报密集的8月底三个交易日,军工板块反而上涨3.9%,若干中报业绩下降的个股在中报披露后亦逆势上涨,表现出来的是中报情况大多在市场预期之中的 price in,算是“利空”落地。交易层面看,军工行业成交额下降、指数下跌、情绪低迷、估值被压制;基本面看,人事调整持续、需求节奏不明朗、降价压力不减、中报继续低迷然而,诚如年度策略报告题目“飞雪迎春到”,极寒之后或离柳暗花明不远。“十四五”计划已进入最后攻坚阶段,2027建设目标亦迫在眉睫,全行业中期视角来看,军工行业有望成为边际改善幅度最大的行业之一,这或许是十年“最差”中报后“最好”的消息。

  • 军工行业依然处于景气大周期,当前是大周期中的小周期;

  • “十四五”进入攻坚阶段,当前或将成为阶段性低点;

  • 关注无人装备、卫星互联网、电子对抗等新质新域的投资机会;

  • 关注民机、低空经济、军贸、信息安全、商业航天等军民结合领域的“大军工”投资机会;

  •  关注军工行业并购潮下和市值管理要求下的投资机会。

军机等航空装备产业链

战斗机、运输机、直升机、无人机、发动机产业链相关标的,航发动力(发动机)、应流股份(叶片)、航天电子、航天彩虹(无人机)、中复神鹰等。

航天装备(弹、星、链等)产业链

航天电器(连接器)、天奥电子(时频器件)、北方导航(导航控制和弹药信息化)、成都华微(模拟芯片)、航天智装(星载IC)、国博电子(星载TR)、中国卫通(高轨卫星互联网)、海格通信(通信终端)、航天环宇(地面基础设施)、振芯科技、海格通信(北斗芯片及应用)、中科星图(卫星遥感应用)。

船舶产业链

中国船舶、中国重工、中国动力、中国海防、湘电股份。

信息化+国产替代

成都华微、振华风光(特种芯片);新雷能(军工电源);国博电子(TR组件);智明达(嵌入式计算机);七一二、上海瀚讯(通信)。

军工材料

光威复材、中简科技、中复神鹰(碳纤维复合材料);航材股份、钢研高纳、图南股份(高温合金);西部超导、宝钛股份(钛合金);铂力特(增材制造);华秦科技(隐身材料)。

二、军工并购潮是否再次来临?

2015年—2017年,军工领域发生的并购频频,并购规模快速提升,军工行业迎来第一次并购浪潮,其发生的主要背景包括:

① 国家政策大力支持军民结合发展,军工行业在资本市场关注度迅速提升,再加上当时成飞集成重大资产重组方案的推出,助推了市场热情;

② 此阶段注册制尚未放开,军工企业、特别是民参军企业实现独立上市审核周期较长、难度偏大,且2012年IPO按下了暂停键,并购重组成为军工企业资产证券化的重点考虑路径;

③ 2014年后A股迎来牛市,上市公司存在拓展主业、提升业绩、市值管理等诸多诉求,纷纷将并购目标聚焦与军工等热点赛道。

军工行业2015年—2017年并购潮中,拥有军工相关业务的上市规模数量快速增加,上市公司也往往通过并购、短期内迎来估值的大幅提升。军工一级市场投资热情也随之上升,军工产业并购基金活跃。

我们认为,2024年后,军工行业将再次迎来并购潮。主要原因有:

① 军工产业发展阶段自身要求:军工行业经过过去几年的高速发展,产业成熟度已大幅提升,产业自身发展阶段产生了重组整合的要求;

② IPO阶段性放缓:2023年,IPO节奏出现阶段性放缓,企业上市所需时间随之拉长,众多企业将并购作为资产证券化的可选路径之一;

③ 军工上市公司做大做强做优和市值管理要求:上市公司对于新业务、新增长点以及市值管理需求增加;

④ 军工股权投资机构集中退出需求:2019年后军工股权投资高度活跃,时至今日军工股权投资机构集中面临退出需求,并购成为其实现项目退出的重要选项。

(一)军工行业上市公司并购情况

企业并购是市场经济行为下通过产权交易获得其它企业的产权,并以控制其它企业为目的的经济行为。这种并购按不同的分类标准,按照并购企业与目标企业的产业关系分类可以分为横向并购、纵向并购、混合并购。此外,军工央国企也比较常用上市公司收购资产的形式实现资产证券化,在本文讨论中将军工央国企并购重组单独列出进行讨论。

1.横向并购。比较常见的为竞争对手之间的合并,由于并购对象是生产同类产品的企业,所以可以实现企业实力增强的愿望,使产业结构更趋合理,在更大范围内实现专业化分工协作,采用先进技术设备和工艺;可以使企业统一技术标准,加强技术管理和进行技术改造;可以使企业增加品种,提高质量和扩大批量,降低单位产品成本,实现规模经济效益,从而增强产品的市场竞争能力。这种并购特别适合企业偏小,产品生产能力分散的行业。从我国来看,那些市场集中度低,存在过度竞争的产业适宜采用这种方式。

2.纵向并购。比较常见的为供应商或者客户的并购,也可以说是在原料生产、供应和加工及销售上有密切关联关系、买卖关系,分处于生产和流通过程的不同阶段的企业之间并购。

3.混合并购。并购双方或者多方业务之前没有太多关联,并购的主要宗旨是改善和优化自身的产业结构,混合并购中又分为三种形式:

(1)产品扩张型,一定企业以原有产品和市场为基础,通过并购其他企业进入相关产业的经营领域,扩大经营范围,增强企业实力;

(2)市场扩张型,即一个企业为扩大其竞争地盘而对它尚未渗透的地区生产同类产品的企业进行并购,扩大市场规模,提高占有率;

(3)纯粹混合并购,并购标的与企业生产经营活动彼此之间毫无联系,通过并购实现跨行业、多品种经营,降低经营风险。

4.资产注入。为促进资源整合、做大做强上市企业,军工央企也比较常用借壳上市、资产注入的形式开展军工相关资产证券化,从上市公司层面体现为并购对应企业,在本文讨论中分类为资产注入。

图1  并购的几种形式及对应企业的特点

我们统计了2015年至2023年军工上市企业并购情况,军工行业并购事件共计148起,其中混合并购58起,占比39%;横向并购43起,占比29%;纵向并购32起,占比22%;资产注入(军工央企上市公司)15起,占比10%。并购金额885.46亿元,主要集中在资产注入(523.5亿元,59%)及混合并购(194.4亿元,22%)。

从数量上看,2015年—2016年,以横向并购和纵向并购为主,上市企业通过横向并购,进一步扩展军品业务品类,拓宽军品业务布局;通过纵向并购实现了产业链的延伸,提升企业综合竞争力。非军工上市企业开始将目光集中在军工业务上,借助混合并购实现军品业务布局。

2020年并购事件减少,一方面缘于随军工企业规模迅速提升,不少企业通过自主成长达到上市标准;另一方面缘于科创板开板、注册制开放降低了公司上市门槛,上市速度进一步加快。军工企业拥有更多资产证券化的选择,被并购意愿降低,更倾向于通过企业发展,实现独立上市。

2021年至2023年,军工行业迎来了较为快速的发展时期,军工上市公司紧跟产业发展机遇,规模效益上台阶;同时,积极借力资本市场,谋求产业整合,提升配套层级,产业链横向、纵向并购再次增多。并购交易多发生于行业内部,军工上市企业并购军工非上市企业。

表1  2015年—2023年军工行业上市公司并购情况

从并购方式看,2017年—2019年,混合并购占据主导地位,随着军工板块市场关注度提升,非军工上市公司并购军工企业更为频繁,不少原有主业产业市场份额已经较高的企业,借助并购迅速切入军工业务,以期赶上军工行业高速增长。此外,在该阶段,军工央企下属上市公司通过资产注入,实现了军工业务上市、提升集团资产证券化率。

图2  2015—2023年军工上市公司并购采取方式数量汇总(单位:次)

从并购金额看,军工央企资产注入作为军工资产证券化路径,往往涉及金额较大。除此以外,混合并购由于并购购买方往往出于新拓展业务、新市场、新领域的需要,一般需要并购标的有一定的规模和效益,对应的并购金额也相对较大。沿着产业链纵向并购和横向并购,由于并购双方有共同的客户、企业文化,整合难度较小,一方面因此并购标的规模和利润可以偏小,并购购买方更看重产业链的互补和补充;另一方面并购购买方往往有谈判权。综合表现为横向及纵向并购次数较多,但并购金额规模相对较小。

从企业属性来看,民参军企业是并购买方的主要构成,根据2015年到2023年,74%的并购购买方为民参军企业,11%为其他国企,15%为军工央企。但与之对应的,从并购金额来看,民参军企业规模要小于央企,仅占比36%,军工央企占比58%。

(二)军工上市公司并购成与败

1、从财务指标变化看军工上市公司并购成效

从财务指标看,我们选取并购前后营业收入、扣非净利润增速的前后对比来衡量成长能力,用并购前后ROA、ROE、毛利率、净利率及EPS的变化衡量盈利能力变化,我们选取周期为一年后(并购整合期)、三年后(并购完成整合)的财务指标进行对比。该方法未排除并购主业行业情况以及并购规模占主业比例的影响,但得到的数据仍可以作为一个视角参考。

从并购一年后(并购整合期)的效果来看,2015年—2021年,军工行业合计完成并购104次,从各项指标情况而言,并购的成功率约为50%。从盈利能力看,各项指标也呈现了相似的规律。侧面反映,并购是企业发展战略中不错的手段,但在实际操作过程中,仍旧需要并购购买方进行精细化管理,才能较好达到预期效果。

从并购三年后(并购完成整合)的效果来看,2015年—2020年,军工行业合计完成并购92次,从各项指标情况而言,并购的成功率均低于50%。

我们从样本中分析了军工行业并购效果相对较好以及并购成效欠佳的案例,尽管案例有限且仅从有限的财务数据中较难得到精确的结论,我们仍旧可以得出几点趋势性规律:

a) 并购是企业跨行业、跨领域经营,实现规模快速提升的重要手段,也是企业发展的常用路径之一,但实际上并购成功的概率常常在50%左右徘徊。对于军工上市公司而言,并购既蕴含了高收益,同时也对应了一定的高风险,整合失败后一地鸡毛的案例也屡见不鲜。

b) 2015年—2017年的一轮并购潮中,并购较为成功的企业往往公司主业与标的企业之间在行业、客户、供应链等方面拥有一定的战略协同效应,并购后双方较容易达成一致目标,建立牢固的信任关系,在企业发展中更容易发挥出1+1>2的作用。

c) 并购成效不佳的企业则较多的集中在企业跨界较大的情况下,并且并购表现出一定的盲目性。主要体现为两种情况。一种是军工上市公司原有主业发展较好的情况下,上市公司对于并购抱有乐观预期,高溢价并购时有发生;另一种是军工上市公司原有主业发展偏弱,希望通过并购实现企业估值提升、带来企业新增长点,对于并购标的了解及研究不深入,并购后整合效果较差。

2、军工央企上市企业:借助并购实现资产证券化及产业整合

2023年6月14日,国资委召开中央企业提高上市公司质量暨并购重组工作专题会。会议指出,近年来中央企业以资本市场深化改革为契机,主动运用并购重组手段促进资产和业务布局优化完善,提升国有资源运营配置效率,工作取得积极成效。下一步,中央企业要把握新定位、扛起新使命,充分发挥市场在资源配置中的决定性作用,以上市公司为平台开展并购重组,助力提高核心竞争力、增强核心功能,同时要进一步增强责任感和紧迫感,锁定提高上市公司质量重点任务,以更加务实有力的行动做优基本面、夯实基本功,为中央企业实现高质量发展、在构建新发展格局中更好发挥作用提供坚实支撑。

2023年8月18日,证监会有关负责人就活跃资本市场、提振投资者信心答记者问,提出推动央企加大上市公司并购重组整合力度,将优质资产通过并购重组渠道注入上市公司,进一步提高上市公司质量。

近年来,在十大军工央企高质量发展的主旋律下,各军工央企的资产证券化水平持续提升,核心资产实现资产证券化进度有所提速,特别是在各科研院所混改上市或部分核心资产通过资本运作整合注入上市公司。2017年—2023年军工央企下属军工资产则较多通过资产注入形式实现了资产证券化。

我们预计,在各方政策支持下,未来一段时间,军工央企将主要依托存量上市公司,进行产业和资源的整合、深化改革,做强做优上市公司,提升上市公司发展质量,并购或将成为军工央企资本运作的主要方式之一。

3、民参军上市企业:并购风格由切入新赛道转为产业链延伸拓展

2015年—2017年,民参军企业并购以混合并购为主,随着军工板块市场关注度持续提升,非军工上市公司并购军工企业更为频繁,不少原有主业市场份额已经较高的企业,借助并购迅速切入军工业务,以期赶上军工行业高速增长。该阶段民参军上市企业并购频次提升、并购金额规模较大。不少上市企业披露并购预案后,市场关注度及市值均出现大幅提升,一时之间,并购成为民参军上市企业行情重要的催化剂。

2018年—2019年,军工行业受军改影响,上市公司对并购军工企业开始降温,并购数量虽然仍保持一定的数量,并购相关金额已大幅下降。

2020年,相较于被并购,军工企业更希望通过一段时间发展,实现独立上市,并购数量下降。

2021年以来,并购风格发生了一些变化,越来越多的军工上市企业,基于产业链横向拓展、纵向延伸的目的开始沿着产业链并购,并在并购的同时,强调并购标的与上市企业在盈利、客户资源、销售渠道、技术等各方面的协同。并购更多考虑长远的协同效果与长远的盈利能力,而非短期的盈利和市值管理。

我们选取过去几年并购较为活跃、集中、且样本较多的2个细分子领域,航空零部件及军工电子进行具体分析。

(三)军工行业上市公司并购应有哪些要点?

1、军工行业并购需求:产业链并购整合与新技术并购需求增多

所有并购的动机、标的寻找、并购前后的绩效评价均与企业发展阶段息息相关。从产业发展角度而言,无论是军工行业还是其他行业,都会沿着产业不同阶段演进,一般而言,产业发展的不同阶段可以分为形成期、成长期、成熟期和衰退期四个阶段。

根据科尔尼产业演进理论,将产业演进过程划分为初创、规模化、集聚、平衡和联盟四个阶段,所有产业沿着演进曲线的规律发展,且每个阶段的并购情况也各不相同。各阶段特征如下:

1.初创阶段是每个产业的开始阶段,包括全新的产业、从经过整合后的产业中分拆出来的产业、解除管制或正在实施私有化的领域等。初创阶段市场完全分散或市场集中度极低,为了在行业内占有一席之地,第一批兼并者开始出现,企业间的并购行为开始发生,此时的并购以横向并购为主。

2.规模化阶段是产业演进的第二阶段,该阶段初期,公司数量达到最多,为了竞争有限的市场份额,产业领导者开始出现并领导产业整合,企业开始通过并购竞争对手来扩大自己的势力范围,企业的系列并购时有发生。该阶段末期,并购交易在交易规模上会发生突飞猛进的变化。

3.集聚阶段为产业演进的第三阶段,经过积极的整合,公司的重点从速度转向质量,成功的企业发现它们最具有竞争力的领域,并关闭它们非核心的或次要的业务部门以进一步扩大市场占有率,但此阶段的并购频率已不那么频繁,超大规模的并购交易发生在该阶段。

4.平衡和联盟阶段是产业演进的第四阶段,由于产业已充分整合,少数几个企业在产业中处于统治地位,这一阶段企业的增长已十分困难,大型并购已不是重要的产业特征,其往往是通过并购处于第一阶段、增长速度快的企业而进入新的产业,因此,处于这一阶段的企业需要擅长对处于不同阶段的各下属企业进行管理。

在产业演进各阶段中,要实现在竞争中脱颖而出,并购都是不可避免的,但其并购活动的特点和其处在产业演进曲线中的位置是高度相关的,即:处于产业的不同演进阶段,企业的并购动机不同。

过去几年,军工产业链面对诸多挑战:贸易保护主义抬头、军工重镇成都等地区限电等。全球范围、大部分行业当前面对着如此事实:全球化迎来下半场,区域化、本土化在加强,供应链和产业链的距离正在缩短。

但同时,面对快速增长的下游需求,军工产业链供应链也积极适应变化和调整,整体能力得到较大提升。具体体现为如下几个方面:

①   行业规模扩大、范围扩大、供应主体层次日趋丰富

注册制降低军工企业上市门槛。随着科创板的建立以及注册制的推行,军工企业上市门槛降低,直接IPO上市的企业快速增加。

从上市企业收入规模来看,军工上市公司营收增速在近几年实现了明显的提速;与快速扩大的行业规模相对应的,军工行业盈利能力的出现了一定的提升,净利润增速近年来持续超过营收增速,且增速不低。

一方面,行业准入门槛降低,越来越多的企业有机会参与到军工配套中来,有助于打破原有单一供应商、供应商相对集中的供应体系,为军方、主机厂提供更多的选择;另一方面,行业盈利能力提升,吸引力增强,加大了军工配套的企业的跟研、甚至主动研发的动力,为提升整体水平打下较好的基础。

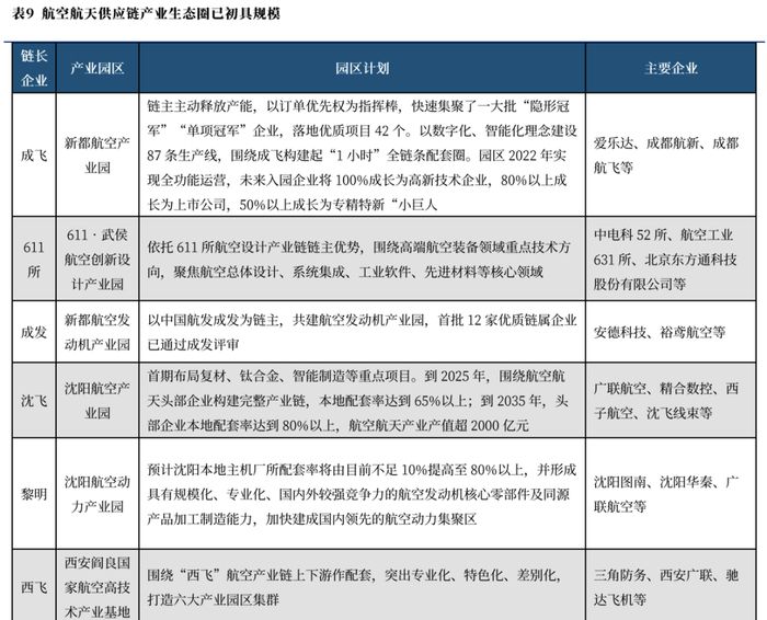
②   产业链生态圈逐步建立,产业进一步集聚

目前国际产业和创新竞争正在从产品竞争、个体竞争升级到产业链群和产业生态之间的竞争,分工深化、协同互补、链条完整的产业集群创新成为产业竞争力的重要来源。军工行业也不例外。以航空为例,构建“主制造商—系统集成商—专业化供应商”的新型航空产业组织体系,统筹产业链“链长”建设与创新链、供应链、价值链建设,打造新型航空产业生态;目前各大主机厂均配备对应配套企业与之对应,供应链生态圈已初具规模。

①   资本市场助力,军工行业产能提升明显

军工行业的产能提升过去多依赖于国家财政支持或技改投入,计划性较强,难以及时适应和响应短期急需,而实施主体以军工央企为主,社会化资本参与较少,民营企业扩产意愿不强,扩产能力也不足。随着政策对直接融资的支持鼓励,以及注册制大幕拉开,军工行业扩产迎来了有源之活水。

2、军工行业上市公司并购核心关注点

根据研究表明,有相当大比例的并购失败,在于并购过程中没有按照预先确定的战略构想和规划并购整合。1993 年,库珀斯—莱布兰会计咨询公司(Cooper & Lybrand)调查了并购成败的原因,调查对象是参与并购的公司的高级管理者,受访者的总结如下表所示:

军工行业并购双方的整合是许多并购和重组成功与否的关键,并购双方的整合不仅仅发生在并购完成后,为确保成功,并购整合应融入企业各个阶段。

大体而言,军工行业与其他行业并购成功的要点类似,但军工行业有一定的特殊性,也决定了军工行业的并购有其自身的要点。

我们认为,军工行业并购的特点主要体现在并购选择及实施阶段。对于买方而言,军工非上市公司因其所属行业具有特殊性,获取其财务数据、市场数据、竞争情况等有一定的难度,较难对标的企业进行充分的尽调;对于卖方而言,军工行业周期长、技术密集、客户特殊,较难匹配对其企业价值较为明确的上市公司。

在并购后期整合阶段,由于军工行业与其他行业从生产、管理到企业文化上可能存在一定的差异,双方在融合阶段需要一定的磨合和随时调整;与之对应的,军工企业并购一旦整合成功,则能极大的提高上市企业抗风险能力及为企业提供新的增长曲线,对企业中长期发展产生重大战略意义。

因此,在军工行业并购过程中,买方与卖方应该更加审慎,在企业并购前后,对双方的战略目标,发展路径,协同价值,企业估值等重点进行充分论证并制定对应可能情况的调整方案,为并购成功做好充足准备。

(四)军工行业并购趋势

近年来,军工行业得到了前所未有的发展,空前旺盛的需求助推一批军工企业实现了营收规模和效益的快速提升。同时,以军工央企为代表的链主企业,推动小核心、大协作,军工配套企业由此迎来黄金发展时期。另一方面,注册制的推出降低了上市门槛,上市周期极大缩短,发行市盈率不再受23倍的限制,企业价值得以充分体现。一时之间,军工上市公司数量、规模大幅攀升。

然而,行业皆有周期,军工行业也不例外。在强国必先强军,军强方能国安,如期实现建军一百年奋斗目标的背景下,军工行业依然处于景气大周期,但当前处于大周期的小周期。一方面军工行业进一步强调低成本、可持续发展,军工企业将难以避免的面临更为市场化的采购体系,对企业的内功和研发能力要求不断提升。另一方面,近几年,在资本市场支持下,军工企业获得了大量资金用于能力建设,仅2022年,军工企业通过二级市场融资即达到705亿元,有力的支撑了行业产能建设,供给赶不上需求的局面得到缓解,主机场所供应链管理更为完善,军工配套企业竞争日趋激烈。

当前军工产业面临着两大需求降本增效和产业升级。新形势之下,对军工行业的生产力提出了新的要求,随之而来,生产关系的组织也将呈现新的变化。如:

①竞争格局重塑,军方对生产商的选择和定位,主机厂“链长单位”对供应商的选择和定位,对配套企业安全、稳定、成本、效率等综合考虑,更加重视供应链管理,尽量减少单一供应商或少数供应商依赖。由此,部分成熟领域竞争或将竞争更为激烈。

②全行业国产替代要求之下,创新能力就显得尤为重要,全行业的研发投入强度也将不断加大。

③数字化转型,随着云计算、大数据、物联网、移动互联网、人工智能为代表的新一代数字技术的突破、成熟和产业应用,军工行业的数字化智能化是大势所趋。

对于为数众多的配套企业,也将迎来新的机遇和调整。实际上,我们已经能看到,很多军工企业已经在进行着适应性、战略性的主动调整。并购是其中实现战略调整的重要手段之一。

对于军工行业上市公司而言,并购原因、目标及各主体之间的协调关系如下所示:

此外,从政策层面看,2023年8月27日,证监会网站发布《证监会统筹一二级市场平衡优化IPO、再融资监管安排》,阶段性收紧IPO节奏;同时,上市条件发生一定的调整,对规模、研发等要求进一步提升,单一产品、单一用户、单一领域依赖的企业,或被质疑自主研发能力、未来成长空间,导致上市闯关失败等。

2023年以来,监管政策积极鼓励优质上市企业通过并购重组发展壮大,为社会经济发展创造更多价值,对并购重组板块释放出积极信号。并购重组市场化改革持续深入推进,政策利好频出,提高了上市公司并购重组的自主性和便利度。可以预见,在未来较长的一段时间内,并购重组也将成为军工企业资源整合,实现产业结构调整和产业转型的重要策略。

根据前文分析,我们预计2024年军工行业有望迎来新一轮并购潮,且呈现如下几个特点:

①       军工领域2024年—2025年的并购将较2023年更为密集,同时与上一轮并购潮相比,军工行业并购将更为理性,并购有望更多的发生在军工行业内部。

②       成熟领域或稳定配套领域产业集聚度或将提升,部分具备一定规模的企业在同行业内纵向并购,通过大鱼吃小鱼的形式,提升市占率、盈利能力及竞争力,相关领域产业集聚度提升。

③       同时,在细分产业链某一环节保持较高市占率的企业,将积极抓住原来垄断领域出现的竞争机会,向着产业链横向纵向拓展延伸增强自身抗风险能力。

④        军工行业对技术需求持续提升,尤其是信息、材料等在与军工行业的融合发展或成为未来一段时间行业发展的重点。此类企业较大比例处于科技成果转化初期或者产业化早期,其价值更易获得同行业上市公司认可,上市公司也可借收购实现技术的快速布局。未来两年,军工上市公司关于早期拥有核心技术的企业或团队并购或将更为频繁。

并购作为产业链延伸及实现战略布局的较好的手段,且一旦成功,能将企业发展推向一个新阶段。但对于企业而言,并购是长期且复杂的系统性工程,在并购的前、中、后期都需要小心的运营和管理,即便如此,并购仍旧需要提示一些潜在的风险和注意点:

①        盲目并购或为上市公司带来一定的负担,甚至带来较大的潜在风险。公司并购前期,购买方需对标的进行全面,客观且理性的判断,尽量避免过高的溢价带来大规模商誉。

②        并购双方团队的融合以及对标的企业的发展需充分沟通且达成一致,避免仅从股权上形成关系,但管理上分割进而影响并购双方未来的整合。

在确认对标的完全熟悉且具备管理能力强,并购标的原有团队应有一定的短中期激励和约束机制,保障并购前后可持续发展。

二、十年来最差中报季

截至2024年8月31日,军工板块2024年中报已披露完毕,在233家军工板块上市公司中,78家公司2024年中报归母净利润同比实现增长,155家公司2024年中报归母净利润同比下降。军工行业已步入小周期一年有余,人事调整持续、需求节奏不明朗、军品降价压力不减,多重压力直接导致了核心军工企业营业收入增速中位数近十年首次为负、归母净利润增速中位数降至-17.99%,军工行业走出了近十年最差中报业绩表现。

图15  核心军工企业近十年营业收入增速中位数情况

我们分别通过对75家军品业务占比相对较高,且财务数据具有可比性的军工上市公司、以及对不同企业属性(军工央企,其他国企以及民参军企业)、细分领域(航空、航天、船舶、材料、电子)分类进行统计,可以得到几个重要表现,包括:

①    2024年上半年军工企业收入、归母净利润增速中位数出现负增长。对核心军工股进行统计,2024年上半年收入同比增速中位数由2023年上半年的4.75%下降至-6.59%、净利润增速中位数由13.28%下降至-17.99%;

②    民参军企业业绩及盈利能力承压更为明显。民参军企业盈利能力以及订单持续性的隐忧进一步凸显,2024年上半年民参军企业收入同比增速中位数0.47%虽较军工央企、地方国企表现更佳,但归母净利润增速中位数为-32.72%,降速显著高于军工央企与地方国企。同时,2024年上半年民参军企业的净利率中位数已降至4.67%,较2023年中报减半。我们认为,在行业小周期下民参军企业面临的问题主要有三点,具体来看:

1、政策及法律法规风险:2024年已有7家民参军上市公司高管被留置,同时,相关监管追溯也导致了许多民参军企业招投标不合规的问题进行了暴露,已有多家民参军上市公司公告被暂停参加军队采购活动;

2、新“国九条”持续加大金融监管力度,民参军企业面临优胜劣汰:在新“国九条”政策指导下,民参军企业上市进度将有所减缓,与军工央企、地方国企等国有背景企业不同,民参军企业融资难度大、成本高、股东资金退出压力大,对上市融资的依赖性相对更高。同时业绩不达标、存在控股股东占用公司资金以及控制权无序争夺等情况的民参军企业将面临退市,以分红为例,我们以2023年之前上市的民参军企业为基准,对其2023年和2022年分红情况、归母净利润、营业收入、研发费用等数据进行统计,主板、科创板及创业板上市的民参军企业分别有10家、8家及10家分红情况暂时尚未达到要求,占民参军上市公司数量的22.95%。民参军企业大多规模相对较小,其中业绩波动性较大、盈利能力较弱、分红能力较差的企业将面临较大的生存压力;

3、军品价格波动对民参军企业短期造成影响:民参军多为配套企业,处于产业链中上游,议价能力较弱,军品降价压力下的订单波动导致民参军企业出现短期增速下降,有企业甚至出现因产品暂定价与审核价格的价差调减导致营业收入为负的情况。

表11 军工上市公司2024中报利润表数据统计分析

同时,我们根据具有数据可比性的核心军工上市公司年报的资产负债表统计,得到几个重要表现:

①      预收款项与合同负债出现负增长(-11.08%),显示短期需求不足;

②       存货增速(+5.76%)和应收账款及票据增速(+2.54%)明显高于收入增速(-6.59%),行业两金压力增大;

表12 军工上市公司2024中报资产负债表数据统计分析

同时,我们针对各细分领域军工上市公司进行了财务数据分析,得到几个重要表现:

①    行业分化进一步加剧。与2023年中军工行业各领域多数呈上涨态势(9个子领域中7个归母净利润同比增长)不同的是,2024年中报军工行业各领域的营收(6个子领域同比下降、3个上涨)、盈利能力(归母净利润7个子领域同比下降、2个上涨,全部为受民船行业驱动的船舶子领域,军品比重较高的板块普降)出现进一步分化。我们认为,这是行业发展成熟的必然表现;

②    受益景气大周期影响,船舶领域逆势增长。在军工行业迎来“小周期”以来,船舶行业受益民船景气大周期影响,营业收入、盈利水平持续好转,成为唯一营收、归母净利润增速逆势增长的军工子领域,其中船舶下游上市公司归母净利润增速中位数达到155.31%;

表13 各细分领域军工上市公司2024中报利润表数据统计分析

表14 各细分领域军工上市公司2024中报资产负债表数据统计分析

三、近年来军工行业业绩披露前后频现戴维斯双杀

为深入对军工行业的估值进行分析和判断,我们选取国防军工(申万)指数涨跌幅作为军工行业整体涨跌幅指标,并将军工行业的涨跌幅拆分为业绩贡献(EPS涨跌幅)、估值贡献(PE涨跌幅)以及二者的交叉影响。

按照月度拆分来看,2024年8月,军工板块下跌8.90%,在24年7月的戴维斯双击后,伴随2024年中报业绩披露完成,8月军工行业估值增速贡献(-8.71%)、业绩增速贡献(-0.21%),行业出现戴维斯双杀。事实上、近年来受军工行业小周期的影响,在军工板块业绩披露前后,业绩兑现不及预期引起的戴维斯双杀频繁出现。具体来看,在2022年三季报发布后(2022年12月)、2022年报及2023年一季报发布前(2023年3月)、2023年三季报发布后(2023年12月)均出现了戴维斯双杀。

图17 8月军工行情的下跌由杀估值驱动(按月度周期)

四、本周市场数据

(一)估值分位

截至2024年8月30日,国防军工(申万)指数PE为45.37倍,

(二)北上资金变化

本周,北向资金累计净流出67.75亿元。军工行业陆股通占自由流通市值比例为2.05%,较8月23日环比减少0.01个百分点。

图18 军工行业陆股通占自由流通市值比例变化

(三)军工板块成交额及ETF份额变化

本周,军工板块(申万)成交额为806.80亿元(+13.51%),占中证全指成交额比例为2.73%(+0.04pcts),主要军工ETF基金份额环比上周增加0.59%。

图19 军工板块成交量变化

图20 近期主要军工ETF基金份额变化(单位:亿份)

(四)融资余额变化

截至2024年8月29日,军工行业的融资余额合计706.22亿元,比上周环比下降0.16%,占两市融资余额比例为5.12%。

图21 两市融资余额与军工行业融资余额走势情况

四、军工三大赛道投资全景图

根据我们对军工周期性的研究,我们判断,“十四五”军工行业收入增速有望呈现出前高中低后高的“V字型”,2024年后重新进入上行通道。

但不容忽视的是,“十四五”以来,军工行业各细分赛道的发展逻辑差异愈发明显,200余家公司基本面或将持续分化,在此之下,军工板块整体虽然有望再次迎来上涨,但受到各细分赛道的发展逻辑及节奏的差异,各细分板块的走势分化仍将持续。

我们将军工行业分为3大赛道、23个细分领域(各赛道详细分析见军工行业十问十答&2024年投资策略《飞雪迎春到》)进行分析讨论,并分别列举投资判断和观点,具体如下:

军工主赛道:主要包含航空、导弹及智能弹药、军用船舶、军工电子、军工材料、测试维修等七大细分领域,这些领域一般具有市场规模相对较大,下游客户已军用领域为主,且发展相对更为成熟的特点,是军工行业当前的主要构成及发展驱动力。

大军工赛道:主要包含以军贸、民机、低空经济、航天发射、卫星制造、卫星通信、卫星导航、卫星遥感、民船以及信创等十个“大军工”产业细分领域。所谓“大军工”,是指当前军工行业的范畴已大为拓展,特别是军技民用下广义概念下扩充的军工新赛道。这些领域或已具有一定规模或仍在快速发展阶段,是支撑军工行业持续高景气发展的第二曲线。

新域新质赛道:主要包含以无人装备、卫星互联网、电子对抗、数据链路、军事仿真以及云技术等新战争形态下,以“智能化、体系化、信息化”为代表的军工细分领域,这些领域往往已经受到海外军事强国的重视或已经在战场上得到了实战验证,在国内往往处于早期萌芽发展阶段,但应用发展确定性相对较强。新域新质各细分领域在“十四五”末,乃至“十五五”时期都有望具有较大发展弹性,将有望成为军工板块在未来中长期持续高景气发展的新驱动力。

图22 军工主赛道投资全景图

不同赛道的发展特点梳理如下,以供投资参考:

图26 三大赛道各细分领域投资特点对比

六、建议关注的细分领域及个股

“十四五”当前已经跨进后半程,我们判断,军工板块走势将在2024年后重新进入上行通道。但军工行业各细分赛道的发展逻辑差异愈发明显,200余家公司基本面或将持续分化,在此之下,军工板块整体虽然有望再次迎来上涨,但受到各细分赛道的发展逻辑及节奏差异的影响,各细分板块的走势分化仍将持续。

关于投资方向和行情判断:

① 军工行业依然处于景气大周期,当前是大周期中的小周期;

② 2024年军工行业需求回暖、业绩复苏,随之而来,“十四五”军工行业的走势将呈现前高中低后高的“V字型”;

③ 关注无人装备、卫星互联网、电子对抗等新质新域的投资机会;

④ 关注民机、低空经济、军贸、信息安全、商业航天等军民结合领域的“大军工”投资机会;

⑤ 关注军工行业并购潮下和市值管理要求下的投资机会。

具体建议关注的上市公司如下。

军机等航空装备产业链:

战斗机、运输机、直升机、无人机、发动机产业链相关标的,航发动力(发动机)、应流股份(叶片)、航天电子、航天彩虹(无人机)、中复神鹰等。

航天装备(弹、星、链等)产业链:

航天电器(连接器)、天奥电子(时频器件)、北方导航(导航控制和弹药信息化)、成都华微(模拟芯片)、航天智装(星载IC)、国博电子(星载TR)、中国卫通(高轨卫星互联网)、海格通信(通信终端)、航天环宇(地面基础设施)、振芯科技、海格通信(北斗芯片及应用)、中科星图(卫星遥感应用)。

船舶产业链:

中国船舶、中国重工、中国动力、中国海防、湘电股份。

信息化+国产替代:

成都华微、振华风光(特种芯片);新雷能(军工电源);国博电子(TR组件);振华科技、火炬电子、鸿远电子、宏达电子(军工元器件);智明达(嵌入式计算机);七一二、上海瀚讯。

军工材料:

光威复材、中简科技、中复神鹰(碳纤维复合材料);航材股份、钢研高纳、图南股份(高温合金);西部超导、宝钛股份(钛合金);铂力特(增材制造);华秦科技(隐身材料)。

七、 风险提示

① 央国企改革进度不及预期,院所改制、混改、资产证券化等是系统性工作,很难一蹴而就;

② 部分军品低成本发展趋势下,可能会带来相关企业毛利率的波动;

③ 军品研发投入大、周期长、风险高,型号进展可能不及预期;

④ 随着军改深入以及订单放量,以量换价后导致相关企业业绩波动;

⑤ 行业高度景气,但如若短时间内涨幅过大,可能在某段时间会出现业绩和估值不匹配;

⑥ 信创与新质、新域装备等中长期投资逻辑赛道,可能存在无法在较短时间内反应在营收层面的情况,同时高研发费用可能会导致利润无法短期释放,存在短期估值较高的风险;

⑦ 军贸受国际安全局势等因素影响较大,当前国际安全局势等因素较为稳定,如果国际政治格局发生不利变化,将可能对公司的经营业绩产生不利影响;

⑧ 原材料价格波动,导致成本升高;

⑨ 宏观经济波动可能对民品业务造成冲击;

⑩ 行业重大政策调整可能会对军工板块走势产生中短期影响。

研究所拥有资本市场大型军工行业研究团队,依托于航空工业集团强大的军工央企股东优势,以军工品质从事军工研究,以军工研究服务军工行业,力争前瞻、深度、系统、全面,覆盖军工行业各个领域,服务一二级资本市场,同军工行业的监管机构、产业方、资本方等皆形成良好互动和深度合作。

张超(证券执业证书号:S0640519070001),中航证券研究所副所长、军工行业首席分析师,毕业于清华大学精仪系,空军装备部门服役八年,2016-2018年新财富第一团队核心成员,2016-2018年水晶球第一团队核心成员;2022-2023年wind金牌分析师国防军工行业第一名。

zhangchao@avicsec.com

证券研究报告名称:《军工行业周报:从中国船舶吸并中国重工看军工行业并购逻辑

对外发布时间:2024年9月9日

航空报国

航空强国

加载中...