新浪财经

【兴证固收.利率】降准降息的预期和路径推演

兴证固收研究

关注

  • 降准和买入国债都是央行提供低成本长钱的方式,但后者更加灵活。

    1)降准通过调节央行资产负债表负债端准备金科目的结构来释放资金,对商业银行来说属于低成本长钱,释放资金速度较快,但回收渠道少。

    2)央行在二级市场买卖国债是今年央行新增的货币政策工具,通过增加央行资产负债表资产端对政府债权科目来释放资金。央行净买入国债释放的资金对商业银行来说属于低成本长钱,且央行净买入国债对市场利率的影响大于降准。

  • 若降准释放5000亿元资金,可能也无法完全对冲9-10月政府债缴款的规模。9月理财季节性回表有助于缓解银行负债端压力,这一因素也能也会纳入监管层的决策函数。

  • 与降准相比,央行二级市场买卖国债的空间更大,且有助于维持向上倾斜的利率曲线。后续若央行执行降准和买卖国债操作,大概率会搭配MLF缩量续作,进而实现逐步淡化MLF,强化7天逆回购操作利率的基准利率地位。

  • 若美联储9月如期降息,国内央行货币政策的空间打开,但降息时点的选择,可能不一定会与美联储亦步亦趋。

    1)央行降息仍是“以我为主”,4季度有降息的可能性,可能与财政等其它宏观政策形成合力。

    2)与联储是否降息相比,美元指数的走势可能更为重要。以往美联储降息周期初期,美元指数走强的概率较高。若美元偏强时国内央行选择降息,则汇率方面可能会有所承压,降息对资金面的利好也可能有限。后续需要观察9月联储议息会议后美元走势。若届时美元没有进一步走强,国内央行降息将会面临更好的环境,对债市也会形成更实质上的利好。

  • 若9月美联储开启降息周期,国内央行宽松的空间将进一步打开,但宽松时点可能“以我为主”。货币政策工具上央行买卖国债对市场的影响可能大于降准,降息时点的选择大概率“以我为主”,并与财政等其它政策形成组合拳,美元指数的走势与汇率的压力可能也是考虑因素。

  • 近期债市表现出来的特征包括:1)信用债经过前期的调整后信用利差有所修复,但仍处于历史较低位置。2)利率债期限利差偏高。3)短端利率债与资金成本倒挂。4)存单与资金利率预期走势分化。5)中短久期的国债和国开走势分化。

  • 9月仍可能是波动期,信用债是防御对象。当下的资产性价比:存单>3-5年国开>中长端利率债>3-5年国债>超长信用债>城投债>二永债。

风险提示:央行货币政策超预期、房地产政策超预期、财政支出力度超预期。

兴证固收团队近期市场主要观点回顾

  • 2024年9月6日《分割的定价VS波动的等待期——9月债券市场展望》——9月仍可能是波动期,信用债是防御对象。从券种而言,当下的资产性价比:存单>3-5年国开>中长端利率债>3-5年国债>超长信用债>城投债>二永债。8月央行净买入国债向市场投放资金,指向央行对资金面和债市整体呈呵护态度,存单利率上行后性价比凸显。长期限利率债虽然短期内资本利得可能有限,但期限利差保护较厚,有波动(容易受赎回脉冲影响)但调整幅度有限。非银重要持仓在信用,信用债由于流动性偏低,信用利差也不高,性价比较低。

  • 2024年8月25日《近期资金利率边际趋紧的驱动因素》——债市可能仍在承压阶段,建议通过保持流动性、适度套保等方式应对。长逻辑下,本轮债牛的底层逻辑是信贷增长已由供给约束转为需求约束,广谱利率下行引导收益率曲线下移。但资金面趋紧环境下,“短逻辑”可能对债市产生扰动。近期受到非银机构收缩、产品赎回压力等因素影响,信用利差已明显走阔,并且二永债、信用债面临的压力要大于利率债。在债市波动可能加大的阶段,建议通过保持流动性、适度套保等方式应对。从资产性价比来看,8-10月份:中长端利率债>中短端利率>城投债>超长信用债>二永债。

  • 2024年8月18日《关注债市演绎可能聚焦的三个维度》——从“追涨”向“见好就收”切换,保持流动性。长逻辑下,本轮债牛的底层逻辑是信贷增长已由供给约束转为需求约束,广谱利率下行引导收益率曲线下移。但在8-10月,我们需要关注宽财政、短端利率以及汇率等“短逻辑”对债市可能产生的扰动。这些扰动的最终落脚点都在资金面,未来一段时期影响债市走势的核心变量也是资金。在债市波动可能加大的阶段,建议以“上涨减仓、下跌加仓”的方式应对。从资产性价比来看,8-10月份:中长端利率债>中短端利率>城投债>超长信用债>二永债。

近期市场对于央行进一步宽松操作的预期抬升

  • 美联储9月大概率开启降息,国内金融体系缺“长钱”,市场对央行宽松操作的预期抬升。近期由于美联储9月开启降息的概率较大,且国内政府债发行加速后,银行体系“长钱”的稀缺性上升,8月以来存单利率有所上行。9月5日央行货政司司长邹澜表示“中国的货币政策将继续坚持以我为主,优先支持国内经济发展……加大逆周期调节力度”,并提及“降准……还有一定的空间”,市场对于后续央行降准降息的预期有所抬升。

降准和买入国债都是央行提供低成本长钱的方式,但后者更加灵活

  • 按照结构性流动性短缺的货币政策操作框架,央行需要定期向市场注入长期流动性。央行官员曾经表示,“在结构性的流动性短缺框架下,面对不断增长的准备金需求,央行一方面通过直接买入债券和对商业银行的中长期融资等货币政策工具满足准备金的长期需求,另一方面每日向银行体系循环小额注入流动性以满足准备金的短期需求,并以此控制货币市场利率。”

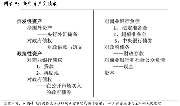
  • 央行提供长期流动性的方式,可以按照影响央行资产负债表变动的科目分为增加央行资产的方式和调节央行负债机构的方式。降准属于调节央行负债结构的工具,增加再贷款和MLF本质上都是增加央行对商业银行债权,央行在二级市场购买国债是通过增加央行对政府债权来释放流动性。

  • 除了影响央行资产负债表科目的差异,降准、增加MLF、提供再贷款和二级市场买卖国债等货币政策工具在释放资金的速度、工具的可逆性、银行获取资金的成本、是否需要抵押品、对利率曲线的影响方面都存在差异:

    1)降准通过调节央行资产负债表负债端准备金科目的结构来释放资金,对商业银行来说属于低成本长钱,释放资金速度较快,但回收渠道少。若央行降低法定准备金率,则央行资产负债表负债端法定准备金科目减少,央行银行可用的超额准备金科目增加。降准释放的资金对于商业银行来说属于低成本长钱,不需要抵押品,降准有助于压降银行负债成本。降准释放资金的速度较快,一次性到位。后续若需要回收降准释放的流动性,考虑央行当前提高准备金率的概率较小,基本可以认为降准资金释放后没有回收渠道。

    2)增加MLF是通过增加央行资产负债表资产端对商业银行债权科目规模来释放资金的,商业银行获取MLF需要抵押品,且当前利率高于发行存单的成本。MLF每月操作一次,资金期限为1年,且每月都有MLF到期,央行可以调节续作资金的规模来调节通过MLF释放资金的规模和速度。但MLF需要抵押品,且资金成本目前为2.3%,高于同业存单利率。在不降MLF利率的前提下,增加MLF规模对商业银行降低负债成本帮助不大,对利率曲线的影响也较小。

    3)各类再贷款也是通过增加央行资产负债表资产端对商业银行债权科目规模来释放资金的。与MLF不同的是,再贷款的“先贷后借”机制决定了再贷款资金释放的速度视银行放贷速度而定。当前再贷款的资金成本为1.75%,大幅低于MLF操作利率。资金期限较长(一般为1年以上的再贷款),到期前不可逆。再贷款资金主要用于定向支持政策导向的领域,对利率曲线的影响不大。

    4)央行在二级市场买卖国债是今年央行新增的货币政策工具,通过增加央行资产负债表资产端对政府债权科目来释放资金。央行净买入国债释放的资金对商业银行来说属于低成本长钱,且央行净买入国债对市场利率的影响大于降准。央行买卖国债的操作时点较为灵活,操作上可以买也可以卖,资金的投放行为可逆。央行净买入国债释放的资金对商业银行来说属于低成本长钱,不增加商业银行负债成本。对市场利率而言,央行净买入国债的影响会大于降准的影响:一方面,与降准相比,央行买入债券在增加市场资金的同时,还减少了市场的流通债券,加倍改变了市场的债券与资金对比,因此央行买入债券比降低法定准备金率释放准备金对市场利率的影响要大。另一方面,央行买卖国债的期限也会影响不同期限国债的供需结构。8月央行进行了买短卖长操作,一定程度上增加了长端国债的供给,有助于维持向上倾斜的利率曲线。
  • 与降准相比,央行二级市场买卖国债的空间更大,且有助于维持向上倾斜的利率曲线。

    当前对于央行来说,准备金率还有约7%,参考2021年以来央行降准均不含已执行5%存款准备金率的金融机构,我们假设央行准备金率最低能降到5%左右,若每次降准幅度在0.25个百分点到0.5个百分点之间,还可降准4-8次。

    与降准的空间相比,央行买卖国债的空间显然更大一些。当前国债存量约为32万亿元,央行持有的国债占央行资产的比重仅为3.5%左右。考虑到政府债券在社融中的重要性提升,国债成为央行货币政策操作的主要标的也符合国际惯例。当前相较于央行资产端对其他存款性机构债权的占比,对政府债权科目仍有很大的提升空间。

  • 若降准释放5000亿元资金,可能也无法完全对冲9-10月政府债缴款的规模。9月理财季节性回表有助于缓解银行负债端压力,这一因素也能也会纳入监管层的决策函数。

  • 后续若央行执行降准和买卖国债操作,大概率会搭配MLF缩量续作,进而实现逐步淡化MLF,强化7天逆回购操作利率为基准利率的地位。

降息的时点——可能不只是关注美联储降息

  • 若美联储9月如期开启降息周期,那么中美货币政策周期将会再度趋于同步,后续国内央行执行降息操作会面临较好的外部环境因此,国内投资者对于国内央行降息的预期上升。

  • 2022年3月至今,中美货币政策周期不同步,这使得2022年以来国内央行降息后,资金利率中枢下行不明显,甚至还有上行压力。

  • 若美联储9月如期降息,国内央行货币政策的空间打开,但降息时点的选择,可能不一定会与美联储亦步亦趋。

    1)央行降息仍是“以我为主”,4季度有降息的可能性,可能与财政等其它宏观政策形成合力。近期央行货政司司长邹澜表示,“降准降息等政策调整还需要观察经济走势。中国的货币政策将继续坚持以我为主,优先支持国内经济发展。”进一步宽货币的操作可能会搭配财政、产业等政策的协同,进一步促进实体需求的企稳回升。

    2)与联储是否降息相比,美元指数的走势可能更为重要。以往美联储降息周期初期,美元指数走强的概率较高。若美元偏强时国内央行选择降息,则汇率方面可能会有所承压,降息对资金面的利好也可能有限。今年4月中旬以来,美元指数触及年内高点后回落进入震荡区间。后续需要观察9月联储议息会议后美元走势。若届时美元没有进一步走强,国内央行降息将会面临更好的环境,对债市也会形成更实质上的利好。

债市的分化与机会

  • 近期债市表现出来的特征包括:

    1)信用债经过前期的调整后信用利差有所修复,但仍然处于历史较低位置。考虑到信用债流动性偏低,主要是非银机构配置。若市场交易情绪发生变化,信用债仍有可能出现波动。

    2)利率债期限利差偏高。这意味着长端利率债的利差保护垫相对较厚,如果资金面没有系统性收紧,长端利率债回调的幅度可能可控。

    3)短端利率债与资金成本倒挂。截至9月6日,1Y国债收益率为1.44%,低于央行7天逆回购操作利率26BP,持有1Y国债的票息收入无法弥补资金成本。

    4)存单与资金利率预期走势分化。8月下旬以来,IRS逐渐下行,但存单利率仍然维持在高位,指向政府债发行加速消耗银行超储,银行通过发行存单补充负债的需求较为刚性。

    5)中短久期的国债和国开走势分化。3Y国开-国债利差回到2023年年初的水平,5Y国开-国债利差回到2024年年初水平。但7-10年期限上国开-国债利差没有大幅走扩。中短久期的国债和国开走势分化,主要是由于8月末央行首次公告了国债净买入操作,且央行在买卖国债的过程了进行了买入短期限国债并卖出长期限国债的操作。这使得中短久期国债相较于国开具备了品种溢价,使得3-5年国开与国债之间的利差出现大幅走扩。而长端国债而言央行是净卖出的操作,7-10年期限上国开-国债利差走扩幅度有限。
  • 9月仍可能是波动期,信用债是防御对象。从券种而言,当下的资产性价比:存单>3-5年国开>中长端利率债>3-5年国债>超长信用债>城投债>二永债。

    若9月美联储开启降息周期,国内央行宽松的空间将进一步打开,但宽松时点可能“以我为主”。货币政策工具上央行买卖国债对市场的影响可能大于降准,降息时点的选择大概率“以我为主”,并与财政等其它政策形成组合拳,美元指数的走势与汇率的压力可能也是考虑因素。

    8月央行净买入国债向市场投放资金,指向央行对资金面和债市整体呈呵护态度,存单利率上行后性价比凸显。

    中短久期国债收益率下行后,3-5年国开具备不错的性价比。

    长期限利率债虽然短期内资本利得可能有限,但期限利差保护较厚,有波动(容易受赎回脉冲影响)但调整幅度有限。

    非银重要持仓在信用,信用债由于流动性偏低,信用利差也不高,性价比较低。

风险提示:央行货币政策超预期、房地产政策超预期、财政支出力度超预期。

加载中...