新浪财经

国泰君安海通证券今起停牌,中国资本市场规模最大A+H双边市场吸收合并官宣

市场资讯 2024.09.09 04:00

新“国九条”发布以来,中小券商整合步伐明显加快,市场也终于迎来首单头部券商的合并重组。

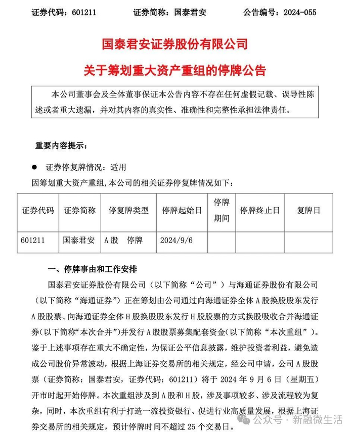
昨日晚间,国泰君安(601211.SH;2611.HK)、海通证券(600837.SH;6837.HK)双双发布停牌公告,拟筹划重大资产重组,股票今日起停牌。

公告显示,国泰君安与海通证券正在筹划由国泰君安通过向海通证券全体A股换股股东发行A股股票、向海通证券全体H股换股股东发行H股股票的方式换股吸收合并海通证券并发行A股股票募集配套资金。

两家券商均表示,鉴于上述事项存在重大不确定性,为保证公平信息披露,维护投资者利益,避免造成公司股价异常波动,公司A股股票将于9月6日开市时起开始停牌。本次重组涉及到A股和H股,涉及事项较多、涉及流程较为复杂,同时本次重组有利于打造一流投资银行、促进行业高质量发展,预计停牌时间不超过25个交易日。

小编注意到,本次国泰君安与海通证券的合并重组,是新“国九条”实施以来头部券商合并重组的首单,也是中国资本市场史上规模最大的A+H双边市场吸收合并、上市券商A+H最大的整合案例,涉及多业务牌照与多家境内外上市挂牌子企业,属于重大无先例的创新事项。

根据2024年上半年的数据测算,合并后二者的总资产、归母净资产将分别达1.62万亿元、3311亿元,均处于行业首位;合并后二者的营业收入、归母净利润分别为259.35亿元、59.69亿元,均提升至行业第二的位置,仅次于行业龙头中信证券(600030.SH;6030.HK)。

国泰君安是由原国泰证券和原君安证券通过新设合并、增资扩股,于1999年8月组建成立,总部位于上海,目前实际控制人为上海国际集团有限公司。国泰君安证券于2015年A股上市、2017年H股上市,为A+H上市公司。

海通证券成立于1988年,由交通银行发起设立,总部位于上海。公司于2007年A股上市、2012年H股上市,为A+H上市公司,是国内成立最早、综合实力最强的券商之一。

两家券商都是上海国资背景券商,本次合并重组有利于整合上海金融国资优势资源,打造一家与上海国际金融中心地位相匹配的一流投资银行,有效健全完善上海国际金融中心的要素体系,增强上海国际金融中心竞争力和影响力。

丝滑无痕无钢圈内衣

我承认,开始听到价格时,我的确提不起兴趣。49元两件,能好到哪去。我是真不相信质量过硬,舒适在线。要不是品牌方一直安利,估计再过十几天我也懒得拆开快递。

但是,当我穿上它的时候我明白,以前穿过的钢圈内衣都像下定决心“甩过的渣男”般,彻底换掉才知道有多爽!

绵柔弹滑,当穿进去时,宛若初生婴儿般被温柔对待的娇嫩,轻盈无束缚。

面料大身是赢在赢在夏日起跑线的冰丝面料,而且是由更具细密弹性,成本更高的高支冰丝

尤其是在捂得闷热的天气给胸部敷上这样一层即刻透气的“冰丝面膜”真的可以驱散很多夏日烦闷

我们将内衣放置在蒸汽之上,肉眼可见气体毫无阻碍的就透出去了。

肉眼就可体会的到的透气,就像在闷热的夏日在胸部安装了一部“透气扇”。

上身肤感热度即刻降低3-5℃,高支的冰丝也能与胸部的肌肤融合的很好,如丝般顺滑。

如果你受够夏天出门胸部湿乎乎黏答答的贴在身上的烦闷体验,一定要试一下这款为夏日而生的高支冰丝无钢圈内衣。

这款内衣的设计初衷就是为了缓解女性的胸部负担。

水滴膜胸垫温柔大手包裹

虽然每个女人都有永远不穿内衣的梦想,但顾虑到以下还是做不到完全解开束缚

①会凸点❌②影响胸型❌③长期不穿内衣胸部会下垂❌

别以为胸小就没有下垂这个苦恼,我只能以过来人的经验告诉你,胸小还下垂在视觉上看起来会更惨。

之所以信心满满推荐这款内衣,因为它除了舒服,承托力也完全不输。

胸垫采用水滴模杯设计,上薄下厚的立体设计,可以有效且有力的托举起乳房,起到很好的聚拢乳房效果。

不走弯路由A到D都是一个码

除了舒适,它在亲肤环保的品控环节,也相当严谨。

运用热压技术无缝粘合,搓洗不开裂。代替了车缝线无痕粘合,环保的同时更好地保留了面料的弹性。

真·一片式舒适体验

无钢圈、无橡筋、无缝线、无胶骨,就连标签都是无感标,像量身定做的第二层皮肤一样。

无论怎么蹂躏都禁得住考验,穿着期间一直给你最舒身的呵护。

用心到每一处细节,一丝丝“刮感”都不存在,自始至终只有贴身的极致丝滑。

采用环保活性印染,浸泡揉搓都不褪色,可安心机洗很好打理。

一片式拆卸的设计,可以直接放洗衣机清洗不怕移位变形,调整胸垫起也更方便。

抬手跑动也不会移位,上滑,包裹的很妥当。

而且比普通文胸轻70%,上身无比轻盈贴身。

正面深u设计,修饰肩颈,拉长颈部线条,不怕走光。

侧围采用加高加宽设计,自然收紧胸部以外多余脂肪,让赘肉和副乳集中向中间聚拢不外扩。

副乳不外露,整个人都显瘦不少!

自从有了这款隐形内衣,我就经常忘记脱掉直接穿着睡觉,完全感受不到有任何因束缚而带来的不适感。

不仅能体验极致的裸感,能在睡梦中帮你矫正胸型,避免胸部外扩。

关键的是:再也不用为穿不穿内衣而陷入纠结

这款内衣的尺码弹力超包容任你怎么选择都不走弯路

80-150斤穿着皆无压力

上身的延展性堪称一绝,轻盈舒适贴身的穿着感,一穿上是可以明显的感觉到它在身上的均匀受力

而且它的颜值完全在线,剪裁的颜色都是很通透的浅色系

所以在舒适性上的处理只要上身穿过肯定能惊艳到你,主要是我觉得它支撑度也不错,其他同价位的内衣,穿上确实很塌。

现实中,有的女生并不是胸小,只是胸型外扩从而形成了面积较大的副乳,所以一直有要穿钢圈内衣她才会有胸的错误认知

这款内衣它的加宽底围基础+弹性强+3D的杯面设计彻底打破你认为的:

舒服的内衣=会晃=没有胸型的错误认知

彻底去掉了钢圈设计,全身没有任何胶骨,但它随意折卷都不会变形,温柔却有力量。

虽是无钢圈,但这款内衣它绝不会把胸显垮。

在版型设计上利用脂肪可流动原理,通过文胸两边的侧比、底围,通过面料的弹性设计收拢腋下周围游离的脂肪(副乳)

不仅改善了外扩,调整了空杯,而且一点都不勒,看上去很有型。

设计师就深谙此点,才在显胸型这方面做的毫不逊色,并将其做的超懂女人心。

贴合更多受众的习惯,还设计了背心款/吊带款这俩种款式供以选择。

背心款承重力更好

吊带款衬得颈部更修长⭕

穿过它的女人都说:从未在夏天有过如此透气舒爽的内衣体验。

这是一款只要你穿过就会忍不住推荐给闺蜜一起拥有的内衣。

而且首次清仓,福利力度也非常走心。

强烈推荐各入一套方便换洗,就怕你买少了回购时等物流等的焦急。

限时团购

丝滑无痕内衣

49元买一送一,售完即止

裸感舒适不可替代的专属温柔

现在更多的女性开始重视乳腺健康,选择没有钢托的内衣。

每10个穿无钢圈内衣的女性里,就有5个是90后。

这款无钢圈内衣的实用性就很高,作为内搭用于搭配一些衬衫外套它也同样出色,还不怕走光~

一片式隐形边缘,穿贴身一点的衣服也不怕露出“尴尬突起”。

外出内穿,居家内穿都很舒服。

再也没一回家就赶忙脱下内衣的急躁感,因为它的舒适经常会让你忘记自己有穿内衣。

来感受一下这个回弹性,多维度的贴合,作为运动内衣也毫不逊色。

因为它的每一寸衣料都能作为支撑点,对胸部承托性极强。

真正做到“大胸托得住,小胸不空杯”

它还可以是女生必备的运动内衣,跑步、瑜伽、连学生上体育课首选的背心式内衣。

女生发育期和生理期胸部胀痛期间穿着更能体会到属于无钢圈带给你的“温柔呵护”。

日常在家做瑜伽小幅度的运动也可以当运动小吊带单穿。

只要你穿过它真的没办法穿回钢圈内衣,因为你再也没办法忍受有钢圈的束缚感。

丁香医生也说过,穿内衣舒服是最重要的!

女性的魅力来自于从内而外的气质与自信,而不是靠深长的事业线去迎合所谓的大众审美。

内衣基本上三到六个月为一个更换周期,老一辈的理念比较勤俭持家,只要没烂,那就能穿。在这里我要认真的告诉大家,穿在内里的钱真的省不得。

穿着6月未更换的内衣在显微镜下:

一件穿的松松垮垮的旧内衣,又指望它带给你的保护有多少呢?

真心建议,只要定期更换,穿的舒服,比花心思买什么花里胡哨的贵价内衣都重要。

正值春夏闷热季,我们也是挑准时机推荐这样一份透气舒适适合女性长时间穿着的“裸感”内衣给大家。

这样的舒适感,这样的通透的“颜值”,堪称夏日必备贴心好物。

别急,既然推荐了,那福利也一定给安排上。

(转自:新融微生活)

责任编辑:石秀珍 SF183

加载中...