新浪财经

多地紧急通知延迟开学,机票改签手续费高,部分航司紧急回应

时代周报猛犸工作室

关注

近日,多地高校紧急发布通知,因持续晴热高温天气,四川、重庆多地相继发布延迟开学通知,调整了2024年秋季学期的开学时间。

中国天气网发文称,川渝地区高温酷热天气持续,或持续到9月上旬,具有一定的极端性。截至8月29日16时,四川东部、重庆一带的部分地区气温高达40°C以上。

延期开学的通知给许多已经购买机票准备返校的学生带来不便,需要面对着可能产生的高昂机票改签费用。若临时改签机票,改签费用或高达上千元。《消费者报道》记者观察发现,已有多名学生在社交平台上表达不满。

多所高校相继发布延迟开学通知

据央视新闻报道,重庆市已经连续第九天、四川已经连续第八天发布高温红色预警信号。为应对高温天气,8月28日~29日,重庆、四川等地多所高校相继发布延迟开学通知,开学时间延迟一周左右。

此消息让许多已经提前规划好行程、购买机票的学生措手不及,不得不面对一个紧迫的问题:已经买好的机票还能改签吗?如果能改签,是否需要支付手续费?

《消费者报道》记者在多个社交平台上注意到,有许多学生发文吐槽部分航空公司并没有针对延迟返校的特殊情况推出相应的退改签方案。他们认为,在这种情况下,航空公司收取高昂的改签手续费是不合理的。

北京市京师(郑州)律师事务所欧阳一鹏律师在接受《消费者报道》记者采访时指出,消费者购买机票,与航空公司之间形成运输合同关系。当旅客购票后单方提出退票改签,即单方解除或变更已成立并生效的航空旅客运输合同,将导致航空承运人承担相关成本支出及机票再次销售风险,故航空承运人通过事先约定按票价一定比例收取机票退票费即单方解除合同违约金具有合理性,但具体数额应根据违约所造成的实际损失进行衡量,并根据合同约定以及当事人的过错程度等综合因素,同时兼顾公平原则予以确定。

中国民用航空局发布的《关于改进民航票务服务工作的通知》中规定,航空公司要制定机票退票改签收费“阶梯费率”,即根据不用票价水平和时间节点等,设定合理的梯次收费标准,不能简单规定特价机票一律不得退改签。但这一规定没有具体细化的标准,导致有很多航空公司按照自行设置的标准扣除高昂手续费,这显然是不合理的。

欧阳一鹏律师的分析强调了在特殊情况下,航空公司应当考虑旅客的实际困境,提供更为合理和人性化的退改签政策。同时,这也提醒了消费者在购票时应仔细阅读合同条款,了解航空公司的退改签规定,以便在必要时能够更好地维护自己的权益。

各航司陆续推出特殊处理方案

自收到延迟开学通知后,重庆城市科技学院的学生沈于(化名)为机票改签一事烦恼不已。她原本计划在9月4日从盐城搭乘飞机前往重庆上学。根据沈于提供的订单截图,其选择的是厦门航空公司的航班,机票票价为603元。

8月29日,沈于所在学校发布了《关于调整2024年秋季学期开学相关安排的通知》。通知中指出,因近日重庆持续晴热高温天气,为切实保障师生身体健康和生命安全,经学校研究决定,老生报到时间调整为9月7日至8日,9月9日(星期一)正式行课;新生报到时间调整为9月9日至10日,9月11日开展入学教育。已购票的新生可改签,未改签者,仍可按原通知报到时间到校报到。

面对这一突发情况,沈于不得不将机票改签至9月11日。然而,改签过程并不顺利,她支付了207元的退票手续费,这个费用占原票价的30%以上。

“我有朋友买了其他航司的机票,都是可以免费退款的,他们都是因为学校出了延期开学的通知。”沈于向《消费者报道》记者表示,在这种明显属于不可控因素的情况下,她所选择的航空公司仍然坚持收取高额手续费,厦门航空此举似乎并不公平。

针对此次重庆和四川地区因高温导致的学校延期开学情况,记者对厦门航空公司是否推出了相应的退改签政策进行了调查。8月30日下午5点左右,《消费者报道》记者联系了厦门航空公司的客服和新闻部门。客服人员回应称:“关于重庆四川一带高温导致部分学校延期开学一周的情况,我们这边也有密切关注。针对这类情况,我们充分考虑到旅客的特殊情况,如果(旅客)能够提供学生证或者是教师证以及学校发布的延期开学的通知,旅客客票确实在开学延期时间范围,我们会协助提交免费退票。”

随后,记者再次联系沈于跟进其退票进展。沈于表示,“航空公司下午给我来电了,说是后续有专门的专员联系您,不出意外的话,七个工作日之内退。”

《消费者报道》记者了解到,目前已有部分航司相继推出相关的退改签方案,协助受延期返校影响的学生及教职工更好地安排出行计划。

中国国航和海南航空的客服人员均表示:“需要旅客本人上传材料核实,如果符合延期开学的话,可以免费改签,但要补机票差价。”

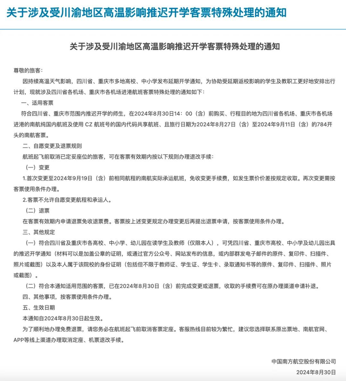
8月30日,南方航空发布了《关于涉及受川渝地区高温影响推迟开学客票特殊处理的通知》。通知内容显示,符合四川省、重庆市范围内推迟开学的师生,在2024年8月30日14:00(含)前购买、行程目的地为四川省各机场、重庆市各机场进港的南航纯国内航班及使用 CZ 航班号的国内代码共享航班、且旅行日期为2024年8月27日(含)至2024年9月11日(含)的784开头的南航客票。 航班起飞前取消已定妥座位的旅客,首次变更至2024年9月19日(含)前相同航程的南航实际承运航班,免收变更手续费,如发生票价价差按规定收取;在客票有效期内申请退票免收退票费。客票按上述变更规定办理变更后再提出退票申请,按客票使用条件办理。

加载中...