新浪财经

航母级券商诞生!国泰君安与海通官宣合并,明起停牌!

港股那点事

关注

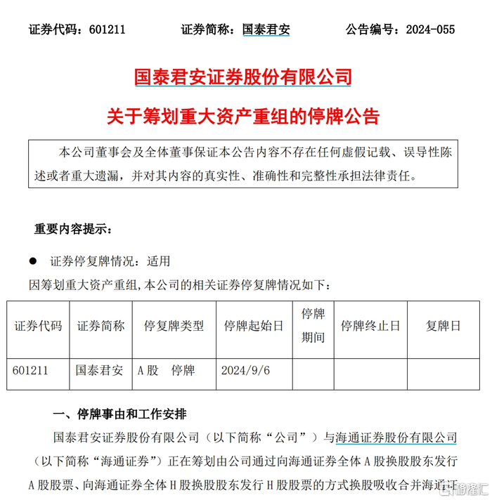
9月5日晚,国泰君安证券、海通证券双双发布停牌公告,拟筹划重大资产重组,股票明日起停牌。

国泰君安证券公告表示,国泰君安证券与海通证券正在筹划由国泰君安证券通过向海通证券全体A股换股股东发行A股股票、向海通证券全体H股换股股东发行H股股票的方式换股吸收合并海通证券并发行A股股票募集配套资金。

鉴于上述事项存在重大不确定性,为保证公平信息披露,维护投资者利益,避免造成公司股价异常波动,根据上交所相关规定,国泰君安证券A股股票将于9月6日(星期五)开市时起开始停牌,预计停牌时间不超过25个交易日。 

同日,海通证券也发布公告称,公司股票将于9月6日(星期五)开市时起开始停牌,预计停牌时间不超过25个交易日

1.68万亿证券“超级航母”诞生

据悉,本次国泰君安证券、海通证券的合并,是新“国九条”实施以来头部券商合并重组的首单,也是中国资本市场史上规模最大的A+H双边市场吸收合并、上市券商A+H最大的整合案例,涉及多业务牌照与多家境内外上市挂牌子企业,属于重大无先例的创新事项。

国泰君安和海通证券同属上海国资。

公开资料显示,国泰君安证券实际控制人为上海国际集团有限公司,海通证券第一大股东为上海国盛(集团)有限公司。

以2023年年报数据统计,如果国泰君安和海通证券合并,其总资产规模将超过中信证券,位居行业第一。

2023年报数据显示,国泰君安总资产规模为9254.02亿元,海通证券总资产规模为7545.87亿元,合并后的总资产规模将高达1.68万亿元,超过中信证券2023年末的1.45万亿元。

多家券商经历了合并重组

今年以来,在政策红利推动下,上市券商的重量级并购重组活动明显提速。

国联+民生、浙商+国都、西部+国融、平安+方正、太平洋+华创、国信+万和已陆续进入并购阶段,加上本次国泰君安和海通证券,今年券商的并购案已有7起。

在中国证券行业的发展过程中,有多家券商经历了合并重组,以下是一些重要的合并案例:

中信证券

:通过多次并购,如收购万通证券、金通证券、广州证券等,扩大了业务范围和市场影响力。

中金公司:收购了中投证券,进一步扩大了其在财富管理领域的业务。

光大证券:收购了华泰证券:收购了亚洲证券和联合证券,扩大了其业务规模。

广发证券:通过收购多家券商,如武汉证券、河北证券等,实现了快速扩张。

东方证券:收购了抚顺证券公司,并并入浦发银行的证券业务。

浙商证券:收购了国都证券股权。

加载中...