新浪财经

【身边】闲鱼已开始收取手续费 | 网易云音乐教师节免费领会员

小白测评

关注

你在闲鱼上买卖过二手物品吗?如果你平时使用闲鱼的话,那这个月开始实行的“新规”一定要了解。

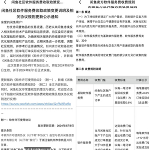
如上图所见,今年7月26日,闲鱼发布公示,宣布拟向平台内卖方收取软件服务费,将于8月9日生效,并于9月1日正式实施。现在已经步入9月,所以上述通知已经开始实施,平台已开始收取软件服务费。

具体服务费分为基础软件服务费和软件服务费:①基础软件服务费指将面向全体卖家收取0.6%的基础软件服务费(单笔最高收取60元);②软件服务费则是:同一自然月内,产生的成交订单数量大于10件且累计成交金额大于10000元的卖家,超出后的每一笔订单实际成交额的1%收取软件服务费。

比如:假如你在闲鱼卖出一台1000块钱的二手机,那平台就会收6块钱手续费,而且提醒注意,这笔手续费是在交易成功直接从支付宝扣取。上面这张图是微博小伙伴的扣款记录。所以今后大家如果要在闲鱼出售闲置物品时,记得提前设想好手续费如何安排,比如是让卖家承担的话、可以在商品详情写清楚明细,或者就基于手续费相应增加自己出物的心理预期价。

另一边就是网易云音乐了,今天网易云音乐官宣上线教师节活动。

在网易云音乐App首页🔍教师节 可以看到活动入口。教师职业通过身份认证后可获得270天黑胶VIP等权益。

学生则有5次抽奖机会,可以抽取毛绒盲盒和霸王茶姬免单券等。有已经领到的吗?🙋

加载中...