新浪财经

港股通指数新增快速纳入规则,加速个股溢价阿里有望首家受益

第一财经

关注

恒生港股通指数将新增快速纳入规则。

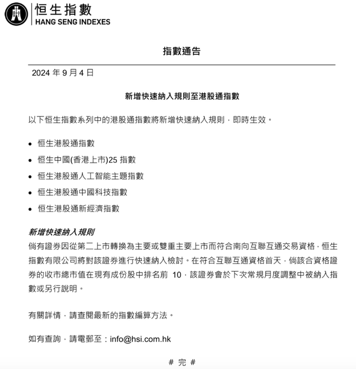
9月4日,恒生指数公司发布公告称,恒生港股通指数等多只指数将新增快速纳入规则。

按照调整后的规则,如果有证券因从第二上市转换为主要或双重主要上市,而符合南向互联互通交易资格,恒生指数有限公司将对该证券进行快速纳入检讨。与此前每年6月、12月定期检讨的规则相比,新规大大缩短了特定个股的纳入时间。

近期刚在港交所、纽交所双重主要上市的阿里巴巴-W(09988.HK)有望成为该规则调整的首例受益者。

业内人士认为,部分优质个股纳入指数时间缩短,通常能吸引更多专注于该指数投资的资金流入,为个股带来溢价效应。

新规有何变化

根据公告,恒生港股通指数、恒生中国(香港上市)25指数、恒生港股通人工智能主题指数、恒生港股通中国科技指数、恒生港股通新经济指数将新增快速纳入规则,即日生效。

新增快速纳入规则是指,如果有证券因从第二上市转换为主要或双重主要上市,而符合南向互联互通交易资格,恒生指数有限公司将对该证券进行快速纳入检讨。

在符合互联互通资格首天,如果该合资格证券的收市总市值在现有成分股中排名前10,该证券会于下次常规月度调整中被纳入指数或另行说明。

这一规则与此前有何改变?以恒生港股通指数为例,根据恒生指数公司此前指数编制方案显示,恒生指数公司每半年定期对恒生港股通指数进行指数检讨,检讨数据截止日期为每年的六月底及十二月底。半年度定期检讨的生效日期为每年九月及三月第一个周五收盘后的首个交易日。

这也意味着,如刚巧错过恒生指数公司的定期检讨时间,被纳入相关指数并生效的周期可达到半年以上。而在新规下,针对从第二上市转换为主要或双重主要上市的公司,满足一定条件后,在下次常规月度即可被纳入指数。

一名港股分析人士对第一财经说,在这一新规下,阿里巴巴等完成以港股为主要上市或双重主要上市的个股,有望更早纳入恒生指数系列中的港股通指数。

阿里巴巴-W有望成为该规则调整的首例受益者。8月28日,阿里巴巴公告称,该公司在香港联交所第二上市地位已经变更为主要上市地位。阿里巴巴现为港交所、纽交所双重主要上市公司。

choice数据显示,截至9月4日,阿里巴巴-W总市值为1.55万亿港元,市值排名位居港股第6位。随着双重主要上市完成,业内预期该公司有望在9月纳入港股通。中金公司在研报中指出,如阿里巴巴在8月底前成功完成双重主要上市转换,则有望赶上9月5日的港股通考察日,并在9月9日调整时被纳入港股通。根据最新生效规定,只要在符合互联互通资格首天,阿里巴巴收市总市值在现有成分股中排名前10,就会于下次常规月度调整中被纳入相关指数(或另行说明)。

加速个股溢价效应

在上述港股分析人士看来,快速纳入相关指数,通常能吸引更多专注于该指数投资的资金流入,为个股带来溢价效应。

第一财经记者据choice数据梳理,恒生港股通指数中的432家成分股个股在被纳入指数后股价多出现上涨,剔除后股价多出现下跌。

以最新在8月29日被纳入的亚洲水泥(中国)(00743.HK)为例,纳入当日该股止跌回升,当日收涨1.43%。而在今年3月4日被剔除出指数成分的卫龙美味(09985.HK),当日股价大跌14.4%。

事实上,在被纳入上述指数前,部分符合资质的个股在进入港股通名单时就将迎来一波利好。

例如,双重主要上市哔哩哔哩-W(09626.HK),在2023年3月13日加入港股通后的两周多时间内,该股上涨超30%。无独有偶,今年3月4日被纳入港股通合资格交易股票名单的瑞浦兰钧在此后一周涨幅超20%。

长远来看,纳入港股通之后,个股有望吸引南向资金流入,提升流动性。以此次市场关注的阿里巴巴为例,摩根大通研报预测,阿里巴巴在纳入港股通后的前六个月,南向的增量流入可能高达120亿美元,约占阿里巴巴总流通股的7%。此后该比例可能会稳定在10%以上。高盛8月27日最新研报显示,阿里巴巴完成双重主要上市后,有机会在今年9月9日纳入港股通名单,并有可能带来150亿至160亿美元的潜在资金流入。

加载中...