新浪财经

“折叠屏”刷屏!A股密集回应

中国基金报

关注

【导读】“折叠屏”“三折叠屏”,31家A股公司回应业务相关

中国基金报记者 闻言

近日,“折叠屏”“三折叠屏”等话题成为资本市场热点,引发部分A股公司股价异动。多名投资者在互动平台询问上市公司,试图找出A股折叠屏产业链。

据记者不完全统计,近日,31家A股公司在互动平台回复时,提及其业务与“折叠屏”或“三折叠”相关。

多家公司提及合作知名客户

多位投资者在互动平台询问“折叠屏”相关话题时,明确询问公司是否与知名手机厂商合作。

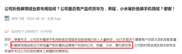
比如,有投资者在互动平台询问弘信电子,在折叠屏领域的业务布局情况,是否有产品供货华为、荣耀、小米等厂商的折叠屏手机。

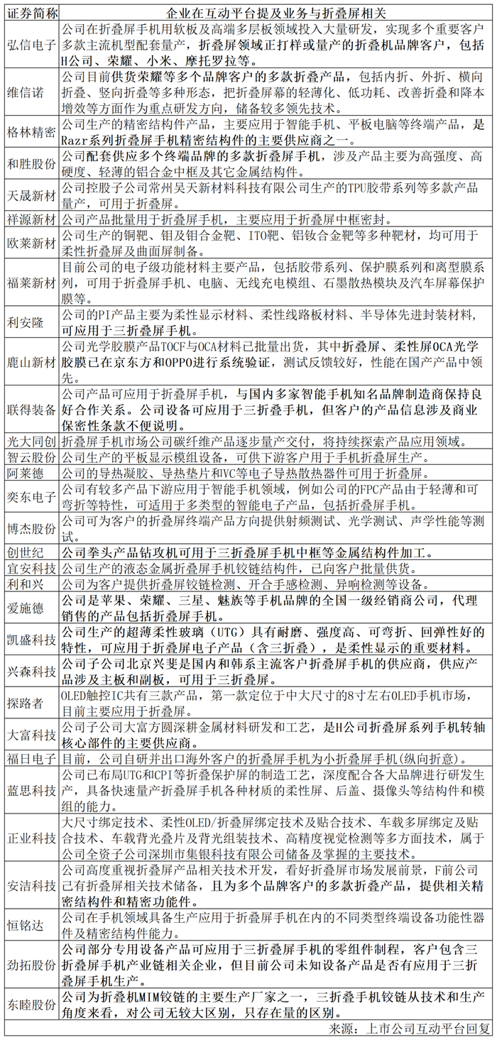
9月3日,弘信电子回复称,公司在折叠屏手机用软板及高端多层板领域投入大量研发,也实现多个重要客户的多款主流机型配套量产,折叠屏领域正打样或量产的折叠机品牌客户,包括H公司、荣耀、小米、摩托罗拉等。

IDC近期发布2024年第二季度中国折叠屏手机市场报告显示,华为凭借41.7%的市场份额排名第一,vivo、荣耀分列第二、三名。

公开资料显示,华为、荣耀、小米等知名手机厂商已经迭代了多款折叠屏手机,苹果公司也预计在2026年推出首款折叠屏iPhone。此前业内人士预计,折叠屏手机未来有望成为手机高端市场的中坚力量。

查询可见,明确提及与知名手机厂商有折叠屏合作的A股上市公司,还包括维信诺、格林精密、爱施德、大富科技、安洁科技等。

维信诺在互动平台称,公司目前供货荣耀等多个品牌客户的多款折叠产品,包括内折、外折、横向折叠、竖向折叠等多种形态,把折叠屏幕的轻薄化、低功耗、改善折叠和降本增效等方面作为重点研发方向,储备较多领先技术。   

大富科技在互动平台称,公司子公司大富方圆深耕金属材料研发和工艺,是H公司折叠屏系列手机转轴核心部件的主要供应商。

安洁科技在互动平台称,公司高度重视折叠屏产品的相关技术开发,看好折叠屏市场发展前景,F前公司有折叠屏相关技术储备,且为多个品牌客户的多款折叠产品,提供相关精密结构件和精密功能件。

部分公司提及“三折叠屏”

近日,华为预热新品即将发布,并且预热海报包含“Z”形态内容,被外界猜测其将发布“全新三折叠屏手机”。

受上述消息影响,多位投资者在互动平台询问,上市公司业务是否与“三折叠”有关。

利安隆在互动平台称,公司的PI(高端电子级聚酰亚胺)产品主要为柔性显示材料、柔性线路板材料、半导体先进封装材料,可应用于三折叠屏手机。   

“公司设备可应用于三折叠手机,但客户的产品信息涉及商业保密性条款不便说明。”联得装备在互动平台称,公司产品可应用于折叠屏手机,与国内多家智能手机知名品牌制造商保持良好合作关系。

创世纪在互动平台称,公司拳头产品钻攻机可用于三折叠屏手机中框等金属结构件的加工。

兴森科技在互动平台称,公司子公司北京兴斐是国内和韩系主流客户折叠屏手机的供应商,供应产品涉及主板和副板可用于三折叠屏。

凯盛科技在互动平台称,公司生产的超薄柔性玻璃(UTG)具有耐磨、强度高、可弯折、回弹性好的特性,可应用于折叠屏电子产品(含三折叠),是柔性显示的重要材料。

东睦股份在互动平台称,公司为折叠机MIM(金属注射成形)铰链的主要生产厂家之一。三折叠手机铰链从技术和生产角度来看,对公司的区别只在于数量。

劲拓股份回复称,公司部分专用设备产品可应用于三折叠屏手机的零组件制程,客户包含三折叠屏手机产业链相关企业,但目前公司未知设备产品是否有应用于三折叠屏手机生产。

资本市场人士提示,市场短期追捧某个热点的行为一直存在,但投资者要避免单纯追逐热点的行为,对相关热点题材的标的判断应保持独立思考。

审核:木鱼

加载中...