新浪财经

东海研究 | 汽车出海系列(一):梦启暹罗,观中国整车厂如何越日系之界、塑电动未来(下)

市场投研资讯

关注

证券分析师:

黄涵虚,执业证书编号:S0630522060001

联系人:

陈芯楠,邮箱:cxn@longone.com.cn

// 报告摘要 //

“产业链本地化+泰国为基辐射全球”是中国车企共识,产能建设、产品投放策略各展所长。中国车企在泰国的布局策略共性显著,主要体现:1)强化本地化战略,逐步从“产品本地化调整+生产本地化”过渡到“全产业链本地化”以进一步实现降本增效及用户服务升级;2)利用泰国独特的地理位置与政策优势,将泰国作为进军东盟乃至全球市场的战略支点。而布局策略的差异化主要体现在:1)在产能建设上,新势力车企多以轻资产模式灵活进入泰国市场,而盈利稳定的传统车企则倾向于重资快速建厂以抢占规模化降本先机;2)在产品投放上,各车企根据市场进入时机、品牌定位及自身优势灵活调整策略,比如,比亚迪、长城汽车注重通过多样化产品矩阵与高性价比策略快速占领市场;长安汽车则强调品牌形象与品质先行,先以中高端车型建认知,后拓展亲民市场;而进入泰国较晚的吉利汽车,则集中资源,推出符合泰国特色的皮卡车型以实现差异化竞争。

中国自主车企进军泰国仍需跨越六大障碍,现有的应对措施包含:1)资金端:面对泰国本土市场容量有限导致短期盈利难以兑现的难题,采取轻资产试水与分阶段投资来降低资金风险;结合灵活促销手段促进市场渗透,并提升运营效率以强化盈利能力;2)销售端:面对在泰品牌认知度不强且海外车型需求结构不同的困境,采取“与本地经销商合作获得背书、线上线下融合推广、产品本地化改进、本土化营销策略提升市场覆盖率、完善售后服务以强化消费者信任 ”的模式;3)生产端:泰国传统汽车供应链主要由日资把控且新能源车产业链尚不成熟,为此,车企通过采购本土优质零部件、自建配套厂及协同国内产业链出海的方式,提升供应链管控效率并降低采购成本;4)企业管理端:海外文化和工作习惯差异导致对车企跨文化管理能力要求高,车企采取提高员工本地化率、开展技术培训、加强文化交流等多元化策略来应对挑战;5)售后服务端:针对泰国电动车配套不足及电网不稳的问题,车企通过自建、合作建设充电站及“光储充”生态,来提升充电便利与电力自给,推动中国电动车在泰普及与发展。6)交付端:面对海运运力不足、运费高企及运力主要由外资把控的挑战,车企自建与租赁船队并举,提升物流自主可控性和效率。

在评估中国自主车企在泰发展潜力时,我们建立了以下框架:1)短期:评估车企的市场进入速度和生存能力(衡量指标包含:是否具备先发优势/财务韧性等);2)中期:评估车企的市场渗透与本地化能力(衡量指标包含:产品适应性/组织和文化适应性/本地化研发、生产、运营进展/服务网络与渠道完善度等);3)长期:评估车企的可持续发展力(衡量指标包含:产业链整合能力/区域品牌影响力/生态系统构建/国际化战略成效等)。

投资建议:中国车企在泰发展仍面临短期盈利无法兑现、品牌认知度弱、海外车型需求结构与中国不同、新能源产业链及配套不全、物流瓶颈等问题。能克服这些挑战、快速适应市场并引领产业变革者将更有可能在竞争中胜出,实现可持续发展。综合评估中国自主车企在泰国市场短、中、长期的发展潜力,我们看好具备强大垂直整合能力的长城汽车;资金实力强、三电技术积累深厚、产品能源类型契合当地发展需求的比亚迪;率先开启规模化生产、拥有国内最大自营船队的上汽集团;以及东南亚区域影响力较强的吉利汽车

风险提示:泰国宏观和政策环境变化超预期、泰国汽车市场容量有限与价格战风险、中国车企在泰国产能建设不及预期、泰国消费者对中国车企品牌认可度不足风险、全球化市场开拓受阻风险。

// 正文 //

1.前言

在全球化浪潮与汽车产业深刻变革的双重驱动下,中国汽车工业正以前所未有的姿态迈向世界舞台。为了深入洞察这一历史性的转变并把握随波而至的金色机遇,我们推出了《汽车出海系列》报告,在剖析中国整车厂全球化布局策略的同时,也将关注中国零部件企业在全球供应链中的定位和角色,力求通过详实的数据、前瞻的分析,为读者呈现一副全面、立体、清晰的中国汽车产业出海图景。

开篇之作《汽车出海系列(一):梦启暹罗,观中国整车厂如何越日系之界、塑电动未来》,特别聚焦近年来中国汽车品牌出海热土——泰国市场,分为上、下两篇。

上篇主要探寻和解答了两方面的问题:

(1)为什么多数车企会选择以泰国市场作为出海首站?

(2)中国自主车企如何撼动日系车企在泰国汽车市场的领先地位?

本篇报告,将从车企在泰国的现有布局和规划入手,着重探讨三方面的问题

(1)中国自主车企在泰国的现有布局及规划具备什么特征?

(2)中国自主车企出海泰国市场仍需克服哪些考验,目前的应对措施有哪些?

(3)哪些车企具备突破这些壁垒的能力,在泰国这样的市场脱颖而出?

本篇报告特色在于

(1)完整梳理上汽集团/长城汽车/比亚迪/哪吒汽车/长安汽车/广汽埃安/奇瑞汽车/吉利汽车在泰国的发展历程、产能布局及产品规划,并点明中国自主车企在泰布局的策略共性和差异点。

(2)展望未来:以泰国为窗口,从资金端/销售端/生产端/企业管理端/售后服务端/交付端全方位探究中国自主车企出海壁垒,并通过横向对比各车企现阶段的应对措施和自身内在优势,判断其在短、中、长期的发展潜力。

2.格局重塑:电车领航,向“价值链出海”迈进

2.1总体:中国车企领跑泰国新能源赛道,本地化生产提速

比亚迪领衔,自主车企在泰国新能源市场占据强势地位。2023年自主车企新能源在泰销量约7.31万辆,占据了泰国近70%的新能源汽车市场,2020-2023年CAGR达346.08%。其中,比亚迪居自主车企在泰新能源销量第一,约占自主新能源总销量的41.78%,上汽(21.24%)、长城(18.83%)、合众汽车(17.47%)紧随其后。此外,广汽集团、长安汽车也在泰积极布局,2024H1这两家车企在泰新能源车销量分别占自主在泰新能源车总销量的7.94%、9.02%。随着自主车企出海步伐加快,泰国新能源汽车市场竞争将不断加剧。

自主车企在泰本地化生产进程提速,已有7家的投资促进申请获批。截至2024年4月,BOI已批准了19家公司的26个项目,总投资价值超800亿泰铢,其中包含上汽集团、长城汽车、比亚迪、哪吒汽车、长安汽车等7家自主车企,以及富士康与泰国国家石油集团(PTT)成立的一家价值361亿泰铢的合资企业,该企业专注于生产纯电动汽车领域,计划年产约5万辆电动车,目标2030年扩大到约15万辆。自主车企在泰新能源车产能建设提速,主要集中在2024-2025年投产。

2.2各车企现状:携手泰资企业,多品牌共筑电动未来

上汽集团通过合资方式,率先在泰布局整车生产基地。早在2012年,上汽集团就与泰国正大集团合资组建了上汽正大有限公司,双方持股分别为51%和49%,上汽集团以技术许可和商标许可的方式授权合资公司生产和销售MG(名爵)品牌右舵车型;2014年6月上汽泰国第一工厂建成并投产,初期年产能3万辆,生产的产品主要面向泰国本地市场,首款产品MG6轿车于同年Q3在泰国上市,标志着上汽名爵正式进入泰国市场;2017年,上汽集团在泰国布局的第二座整车制造工厂竣工投产,年产能规划为10万辆,该工厂位于泰国东部沿海地区,为东盟的物流中心,因此,该工厂被定位为上汽集团面向全球的MG右舵车生产中心,产品将主要出口至马来西亚、新加坡、印度尼西亚等右舵车主流市场,之前的第一工厂转向生产动力总成与零部件;除了整车本地化生产,上汽还在积极布局包括CTP电池在内的新能源汽车关键零部件的本地化生产以提升上汽在东盟的新能源车供应链能力,上汽集团在东盟地区的首家电池工厂已于2023年10月投产,电池年产能达5万块。

电动车布局早+乘用车品类全覆盖,上汽名爵在泰乘用车累计销量位列自主第一。2014年首辆MG6在泰国下线,2014-2017年上汽名爵在泰销量以200%复合增长率迅速打破日系车长期主导泰国乘用车市场的格局,于2017年成功跻身泰国乘用车销量第八名。此后,上汽名爵逐步稳固在泰国乘用车市场的地位,截至2023年3月底,上汽名爵在泰国乘用车市场的销量位列第三,达到6.9%的市场份额。根据MarkLines数据,截至2023年底,上汽集团乘用车产品在泰国当地销量累计已超过18万辆,位列中国自主品牌首位,其中MG品牌纯电动车累计销量近1.8万辆。产品布局方面,上汽名爵于2019年推出了首款电动车型MG ZS EV,截至2024年7月,MG在泰国共有MG 4、MG ES、MG EP、MG ZS、MG MAXUS 9共五款纯电动车型,产品覆盖轿车、SUV以及MPV市场,此外,泰国车展上亮相的右驾版纯电跑车MG Cyberster也有望在2024年年内上市,进一步丰富上汽集团在泰国纯电车市场的产品矩阵。产品本地化生产方面,2023年11月,上汽名爵首辆在泰国生产的纯电车NEW MG4 ELECTRIC正式下线,上汽集团还计划于2024-2025年在泰国本地生产上汽五菱Air EV、Bingo等纯电车型。

长城汽车收购通用汽车工厂迈入泰国市场,率先实现“纯电+混动”本地化生产。2020年长城汽车收购美国通用汽车公司在罗勇府的汽车制造工厂和动力总成工厂,并投资226亿泰铢用于工厂智能化改造;2021年1月,长城汽车罗勇工厂投产,计划年产能达到8万辆/年,同年正式发布了GWM品牌,成为第一家全资进入泰国汽车市场的中国品牌;2023年5月,长城汽车宣布计划投资约3000万美元,在泰国新建电池包工厂,并设立一个研发中心研发电动皮卡;2024年1月,长城汽车与泰国消费税部签署谅解备忘录(MOU),成为泰国首批签约“EV3.5”政策的车企。根据MarkLines数据,2023年长城汽车在泰销量约1.38万辆,同比增长26.72%,均为新能源汽车(PHEV+EV+HV),占泰国新能源汽车销量的12.96%,其中,欧拉好猫(Good Cat)作为长城在泰推出的首款纯电车,贡献了最多销量。2024年H1,长城在泰新能源销量市占有所下滑,累计占泰国新能源车市场的6.60%。截至2024年6月,长城汽车共有哈弗、欧拉、坦克3个品牌在泰销售,随着泰国市场首款和唯一一款混动皮卡山海炮(POER SAHAR)于2024年3月开启预售,长城已完成了轿车、SUV和皮卡等全品类的新能源车布局,且是泰国汽车市场第一个同时具备HV、PHEV及EV车型本地化生产能力的自主品牌。

长城在泰逐步完成“研、产、销”一体化生态构建,立足泰国、布局东盟、辐射全球。研发方面,长城汽车在泰国有超60人的研发团队,主要负责产品的本地化适应,包括驾驶调教、产品本地认证等。生产方面,除了在泰国建立整车生产工厂外,长城汽车也在积极推进产业链、研发和销售本地化。长城汽车在整合当地零部件供应商以强化供应链的韧性和可追溯性的同时,其旗下精工汽车等核心零部件企业也相继驻扎在长城汽车罗勇工厂,为长城汽车提供悬架、座椅、发动机等零部件,截至2024年4月,长城汽车在泰国的零部件本地化率已超50%。根据长城汽车2023年年报显示,相比国内15.52%的毛利率,长城国外整车毛利达26.01%,高于国内近11pct。随着零部件本土化供应和产品本土化生产程度加深,长城汽车出海成本有望进一步摊薄,出海业务或将贡献更高毛利率;销售方面,长城在泰拥有品牌体验中心、直营门店和经销商门店共80余家,截至2024年4月,在曼谷有30多家4S门店,计划2024年内将门店数量拓展到100家。出口方面,长城汽车在泰国生产的汽车中,60%用于满足泰国本地市场需求,40%出口至以东盟为主的其他海外市场,未来罗勇工厂还将作为长城全球乘用车制造基地,依托泰国便利的航运优势将生产的产品出口至澳洲、非洲等地区。

从整车出口向本地化生产转化,比亚迪泰国工厂2024年7月已竣工投产。2022年8月,比亚迪宣布与当地经销商REVER Automotive(下属SMG集团)合作,以整车出口的方式进军泰国,且在2024年7月6日宣布将收购该在泰唯一经销商20%的股份。REVER Automotive在泰国全境拥有超100个4S展厅,比亚迪或可借助经销商资源快速拓展销售渠道。截止2024年7月 ,比亚迪在泰国拥有115家门店和27家经销商,覆盖60个府;预计2024年内,比亚迪在泰国将布局超过160家门店,完整覆盖泰国77个府。同时,比亚迪着力探索本土化生产的条件,签约位于东部经济走廊(ECC)的WHA产业园并获得BOI的生产批准。2023年3月,比亚迪在泰国耗资4.9亿美元的首个生产基地完成奠基仪式,2024年3月已进入试产阶段,2024年7月已正式竣工并投产,满产后年产能约15万辆,可提供1万个就业岗位,该工厂生产的产品将辐射东盟和欧洲市场。

比亚迪专攻中低端经济舒适型车型,两年内销量登顶泰国电动乘用车市场。销量方面,比亚迪进入泰国市场不足2年,便已成为泰国最受欢迎的电动乘用车品牌,2023年比亚迪在泰售出30559辆电动乘用车,约为2022年的80倍,占泰国电动乘用车总销量的40.34%。产品布局方面,比亚迪目前在售的主要有Dolphin系列、Seal系列以及ATTO 3系列,其中ATTO 3凭借19213辆的年销量位列2023年泰国电动乘用车销量第一,市占约为25.36%,Dolphin仅次于NETA V位列第3,比亚迪这两款车均为折合人民币售价在15-20万元价格带的紧凑型电动车。2024年H1,Dolphin赶超ATTO 3成为泰国电动乘用车市场最畅销车型。2024年,比亚迪计划在泰国市场投放ATTO 3长续航版、SEAL U DM-i等车型,比亚迪在泰国电动乘用车市场的领先地位有望延续。此外,2024年3月28日,比亚迪与泰国Rêver集团签约,比亚迪将通过技术授权和零部件供应等方式协助Rêver集团在泰国建立巴士载客车及电动卡车组装工厂。

哪吒汽车与泰国本地汽车组装商BGAC合资建立KD工厂,已开启规模化生产。早在2020年,哪吒汽车便开始筹划海外布局,是新势力车企中首家针对东南亚市场需求设计右舵车型的企业;2022年7月,哪吒采用与经销商合作的方式,向泰国出口右舵版Neta V,2023年该车型以近1.3万辆的销量在泰国纯电车市场上位居第二;2023年3月哪吒汽车与泰国本地汽车组装商BGAC合资在曼谷建设哪吒汽车泰国生态智慧工厂正式奠基,该工厂定位为哪吒右舵电动车出口东盟的主要制造基地,主要涉及焊装、涂装、总装三大工艺,冲压件均由国内南宁工厂出口提供。该工厂于2023年11月正式投产,下线了首辆泰国制造的哪吒V-II车型(Neta V的改款车型,国内对应车型为哪吒AYA),后于2024年3月获得泰国政府185证书认证,开始规模化生产,年产能3万辆,超计划产能。

与当地经销商广泛合作构建营销网络,仅凭Neta V一款车拿下泰国电动乘用车2023年销售亚军。营销布局方面,哪吒汽车与当地经销商广泛合作,快速掌握品牌、渠道、服务和用户运营。截至2023年6月,哪吒汽车已与30余家泰国当地经销商达成了合作关系;截至2023年8月,泰国前五大经销商集团里已有3家成为了哪吒汽车的合作伙伴,这些经销商主要在大曼谷和泰北地区占据领先地位。销量方面,哪吒汽车2023年在泰销量约为1.28万辆,仅凭Neta V一款车型拿下了泰国纯电乘用车市场约16.87%的份额,位列第二;2024年H1,哪吒汽车在泰销量3988辆,占泰国纯电乘用车市场的10.82%。车型布局方面,继Neta V和Neta V-II后,哪吒汽车还计划生产在2024年7月在泰国曼谷工厂生产紧凑型纯电SUV Neta X系列(包括Neta U和Neta X两代版本),持续完善其在泰国的产品矩阵。

长安汽车为首批获批泰国EV3.5政策的车企,“研、产、销”本地化进程加速。长安汽车于2024年1月成为在泰首批正式获批政府EV3.5政策(有效期:2024-2027年)的车企。生产建设方面,长安在泰国罗勇府投资40亿元建立的右舵新能源车生产基地于2023年11月举行了动工奠基仪式,该基地为长安汽车首个海外生产基地,包含涂装、总装、发动机组装、电池组装生产车间以及相关配套设施等,一期计划于2025Q1投产,首期设计产能10万辆/年,二期提升至20万辆/年,已计划投产C857产品。产品布局方面,在第45届泰国车展上,深蓝品牌两款右舵新能源车型DEEPAL S07和DEEPAL L07正式上市,截至2023年11月29日,双车累计订单量已超6452台,并已开启全面交付,2024年4月DEEPAL S7销量环比激增90.89%,成为泰国当月纯电车型销量榜首。长安汽车还将全面在泰国市场导入AVATR(阿维塔)、NEVO(长安启源)等数智化品牌,并计划于2024年内在东南亚市场导入阿维塔11、Lumin、启源E07等7款以上新能源产品,到2030年将投放15款全新新能源产品。此外,长安汽车成立了东南亚事业部、设立了长安汽车东南亚、长安泰国销售、长安泰国零部件三家本地公司,并启动了泰国版“一号工程”,计划建立海外客户联络中心、零部件仓储配送中心、技术培训中心等,逐步构建起本地化技术和运营团队。

广汽埃安将泰国作为全球化战略首站,泰国工厂已投产。2023年6月,广汽埃安与泰国经销商锦汇签署合作备忘录,宣布进入泰国市场,同年8月首批100台AION Y Plus右舵版登船运往泰国;2024年7月,广汽埃安投资23亿泰铢在泰国罗勇工业园的首个海外生产基地泰国智能生态工厂正式竣工投产且第二代AION V已全球同步下线,智能工厂从开工至投产仅用时半年左右,首期年产能5万辆,二期年产能将增至10万辆,支持第二代AION V、AION Y Plus、昊铂HT等多款车型共线生产。截至2024年6月,广汽埃安在泰国有AION Y和AION ES两款车型在售,上市以来累计销量超过2700辆。截至2023年底,广汽埃安泰国已经联合四大经销商,在泰国布局了近50家经销店,预计在2024年年底前达到70家。

奇瑞汽车为第八家获批在泰建厂的自主整车厂,本地化产品聚焦纯电及混动车型。2024年4月,奇瑞汽车获BOI批准在罗勇府建设生产基地,一阶段规划产能5万辆/年,或将于2025年投产,二期将于2028年开始,产能预计可提升至8万辆/年。该工厂初期主要生产纯电及混动车型,70%的产能拟用于生产子品牌欧萌达(OMODA)的电动车产品,剩余30%拟用来生产Jaecoo的插混车型。未来,奇瑞汽车计划将泰国罗勇府的工厂打造成东南区域的右舵车生产枢纽,产品将辐射东南亚、大洋洲和中东地区等。

纯电“乘用车+商用车”在泰并行,吉利雷达首家海外子公司在泰成立。产能建设方面,2023年10月,马来西亚总理表示,汽车公司宝腾吉利(吉利与宝腾的联营公司)计划在泰国设立电动车组装厂。乘用车方面,吉利在2024年曼谷车展上展示了旗下极氪X、极氪009、极氪007三款车型,其中右舵版极氪X和极氪009开启了预售,新车预计在2024年Q3正式交付,这三款车型覆盖SUV、MPV和轿车,定位较为高端。商用车方面,早在2018年,吉利商用车集团旗下的伦敦电动汽车公司(LEVC)就与亚洲汽租有限公司就TX4车型在泰国的生产签订了合作协议,根据协议,亚洲汽租将采用中国供应的CKD散件加部分零部件在泰国国产化的形式,进行TX4车型的加工组装,2019年11月首辆TX4车型正式下线,吉利商用车的国际化发展之路正式开启,并为其全系产品全面进军泰国市场打下了基础;2024年3月,泰国副总理会见了吉利雷达CEO、CFO一行人;同年4月,吉利雷达与十多家海外经销商签署合作协议,并在7月宣布将参加11月的泰国国际汽车博览会,在该博览会上以全新海外品牌“RIDDARA”正式亮相,并计划引入RD6和地平线两款纯电皮卡车型,未来该品牌将由吉利雷达泰国子公司独立运营,以东盟为跳板,辐射东盟和太平洋地区的右舵驾驶市场。皮卡作为泰国最热销的车型,长期占据泰国汽车市场30%以上的份额,吉利雷达以新能源皮卡入局,有望重塑泰国皮卡市场格局并将新能源皮卡产业链引入泰国。

2.3核心竞争力:识己之长、借势扬帆,跨越出海壁垒 

2.3.1.短期盈利承压,车企经营稳定性是基石

短期盈利无法兑现,对整车厂的经营稳定性和资金实力提出高要求。1)不考虑出口量,2023年泰国本土的汽车市场销量规模仅77.58万辆/年左右,约为中国汽车市场的1/30。泰国汽车市场内销规模限制了自主车企在泰国新能源市场的“蛋糕”大小,而以泰国作为出海“跳板”出口全球又需要时间布局,因此短期内无法取得规模效益均摊成本,而前期的建厂、渠道建设等环节又需要大量资金投入,因此对整车厂应对资金压力的能力有较高要求;2)由于高价车型在泰国市场并不走量,自主车企前期仍需通过价格优势来扩大电动车市场规模。随着日企着手在泰国布局纯电车赛道,以及部分老牌日系车企开启金融优惠、现金优惠、加油卡赠送等促销活动,泰国新能源车市场的竞争压力也日益增长,迫使自主厂商通过价格让利等方式缓解销量疲软。价格“内卷”下,除了对自主厂商规模降本能力的考验外,也对这些企业应对前期亏损的能力提出了要求。

轻资产方式进入降低市场风险,比亚迪降价后出海泰国经济性仍可控。1)海外投入方面:比亚迪、哪吒汽车等自主车企前期均采取与当地经销商合作出口整车等轻资产的方式试水泰国市场,待产品经过市场初步验证、销量趋于稳定后,再着手在当地建厂以实现更高效的供应链管理和更低的生产成本,这种方式有助于自主车企降低初期市场风险,快速响应市场变化。2)海外定价方面:比亚迪等自主车企在泰国的定价远超国内同款车型,我们以比亚迪Seal车型为例进行测算,综合考虑当前泰国关税、中国和泰国税率(消费税、增值税)差异以及海运、保险/仓储/管理和单车认证费用、到港后对二级经销商和海外分公司的让利等因素后,发现该车型在泰国终端降价幅度约4%的背景下,以CBU形式出口泰国相比国内仍有15%-20%的经济性优势。并且,根据Colliers咨询团队测算,当海外工厂产能利用率达60%时,海外建厂的毛利率即可超过国内销售毛利率,当产能利用率超80%时,该毛利率将大幅领先国内销售和整车出口情况。3)车企自身盈利性方面:比亚迪净利率、ROE和经营性现金流比率等均逐年稳步提升,2023年度领先多数自主车企,良好的盈利能力和收入质量是比亚迪出海布局的有力保障。因此,我们认为,比亚迪等自身盈利能力强、现金流充足的自主车企短期内有能力应对初期投入和降价让利对盈利端的冲击,且随着本地化投产提速,这些车企在泰国等低关税地区的出海经济性将进一步凸显。

2.3.2.品牌忠诚度提升空间大,车企“品牌宣传+营销+售后”力求无短板

泰国消费者对日系车接受度最高,但总体汽车品牌观较开放,中国品牌有望通过产品本土化改进构建品牌认知度。日系厂商在泰国60年的耕耘在泰国消费者心中塑造了良好的品牌形象,根据商业顾问公司Differential Asia的调查结果,消费者对日系品牌的信心和忠诚度位列第一,中国品牌排第三。尽管泰国消费者对日系汽车接受度暂时领先,但泰国消费者对更换汽车品牌总体持开放态度,自主车企仍有望取代日系厂商在泰国的主导地位。根据德勤2024年出具的调查报告,泰国64%的汽车消费者希望改变购买下一辆车的品牌,其中“获取新技术、新特点”、“尝试新事物”、“出于成本/价格方面的考虑”为主要理由。因此,中国自主车企有望从电动化和智能化两方面突破,以投放具有新技术、新理念、高性价的产品切入,逐步强化泰国消费者对中国自主品牌的接受度。1)电动化方面:根据德勤调查,2021-2024年间,泰国消费者对下一辆车选择纯电动车的意愿显著增强,比例从14%攀升至20%。然而,这一增长趋势面临的最主要的障碍是“充电设施匮乏”,因此,纯电车的续航成为了泰国消费者购车决策的关键考量因素,而自主车企在泰国主推的车型大部分续航领先日系车。比如,比亚迪ATTO 3长续航版本480km的续航里程远超丰田bZ4X且售价更低,能支持泰国消费者半个月充一次电以满足补能需求。2)智能化方面:根据德勤报告,泰国消费者对汽车智能化有高需求,超80%的消费者对道路推荐、改善安全、接受维护更新、车辆健康报告等车载系统智能功能感兴趣,且69%的消费者表示愿意为这些功能买单。并且,随着Y世代成为泰国汽车市场主力消费人群,他们对智能化、网联化程度高的车型将有更高需求,而中国品牌汽车相较于日系车在智能网联化的软硬件配置上均有显著优势。

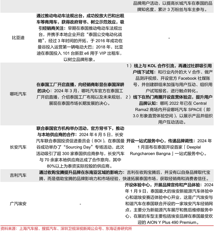
“品牌价值传导+营销模式创新+完善售后保障”三管齐下,中国汽车品牌正逐步赢得泰国消费者忠诚度。1)开展品牌宣传和市场培育:经销商方面,中国自主车企主要通过参与泰国当地电动车法规制定、与政府合作开展项目、收购东南亚本土汽车品牌等方式,在当地政府的背书下初步吸引泰国当地经销商注意;而后,通过召开经销商大会、在泰国工厂直播等方式,进一步加强经销商对品牌理念和规划的认知,并向他们释放长期深度合作的可能性;并且,在与泰国当地经销商接洽后,及时兑现与经销商的承诺,用行动展示企业实力、建立信任基础;最后,通过同集团下品牌共用商标、集团旗下多品牌同店销售等措施,增强品牌识别度并为经销商提供丰富的差异化产品,以吸引单店客流量,保障经销商利润、实现长期合作共赢。用户方面,线上通过在社交媒体与KOL合作引流、开发用户专属APP、打造用户社区和品牌粉丝群等方式,传递品牌调性、促进从线上认知到线下体验的转化和增强客户粘性;线下,通过在热门商圈开设体验店、组织品牌活动、投放广告等方式与消费者互联互通,加深消费者对品牌的认知,并推动销售转化的实现。

2)打造本土化新营销模式:由于泰国的汽车经销商较为固化,且自主车企新能源车进入泰国市场时间较短、尚未建立起足够的品牌认知度,因此多数车企在进入泰国初期仍选择与当地经销商合作的传统营销模式。但考虑到依靠经销商更关注短期经济效益,授权、总代等合作模式容易让经销商通过价格战抢占客源,形成恶性竞争,并忽视向泰国当地消费者传递品牌内涵,导致车企最终难以树立起品牌价值。因此,长城汽车等车企开始探索“授权经销商+直营”的混合模式,并实行经销商和直营统一定价和促销的方式,确保市场价格的统一性和透明度,这有助于增强消费者对品牌的信任并提升用户购车体验。

3)完善售后保障:上汽集团、长城汽车、哪吒汽车等多家中国自主车企纷纷优化用户服务体验,通过提供包括试驾体验、新车交付、专业保养、便捷车检在内的全方位上门服务,并设立全天候服务热线及道路救援机制,确保用户能够享受到及时、高效的售后服务;此外,比亚迪、哪吒汽车等车企还在泰国设立了备件中心并配备专业的维修团队以保障配件的及时供应和维修服务的专业性。

2.3.3.泰国车型需求结构不同,产品本土化能力是车企销量兑现关键驱动力

泰国汽车消费结构与中国存在差异,中国车企需在推出本土化车型方面加大投入。1)泰国汽车市场青睐皮卡和入门级轿车,SUV销量逐年提升:泰国轻型车中,皮卡和轿车是销量占比最高的两个品类,2023年皮卡和轿车销量共占泰国汽车总销量的63.32%。其中,皮卡因兼具一车多用的经济性、适用于多种路况的操作性以及消费税低于其他车型,市场份额常年稳居第一;因泰国整体消费能力较低、汽车市场中高级别车溢价高,轿车需求以低级别车为主,2023年A0和A级轿车销量占泰国乘用车市场销量的比例近40%。此外,SUV车型销量以A级和B级为主,市场份额逐年稳步提升;2)中国汽车市场以乘用车为主,汽车市场消费结构较为均衡,2024H1乘用车销量占汽车总销量的85.28%,其中SUV和轿车销量分别占乘用车销量的49.6%和45.6%,A0/A、B、C级SUV销量分别占乘用车销量的26.8%、17.6%和5%,A00/A0/A、B、C级轿车销量占比分别为22.1%、15.7%和5.9%。不同于国内对低、中、高端区间的各个车型均有需求,泰国等东南亚国家均有自己独特的市场结构和需求偏好,比如印尼偏好七座以上的MPV、马来西亚钟爱小微型车,若中国主机厂期望拿下泰国市场更多的市场份额并以泰国为桥头堡辐射东盟地区,则需要具备较强的消费者洞察和产品定义能力。

日系车企在泰国皮卡市场具有压倒性优势,中国车企能否通过新能源皮卡超车的基础是农业地区电力配套设施。2021-2023年日系连续三年稳定占据泰国皮卡市场近90%的市场份额,而中国车企目前仅有上汽名爵在泰国有皮卡在售,2023年销量仅1293辆,竞争力相对较弱,未来中国车企将主要通过发力新能源皮卡与日系形成错位竞争。然而,皮卡车在泰国的新能源转型速度仍受充电设施等基础配套限制。皮卡车兼具“农用车”属性,其需求与农业收入高度挂钩,根据汇商银行经济商业研究中心的测算,农民收入每增加1%,将带动汽车销量较上年增长约0.4%,而皮卡为其中的主要增长类型。2023年由于农业歉收,皮卡销量骤降26.99%,皮卡主要应用于南部半岛、中部平原、北部山区等泰国农业地区,而这些地区的新能源配套设施建设尚处于起步阶段,多数充电桩主要集中在曼谷等发达地区,充电配套设施的短缺可能会限制新能源皮卡的渗透速度。因此,像长城汽车这类在国内市场皮卡业务领先的车企(截至2023年,长城汽车连续26年获得国内皮卡销量第一)想要将产品、技术优势在泰国乃至东盟市场充分发挥,就需要重视在农业地区的“光储充”配套设施建设。

中国车企需以性价比优势保障中低端轿车市场份额,以本地化产品抢占泰国SUV增量市场。目前轿车和SUV市场是自主车企在泰国布局的主要阵地。泰国轿车市场需求以低级别车为主,由于中低端市场消费者对价格的敏感度高,中国品牌新能源轿车有望凭借相较燃油车更低的养护成本以及相较同级日系新能源车更低的购置成本,在中低端轿车市场占据领先份额。比如,2023年泰国最热销的两款轿车丰田Yaris ATIV和本田City起售价分别为53.90万和59.90万泰铢,而同级别的比亚迪Dolphin降价后起售价仅为55.99万泰铢,价格差异不大的情况下,新能源车后续使用成本更低,且几乎没有与比亚迪Dolphin同级别同价格带的欧美、日系新能源轿车,中国自主品牌中低端轿车在泰价格优势显著。此外,在中国汽车市场,SUV销量逐年攀升,2024H1销量跃升乘用车市场首位,中国车企在此过程中已经积累了在车型设计、电池模组、智驾系统等方面的经验,产品质量也逐渐在中国市场得到了验证。尽管泰国SUV市场主要以紧凑型为主与中国车企擅长制造大空间、智能化程度高的中大型SUV的特征不完全契合,但中国车企有望充分利用自身在SUV领域的深厚的技术底蕴、产品定义能力以及成熟的市场策略,为泰国SUV市场提供符合泰国市场需求的新能源SUV产品,以开拓泰国日益增长的SUV增量版图。

2.3.4.泰国新能源供应链不成熟,产业链强垂直整合能力强的车企优势明显

泰国新能源车产业链尚不齐备,自主车企协同零部件厂商出海势在必行。尽管泰国凭借60多年的整车组装和制造能力,拥有较为齐备的汽车产业要素,但供应链多服务于传统燃油车,除了燃油车与新能源车共同需要的座椅、内外饰等零部件,包括三电(电池、电机、电控)在内的新能源车产业链尚不完善。若中国自主车企获取这些零部件需要依赖进口,将拉高生产成本。此外,泰国一级零部件供应商中47%由以日资为主的外资掌握,而日系供应链体系又相对封闭,基于服务和响应的及时度以及采购价格等方面的考虑,日系零部件厂商不是中国自主车企出海供应商的最佳选择,而建设和维持可靠的零部件供应链以保证零部件的稳定供应又至关重要。因此,自主车企协同国内市场已经配套成熟的自主零部件厂商出海并提升零部件本体化率势在必行。

“整零企业”齐出海以发挥供应链成本和管控优势,拥有强垂直整合能力的车企优势凸显。目前,布局泰国的自主新能源零部件厂商主要覆盖动力电池、半导体、电路板、轮胎轮毂等领域,其中,布局动力电池的厂商主要由上汽正大、弗迪电池、蜂巢能源等整车企业子公司以及国轩高科、宁德时代、亿纬锂能等领军电池及原材料企业构成。自主车企通过采购当地制造商零部件、在泰国当地自建配套零部件企业或带动产业链协同出海等形式逐渐加深零部件本土化程度。哪吒主要通过大范围采购并使用当地优质零部件供应商的产品来提高零部件本土化程度,目前以60%的零部件本土化程度暂时领先自主车企;长城汽车则协同旗下四大零部件企业蜂巢能源(主要提供汽车动力总成系统解决方案)、诺博汽车(主要提供汽车内外饰、座椅和橡胶产品)、精工汽车(主要负责金属零件、组件和模块化产品的设计、开发和制造)、曼德电子(主要负责光电、热系统以及电子系统板块)一同落地泰国,并在当地投资建厂。考虑到大部分自主零部件厂商由于规模原因还未具备全球化布局的能力,出海建厂配套步伐仍然比较谨慎,而长城汽车在中国的零部件自制率超60%,我们认为,长城汽车有望充分发挥其强大的垂直整合能力,通过就近配套、与整车生产计划协同以长期维持高运营效率,并充分利用泰国政府引入电动车产业链的支持性政策,将国内的供应链成本和管控优势复制到泰国市场。

2.3.5.员工本地化率高、注重文化融合的车企,更能有效应对文化差异对运营效率的扰动

自主车企出海泰国面临跨文化管理挑战,提高员工本地化率、加强文化融合是关键。本地化人才具有跨文化沟通的能力和经验,培养本地化人才一方面能够减少对海外派遣人员的依赖从而降低人力成本、降低运营风险,另一方面也能够协助车企更好地融入当地社会和文化,更好地捕捉当地消费者需求。因此,中国自主车企纷纷在泰国当地培养“产研销”团队,目前哪吒汽车、上汽集团的员工本地化率暂时领先其他自主车企。然而,由于泰国在宗教信仰、风俗习惯、职场文化等方面与中国存在差异,这些车企还面临跨文化管理方面的挑战。比如,泰国本地员工无法适应高强度工作节奏、中泰员工对接工作存在语言障碍等。为此,上汽集团开发了泰国定制版销售跟踪系统便于泰国经销商管理层进行销售业务管理;比亚迪在泰国工厂营造双语环境、组织中泰文化交流活动,并抽调中国骨干员工对泰国员工进行生产线培训等;长城汽车在泰工作的中方员工取泰语名字。自主车企通过提高员工本地化率、办公应用本地化设计、开展技术培训、加强文化交流等多元化策略来提高跨国运营管理效率。

2.3.6.泰国电动车配套待完善,率先发力“光储充”布局的车企更有潜力

泰国充电基础设施薄弱或制约电动车发展,现有充电站主要由泰国国有企业主导。保有量方面,根据泰国电动车协会信息,截至2023年底,泰国纯电动车累计注册量为13.19万辆,而泰国公共充电桩共有9694个,其中快充头(DC)占46.76%,车桩比约为14:1,远低于中国的3:1。增速方面,2023年泰国纯电车新车注册量同比增长率(381.45%)远超泰国新增充电桩数量的同比增长率(近300%)。分布方面,泰国的电动车充电桩主要集中在曼谷大都市圈和汽车工业主要生产基地所在的东部地区,全国分布极不均匀。根据ArthurD.Little公司的调查,近75%的受访者认为消费者购买电动车的障碍源于续航和补能焦虑,因此泰国电动车和充电桩发展的不平衡可能会限制泰国电动车的渗透率,进而延缓中国自主车企在泰扩张的步伐。规划方面,根据泰国能源部在2022年的规划,到2030年泰国境内应设置567个充电站,1.33万个充电桩,而这一规划就目前情况来看仍无法有效满足泰国纯电车的充电需求,电动桩的发展仍有较大空间。此外,泰国充电桩建设主要由泰国国有势力主导,截至2024年7月,共有十余家泰国企业建设了充电站和充电桩,其中以EV Station Pluz(由泰国石油管理局运营)、EV Anywhere(由Energy Absolute运营)、PEA(泰国省电力局)三家为主力,合计贡献了超6成的充电桩。

中国自主车企下场建设充电配套设备,助力泰国完善“光储充”补能生态。上汽集团、长城汽车、哪吒汽车、广汽集团等自主车企纷纷在泰布局,其中,哪吒汽车主要采取“与当地能源企业合作建设充电设施+与充电运营商合作获取使用权”的模式,这种模式有助于哪吒降低建设和运营成本,并为用户提供广泛的充电选择;上汽名爵参考特斯拉的模式,打造了专门服务于自家电动车的“MG SUPER CHARGE”,这有助于提升用户体验和MG的品牌影响力,并通过充电便捷性这个卖点与其他车企形成差异化竞争;广汽集团采取“自建+合作共建”模式,既在泰国成立公司建设充电网络,又与当地充电桩运营商、香港充电服务供应商等协同构建补能生态,这种模式能使车企更快速地扩大充电网络覆盖范围,同时提升充电设施的可用性和便捷性;此外,根据泰国能源部数据,2023年泰国天然气发电量占全国总发电量的57.95%,进口电力占14.69%,可再生能源发电量仅占10.38%,泰国电力产出高度依赖天然气,而天然气主要来源于进口,因此,长城汽车率先在泰国建立了全球首座光储充一体超级充电站,或能有效缓解泰国电力自给率不足的问题。

2.3.7.海运运力紧张+运费高涨下,拥有“自主船运”能力的车企率先破局

全球滚装船运力主要由外资把控,供需不平衡叠加区域关系紧张导致运费居高不下。汽车出海有海运和陆运两种方式,其中通过海运出口虽耗时更长,但仍凭借成本优势常年占中国汽车出口总量的80%左右。海运主要通过滚装船和集装箱两种形式,前者综合成本更低且在规模和便捷性上更占优势,为跨洋整车运输最主流的方式。目前,自主车企出海业务面临运力束缚:1)全球汽车滚装船运力有限,且整体规模增速近十年呈现震荡下行态势,截至2024年5月23日,全球汽车滚装船仅782艘,合计运力416.30万标准车位;2)汽车滚装船主要被外资垄断,运费持续走高:截至2024年6月,日本、韩国、挪威、以色列和美国五国累计占据全球汽车滚装运输船总运力80%以上,中国占比仅3%左右。2023年,全球海上汽车进出口总额达约2900万辆,其中以中国海上出口量达443.5万辆,相比2020年的108万辆增长了近4倍,为主要增长点。运力供需增速的不匹配,导致汽车滚装船迎来供不应求的局面,在此情形下,外资船商优先考虑其本国运输订单需求,因此,自主车企面临运输滞后或被迫承受运费高溢价等困境。此外,在全球政治经济局面动荡的背景下,汽车船运费也持续走高,6,500标准车位汽车运输船一年期租金自2020年8月的1万美元/天已增长至2023年11月的11.5万美元/天,增幅超10倍,尽管2024年初以来,运费略有回调,但该租金仍处于10.5万美元/天的高位。运费的高涨将导致原材料和整车运输成本上浮,因此,充足的海运运力是自主车企出海业务效率提升和成本控制的有力保障。

自主车企争相组建“自营船队”加码跨洋物流,力求突破运输瓶颈、提高运输效率。在运力短缺与运费高涨的背景下,多家自主车企选择自己造船出海,开启“国车自运”时代。1)上汽集团方面:截至2024年7月,随着上汽集团委托中国船舶集团建造的首艘全球现役装载量最大、国产化程度最高的清洁能源远洋汽车运输船(滚装船)上汽安吉申诚号开启首航,上汽集团旗下安吉物流历经近24年成为了全球最大的汽车零部件和整车物流公司,配送网络覆盖海外100多个国家,整车运输量达千万辆级别,并已建成国内最大的汽车企业自营船队,拥有各类汽车船32艘,其中12艘为外贸专用船;早在2016年,安吉物流就率先开辟了中国车企自主运营的第一条滚装船国际航线——中国至东南亚,迄今已开辟了国内至东南亚、墨西哥、南美西、欧洲等7条国际自营航线,预计2024-2027年,将有7600/7800/9000车级共14艘条符合国际航运要求的清洁能源动力滚装船陆续加入运营,提供超50万台的远洋段自营运力,为中国自主品牌出海提供物流体系支撑。外贸业务上,安吉滚装船在满足上汽集团出口运力需求的基础上,也兼顾与其他车企抱团出海,目前已为东风、宇通、长城等自主车企提供了远洋整车物流服务。此外,安吉物流国际业务事业部在泰国等9个地区均设有子公司或办事处,海外轿运车运力超200辆,公路运能80万辆/年,物流网络覆盖80多个国家和地区,通过高效、全面的全球物流网络为上汽集团及客户提供了从生产到消费终端的全链条物流服务。2)比亚迪方面:2024年1月,比亚迪第一艘汽车滚装船“EXPLORER NO.1”出海首航,该船由中集集团为船运公司Zodiac Maritime建造,租赁给比亚迪,同时比亚迪还有6艘滚装船的在建订单(2022年末向国内3家船厂下单,车位量级有7000、9400车位等,总造价5.84亿美元),均预计2025年下海,届时配合租赁的船只,比亚迪将共运营8艘滚装船,或显著提升比亚迪响应国际市场需求的能力。3)奇瑞汽车方面:2023年,奇瑞汽车与江淮汽车合资招标建造3艘7000标准车位的远洋滚装船,造价不超过2.67亿美元,首艘将于2024年8月交付。

3.核心观点总结

1. 为什么多数车企会选择以泰国市场作为出海首站?

在判断各国新能源车出口潜力时,自上而下,我们考虑的核心因素包括:宏观环境和政策支持(政治稳定性与双边关系/政策导向与激励措施)、总量增长潜力(市场容量:人口规模/汽车保有量/GDP;成长空间:油电经济性/新能源渗透率)、当地产业发展条件(基建/供应链情况)、当地产业发展诉求(是否聚焦本土品牌培养)、当前竞争格局(集中度/主导品牌)。

根据以上框架,我们认为泰国作为中国自主车企出海首站的潜力主要体现在:1)泰国国际关系开放,中泰两国双边关系稳定、贸易粘性强,并且泰国新能源车发展政策支持力度大,为中国车企出海泰国提供了有利的政策和营商环境,出海风险和难度相比其他地区更低;2)泰国人口、GDP、汽车保有量增速均有所放缓,预示着本土汽车市场或已步入存量市场阶段,迫切需要产业结构的转型升级以寻求新的发展动力,考虑到泰国具备油电切换的经济性且泰国消费者对新能源车的接受度日益增长,我们认为,泰国的新能源车渗透率提升预期空间大;3)泰国传统汽车工业基础扎实,为新能源车产业的转型升级提供了支撑,但以三电为主的新能源产业链和充电基础设施仍不完善,可能会限制新能源车的快速扩张,因此给予了中国车企推动泰国新能源车产业链、相关配套设施构建和技术升级的机会;4)泰国汽车行业具有出口导向型的特征,并且缺乏本土品牌,整车市场主要由以日系为主的外资厂商主导,品牌间竞争不充分导致价格推高的同时,产品在电动化、智能化配置上相对滞后,消费者选择面临局限性;并且,泰国一级汽零供应商仍由以日系为主的外资把控,而本土供应商主要为二、三级供应商,泰国政府“以市场换技术”的策略实施效果未达预期,因此,泰国政府有意愿引入多元化背景的外资厂商在泰深度投资以带动本国汽车产业发展,这给了中国车企在泰国投资建厂并以泰国为起点将产品出海全球的契机;5)尽管在泰国传统燃油车市场中日系一家独大,但泰国新能源汽车领域仍是蓝海,且日系车因考虑本国能源结构和内燃机技术优势,新能源车技术研发方向聚焦混动和氢能,电动车发展相对迟缓,因此,中国车企有望凭借在泰国电动车市场的领先优势“换道超车”,持续抢占泰国汽车市场份额。

2. 中国自主车企如何撼动日系车企在泰国汽车市场的领先地位?

在日本综合商社的扶持下,日本车企采取“以丰田等大型整车厂开路、率先在泰国设立生产基地,随后带动附属优质零部件供应商企业出海,形成初步的供应链网络,待这一供应链体系逐步成熟后,再开放给其他规模较小的日本车企,并吸引更多日系供应商集体围绕大型整车厂投资建厂,逐步形成牢固的产业集群”的模式,扩大了其在泰国汽车产业的影响力和话语权。并且,凭借对泰国市场的深入洞察,打造了经济可靠的燃油车产品、完善的销售和服务网络,在泰国汽车市场建起了品牌认知度和消费者信任度,强势地位逐渐稳固。通过对日本车企在泰发展历程的回顾,我们认为中国车企可借鉴的经验主要有三点:1)良好的营商环境是车企在初期成功出海的保障,政府应发挥统筹作用,在初期为车企提供金融、信息、渠道、物流等全方位的支持;2)从“产品出海”向“全产业链出海”转化是车企突破贸易和关税壁垒、满足市场准入标准、提高出海产品附加值的有效途径,而与当地企业合资建厂、加大当地零部件采购力度是实现本地化生产的最快方式;3)应秉承开放合作的态度,与本国其他车企和零部件供应商协同出海,发挥产业联动优势,以避免恶性竞争并提升车企的抗风险能力。

在此基础上,中国车企可利用好日系车电动化滞缓的窗口期,发挥三电技术优势,打造以“高性价和高智能化”为标签的新能源产品;同时,可依靠泰国当地华商资源,加深对泰国市场偏好、市场竞争者的理解,对产品进行本土化改进,重塑泰国汽车市场供给端目前车型数量少、竞争不充分导致汽车价格高昂且产品相对老旧的格局,以强产品力在泰国市场逐步建立口碑。同时,加速实现供应链、产能、渠道、人员、电动车配套设施等全方位的本地化建设,在发挥中国车企在供应端、制造端、产品端、营销端的综合竞争力的同时,补足在售后服务和体系力方面的短板,凭借新能源车把握泰国汽车工业转型红利,“换道超车”日本车企。

3. 中国自主车企在泰国的现有布局及规划具备什么特征?

中国自主车企在泰布局的策略共性主要体现在:1)坚持强化本地化战略:初期与泰国本地知名经销商合作以整车出口的方式建立品牌认知度;后通过合资或收购其他外资车企在泰国的现有工厂的方式,在泰国建立KD工厂或整车生产工厂,充分利用本地公司在泰国的政商关系、供应链和渠道触点资源,加速产能本土化进程,进而享受补贴和税收优惠,在实现规模化降本的同时,更好地把握产品交付周期;最后从单一的“产品出海”向“全产业链出海”策略转化,构建本地化的研发、销售、运营团队,完善泰国新能源车基础配套设施,并带动国内优质供应商一同出海,以全方位的本地化策略进一步降本增效,提升用户体验。2)各车企对出海泰国市场的战略定位相似:基于泰国市场右舵行驶特点,看准泰国区位、政策优势,以泰国为基点辐射东盟各国,深化区域影响力,再拓展至大洋洲、非洲等更大容量的市场,最后将泰国作为服务全球的右舵车生产基地。

中国自主车企在泰布局的策略差异化主要体现在:1)产能布局策略方面:整车厂由于规模和资金实力、以及出海重心的不同,进入泰国市场的方式有差异,新势力多以轻资产方式进入泰国市场,而盈利稳定的传统车企倾向于在前期加大产能建设投入以换取更早的规模化降本。2)产品投放策略方面:整车厂由于在进入泰国市场的节点、品牌定位和自身优势、对消费者的洞察等方面存在差异,因此各家在产品投放的策略上也各有特色。比如,比亚迪、长城汽车等车企更注重产品的多样性和市场适应性,通过提供不同定位的车型来满足泰国消费者多样化的用车需求,从而能够通过规模优势,更快地占据并扩张泰国新能源市场份额。通常会以“智能化+高性价比”的入门级乘用车产品切入,与日系车正面竞争、与欧洲车企错位竞争;再逐步完善产品矩阵,向全新能源类型、全车型品类迈进,以满足更多细分市场人群需求;待自主车企在新能源车市场占领领先市场份额并建立起品牌影响力后,再引入更高端的车型实现品牌向上。而长安汽车则更侧重于通过品牌形象的塑造和品质标准的提升,先引入中高端品牌具备竞争力的车型建立品牌认知度后,再逐步下探到更低价位的车型,覆盖更广泛的市场。进入市场较晚的吉利汽车则集中资源聚焦推出最契合泰国市场特点的皮卡车型。

4. 中国自主车企出海泰国市场仍需克服哪些考验,目前的应对措施有哪些?

总体而言,中国自主车企进入泰国市场主要面临六个方面的考验:1)资金端:泰国本土汽车市场规模有限且以泰国作为“跳板”出海仍需时间布局,短期盈利无法兑现将对整车厂造成资金压力;2)销售端:自主新能源品牌在泰国认识度不强,初期与供应商、客户建立信任度是挑战;海外市场车型需求结构不同于中国,中国车企强项或难以发挥,影响销量兑现;3)生产端:泰国汽车供应链大多服务于传统燃油车,且主要由日资把控,包括三电在内的新能源产业链尚不完善,在泰国本土缺乏稳定的零部件供应可能会影响车企生产效率、提高生产成本;4)企业管理端:中泰文化习俗和工作节奏有所差异,对车企跨文化管理能力有较高要求;5)售后服务端:泰国电动车配套设施相对匮乏且部分地区电网电压不稳定,可能会阻碍中国品牌电动车在泰国的普及;6)交付端:海运运力不足导致运费居高不下,且全球滚装船运力主要由外资把控,可能会影响中国车企整车和相关零部件的交付或供应。

中国自主车企现有应对策略包含:1)资金端:在进入新市场时,自主车企多采用轻资产试水与分阶段投资的策略来规避盲目扩张可能引发的资金风险;并且,在定价策略上展现高度灵活性,在确保利润空间的前提下,灵活运用促销手段来刺激消费,加速市场渗透,为后续规模化降本形成正向循环奠定基础;此外,车企还通过提升运营效率等方式持续强化自身盈利能力,为出海拓展提供资金保障;2)销售端:自主车企通过与当地经销商建立长期合作关系获取市场背书,通过线上建立用户社区、线下设立体验店等方式传导品牌价值以建立初步的消费者认知;再通过打造长续航、高智能化、高性价比且经过本地化调整的特色产品,精准对接泰国消费者需求;同时,采用本土化的创新营销模式提升市场渗透率,并不断完善售后保障,以强化消费者信任,持续补全服务能力短板;3)生产端:自主车企通过采购泰国本土优质零部件、推动零部件子公司在泰国自建配套厂或带动国内成熟产业链协同出海等多种方式,逐步加深零部件本土化程度,以此降低采购成本,提升供应链管控效率,强化其垂直整合能力;4)企业管理端:自主车企采取提高员工本地化率、办公应用本地化设计、开展技术培训、加强文化交流等多元化策略来应对跨文化管理挑战;5)售后服务端:面对泰国电动车配套设施匮乏及电网电压不稳定等挑战,自主车企一方面采用自建、合作共建及与当地能源企业合作等模式,下场建设充电配套设备以提升泰国充电设施覆盖率和便捷性;另一方面,还在积极完善“光储充”补能生态以缓解泰国电力自给率不足的问题,从而全面优化售后服务,推动中国品牌电动车在泰国的普及与发展;6)交付端:面对海运运力不足、运费高企及外资把控滚装船运力的挑战,中国自主车企通过自建与租赁并举的方式,积极组建自营船队,以突破运输瓶颈、提高运输效率与自主可控能力,确保整车及零部件的及时交付与供应,从而在全球市场中保持竞争力。

5. 哪些车企具备突破这些壁垒的能力,在泰国这样的市场脱颖而出?

我们认为,短期来看,传统车企中,上汽集团能够凭借率先在泰国建厂开启规模化生产、实现降本的先发优势和广泛的经销商关系在泰国汽车市场维持领先的市占;同时,像比亚迪、长安汽车这类具备强资金实力且经营业绩稳步向上的车企更能应对在泰国的初期投入和降价让利对盈利端的冲击,有望通过“产品出海”在泰国新能源汽车市场“站稳脚跟”;新势力中,像哪吒汽车这类与泰国当地零部件供应商、组装商、头部经销商深度绑定的车企,也有望以轻资产模式快速拓展泰国市场。

中期来看,上汽集团、比亚迪、长城汽车、长安汽车等目前产品能源类型符合泰国当地要求,且具备较强的消费者洞察力和产品定义能力,未来可以根据消费者需求对产品结构、产品特征进行本土化调整;组织和文化适应性潜力大(员工本土化成效初显/已有具体措施促进文化融合);且在“研发、生产、渠道、运营”等环节均展现出清晰的本地化布局规划的车企,在泰国汽车市场的销量增长确定性更强,更有潜力构建并巩固其本地化竞争优势。

长期来看,像长城汽车这样,具备强大的垂直整合能力,能够协同零部件厂商出海,在将国内的供应链成本和管控优势复制到泰国市场的同时,深度参与泰国新能源车产业链搭建,助力泰国电动化技术转型和“光储充”基础设施完善的车企的优势将逐步凸显。此外,随着泰国市场规模步入瓶颈期,能否借助在泰国电动车领域建立的品牌影响力将更多车型导入东南亚、大洋洲和中东地区等区域的右舵市场,将是中国自主车企能否实现市场突破和国际化战略的关键。在此背景下,吉利汽车或能够借助马来西亚本土汽车品牌宝腾在东南亚地区的品牌影响力和资源,推动“乘商一体化协同”,巩固在东南亚地区的地位;上汽集团或能够凭借国内最大的车企自营船队为“以泰国为新起点出海至更大容量市场”的战略新篇章护航,推动全球化布局。因此,综合考虑中国自主车企在泰国市场的现状和未来发展潜力,我们看好长城汽车/比亚迪/上汽集团/吉利汽车。

4.风险提示

泰国宏观和政策环境变化超预期风险:汽车消费受宏观经济环境影响,经济波动可能将影响本地消费者购买力,使中国新能源车出口景气度下行;泰国政府为吸引外资和推动新能源车发展制定了一系列优惠措施,若泰国政治环境发生变化,可能会出现电动车支持力度退坡、关税等贸易保护手段趋严、双边经贸关系紧张等情况,给中国车企在泰国的市场准入和投资运营带来不利影响。

泰国汽车市场容量有限与价格战风险:泰国汽车市场容量相对较小,而中国车企纷纷在泰国投资建厂,未来泰国本土汽车市场增长可能无法消化过剩产能,而以泰国为起点辐射其他国家的战略实施又存在不确定性,因此车企可能会通过价格战的方式抢夺泰国汽车市场份额。并且,中国车企在泰国多以单兵作战的方式,产品主要集中在中低端市场、差异化尚不明显,可能会导致恶性竞争和资源浪费,压缩车企出口盈利空间。

中国车企在泰国产能建设不及预期风险:泰国法律、准入手续、商业环境、文化特征等与中国存在差异,可能给中国车企产能建设项目的实际运行带来不确定因素,导致本体化生产进程滞后。

泰国消费者对中国车企品牌认可度不足风险:泰国汽车市场长期由日系品牌主导,中国新能源汽车品牌在国际市场上发展时间较短、知名度较低,尚需长时间的品牌宣传和市场培育,可能会导致在泰国市场初期的销量表现不及预期。

全球化市场开拓受阻风险:不同国家的文化习俗、基础设施完善情况、市场环境、消费者偏好、供应链/经销商合作模式等方面均不同,中国车企可能难以直接把在中国或者泰国市场验证成功的商业模式复制到其他海外市场,导致全球化战略受阻。

// 报告信息 //

证券研究报告:《汽车出海系列(一):梦启暹罗,观中国整车厂如何越日系之界、塑电动未来(下)——汽车行业深度报告》

对外发布时间:2024年08月28日

报告发布机构:东海证券股份有限公司

// 声明 //

一、评级说明:

1.市场指数评级:

2.行业指数评级:

3.公司股票评级:

二、分析师声明:

本报告署名分析师具有中国证券业协会授予的证券投资咨询执业资格并注册为证券分析师,具备专业胜任能力,保证以专业严谨的研究方法和分析逻辑,采用合法合规的数据信息,审慎提出研究结论,独立、客观地出具本报告。

本报告仅供“东海证券股份有限公司”客户、员工及经本公司许可的机构与个人阅读和参考。在任何情况下,本报告中的信息和意见均不构成对任何机构和个人的投资建议,任何形式的保证证券投资收益或者分担证券投资损失的书面或口头承诺均为无效,本公司亦不对任何人因使用本报告中的任何内容所引致的任何损失负任何责任。本公司客户如有任何疑问应当咨询独立财务顾问并独自进行投资判断。

四、资质声明:

东海证券股份有限公司是经中国证监会核准的合法证券经营机构,已经具备证券投资咨询业务资格。我们欢迎社会监督并提醒广大投资者,参与证券相关活动应当审慎选择具有相当资质的证券经营机构,注意防范非法证券活动。

加载中...