新浪财经

预见2024:《2024年中国单克隆抗体行业全景图谱》(附市场现状、竞争格局和发展趋势等)

前瞻网

关注

转自:前瞻产业研究院

行业主要上市公司:精华制药(002349.SZ)、华兰生物(002007.SZ)、舒泰神(300204.SZ)、君实生物(688180.SH)、诺唯赞(688105.SH)、神州细胞(688520.SH)、浙江医药(600216.SH)、智翔金泰(688443.SH)、奥泰生物(688606.SH)、百克生物(688276.SH)、丽珠集团(000513.SZ)、博拓生物(688767.SH)、安科生物(300009.SZ)、步长制药(603858.SH)、海正药业(600267.SH)、复星医药(600196.SH)、九强生物(300406.SZ)、凯因科技(688687.SH)等。

本文核心数据:中国单克隆抗体市场规模;中国单克隆抗体行业竞争格局

行业概况

1、单克隆抗体定义及分类

单克隆抗体是人工制备的杂交瘤细胞生产的,杂交瘤细胞是由一个经抗原激活后的B细胞与一个骨髓瘤细胞融合形成。单克隆抗体经历了鼠源抗体、人鼠嵌合抗体、人源化抗体、全人源抗体的发展阶段,其免疫原性逐渐下降,用于人体的安全性逐渐上升。全人源抗体由于其序列均来自于人,不会产生人抗鼠抗体反应,成为了目前最安全的抗体形式。

2、产业链剖析

随着杂交瘤技术的出现,单克隆抗体的应用日趋广泛,抗体药物在现代医学中发挥着越来越重要的作用。目前,单抗药物已是全球制药领域中增长最快的细分领域之一。从产业链来看,单克隆抗体产业链一般包括上游的细胞原料、培养基等原料,生物反应器、膜系统等设备,中游的单克隆抗体研发及制药、下游单克隆抗体应用等方面。其产业链如下图所示:

从单克隆抗体产业链参与者来看,代表性企业主要分布在产业链上游和中游。上游培养基供应商包括义翘神州、奥浦迈、百普赛斯、泰林生物等,设备供应商包括新华医疗、可孚医疗、东富龙等;中国单克隆抗体及组件制造商包括精华制药、华兰生物、舒泰神、君实生物、诺唯赞、神州细胞、浙江医药、智翔金泰、奥泰生物、百克生物、丽珠集团、博拓生物等。

行业发展历程

自1975年第一代单克隆抗体诞生后,经过40多年来抗体库技术的不断完善,单抗药物的制备、研究和应用已逐步进入了健康发展的轨道,如今单抗药物在肿瘤、免疫系统疾病等领域的治疗上已取得重大进展。单抗药物从技术改进到靶点开发,从临床研究到商业化策略,各个方面均日趋成熟,目前已成为医药领域的发展主流。

行业政策背景

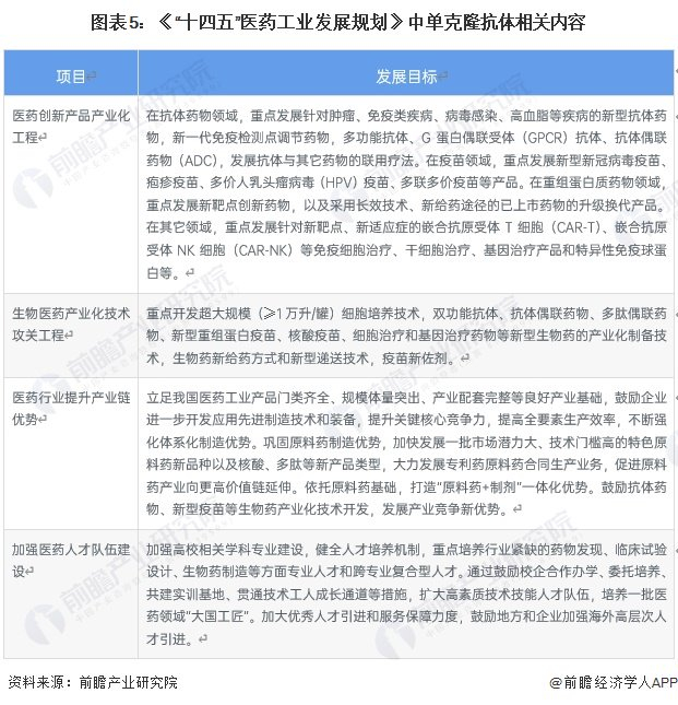
我国单克隆抗体行业政策聚焦于生物医药产业的整体发展政策。近年来,国务院、发改委、药监局、市场监督局等多部门都陆续印发文件支持、规范生物医药行业的发展。2021年12月,工业和信息化部、国家发改委、科学技术部、商务部、国家卫生健康委员会等部门发布了《“十四五”医药工业发展规划》(以下简称《规划》),根据《规划》显示,在抗体药物领域,重点发展针对肿瘤、免疫类疾病、病毒感染、高血脂等疾病的新型抗体药物,新一代免疫检测点调节药物,鼓励抗体药物、新型疫苗等生物药产业化技术开发,发展产业竞争新优势。

行业发展现状

——上市抗体品种仍以进口单抗为主

目前国内单抗市场总体来看,我国的上市抗体品种中,国外进口单抗占据多数,我国市场上全人源抗体(Adalimumab)为国外公司(Abbott)进口。

——我国单抗药物研发如火如荼

随着国家对创新药及生物技术的支持,近年我国单抗药物研发如火如荼,研发产品种类及参与企业不断增多。单克隆抗体研发企业业务布局来看,目前三生国健、海正药业、百奥泰、迈威生物等企业均已有产品上市。适应症主要包括银屑病、中轴型脊柱关节炎、特应性皮炎、哮喘等。

——单抗药物市场规模不断扩大

随着中国患者基数的不断增长、新型单抗药物的推出、抗体药物渗透率的提高,中国单克隆抗体药物市场不断快速增长。根据智翔金泰招股说明书,2018年中国单抗市场规模达到160亿元,2016年至2020年的复合增长率为43.2%。2023年,中国单抗市场规模超过1200亿元。

行业竞争格局

1、中国单克隆抗体企业竞争格局

我国单克隆抗体行业上市公司主要有神州细胞、华兰生物、君实生物等企业。按照单克隆抗体企业整体营收来看,智飞生物、恒瑞医药、科伦药业总营收处于第一梯队,其中智飞生物营收达529.18亿元。步长制药、海正药业、华北制药、丽珠集团营收在100-150亿元之间,处于第二梯队;三生国健、百奥泰、神州细胞等在总营收方面处于第三梯队。

受益于行业的迅速发展,我国单克隆抗体行业研发企业不断增多,但行业尚未出现龙头企业。综合来看,中国单克隆抗体行业市场集中度处于较低水平。

2、中国单克隆抗体区域竞争格局

从代表性企业分布情况来看,浙江、北京等地代表性企业较多,其中浙江拥有最多代表性企业,如浙江医药、奥泰生物、安旭生物、博拓生物、海正药业、华海药业等,北京代表性企业包括舒泰神、赛升药业、神州细胞、热景生物、凯因科技等。

行业发展前景及趋势预测

随着基因工程技术的发展,流式细胞术结合单个B细胞基因扩增技术使全人源单克隆抗体的构建和筛选更为容易,抗体药物的发展迎来新一波高潮,单克隆抗体药物的市场将会进一步扩展。未来随着人口老龄化的不断加剧,我国癌症、自身免疫性疾病等发病率及患病率逐年提升,患者基数不断增长,我国单克隆抗体市场需求也将快速增长。

更多本行业研究分析详见前瞻产业研究院《中国单克隆抗体行业市场前瞻与投资战略规划分析报告》。

同时前瞻产业研究院还提供产业新赛道研究、投资可行性研究、产业规划、园区规划、产业招商、产业图谱、产业大数据、智慧招商系统、行业地位证明、IPO咨询/募投可研、专精特新小巨人申报等解决方案。在招股说明书、公司年度报告等任何公开信息披露中引用本篇文章内容,需要获取前瞻产业研究院的正规授权。

更多深度行业分析尽在【前瞻经济学人APP】,还可以与500+经济学家/资深行业研究员交流互动。更多企业数据、企业资讯、企业发展情况尽在【企查猫APP】,性价比最高功能最全的企业查询平台。

加载中...