新浪财经

踩踏!20多家水泥厂、1500多家建筑公司破产!

市场资讯 2024.08.26 00:03

日前,磊达水泥销售经理通知,针对目前新希望、亚东、金峰、华新等竞品企业的强势冲击,决定对重要客户再次让价。8月21日起对重点客户32.5袋装水泥让15元/吨,32.5散装水泥让5元/吨,42.5散装水泥让5元/吨。让价后52.5散装水泥让10元/吨,52.5出厂价230元/吨,42.5出厂价205元/吨。

据了解,当地企业本月内已经连续多次以5元/吨、10元/吨的频率连续下调报价。经销商每隔两、三天就能收到销售经理的让价通知。

内卷出圈,42.5水泥卖出32.5价

另有消息称,江苏镇江某品牌企业于8月20日一次性降价50元/吨,P.O42.5散装水泥报价跌破200元/吨。32.5水泥售价150元/吨左右。经销商称:再跌下去42.5水泥跟32.5水泥同价了。

当地经销商表示,区域内包含海螺在内的几家品牌企业,报价多在200元/吨左右。自8月17日下调20元/吨后,各企业差价仅在5-10元/吨。“几家大企业售价相近,但是都在暗地里使劲,暗降频频。“萝卜蹲”式的降价成了长三角沿江区域市场的特色,本轮降价频率是5-10元/吨。”

某品牌企业生产负责人对水泥人网表示,这个价格已经低于成本了,正常是没什么利润的。但是水泥行业是化工品运用最好的行业,各种助剂加持再多掺矿粉,成本是低了、也能符合国家标准,建筑质量如何保证就不得而知了。

海螺此前提出利润是首要,在不亏现金流的基础上争取更多的市场份额。而其他企业为在市场中跑赢竞品,不惜低于成本亏本销售。低于200元/吨的价格已跌破成本,对于水泥企业而言无异于杀鸡取卵。没有最低只有更低的恶性竞争,不仅带来整个行业的利润下滑,更带给相关产业链提前入冬的寒冷。

20多家水泥企业破产

从破产重整信息网近期公布的案件信息可见7~8月期间20多家水泥企业宣告破产或重整。

8月19日,江苏海安市人民法院公告:因南通海岩新材料科技有限公司、海安县新纪元水泥有限公司、海安县新纪元建材有限公司破产清算一案现有破产财产已基本分配完毕,法院裁定终结南通海岩新材料科技有限公司、海安县新纪元水泥有限公司、海安县新纪元建材有限公司破产程序。

8月19日广东省佛山市南海区法院公告对佛山市南亚水泥有限公司提出强制清算的民事裁定书,因用法律规定的其他方式无法向其送达,公告发出之日起经过30日,即视为送达。

8月19日,临武县浙华水泥有限公司破产管理人发公告提到,2024年5月23日,湖南省郴州市中级人民法院裁定受理临武县浙华水泥有限公司破产清算。

8月15日鄂尔多斯市中级人民法院公告称,根据鄂托克旗卓子山永新水泥有限责任公司的申请,于2024年7月30日裁定受理债务人鄂托克旗卓子山永新水泥有限责任公司破产清算一案,并于2024年8月7日指定管理人。本案适用快速审理方式。

8月14日河南省登封市人民法院公告,2024年7月26日,登封市人民法院裁定受理登封市第三水泥厂的破产清算申请并指定了管理人。7月26日河南省登封市人民法院公告称,登封市人民法院已受理登封市第三水泥厂破产清算一案,将采用随机摇号方式面向全省公开选任破产管理人。法院查明登封市第三水泥厂属于登封市颍阳镇人民政府的镇办企业,因长期负债经营,生产成本过高,生产设备陈旧,工艺落后,生产量小等诸多原因,导致长期严重亏损,累计债务近600余万元,已经资不抵债。

8月9日,酒泉万象建材有限责任公司管理人公告称,甘肃省酒泉市肃州区人民法院已裁定受理酒泉万象建材有限责任公司破产重整一案,并指定管理人。鉴于债务人目前已停产的情况,为了顺利推进后续重整工作,管理人基于破产程序以保护债权人利益为首要宗旨、最大程度对债务人资产保值增值以提高债务清偿率为首要原则,同时在兼顾债务人员工稳定性、保障债务人生产设备状态良好,使债务人尽快恢复生产以便为后期重整工作创造良好条件等诸多考量因素的基础之上,管理人拟就债务人破产重整期间生产运营事务面向社会公开招募托管机构。

8月8日,广州华建水泥有限公司管理人公示消息提到,2024年6月26日,广州中院裁定依法受理广州华建水泥有限公司清算组对广州华建水泥有限公司的破产清算申请并指定管理人,负责破产清算工作。

2024年8月8日,西安西京水泥有限责任公司破产管理人公告,西安西京水泥有限责任公司、陕西百信通达建筑材料有限公司实质合并重整案的意向投资人向管理人提交《重整投资框架协议》。

提到西安西京水泥有限责任公司,就不得不提曾经出现在关中地区的“西京海螺”水泥。因其使用海螺熟料,故而自称“西京海螺”。这也意味海螺水泥少了一个采购熟料的客户。

8月8日,广汉三星堆水泥有限公司管理人破产财产发布分配公告。水泥人网注意到,根据《破产财产第二次分配方案》确定的分配步骤第四次分配明细表中,包含多家行业知名的矿山机械、耐磨材料、机械设备公司。

8月2日,湖南省湘潭市雨湖区人民法院公告已于7月23日裁定受理湘潭牛力水泥有限公司破产清算一案,并指定管理人。

8月1日,自贡鸿福水泥有限公司召开第二次债权人会议通知。

7月29日,吉林市冀东伟达混凝土有限公司破产清算公开招募评估机构。

7月29日,云南省玉溪市中级人民法院公告,已裁定受理玉溪市江川区农村信用合作联社对云南江川翠峰水泥有限公司提出的破产清算申请。

7月27日,溧阳市人民法院根据溧阳市市场监督管理局的申请,裁定受理了溧阳市戴埠南山水泥厂强制清算一案,并指定清算组。

7月25日,广西壮族自治区柳州市中级人民法院通知,有自然人以柳江县百通水泥有限公司不能清偿到期债务,且明显缺乏清偿能力为由,向法院申请对柳江县百通水泥有限公司进行破产清算。

7月15日湖南省隆回县人民法院公告,已裁定受理隆回县石门水泥有限公司破产清算一案,并指定了破产管理人。

7月3日,四川省会理市人民法院发出民事裁定书称,法院宣告凉山州会理船城牌水泥有限责任公司破产后,管理人拟定《破产财产分配方案》提交船城水泥公司第三次债权人会议审议表决。

水泥厂的破产只是冰山一角,延伸到整个建筑建材行业,破产倒闭的企业已开始蔓延。。

踩踏开始!1500多家建筑企业破产倒闭

全国企业破产重整案件信息网数据显示,2024年7月1日~7月31日共有344家建筑企业申请破产,其中包括上海住总集团金联建设发展有限公司、中国化学工程第三建设公司珠海公司、西安建工中科广秦建设有限公司三家国企。叠加1-6月份破产倒闭的1100多家建筑企业,已有1500多家建筑企业消失了。

每一家倒闭的建筑企业背后都有一群水泥、商品混凝土、建筑钢材供应商,一家建筑企业倒闭,受影响的企业都不止一家。

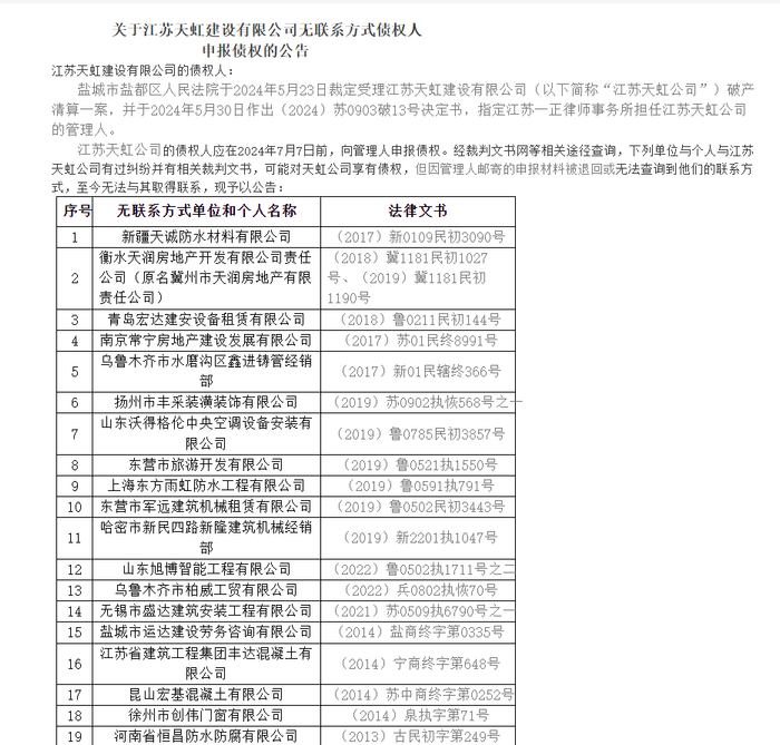
8月14日江苏天虹建设有限公司管理人发布《关于江苏天虹建设有限公司无联系方式债权人申报债权的公告》称,盐城市盐都区人民法院于2024年5月23日裁定受理江苏天虹建设有限公司破产清算一案,并于2024年5月30日指定管理人。因管理人邮寄的申报材料被退回或无法查询到部分债权人及债权企业的联系方式,故公告通知申报债权。

水泥人网注意到,公告列出的184份法律文书所涉及公司中,包含多家混凝土公司、建材公司、水泥制品公司、防水材料公司、钢贸公司、装饰公司、设备租赁及房地产公司。至于这些无法联系的公司中有多少还在正常经营,有多少已经关门大吉暂不得而知了。

加载中...