新浪财经

普华永道、德勤解读《金融机构合规管理办法(征求意见稿)》!

市场资讯 2024.08.24 11:33

来源:四大新鲜事儿

01

普华永道解读金融机构合规管理办法(征求意见稿)

以及对金融机构的合规建议

2024年8月16日,国家金融监督管理总局(以下简称“金管局”)发布了《金融机构合规管理办法(征求意见稿)》(以下简称《办法》),紧扣二十届三中全会“完善金融监管体系”主旋律,旨在提升金融机构依法合规经营水平,培育中国特色金融文化。《办法》共五章六十五条,分别从合规管理定义、合规管理职责、合规管理保障、监督管理与法律责任方面提出了明确的管理要求。

新规解读

(一)统一监管下首次明确合规管理定义

《办法》是继2006年原银监会发布的《商业银行合规风险管理指引》及2007年原保监会发布的《保险公司合规管理指引》后,首次以统一监管的模式在政策层面对金融(银行保险业)合规进行了明确,同时对合规的定义进一步加以明确,使其更适用于当前的金融管理需求:

合规及合规风险管理定义扩大:原指引中关于合规的定义仅强调经营活动需要与法律、规则和准则相一致,而《办法》首次将员工行为管理纳入合规定义范畴,将因员工履职行为违反合规规范而引发的风险事件纳入合规风险定义,再次突显了监管对于金融机构员工行为管理的双重关注。

遵循规范的范围统一:原指引关于“合规”中“规”的定义融合了银行和保险各自合规风险管理指引里的要求,其中相较于《商业银行合规风险管理指引》增加了“金融机构内部规范”,说明操作符合内规要求,也被视为合规管理中的重要一环,内外规管理对于金融机构管理的难度和重要性再次被提升。

合规风险定义细化:与《商业银行合规风险管理指引》中关于“合规风险”的定义相比,新规从“经营管理行为”和“员工履职行为”两个角度进行定义,强调了经营侧和员工侧双向的合规管理要求。金融机构开展合规管理,应对合规风险,不仅要关注“业务合规”,还要关注“行为合规”,双管齐下。

合规管理体系遵循原则扩大

相较于2022年国务院国有资产监督管理委员会(以下简称“国资委”)发布的《中央企业合规管理办法》以及原银监会和保监会发布的合规风险管理指引,本次合规管理办法对合规管理体系应遵守的原则进行了细化和补充:

体系一致性:本《办法》中应遵循的原则基本参照了《中央企业合规管理办法》,体现了从央企到金融机构合规管理的一致性,整体法规中关于合规风险管理的方法论在国家层面基本一致。

突出独立性:相对央企的合规管理要求,独立权威是本次新规中新增的管理原则,强调合规管理工作需要充分的独立性,同时在“合规管理保障”的章节中,从汇报、解聘、考核多个角度提出了如何保护合规部门及合规官独立性的方法。尤其是考核管理中,首次提出了对于合规部门的考核,不得采取“非分管合规管理部门的高级管理人员评价、其他部门评价、以业务部门的经营业绩为依据等不利于合规独立性的考核方式”,而此类考核模式确实存在于部分金融机构,其变体模式常见为“满意度调查”、“服务分”等,一定程度上对合规部门的独立性产生不利影响。

提出数字化要求:本次合规管理办法中特别指出了金融机构需要“充分运用数字化、智能化等手段,不断提升合规管理效能”,结合“五篇大文章”中针对科技金融和数字金融的要求,以及业务不断复杂化、创新化的背景下,当前行业已经意识到仅靠传统人工的管理手段,已经难以满足“务实高效”、“过程管控”的要求,合规管理的信息化也势必需要纳入金融机构未来的合规战略规划中。

合规职能与理念更加清晰

明确合规官职责:合规官机制是本次合规管理办法中的一个较大的新变化,要求各金融机构需要“在机构总部设立首席合规官”,“在所设省级(计划单列市)分支机构或者一级分支机构设立合规官”,并提出了金融机构需要充分保障合规官履行合规监督等履职的能力。

同时,首席合规官的具体职责在高级管理人员职能的基础上进一步细化,具体包括:

合规管理职能进一步明确:本次合规管理办法中,较详细地规定了高管及合规部门具体的管理职责,除了传统的识别合规风险、追究合规责任以外,还包括“合规管理制度建设、合规审查、合规自查与检查、合规风险监测与管控、合规事件处理”等具体合规事项。

明确了合规并非单一部门的工作:合规管理办法中明确规定了金融机构各部门主要负责人“负责落实本部门、本级机构的合规管理目标,对本部门、本级机构合规管理承担首要责任”,即各部门负责人分别对本部门的业务合规负责,首席合规官及合规官仅承担“修订完善制度、流程、系统的建议”职能或“重大合规风险进行预警、提示,并督促相关责任主体强化管控措施”的职能。

加大违规处罚原则

本次合规管理办法中,补充了金融机构及其高管、工作人员违反该办法将面临的相关罚则,从罚则角度来看,办法中加强了对董事、包括合规官在内的高管层在面临违法违规时的处罚程度,其中包括“未能勤勉尽责,致使金融机构发生重大违法违规行为或者重大合规风险”,即处罚范围不仅仅包括主动违规,也包括对未能履职而导致的违规结果的责任承担。

(二)明确合规管理架构

一是强化顶层设计,明确董事会及高级管理人员职责

《办法》明确强调金融机构董事会(含不设董事会的执行董事)对合规管理的有效性承担最终责任,履行包含审议或审定合规管理基本制度、合规管理报告、部门设置、高级管理人员聘任等合规管理职责;高级管理人员负责落实合规管理目标,对主管或者分管领域业务合规性承担领导责任,负责落实合规管理制度建设、合规审查、合规自查与检查、合规风险监测与管控、合规事件处理等工作,再次呼应“合规从高层做起”的监管理念。

二是强调首席合规官及合规官设置,提出任职与履职要求

对标证券基金经营机构以及原保险公司设立合规负责人的管理机制,《办法》明确要求首席合规官是高级管理人员,接受机构董事长和行长(总经理)直接领导,向董事会负责;在所设省级(计划单列市)分支机构或者一级分支机构设立合规官,合规官是本级机构高级管理人员,接受本级机构主要负责人直接领导。

同时,《办法》还分别从专业知识和技能、独立性角度对首席合规官及合规官的任职资格提出要求,强调合规管理人员应具备金融与法律的复合专业背景。此外,《办法》从职能范围、审查权限、报告权限维度对合规官的尽职履责提出来了更为细化的要求,进一步扫除了落地难、问责难的痛点。

三是提出合规管理三道防线框架,压实合规管理相关部门职责分工

延续金融机构三道防线管理体系,《办法》创新性提出合规管理的三道防线框架,明确金融机构的各业务及职能部门、下属各机构履行合规管理的第一道防线职责,承担合规的主体责任;合规管理部门履行合规管理的第二道防线职责,承担合规的管理责任;内部审计部门履行合规管理的第三道防线职责,承担合规的监督责任,权责清晰,以形成合规管理合力。

(三)合规管理保障强而有力

为贯彻“独立权威”的管理原则,《办法》从人员胜任能力、岗位资源配置、双线汇报路径、知情权和调查权赋予、薪酬管理机制、合规考核与问责等层面为合规工作开展提供了强而有力的履职保障。尤其在考核管理中,首次提出了对于合规部门的考核“双不得,双不挂钩”机制,即:不得采取非分管合规管理部门的高级管理人员评价、其他部门评价、以业务部门的经营业绩为依据等不利于合规独立性的考核方式;不得将需要各部门合力完成的合规工作单独作为合规管理部门的考核指标,有助于合规管理人员客观、独立开展合规检查与评价。

普华永道解决方案

针对监管在合规管理中的信息化要求,普华永道已针对各项合规管理工作研发了相关数智化解决手段,主要包括以下几种工具。

1、制度建设 —— 外规内化数字化工具

基于当前合规管理“全面覆盖”的要求,合规需要覆盖全流程、各领域、各环节,而当前对于金融机构来说,大量的内外规管理,包括制度的“立改废”工作,都已远远超过人工可以及时完成的程度,普华永道针对机构制度管理的痛点,开发了一套制度管理体系,将有效帮助机构实现快速的制度查询和更新工作。

建立制度标签体系,实现内规与外规的有效关联,以实现:

制度查询更精准:通过制度标签精准关联管理、业务内容,避免线下人工关键词搜索方式导致的信息庞杂、无法定位等问题;

立规更联动:在制定新规时,可有效参考对应标签下最新的外部监管要求、内部管理要求,实现内外规的联动匹配与考虑;

修订更统一:在对存量制度进行修订与调整时,综合考量内外规管理要求,避免制度冗余、制度冲突;

废除更迅速:通过制度视图、制度标签等及时识别失效内规。

制度标签图谱示例

2、合规咨询或审查 —— AI功能运用于合规管理

随着AI技术的成熟,普华永道也已尝试将大模型功能运用在合规管理领域,其中包括合规咨询及合规审查领域。

依托部门合规知识库及作业经验,建立“1”套合规领域原子化的知识库,运用大模型调用和训练为集团合规认知大脑,再通过AI应用赋能“N”类合规作业场景,以实现通过自动化承担更多合规执行任务:

合规咨询示例

合规审查示例

感知AI:通过软件系统或智能硬件,对内外部合规信息进行数字化感知,实现内外部信息导入;

认知AI:利用认知AI技术以及计算机的强大算力构建合规信息认知的算法模型,输出认知结果,如合规判定、内容生成、任务推送等;

执行AI:通过软件交互或硬件指令模拟或扩展人的执行活动,如合规审查报告。

3、合规监测 —— 内化监管检查点,形成实时监测指标

基于监管处罚案例以及合规风险事件,普华永道尝试将上述信息提炼出有效信息并转化为合规监测规则,分模块形成了不同合规管理体系的监测工具,比如反洗钱监测工具、案件防控监测工具等,以帮助金融机构在日常实时发现自身的合规风险。

以反洗钱为例的合规监测工具示例

4、员工行为管理 ——  打造“线下网格化,线上智能化”管理生态圈

《办法》将员工行为管理首次与机构经营管理行为拉齐,共同纳入合规管理范畴,普华永道结合多年的研究洞察和管理实践,曾提出打造员工行为管理“双循环”生态的解决方案,即:构建以网格为载体,依托风险监测模型引擎,实现智能违规风险线索推送、核实、处置的闭环管理,并辅以“三张清单”压实各级履职要求,最终沉淀风险信息勾勒员工画像,打造“管理有架构、风险有预警、排查有手段、履职有手册、员工有画像”的良好生态循环。

02

德勤解读《金融机构合规管理办法(征求意见稿)

  背景  

从2016年原中国银监会颁布了我国金融机构的第一份合规指南至今,随着金融市场的发展,合规监管规则呈现趋多、趋严、趋广、趋深的特点。金融机构在合规管理方面面临巨大挑战,需不断加大合规投入。如何提高合规管理的效率和效果是金融机构在日益严格的监管环境下的重要课题。

图1:金融机构合规管理监管沿革

  概述  

监管机构对银行、保险机构制定了专门的合规管理办法,对于金融控股公司、金融资产管理公司、信托公司、企业集团财务公司、金融租赁公司、消费金融公司、汽车金融公司、货币经纪公司、理财公司、金融资产投资公司等金融机构未制定专门的合规管理办法,而是将部分合规管理要求融入了其他监管法规中。

表1:各类金融机构合规管理相关监管法规

2024年8月16日,国家金融监督管理总局公布了《金融机构合规管理办法(征求意见稿)》(以下简称“《管理办法》”),向社会公开征求意见,意见反馈截止时间为2024年9月17日。《管理办法》将取代《商业银行合规风险管理指引》、《保险公司合规管理办法》、《中国保监会关于进一步加强保险公司合规管理工作有关问题的通知》,成为首次全面系统地规定金融机构合规管理的重要监管法规

该法规适用于表1中的各类金融机构,对于规范金融机构的合规管理、提升行业整体合规水平、保障金融行业稳定健康发展以及保护相关方利益等均具有关键的推动作用。

与现行的合规管理监管法规相比,《管理办法》的主要变化如下:

明确了合规管理的定义和范围

对 “合规”“合规管理”等概念进行了明确界定,扩大了适用范围,涵盖更多类型的金融机构。

强化了合规管理的系统性

要求金融机构建立全面覆盖、权责清晰的合规管理体系,将合规要求贯穿决策、执行、监督、反馈等全流程,强调全员合规的理念,营造不敢违规、不能违规、不想违规的文化氛围。

明确鼓励单独设立首席合规官和合规官

金融机构应在机构总部设立首席合规官,其是高级管理人员,接受机构董事长和行长(总经理)直接领导,向董事会负责;应在所设省级(计划单列市)分支机构或者一级分支机构设立合规官。

完善了保障措施

要求金融机构为合规管理部门配备充足、专业的合规管理人员,明确首席合规官及合规官的参会权、知情权、调查权、询问权、建议权、预警提示权等履职保障,以提升合规管理的有效性。

加大了惩戒力度

明确相关行政处罚及其他监管措施,对金融机构及其工作人员,特别是对董事、高级管理人员、首席合规官及合规官等未能有效实施合规管理的违法违规行为予以严肃追责。

  核心内容解读   

全文由总则、合规管理职责、合规管理保障、监督管理与法律责任与附则五大章节构成,共七十七条规定,确立了依法合规、全面覆盖、独立权威、权责清晰、务实高效五大原则,分别从合规管理职责划分、合规管理保障机制、合规监督管理等方面,对金融机构的合规管理做出了具体规定。

1. 时间表要求

《管理办法》预计自2025年3月1日施行,过渡期为施行之日起一年。要求金融机构在过渡期内达到《管理办法》的规定,金融机构应当在过渡期结束前逐项对照《管理办法》要求,确保将《管理办法》各项规定内化为自身制度和操作实践。《管理办法》施行前,金融机构已设置的首席合规官、合规总监、合规负责人、作为高级管理人员的总法律顾问,可以履行《管理办法》规定的首席合规官各项职责。

2. 合规管理职责

要点一

明确董事会及高级管理人员的职责

《管理办法》明确了董事会及高级管理人员在合规管理中的重要定位,同时也列举了董事会及高级管理人员在金融机构合规管理中应当承担的具体职责。

  • 金融机构董事会(含不设董事会的执行董事)对合规管理的有效性承担最终责任;

  • 董事会可以下设合规委员会或者由董事会下设的其他专门委员会履行合规管理相关职责,负责对合规管理进行日常监督,对发生重大合规风险负有主要责任或者领导责任的董事、高级管理人员提出罢免建议;

  • 金融机构的高级管理人员负责落实合规管理目标,对主管或者分管领域业务合规性承担领导责任;

  • 金融机构各部门主要负责人,各分支机构和纳入并表管理的各层级金融子公司主要负责人需要落实本部门、本级机构的合规管理目标,对本部门、本级机构合规管理承担首要责任。

要点二

明确首席合规官及合规官的设置与职责

《管理办法》要求金融机构在总部设置首席合规官,在省级(计划单列市)分支机构或者一级分支机构设置合规官。明确了首席合规官及合规官任职的基本条件及承担的合规管理职责,并要求做到职责分离,首席合规官及合规官不得负责管理金融机构的前台业务、财务、资金运用、内部审计可能与合规管理存在职责冲突的部门。

表2:首席合规官及合规官任职条件

《管理办法》要求首席合规官对本机构及其员工的合规管理负专门领导责任,对本机构经营管理行为和员工履职行为的合规性进行指导、监督和检查,充分发挥首席合规官、合规官在合规管理体系中上下传导、左右协调、内外沟通的核心功能,统筹推进合规管理工作。

要点三

明确合规管理部门的职责与分工

《管理办法》要求金融机构总部、省级(计划单列市)分支机构或者一级分支机构、纳入并表管理的各层级金融子公司设立独立的合规管理部门;不具备设立合规管理部门条件的其他分支机构,应当设立足够履职需要的合规岗位;业务规模较小、员工总数较少,确不具备设立合规管理部门或者岗位条件的,应当由上级机构合规管理部门或者岗位代为履行该分支机构的合规管理职责。

同时,《管理办法》要求金融机构的合规管理部门和合规岗位不得承担与合规管理相冲突的其他职责,应当独立于前台业务、财务、资金运用、内部审计部门等可能与合规管理存在职责冲突的部门或者岗位。

图2:合规管理三道防线

《管理办法》要求金融机构建立三道防线的合规管理框架,将各部门、下属各机构的合规管理纳入统一体系。对合规管理部门或者合规岗位实行垂直管理,由首席合规官统筹合规人员选聘、业务指导、工作汇报、考核管理等事项,并对合规官提名提出推荐建议。金融机构应当强化对各部门、下属机构合规管理的指导与监督,督导各部门、下属各机构合规管理工作符合规范。

3. 合规管理保障

要点四

配备充足的合规管理人员

《管理办法》要求金融机构对合规管理部门、各部门、下属机构配备充足的、具备与履行合规管理职责相适应专业知识和技能的、与业务规模相匹配的合规管理人员,但对合规管理人员的人数或占比未作出明确规定。

要点五

赋予合规管理人员充分的履职保障

《管理办法》要求保障首席合规官及合规官、合规管理部门及人员履行职责所需的知情权和调查权,赋予相关人员和部门提出否定意见的权利。保障首席合规官、合规官的独立性,决定解聘首席合规官、合规官的,应当有正当理由。合规官报告实行双线汇报,以向首席合规官汇报为主,并向本级机构主要负责人汇报。

要点六

建立合规管理考核机制

《管理办法》要求制定首席合规官、合规官、合规管理部门及专职合规管理人员的考核管理制度,将内设部门、下属各机构合规管理质效纳入考核,并将合规管理情况纳入对下属各机构负责人的年度综合考核。《管理办法》第四十四条提出了考核方式的具体规定。

同时,《管理办法》要求强化考核结果运用,将合规职责履行情况作为对内设部门、下属各机构、员工考核、人员任用及评优评先等工作的重要依据。有效的考核结果运用可以让员工更加重视合规工作,更加积极地投入到合规工作中,形成良好的竞争氛围,促使整个金融机构的合规管理水平不断提升。

合规管理考核机制清晰地传达了金融机构对合规的重视程度和具体要求,明确了合规行为的方向,可以将较为宏观和抽象的合规管理目标分解为具体的、可衡量的指标,并分配到各个部门和岗位,能够让每个员工清楚自己在合规管理中的具体责任和任务,有助于将合规目标层层落实。

要点七

加强合规管理信息化建设

《管理办法》要求金融机构加强合规管理信息化建设,运用信息化手段将合规要求和业务管控措施嵌入流程,针对关键节点加强合规审查,强化过程管控。合规管理信息化建设对于金融机构提高合规管理效率、增强准确性和可靠性、提升协同性和全局性以及促进合规文化建设均具有重要意义。在日益复杂的金融市场环境下,随着智能技术高速发展,金融机构应积极推进合规管理信息化建设,不断提升自身的合规管理水平。

要点八

建立有效的问责机制

《管理办法》要求金融机构应当建立有效的问责机制,严格对违规行为等问题的责任认定和问责处理,并采取有效的纠正措施,及时完善经营管理流程,评估问责结果。建立畅通的内部举报机制,公布举报电话、邮箱或者信箱,对举报人的身份和举报事项严格保密,鼓励员工提出改进合规管理的意见和建议。

要点九

建立合规培训机制

《管理办法》要求制定年度合规培训计划,加大对机构员工的培训力度,将合规管理作为董事、高级管理人员初任、重点合规风险岗位人员业务培训、新员工入职必修内容,首席合规官及合规官应积极参与组织行业合规培训和交流,进一步提高合规管理专业知识和技能,提升全体员工合规意识。

4. 监督管理与法律责任

要点十

定期报送合规管理报告

《管理办法》要求金融机构于每年4月30日前向国家金融监督管理总局或者其派出机构报送上一年度合规管理报告。金融机构的董事会和首席合规官对报告的真实性、准确性、完整性负责。但《管理办法》未给出合规管理报告的模板,或对合规管理报告做出具体规定。

要点十一

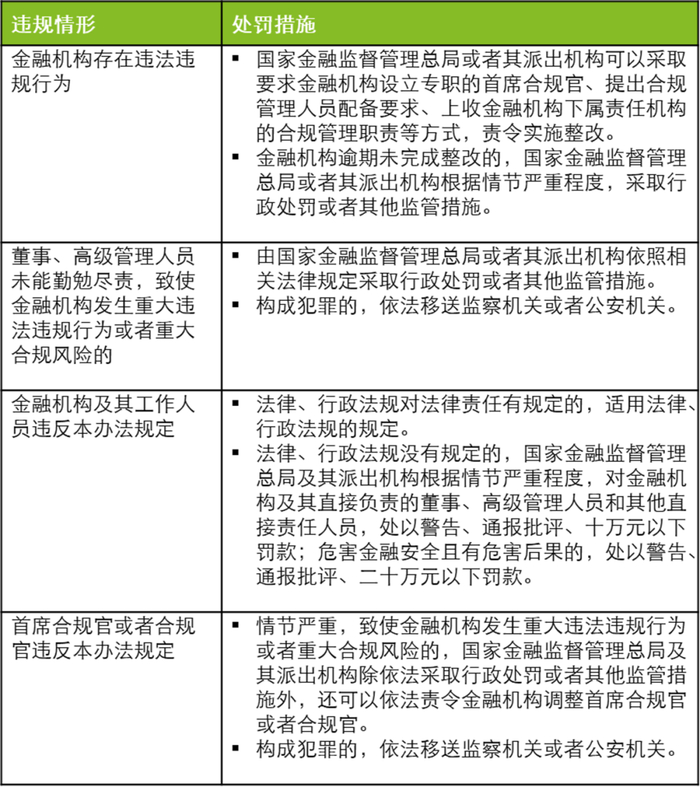
建立有效的监督机制

《管理办法》列举了违规情形与对应的处罚措施,并明确对于金融机构的违法违规行为,首席合规官或者合规官、合规管理部门、合规管理人员已经按照《管理办法》的规定尽职履责的,不予追究责任

表3:金融机构违规情形与处罚措施

《管理办法》要求金融机构通过有效的合规管理,主动发现违法违规行为或者合规风险隐患,积极妥善处理,落实责任追究,完善内部控制制度和业务流程,符合法定情形的,国家金融监督管理总局及其派出机构依法可以从轻、减轻处理;情节轻微并及时纠正违法违规行为,没有造成危害后果的,或者仅违反金融机构内部规定的,不予追究责任。

  金融机构应对建议  

随着监管环境日益严格,金融机构面临的不确定性与日俱增,金融机构合规管理挑战加剧,传统合规管理模式亟待转型。信息技术高速发展、银行信息化程度加深、行业标准不断完善等因素为智能合规管理建设提供了可能性。

通过智能合规体系战略规划设计、合规数据资产构建及管理、合规监测平台搭建、智能合规体系规划实施,实现从传统合规管理向智能化合规管理的转型,能够提升合规管理的覆盖面,快速响应市场需求以及监管要求,有效降低合规管理成本,提升合规管理效率。

图3:德勤智能合规体系建设服务框架

 1 

智能合规体系战略规划设计

优化合规管理框架,梳理明确合规管理职责,建立健全合规管理保障及监督机制,将合规要求贯穿决策、执行、监督、反馈等全流程,覆盖各领域、各环节,落实到各部门、各机构、各岗位以及全体员工,切实提高金融机构的合规水平。

图4:金融机构合规管理框架

制定智能化合规管理战略目标,对合规管理现状进行评估诊断,结合智能化合规管理转型差距分析,明确智能化合规管理体系建设的重点和难点,设计智能化操作合规管理体系转型路线规划。

  • 智能化合规管理战略目标制定:制定智能化合规管理总体战略目标,分阶段细化战略目标。

  • 合规管理现状评估诊断:调研合规管理及系统现状,评估合规管理能力和技术能力。

  • 智能化合规管理转型差距分析:目标状态和当前状态的差距分析,同业参考目标/最佳目标和当前状态的差距分析。

  • 智能化合规管理体系转型路线规划:明确重点建设内容、资源投入、主责人员、实施计划;从成本投入,建设困难程度,对业务价值实现的贡献,推广实施难度等维度评估建设内容的优先级,有步骤、有计划地推进智能合规管理体系建设。

 2 

合规数据资产构建及管理

运用数据自动化管理工具对合规数据资产进行全面梳理,更直观、更敏捷、更智慧地理解数据,通过资产盘点、现状评估与差距分析、标签体系构建、知识图谱构建,为金融机构丰富合规数据应用实践奠定基础。合规数据资产主要包括相关外规、内部制度、风险清单、监测指标、风险事件、定期报告、专项报告等。

图5:合规数据资产构建

数据资产管理是一项需要长期投入、持续开展、体系运营的工作。通过战略管理、组织架构、制度体系、平台工具、长效机制等措施搭建风险数据资产管理框架,覆盖数据标准、数据质量、数据安全、数据开发、数据模型、数据价值评估、数据资产流通、数据资产运营等管理领域,特别现在正在推行的一表通等监管报送能力提升,为数据资产的积累、应用提供机制保障。

 3 

合规监测平台搭建

由于合规风险、反洗钱管理、操作风险、内部控制、案防管理、员工行为管理、消费者保护、内控评价等职能在管理机制上有共通性、运行机制上有相似性、产生效应上有协同性,通过梳理各个管理环节,形成标准化流程,结合轻度定制,满足各职能的监管要求和管理需求,流程架构重构能够优化管理流程、提高管理效率

通过访谈调研、同业对标、需求分析和方案设计,对合规监测平台的核心功能模块进行设计。事前管理模块可包括智能外规内外、监管处罚智能分析,事中管理模块可包括合规风险实时监测、合规风险动态预警、合规风险处置跟进,事后管理模块可包括合规报告自动生成、智能根因分析、合规管理流程挖掘

图6:合规事前管理关键模块介绍

图7:合规事中管理关键模块介绍

图8:合规事后管理关键模块介绍

 4 

智能合规体系规划实施

智能化合规管理体系规划落地实施,需要辅以持续的技术支持和知识能力的转移培养,确保金融机构能够完成合规管理的智能化转型。在全面实施之前,进行充分的测试和验证,确保智能合规体系的稳定性和可靠性。让员工了解智能合规体系的重要性和操作方法,提高员工的合规意识和参与度;持续跟踪智能合规体系的运行效果,及时发现问题并进行优化和调整。

金融机构合规管理将朝着更全面、更深入、更精细的方向发展,以应对日益复杂的金融环境和严格的监管要求。为了将合规要求贯穿决策、执行、监督、反馈等全流程,覆盖各领域、各环节,落实到各部门、各机构、各岗位以及全体员工,金融机构需不断提升自身的合规管理能力和信息化程度,确保经营管理和员工履职行为在依法合规的轨道上稳步推进。

(转自:四大新鲜事儿)

加载中...