新浪财经

【最全】2024年动物疫苗行业上市公司全方位对比(附业务布局汇总、业绩对比、业务规划等)

前瞻网

关注

转自:前瞻产业研究院

动物疫苗行业主要上市公司:中牧股份(600195);生物股份(600201);瑞普生物(300119);普莱柯(603566);科前生物(688526);永顺生物(839729);申联生物(688098);海利生物(603718)等

本文核心数据:上市公司营收规模;上市公司毛利率;上市公司产品布局

1、动物疫苗行业上市公司汇总

动物疫苗行业的产业链上游主要为原材料和生产设备供应商,主要包括源培生物、正川股份山东药玻、楚天科技等纯碱上市公司,中游为各类型动物疫苗研发和生产企业,包括中牧股份、生物股份、瑞普生物、普莱柯等企业,下游主要有冷链企业和畜牧业企业,包括顺丰控股牧原股份等。动物疫苗行业产业链上下游的主要上市公司汇总如下:

从区域分布看,中国动物疫苗生产企业主要分布在上海、广东、内蒙古、天津、北京等省市。动物疫苗上游企业,例如山东药玻、正川股份等主要位于山东、重庆等省市,下游畜牧业代表性企业,例如顺丰控股、牧原股份等主要位于广东、河南等省份。

2、动物疫苗行业上市公司基本信息对比

从动物疫苗行业的上市企业布局和已有公开信息分析,注册资本最多的是生物股份,而成立时间最早的是海利生物,招投标信息最多的是中牧股份。

从动物疫苗行业的上市企业已有的公开信息分析,专利信息相对较多的企业是瑞普生物,专利总计389条;员工总数最多的则是中牧股份,员工总数为4326人;技术人员相对最多的同样是中牧股份,技术人员总数为696人。

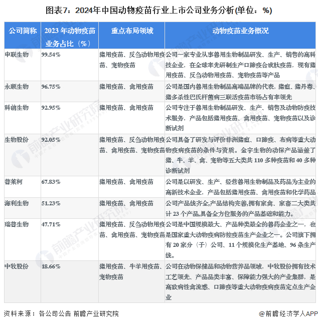
3、动物疫苗行业上市公司业务布局对比

中游动物疫苗生产企业中,动物疫苗业务占比较高的企业主要有申联生物、永顺生物、科前生物、生物股份,占比超过90%。从布局的重点领域看,布局猪用疫苗、禽类疫苗的企业数量较多。

4、动物疫苗行业上市公司动物疫苗业务业绩对比

2023年中国动物疫苗上市公司中,生物股份、瑞普生物、中牧股份营收较为领先。从毛利率水平看,科前生物、永顺生物、申联生物的毛利率较高。从产销量上看,瑞普生物、普莱柯、中牧股份的产销量较高。从销售渠道布局看,中国大部分上市动物疫苗企业以国内市场为主,科前生物、永顺生物、申联生物等主要关注华东、华南等区域市场。

5、动物疫苗行业上市公司研发费用对比

从动物疫苗行业上市公司研发费用看,2023年瑞普生物研发费用最高,超过1.5亿元;生物股份和普莱柯研发费用在在1亿元以上;其余企业的研发费用均在1亿元以下。

6、动物疫苗行业上市公司业务规划对比

中国动物疫苗企业业务规划的重点包括:完善产品品类、加快研发新产品、延伸产业链布局等。主要上市公司动物疫苗业务规划汇总如下:

更多本行业研究分析详见前瞻产业研究院《中国动物疫苗行业发展前景与投资战略规划分析报告》。

同时前瞻产业研究院还提供产业新赛道研究、投资可行性研究、产业规划、园区规划、产业招商、产业图谱、产业大数据、智慧招商系统、行业地位证明、IPO咨询/募投可研、专精特新小巨人申报等解决方案。在招股说明书、公司年度报告等任何公开信息披露中引用本篇文章内容,需要获取前瞻产业研究院的正规授权。

更多深度行业分析尽在【前瞻经济学人APP】,还可以与500+经济学家/资深行业研究员交流互动。更多企业数据、企业资讯、企业发展情况尽在【企查猫APP】,性价比最高功能最全的企业查询平台。

加载中...