新浪财经

京津冀抗菌药分级管理目录更新,三地此前文件废止

新京报

关注

新京报讯(记者戴轩)近日,北京市卫生健康委员会、天津市卫生健康委员会、河北省卫生健康委员会印发了《京津冀医疗机构抗菌药物临床应用分级管理目录(2024年版)》(以下简称《2024版目录》),替代了之前各地对应的管理目录。

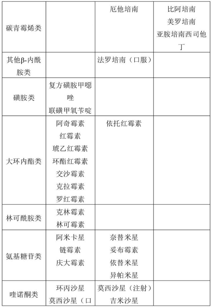
记者在《2024版目录》中看到,抗菌药物的管理分为三个级别,分别是非限制使用级、限制使用级、特殊使用级。从四环素类、大环内酯类到广谱青霉素类、喹诺酮类,涵盖了29个大类。

其中,在支原体感染等常见呼吸道感染中较常使用的药物,如阿奇霉素、多西环素、阿莫西林等,被归于非限制使用级;常用于肺结核治疗的利福平等,被归于限制使用级;替加环素、头孢比罗酯等,被归于特殊使用级。

我国《抗菌药物临床应用管理办法》指出,抗菌药物临床应用实行分级管理,根据安全性、疗效、细菌耐药性、价格等因素划分。

非限制使用级抗菌药物是指经长期临床应用证明安全、有效,对细菌耐药性影响较小,价格相对较低的抗菌药物;限制使用级抗菌药物是指经长期临床应用证明安全、有效,对细菌耐药性影响较大,或者价格相对较高的抗菌药物;特殊使用级抗菌药物是指具有明显或者严重不良反应、不宜随意使用的抗菌药物,需要严格控制使用、避免细菌过快产生耐药的抗菌药物,疗效、安全性方面的临床资料较少的抗菌药物,价格昂贵的抗菌药物等。

“临床上用得最多的是非限制使用级,管控相对宽松一点,限制越多越不能轻易使用,特殊使用级的药物,如果没有特殊理由和很强的证据,原则上是不应该用的。”北京一位三甲医院主任医师告诉记者。

为落实京津冀协同发展工作要求,进一步规范京津冀地区医疗机构抗菌药物临床应用管理,根据《抗菌药物临床应用管理办法》(2012年84号令)等,结合京津冀地区医疗机构抗菌药物实际使用情况和细菌耐药监测现状,北京市、天津市、河北省三地卫生健康委员会(以下简称“三地卫生健康委”)指导药学质控中心,联合组织三地专家共同研究制订了《2024版目录》。具体分级管理实施办法由三地结合各自实际分别制订。三地卫生健康委将视情况适时调整更新目录。

《2024版目录》自本通知发布之日起实施,《北京市抗菌药物临床应用分级管理目录(2023年版)》《天津市抗菌药物临床应用分级管理目录(2021年版)》《河北省抗菌药物临床应用分级管理目录(2012年版)》同时废止。

编辑 樊一婧 

校对 赵琳

加载中...