新浪财经

因涉七项严重违规,江苏苏商银行被重罚366万余元

东方网

关注

转自:东方资讯

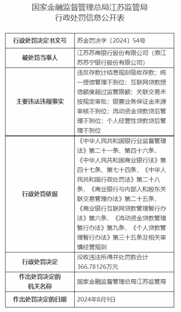
东方资讯消息,日前,国家金融监督管理总局江苏监管局行政处罚信息公开表显示,因违反存款计结息规则吸收存款;统一授信管理不到位;互联网贷款授信额度超过监管限额;关联交易未按规定审批;银票业务保证金来源审核不到位;流动资金贷款贷后管理不到位;个人经营性贷款贷后管理不到位,对江苏苏商银行股份有限公司(原江苏苏宁银行股份有限公司)没收违法所得并处罚款合计366.78126万元。

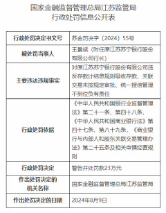
因对违反存款计结息规则吸收存款、关联交易未按规定审批、统一授信管理不到位事项负有责任,对时任原江苏苏宁银行股份有限公司行长王景斌进行警告并处罚款23万元处罚。

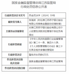
因对个人经营性贷款贷后管理不到位事项负有责任,对时任原江苏苏宁银行股份有限公司微商金融部总经理助理张海波进行警告并处罚款6万元处罚。

因对流动资金贷款贷后管理不到位事项负有责任,对时任营业部营销总监狄晓燕进行警告并处罚款5万元处罚。

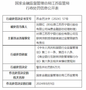
因对互联网贷款授信额度超过监管限额事项负有责任,对时任原江苏苏宁银行股份有限公司消费金融部总经理助理刘丽红进行警告并处罚款6万元处罚。

因对银票保证金来源审核不到位负有责任,对时任原江苏苏宁银行股份有限公司营业部总经理高朝辰进行警告并处罚款6万元处罚。

因对流动资金贷款贷后管理不到位事项负有责任,对时任原江苏苏宁银行股份有限公司营业部市场总监罗霄锋进行警告并处罚款6万元处罚。

加载中...