新浪财经

凯赛生物:上半年营收大涨40%,持续加强研发投入

市场资讯 2024.08.21 09:42

环球聚氨酯网讯:8月16日,凯赛生物发布了2024年半年报,营业收入达到14.44亿,同比增长40.16%。

凯赛生物将营收上涨的原因归结为:主要系公司紧抓市场机遇,加大产品销售力度,同时新产品癸二酸产能放量,因此,长链二元酸销售量,销售

收入较去年同期大幅上涨。

凯赛生物商业化产品主要聚焦聚酰胺产业链,包括为生物基聚酰胺及其单体生物法长链二元酸和生物基戊二胺,是全球领先的利用生物制造规模化生产新型材料的企业之一。公司拥有从聚酰胺单体(长链二元酸/戊二胺)到聚酰胺再到聚酰胺改性复合材料的完整生产链条。

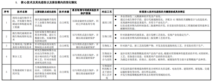
继续加强研发投入,高筑护城河

报告显示,凯赛生物所在的长链二元酸、戊二胺行业,主要的行业壁为技术壁垒,研发团队壁垒和资金壁垒。降低成本、提升质量需要更新的技术,以及迭代产品所需要的大量资金和复合型人才团队。2024

年上半年,凯赛生物投入的研发费用达到1亿元,同比增加 16.12%。围绕生物基聚酰胺及核心单体的专利申请,获得 33 个发明专利授权和 14

个实用新型专利授权。核心技术亦取得进展。

并且在规模化的生产过程中,通过持续的新技术开发和升级,不断优化生产工艺流程并引入

数字化、智能化管理方式,进一步加强成本优势。公司拥有完整平台能够自产聚酰胺单体并以此生产聚合物,主要核心原材料由公司自主掌握。

在项目布局上,新产品生物基哌啶已经完成中试并着手进行万吨级产业化。完成了对

AI

蛋白质设计平台公司―分子之心的战略投资后,双方正就提升关键酶的催化等项目进行合作,后续将深度协同,积极探索合成生物研发新范式,开拓新品空间。

携手产业链客户、共筑产业生态圈

2024年1月,凯赛生物与具有丰富仿真模拟专业知识和经验的3P.COM公司签署了合资协议,旨在为生物基聚酰胺复合材料的各类产品应用提供最后一步的技术衔接。

2024年5月,凯赛生物与合肥市政府、招商局创科集团三方签订战略合作,三方将建立长期

稳定的战略合作伙伴关系,充分发挥各自在产业政策引导、应用场景打造、生物制造技术创新方面的优势,构建合成生物学研究和产品应用开发平台,打造合成生物材料产业集群。

产业布局

目前,凯赛生物年产50万吨生物基戊二胺及年产90万吨生物基聚酰胺项目等项目正在建设中。太原技术年产4万吨生物法癸二酸项目于2022年三季度建成,乌苏技术年产3万吨长链二元酸和2万吨长链聚酰胺项目于2023年四季度建成,目前处于产能爬坡阶段。

加载中...