新浪科技

【全网最全】2024年智慧能源管理系统行业上市公司全方位对比(附业务布局汇总、业绩对比、业务规划等)

前瞻网

关注

转自:前瞻产业研究院

行业主要上市公司:协鑫集成(002506.SZ)、远东股份(600869.SH)、明阳智能(601615.SH)、天合光能(688599.SH)、固德威(688390.SH)、新天科技(300259.SZ)、阳光电源(300274.SZ)等

本文核心数据:智慧能源管理系统;营业收入;业务占比;业务规划等

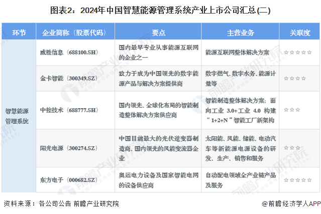
1、智慧能源管理系统产业上市公司汇总

智慧能源管理系统(SEMS)是一套以能源工业为基础,集成连接层、数据层、关系层和展示层等多层业务架构的综合能源管理系统;通过互联网管理系统实现对创能、储能、送能、用能系统的监测控制、操作运营、能效管理的综合服务。

智慧能源管理系统产业链上游为IT设备制造与系统软件开发,参与主体为计算机硬件、网络设备等IT设备制造商与软件开发商;中游为智慧能源管理系统,参与主体主要为系统集成商。目前,布局行业产业链的上市企业较多,汇总如下:

从产业链代表性上市公司区域分布来看,上市公司主要分布在华东、华南、华中和西北地区。其中,浙江、江苏的代表性上市企业最多。

2、智慧能源管理系统产业上市公司基本信息对比

从智慧能源管理系统产业上市企业布局和已有公开信息分析,注册资本最多的是协鑫集成,成立时间最早的是东方电子,上市时间最早的是远东股份,招投标信息最多的是东方电子。

3、智慧能源管理系统产业上市公司经营数据对比

中国智慧能源管理系统产业上市公司2023年的经营数据来看,2023年全年,总营收和相关业务营收最高的企业均为天合光能;相关业务占比达到100%的企业包括协鑫集成、乐鑫科技、新天科技;相关业务毛利率最高的企业是新天科技。

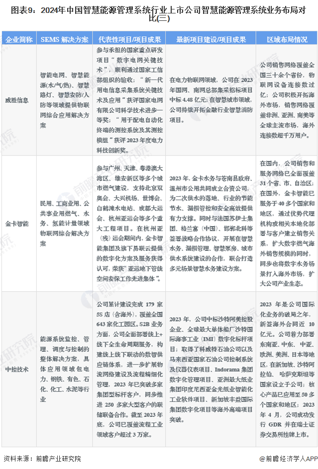
4、智慧能源管理系统行业上市公司智慧能源管理系统业务布局对比

在智慧能源管理系统行业上市公司中,除明阳智能以外,其余企业均有全球化布局。智慧能源管理系统行业上市公司的能源管理系统业务的具体项目和区域布局对比如下:

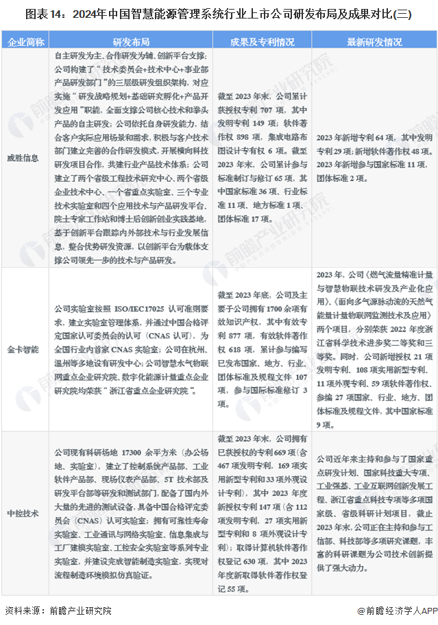
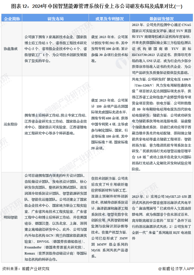
5、智慧能源管理系统行业上市公司研发投入、研发布局及成果对比

从研发投入情况来看,截至2023年底,研发投入金额最高的上市公司是天合光能;研发投入占比最高的上市公司是中控技术;研发人员人数最多的上市公司是阳光电源;研发人员占比最高的上市公司是威胜信息。

从研发布局来看,智慧能源管理系统行业上市公司多数选择自主研发布局,设立博士后科研工作站、院士专家工作站、研究生工作站等研发最新技术,赋能新产品。截至2023年底,智慧能源管理系统行业上市公司研发布局汇总如下:

6、智慧能源管理系统行业上市公司智慧能源管理系统业务规划对比

智慧能源管理系统行业上市公司智慧能源管理系统业务“十四五”相关规划汇总如下:

更多本行业研究分析详见前瞻产业研究院《中国智慧能源管理系统(SEMS)行业市场前瞻与投资战略规划分析报告》。

同时前瞻产业研究院还提供产业新赛道研究、投资可行性研究、产业规划、园区规划、产业招商、产业图谱、产业大数据、智慧招商系统、行业地位证明、IPO咨询/募投可研、专精特新小巨人申报等解决方案。在招股说明书、公司年度报告等任何公开信息披露中引用本篇文章内容,需要获取前瞻产业研究院的正规授权。

更多深度行业分析尽在【前瞻经济学人APP】,还可以与500+经济学家/资深行业研究员交流互动。更多企业数据、企业资讯、企业发展情况尽在【企查猫APP】,性价比最高功能最全的企业查询平台。

加载中...