新浪财经

博时基金集中清盘三只养老FOF,几个意思?

市场投研资讯

关注

来源: 湾区007

养老基金都做不好,还做什么权益?

养老基金都做不好,还谈什么社会责任感?

博时基金,你一下子要清盘三只养老FOF,有几个意思?

8月17日,博时基金宣布其管理的三只养老目标日期FOF基金可能面临合同终止的风险,并已暂停相关申购和定期定额投资业务。

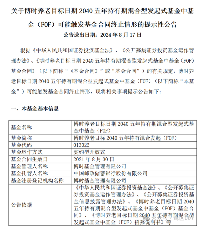
这三只基金分别为博时养老目标日期2040五年持有期混合基金(FOF)、博时养老目标日期2045五年持有期混合基金(FOF)、博时养老目标日期2050五年持有期混合基金(FOF),它们均在合同中约定,若在合同生效三年后的对应日资产净值低于两亿元,则将自动进入清算并终止合同,无需召开持有人大会。鉴于这三只基金成立时间均为2021年8月30日,故2024年8月30日将成为决定其是否清盘的关键日期。目前,这三只基金的规模分别为0.44亿元、0.09亿元和0.14亿元,均远低于两亿元的门槛 。

养老FOF基金的清盘潮并非个案,据Wind数据,截至2024年8月16日,共有11只公募FOF清盘,数量与去年全年持平,其中6只为养老FOF。养老FOF的困境主要源于业绩不佳、市场和投资者认知不足等原因,导致规模增长缓慢,个人养老基金整体遇冷。市场对养老FOF的担忧加剧,尤其是那些作为发起式基金成立,且规模未能达到合同要求的产品 。

业内人士指出,面对养老FOF发展不达预期的情况,基金管理人需要考虑是否保壳的问题。市场反复震荡、权益市场波动较大,导致养老FOF收益不及预期,规模缩水。

一些基金公司可能因产品规模过小、维护成本过高而选择清盘,而另一些则可能出于保留产品线布局的需要,倾向于保壳。华林证券资管部董事总经理贾志表示,养老FOF集中清盘是一个比较尴尬的结果,他建议公募基金管理养老FOF应有情怀和使命,努力做好业绩和推广,以对得起持有人的信任 。

清盘!清盘!清盘!

8月17日,博时基金发布了旗下三只养老FOF可能触发基金合同终止情形的提示性公告。

博时基金管理的三只养老目标日期系列FOF基金,包括2040五年持有、2045五年持有和2050五年持有,均属于发起式基金。根据它们的基金合同,如果在合同生效三年后的对应日期,也就是2024年8月30日,基金的资产净值未能达到两亿元,那么基金将会自动清算并结束,而不会通过召开基金份额持有人大会来决定是否继续运作。

这三只基金都是在2021年8月30日成立的,目前面临的问题是它们的规模都远低于合同规定的两亿元门槛,分别为0.44亿元、0.09亿元和0.14亿元。如果到月底基金的资产净值还是低于两亿元,它们就将启动清算流程。

此外,博时基金也宣布从8月19日起,这三只基金将暂停接受新的申购和定期定额投资业务,以保护现有持有人的利益。

值得注意的是,这三只基金的首任基金经理麦静已于2020年5月加入博时基金,并曾担任多元资产管理部总经理,负责管理包括养老FOF在内的多只FOF产品。然而,麦静在2024年1月离开了博时基金,这几只基金也面临着即将到来的合同到期考验。

市场对养老FOF的前景感到忧虑,特别是今年已有11只公募FOF清盘,数量与去年全年相等,其中6只为养老FOF,显示出这一细分市场正经历着一轮清盘潮。

博时基金应承担起社会责任!

Wind资讯的统计显示,2021年见证了公募基金中FOF产品的井喷,全年共成立了133只新的FOF产品。在这些产品中,养老FOF占据了一席之地。然而,发起式基金在养老FOF中占有相当比例,这类基金要求初始认购金额不低于1000万元,并承诺持有至少3年。

但若在三年期满时,基金的资产净值未能达到2亿元,基金合同将自动终止。鉴于从2021年至今已满三年,许多未能满足这一财务门槛的养老FOF正面临清盘的风险。

此外,养老Y份额基金,这是专为个人养老金投资而设立的基金份额,也承受着压力。截至2024年6月30日,Wind数据表明,自成立之初仅有23%的养老Y份额基金实现了正收益,平均年化收益为-3.23%,在波动的市场中未能有效保值增值。

个人养老基金的整体规模增长缓慢,截至2024年第一季度末,市场总规模为65亿,平均每只产品规模仅为0.35亿,显示出市场对个人养老基金的冷淡态度。

公募人士向媒体透露,个人养老金的不温不火与产品回报不佳、持有期限较长有关,也与公众对养老意识的淡漠、缴费人数偏低有关。市场动荡和权益市场的大幅波动也影响了养老FOF的收益,导致规模减少。

面对是否继续维持基金运作的选择,一些基金管理人可能会基于对未来市场行情的乐观预期和保留产品线布局的考虑,选择保壳;而其他一些基金公司可能因为产品规模过小、维护成本过高而选择清盘。华林证券资管部董事总经理贾志指出,养老FOF的集中清盘是一个令人尴尬的结果,他强调公募基金管理养老FOF应超越商业利益,承担起相应的社会责任。

贾志还表示,养老问题是一个长期而普遍的问题,随着人口结构的变化,养老FOF有望获得更多的关注和支持。他建议,公募基金在管理养老FOF时,应致力于提高业绩和推广力度,以赢得持有人的信任。同时,公募人士也建议,基金管理人应提高专业能力,保持长期稳健的业绩,并增加产品供给,推动新发和持营产品的发展。

责任编辑:石秀珍 SF183

加载中...