新浪财经

重磅!2024年中国及31省市数控机床行业政策汇总及解读(全)行业政策鼓励发展高档数控机床产品

前瞻网

关注

转自:前瞻产业研究院

数控机床行业主要上市公司:科德数控(688305)、浙海德曼(688577)、创世纪(300083)、海天精工(601882)、华东数控(002248)、秦川机床(000837)、亚威股份(002559)、日发精机(002520)等

本文核心数据:中国数控机床国家政策汇总;中国数控机床各省市政策汇总;各省市数控机床发展目标

1、政策历程图

“十二五”和“十三五”时期,国家要求企业提高装备水平、淘汰落后工艺和设备,推动装备产品数控化;“十四五”时期,国家重点培育先进制造业集群,推动高端数控机床等产业创新发展。

2、国家层面政策汇总及解读

——国家层面数控机床行业政策汇总

2014年以来,国家发布一系列政策推动数控机床产业技术升级,完善产业链布局,加快产业集聚。中国数控机床行业相关政策汇总解读如下:

——《产业结构调整指导目录(2024年本)》数控机床相关内容解读

2023年12月,国家发改委发布最新版《产业结构调整指导目录(2024年本)》,明确将高端数控机床列入鼓励类产业。其具体如下:

——《推动工业领域设备更新实施方案》解读

2024年4月,工信部等部门联合发布《推动工业领域设备更新实施方案》,提出到2027年,工业领域设备投资规模较2023年增长25%以上,规模以上工业企业数字化研发设计工具普及率、关键工序数控化率分别超过90%、75%,推动数控机床等工业装备更新升级。

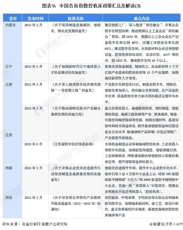
3、各省市层面的政策汇总及解读

——31省市数控机床行业政策汇总

众多省市将数控机床列入“十四五”规划中,推动高档数控机床等新兴产业的发展,就此各省市根据自身情况,进行相关先进制造体系和数控机床产业部署。重点省市数控机床行业相关政策汇总如下:

——31省市数控机床行业发展目标解读

“十四五”期间,陕西、内蒙古、辽宁、江苏、浙江、江西、广东、贵州、云南、四川、重庆、宁夏等多个省市,针对当地情况提出了相应的数控机床产业发展目标。其中宁夏自治区指出,到2025年规模以上企业数字化研发设计工具普及率达到65%以上,关键工序数控化率达到70%以上;内蒙古自治区指出,到2025年规模以上工业企业生产设备数字化率达到60%,关键工序数控化率达到60%以上。

更多本行业研究分析详见前瞻产业研究院《中国数控机床行业市场需求与投资战略规划分析报告》。

同时前瞻产业研究院还提供产业新赛道研究、投资可行性研究、产业规划、园区规划、产业招商、产业图谱、产业大数据、智慧招商系统、行业地位证明、IPO咨询/募投可研、专精特新小巨人申报等解决方案。在招股说明书、公司年度报告等任何公开信息披露中引用本篇文章内容,需要获取前瞻产业研究院的正规授权。

更多深度行业分析尽在【前瞻经济学人APP】,还可以与500+经济学家/资深行业研究员交流互动。更多企业数据、企业资讯、企业发展情况尽在【企查猫APP】,性价比最高功能最全的企业查询平台。

加载中...