新浪财经

预见2024:《2024年中国二次元产业全景图谱》(附市场规模、竞争格局和发展前景等)

前瞻网

关注

转自:前瞻产业研究院

行业主要上市公司:完美世界(002624.SZ)、吉比特(603444.SH)、巨人网络(002558.SZ)、三七互娱(002555.SZ)、哔哩哔哩Bilibili(09626.HK)、比音勒芬(002832.SZ)、高乐股份(601566.SH)等

本文核心数据:二次元产业;用户规模;市场规模;规模预测等

行业概况

1、定义

“二次元”来源于日本,得名于漫画和动画等都呈现在2D平面这一特征。狭义的二次元是指以虚拟人物为中心而展开的内容产品,即ACGN(Animation/动画、Comic/漫画、Game/游戏、Novel/小说);在中国语境下,二次元指的是ACG。广义的二次元是指围绕着二次元符号的一整套生活方式和产业集合。

据此,中国的二次元产业主要是指围绕着ACG(包括二次元漫画、二次元动画和二次元游戏)生成的产业集群,具体包括二次元内容市场和二次元周边衍生市场。其中,二次元内容市场包括内容生产和内容传播,内容生产又包括动画制作、漫画制作(也将动画制作、漫画制作统称为动漫制作)、游戏制作;二次元周边衍生市场包括二次元商品(ACG周边、手办、潮玩、手帐胶带、卡牌等)、二次元虚拟偶像、二次元线下娱乐、二次元服装。

2、产业链剖析:包括内容生产、内容传播和周边衍生三部分

中国二次元产业链包括内容生产、内容传播和周边衍生三部分,其中,内容生产包括动画制作、漫画制作、游戏制作;内容传播包括海外内容代理、综合平台、动漫平台、资讯平台、游戏发行;周边衍生包括二次元商品(ACG周边、手办、潮玩、手帐胶带、卡牌等)、二次元虚拟偶像、二次元线下娱乐、二次元服装等。二次元产业链的受众群体主要包括二次元用户和二次元商业合作,其中二次元商业合作主要指IP联名合作。

二次元产业链布局企业众多,其中,在内容生产布局企业中,动画制作代表性企业包括原力数字、江通传媒等;漫画制作代表性企业包括百漫文化、艾鲁猫等;动漫制作代表性企业包括奥贝赛维、圣本网络等;游戏制作代表性企业包括网易游戏、腾讯游戏、MiHoYo等。此外,内容传播代表性企业包括bilibili、半次元等;周边衍生代表性企业包括泡泡玛特、盲盒星球、次世文化等。

行业发展历程:正朝成熟发展阶段前进

中国二次元产业发展可以追溯到改革开放的年代,1980年开始,中国电视台引进一批国外优秀的动画,同时长江三角和珠江三角成为了重要的全球动画加工基地;2000年开始,中国颁布了一系列扶持本土动漫的政策,中国二次元产业进入发展探索期;2007年以后,随着AcFun和Bilibili的相继出现,以及2010年之后移动上网设备的逐步普及,二次元产业正式进入初步成长期;2015年,以《大圣归来》、《大鱼海棠》等国产动画电影为代表,本土二次元内容生产不断发力,且二次元会展、演出等新兴产业涌现,二次元产业在中国迎来高速成长期,在今天不断朝成熟发展阶段靠拢。

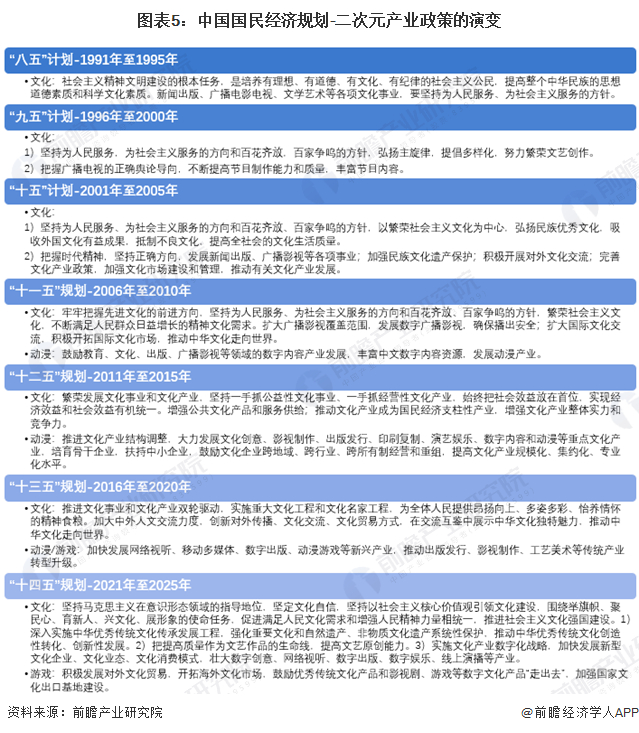
行业政策背景:“十四五”时期政策重点在“文化产品走出去”

中国的二次元产业定义为围绕着ACG的,国内外文化相互融合发展形成的产业集群,属于中国文化产业下的分支。“八五”至“十五”时期,我国二次元产业的相关国民规划主要围绕“加强社会主义精神文明建设”进行,为二次元文化在中国的发展奠定基础,其中,“十五”规划提出要“吸收外国文化有益成果”。“十一五”时期,规划首次提出“发展动漫产业”;“十二五”时期,规划提出推进文化产业结构调整,大力发展动漫等重点文化产业;“十三五”时期,规划提出要“推动中华文化走向世界”、“加快发展动漫游戏等新兴产业”;“十四五”时期,规划提出鼓励影视剧、游戏等数字文化产品走出去,加强国家文化出口基地建设。至此,中国二次元产业相的关国家政策实现了文化基础建设、文化引进、文化融合发展、文化再输出的循环。

行业发展现状

1、2023年中国二次元游戏所占市场份额为36.2%

二次元产业市场包括二次元内容市场和二次元周边衍生市场,其中二次元内容市场又包括游戏、动画和漫画。2023年,二次元产业中内容市场所占市场份额达到53.9%,其中二次元游戏市场份额达到36.2%,是二次元产业目前最重要的细分市场。

2、2023年中国二次元用户规模突破5亿人

2016-2023年,得益于国内外优质动漫作品尤其是国产原创动画的涌现,《明日方舟》、《原神》等优质二次元手游的集中上线,中国二次元用户规模呈逐年增长趋势。2023年,中国泛二次元用户规模突破5亿人。

3、2023年中国二次元产业规模达到2219亿元

整体来看,中国的二次元产业已经从萌芽走向成熟,二次元市场已经从内容产业环节拉动,转向了内容产业和周边衍生产业双向拉动。在内容产业方面,二次元动画、漫画、游戏均做出了一些成绩,而线上二次元传播平台成为人们接触二次元内容的主要渠道,2023年内容市场规模达到1195亿元;在周边衍生产业方面,近年来,周边衍生产业逐步成为拉动二次元市场发展的主力之一,2016-2023年占比从28.0%上升至46.1%。总体来看,2016-2023年,中国二次元产业规模从189亿元增长至2219亿元,复合年均增长率达到42.2%。

行业竞争格局:内容市场竞争平缓,周边衍生市场竞争激烈

中国的二次元产业包括二次元内容市场和二次元周边衍生市场。二次元内容市场主要包括内容生产和内容传播两大块,其中内容生产领域包括动画制作、漫画制作、游戏制造三大细分赛道;二次元周边衍生市场主要包括商品、虚拟偶像、线下娱乐、服装四个板块。由于内容市场门槛较高、品牌效应较强,行业集中度高,竞争平缓;周边衍生市场门槛较低、毛利率较高,行业集中度低,竞争激烈。

行业发展前景及趋势预测

1、2029年中国二次元产业规模将突破5900亿元

综合来看,目前,中国二次元产业正处于高速成长期,用户基础坚实、原创内容日益丰富、政策环境支持、资本投入活跃,周边衍生产业和线下娱乐市场也在积极探索新的增长点。据此,前瞻预计2024年,中国二次元产业规模将突破2700亿元;到2029年,中国二次元产业规模将突破5900亿元,2024-2029年的复合年增长率达到16.6%。

2、细分市场趋势:发展内生动力源源不断

从细分市场趋势上看,内容市场中原创动画可以从漫画中吸取资源,二次元游戏不再约等于硬核游戏,可以扩展到休闲游戏领域;周边衍生环节可以开发更多实体化的商品和服务,或者变得更加真实,在二次元潮玩、虚拟偶像、线下体验和二次元服装这四个方面均有不错的发力点。

更多本行业研究分析详见前瞻产业研究院《全球及中国动漫产业发展前景与投资战略规划分析报告》。

同时前瞻产业研究院还提供产业新赛道研究、投资可行性研究、产业规划、园区规划、产业招商、产业图谱、产业大数据、智慧招商系统、行业地位证明、IPO咨询/募投可研、专精特新小巨人申报等解决方案。在招股说明书、公司年度报告等任何公开信息披露中引用本篇文章内容,需要获取前瞻产业研究院的正规授权。

更多深度行业分析尽在【前瞻经济学人APP】,还可以与500+经济学家/资深行业研究员交流互动。更多企业数据、企业资讯、企业发展情况尽在【企查猫APP】,性价比最高功能最全的企业查询平台。

加载中...