新浪财经

复合材料产业招商清单:中材科技、博云新材、光威复材等最新投资动向【附关键企业名录】

前瞻网

关注

复合材料既是一种新型材料,也是一种古老的材料。尽管复合材料在当今工程和科技领域中被广泛应用,但其概念却可以追溯到古代文明。古代人类就已经开始利用不同材料的组合来创造更强大、更耐用的工具和建筑。然而,随着现代科学技术的发展,复合材料的种类和制造工艺得到了极大的提升,使其具有更高的强度、更轻的重量和更广泛的应用领域。如今,复合材料已经成为航空航天、汽车、建筑等行业中不可或缺的材料。

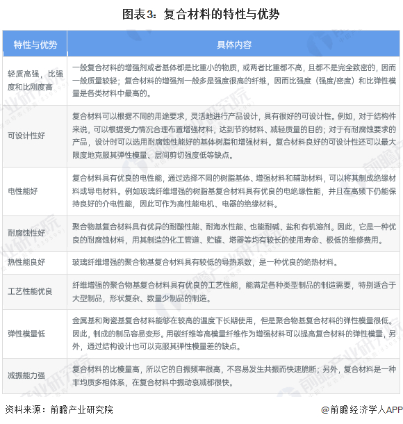
复合材料(composite;composite material)由两种或两种以上物理、化学性能不同的材料,通过物理或化学的方法复合而成,其中的组分相互协同作用,但彼此独立,各自保持其固有的物理、化学和机械等特性,且其间存在界面的多相固体材料。各种材料在性能上互相取长补短,产生协同效应,使复合材料的综合性能优于原组成材料而满足各种不同的要求。该类材料主要有人造、多种成分组成、结构可设计等特点,具体特点如下表所示:

复合材料可以按照基体材料类型、增强纤维类型、增强体类型进行分类,不同分类下的主要产品汇总如下:

复合材料是多种组分的材料组成,许多性能优于单一组分的材料,主要的特性如下:

投融资方面,根据IT桔子的统计数据,中国复合材料行业的融资事件和数量规模呈波动上涨趋势,当前正处于行业投融资的活跃阶段,其中行业投融资金额规模的峰值出现于2022年,达81.67亿元;投融资事件数量规模峰值位于2023年,为43起。

随着2024年下半年的到来,各地政府对复合材料产业的招商引资重视程度不断提升。复合材料作为一种轻质、高强度、耐腐蚀的新型材料,在航空航天、汽车制造、建筑等领域有着广泛的应用前景。各地政府纷纷意识到了复合材料产业的潜力和发展前景,加大了对该产业的扶持力度。通过出台优惠政策、提供场地设施、引进人才等举措,吸引更多的投资者和企业进入这一领域。

那么,在国内复合材料产业主要企业动向如何呢?

中材科技绕着新能源、新材料、节能减排等战略新兴产业方向,聚焦特种纤维、复合材料、新能源材料三大赛道,践行产业发展战略打造自身的核心优势产业,玻璃纤维、风电叶片以及锂电池隔膜三大主导产业形成以来,各产业亦是能做到行业中较为领先水平。

其中,隔膜方面,锂电池隔膜是由多种聚合物材料组成的复合材料。中材科技具有年产16亿平米以上隔膜生产能力,月产出在1.5亿平左右。隔膜预计2023年新增产能将超过20亿平米,年底产能将达到35-40亿平米。南京基地、内蒙基地、宜宾基地、萍乡基地共将有20条左右的产线投产,其中16条是东芝的新线,部分东芝新线单线规模可达到年产能1.25亿平米。同时,公司预计2025年底,公司产能将达到70亿平米。

今年4月,中材科技在投资者互动平台表示,氢能板块是公司在新能源材料领域重点打造的一个面向未来的战略储备产业,行业发展趋势明确,公司之子公司苏州公司拥有无人机用高压储氢瓶产品布局。公司玻纤作为前端基础性材料,产品下游应用领域广泛,如汽车、风电、轨交、电子、航空航天等领域;泰山玻纤作为行业品种最多的玻纤企业,在新产品布局、新技术开发方面长期投入。

据企查猫显示,中材科技股份有限公司成立于2001年12月28日,注册资本167,812.36万人民币,法定代表人黄再满,公司经营范围包括:许可项目:建设工程施工;建筑智能化系统设计;建设工程设计(依法须经批准的项目,经相关部门批准后方可开展经营活动,具体经营项目以审批结果为准)一般项目:新材料技术研发;玻璃纤维及制品制造;玻璃纤维及制品销售;高性能纤维及复合材料制造;高性能纤维及复合材料销售等。

据企查猫股权穿刺图显示,目前,中材科技对外布局了北京、江苏、山东、上海辽宁、湖南等地的16家企业。今年2月,位于新津天府智能制造产业园的中材科技(成都)有限公司(以下简称“中材科技”)传来消息,中材科技“新建年产10万只储氢瓶自动化生产线”项目可研评审会在京通过专家评审,正式获得集团总部批复,即将进入实施阶段。该项目计划投资约5亿元,将在天府智能制造产业园新建一条年产10万只储氢瓶自动化生产线,待新项目建成后,再加上原有项目产能,中材科技成都公司将一跃成为亚太区域最大的储氢瓶单体制造工厂。

同月,中材科技表示,公司隔膜产业滕州二期项目规划6条线/约4亿平米年产能。滕州二期新投产线运行情况较好,产能较规划有一定幅度提升。

复合材料行业发展情况

——复合材料产业链环节较多

我国复合材料行业产业链上游为基体材料和增强材料,其中基质材料又可以划分为金属基体和非金属基体;中游按照基体材料不同分为树脂基复合材料、金属基复合材料、无机非金属基复合材料等复合材料,按照增强纤维的类型可以划分为有机纤维复合材料、陶瓷纤维复合材料、金属纤维复合材料等复合材料,按照增强体形态则包括连续纤维增强复合材料、晶须增强复合材料、颗粒增强复合材料、纳米复合材料等细分类型;下游领域包括航天领域、汽车领域、建筑领域、风电领域等。

——复合材料行业发展历程

复合材料使用的历史可以追溯到古代。从古至今沿用的稻草增强粘土和已使用上百年的钢筋混凝土均由两种材料复合而成。20世纪40年代,因航空工业的需要,发展了玻璃纤维增强塑料(俗称玻璃钢),从此出现了复合材料这一名称。我国复合材料发展历程可以分为四个阶段,具体如下:

——复合材料产量

我国人均复合材料消费量低、但下游市场空间大,近年来产量呈不断上升趋势。根据DDFiberglass披露的数据,并结合行业整体的发展趋势初步统计,2023年,我国复合材料产量接近400万吨。

注:1)统计口径为包括纤维增强材料和有机基质,包括玻璃纤维增强聚合物(GFRP)、碳纤维增强聚合物 (CFRP)、芳纶、天然纤维增强复合材料等;2)2022-2023年数据为前瞻结合历史数据与行业产能发展趋势初步统计得到。

——复合材料行业市场规模

根据Lucintel的数据,近年来,随着新能源汽车、高端制造、军工等行业的快速发展,我国制造业对性能优良的复合材料的需求不断增加,进而对复合材料的发展形成了有利的推动作用,2023年市场规模已接近170亿美元。

——复合材料企业竞争格局

我国复合材料行业的竞争梯队按照注册资本可以划分为三个梯队,其中注册资本在10亿元以上的是第一梯队,该梯队企业经营规模较大,上市企业较多,具有多种复合材料的生产能力,且技术实力在行业处于较为领先的地位,代表性的企业有金发科技和中材科技;第二梯队为注册资本在5000万元-10亿元的企业,有一定规模的上市企业,该梯队企业通常深耕一类复合材料,例如碳纤维复合材料、塑木复合材料等,在细分领域具有一定的市场地位,同时在细分领域拥有领先的技术实力,代表性的企业有光威复材圣泉集团等;注册资本在5000万元以下的为第三梯队,该梯队上市公司较少,企业产品附加值不高,通常在行业中承担相对基础性的工作。

——复合材料行业发展趋势

当前我国复合材料行业进入了国产化的关键阶段,结合国家在制造业、石油化工行业等领域的政策导向,在下游需求的推动下,我国复合材料的生产手段将进一步丰富,产品性能将持续得到优化。行业未来趋势具体分析如下:

前瞻产业研究院分析认为,随着国民经济的高速发展,经济结构的转变,新能源、环保、高端装备制造等其他新兴产业的加快发展,国内高性能纤维复合材料需求将日渐强劲。其中交通运输、工业设备发展推动高分子复合材料增长潜力很大,从子行业应用看,航天航空、汽车、风电等行业需求增长力度较强。前瞻结合行业整体发展情况以及宏观经济环境的发展趋势,初步预计中国复合材料行业未来将以4%的增速增长,预计在2029年突破300亿美元。

前瞻经济学人APP资讯组

更多本行业研究分析详见前瞻产业研究院《中国复合材料行业发展前景预测与投资战略规划分析报告》。

同时前瞻产业研究院还提供产业新赛道研究、投资可行性研究、产业规划、园区规划、产业招商、产业图谱、产业大数据、智慧招商系统、行业地位证明、IPO咨询/募投可研、专精特新小巨人申报等解决方案。在招股说明书、公司年度报告等任何公开信息披露中引用本篇文章内容,需要获取前瞻产业研究院的正规授权。

更多深度行业分析尽在【前瞻经济学人APP】,还可以与500+经济学家/资深行业研究员交流互动。更多企业数据、企业资讯、企业发展情况尽在【企查猫APP】,性价比最高功能最全的企业查询平台。

加载中...